|
Source |
Alliance of Genome Resources |



| Category | ID | Classification term | Gene | Evidence | Inferred from | Organism | Reference |
|---|---|---|---|---|---|---|---|
| Molecular Function | GO:0003682 | chromatin binding | Tfap2a | IDA | Mouse | MGI:MGI:3054669|PMID:15475956 | |
| Molecular Function | GO:0003682 | chromatin binding | Tfap2a | IDA | Mouse | PMID:18224708 | |
| Molecular Function | GO:0000987 | cis-regulatory region sequence-specific DNA binding | Tfap2a | IDA | Mouse | PMID:19943855 | |
| Molecular Function | GO:0003677 | DNA binding | TFAP2A | IDA | Human | PMID:16236267 | |
| Molecular Function | GO:0001228 | DNA-binding transcription activator activity, RNA polymerase II-specific | TFAP2A | IDA | Human | PMID:11278550 | |
| Molecular Function | GO:0001228 | DNA-binding transcription activator activity, RNA polymerase II-specific | TFAP2A | IDA | Human | PMID:20808827 | |
| Molecular Function | GO:0001228 | DNA-binding transcription activator activity, RNA polymerase II-specific | Tfap2a | IDA | Mouse | MGI:MGI:5285169|PMID:19750005 | |
| Molecular Function | GO:0001228 | DNA-binding transcription activator activity, RNA polymerase II-specific | Tfap2a | IDA | Mouse | MGI:MGI:1321342|PMID:9858544 | |
| Molecular Function | GO:0001228 | DNA-binding transcription activator activity, RNA polymerase II-specific | Tfap2a | IDA | Mouse | PMID:19463168 | |
| Molecular Function | GO:0001228 | DNA-binding transcription activator activity, RNA polymerase II-specific | Tfap2a | IDA | Mouse | PMID:7555706 | |
| Molecular Function | GO:0003700 | DNA-binding transcription factor activity | Tfap2a | IDA | Mouse | PMID:11522791 | |
| Molecular Function | GO:0003700 | DNA-binding transcription factor activity | Tfap2a | IDA | Mouse | PMID:15475956 | |
| Molecular Function | GO:0000981 | DNA-binding transcription factor activity, RNA polymerase II-specific | TFAP2A | IDA | Human | PMID:12586840 | |
| Molecular Function | GO:0000981 | DNA-binding transcription factor activity, RNA polymerase II-specific | TFAP2A | IDA | Human | PMID:21084835 | |
| Molecular Function | GO:0000981 | DNA-binding transcription factor activity, RNA polymerase II-specific | TFAP2A | IDA | Human | PMID:7555706 | |
| Molecular Function | GO:0000981 | DNA-binding transcription factor activity, RNA polymerase II-specific | tfap2a | IGI | ZFIN:ZDB-GENE-990910-11 | Zfish | PMID:28249010 |
| Molecular Function | GO:0000981 | DNA-binding transcription factor activity, RNA polymerase II-specific | tfap2a | IMP | ZFIN:ZDB-GENO-980202-957 | Zfish | PMID:28249010 |
| Molecular Function | GO:0001227 | DNA-binding transcription repressor activity, RNA polymerase II-specific | TFAP2A | IDA | Human | PMID:11278550 | |
| Molecular Function | GO:0001227 | DNA-binding transcription repressor activity, RNA polymerase II-specific | TFAP2A | IDA | Human | PMID:20066163 | |
| Molecular Function | GO:0001227 | DNA-binding transcription repressor activity, RNA polymerase II-specific | TFAP2A | IDA | Human | PMID:9520389 | |
| Molecular Function | GO:0001227 | DNA-binding transcription repressor activity, RNA polymerase II-specific | Tfap2a | IDA | Mouse | PMID:16449191 | |
| Molecular Function | GO:0001227 | DNA-binding transcription repressor activity, RNA polymerase II-specific | Tfap2a | IDA | Mouse | PMID:19943855 | |
| Molecular Function | GO:0042802 | identical protein binding | TFAP2A | IPI | UniProtKB:P05549 | Human | PMID:1998122 |
| Molecular Function | GO:0140536 | nuclear receptor corepressor activity | TFAP2A | IMP | Human | PMID:31146003 | |
| Molecular Function | GO:0005515 | protein binding | TFAP2A | IPI | UniProtKB:P10636 | Human | PMID:10987820 |
| Molecular Function | GO:0005515 | protein binding | TFAP2A | IPI | UniProtKB:Q9UM54 | Human | PMID:11447109 |
| Molecular Function | GO:0005515 | protein binding | TFAP2A | IPI | UniProtKB:Q99967 | Human | PMID:11694877 |
| Molecular Function | GO:0005515 | protein binding | TFAP2A | IPI | UniProtKB:P63279 | Human | PMID:12072434 |
| Molecular Function | GO:0005515 | protein binding | TFAP2A | IPI | UniProtKB:Q09472 | Human | PMID:12586840 |
| Molecular Function | GO:0005515 | protein binding | TFAP2A | IPI | UniProtKB:Q99967-1 | Human | PMID:12586840 |
| Molecular Function | GO:0005515 | protein binding | TFAP2A | IPI | UniProtKB:P06748 | Human | PMID:17318229 |
| Molecular Function | GO:0005515 | protein binding | TFAP2A | IPI | UniProtKB:Q719H9 | Human | PMID:19115315 |
| Molecular Function | GO:0005515 | protein binding | TFAP2A | IPI | UniProtKB:P63279 | Human | PMID:24835590 |
| Molecular Function | GO:0005515 | protein binding | TFAP2A | IPI | UniProtKB:Q13064 | Human | PMID:25416956 |
| Molecular Function | GO:0005515 | protein binding | TFAP2A | IPI | UniProtKB:Q9H4Y5 | Human | PMID:25416956 |
| Molecular Function | GO:0005515 | protein binding | TFAP2A | IPI | UniProtKB:P61244 | Human | PMID:25609649 |
| Molecular Function | GO:0005515 | protein binding | TFAP2A | IPI | UniProtKB:Q9H4Y5 | Human | PMID:31515488 |
| Molecular Function | GO:0005515 | protein binding | Tfap2a | IPI | UniProtKB:Q6PGA9 | Mouse | PMID:11694877 |
| Molecular Function | GO:0005515 | protein binding | Tfap2a | IPI | PR:Q91ZK0 | Mouse | PMID:11522791 |
| Molecular Function | GO:0005515 | protein binding | Tfap2a | IPI | PR:Q8CDJ8 | Mouse | PMID:26437238 |
| Molecular Function | GO:0005515 | protein binding | Tfap2a | IPI | UniProtKB:P49418 | Rat | PMID:17762867|RGD:8554310 |
| Molecular Function | GO:0000978 | RNA polymerase II cis-regulatory region sequence-specific DNA binding | TFAP2A | IDA | Human | PMID:21084835 | |
| Molecular Function | GO:0000978 | RNA polymerase II cis-regulatory region sequence-specific DNA binding | TFAP2A | IDA | Human | PMID:7555706 | |
| Molecular Function | GO:0000978 | RNA polymerase II cis-regulatory region sequence-specific DNA binding | TFAP2A | IDA | Human | PMID:7559606 | |
| Molecular Function | GO:0000978 | RNA polymerase II cis-regulatory region sequence-specific DNA binding | TFAP2A | IDA | Human | PMID:9520389 | |
| Molecular Function | GO:0000978 | RNA polymerase II cis-regulatory region sequence-specific DNA binding | Tfap2a | IDA | Mouse | PMID:10068641 | |
| Molecular Function | GO:0000978 | RNA polymerase II cis-regulatory region sequence-specific DNA binding | Tfap2a | IDA | Mouse | PMID:17670746 | |
| Molecular Function | GO:0000977 | RNA polymerase II transcription regulatory region sequence-specific DNA binding | Tfap2a | IDA | Mouse | MGI:MGI:1321342|PMID:9858544 | |
| Molecular Function | GO:0043565 | sequence-specific DNA binding | TFAP2A | IDA | Human | PMID:12586840 | |
| Molecular Function | GO:0043565 | sequence-specific DNA binding | TFAP2A | IMP | Human | PMID:1998122 | |
| Molecular Function | GO:0043565 | sequence-specific DNA binding | Tfap2a | IDA | Rat | PMID:16806101|RGD:5133260 | |
| Molecular Function | GO:1990837 | sequence-specific double-stranded DNA binding | TFAP2A | IDA | Human | PMID:28473536 | |
| Molecular Function | GO:0000976 | transcription cis-regulatory region binding | TFAP2A | IDA | Human | PMID:12586840 | |
| Molecular Function | GO:0000976 | transcription cis-regulatory region binding | TFAP2A | IDA | Human | PMID:18718911 | |
| Molecular Function | GO:0000976 | transcription cis-regulatory region binding | TFAP2A | IDA | Human | PMID:31146003 | |
| Molecular Function | GO:0003713 | transcription coactivator activity | Tfap2a | IDA | Mouse | MGI:MGI:5287515|PMID:21829553 | |
| Molecular Function | GO:0003714 | transcription corepressor activity | Tfap2a | IDA | Mouse | MGI:MGI:5287515|PMID:21829553 | |
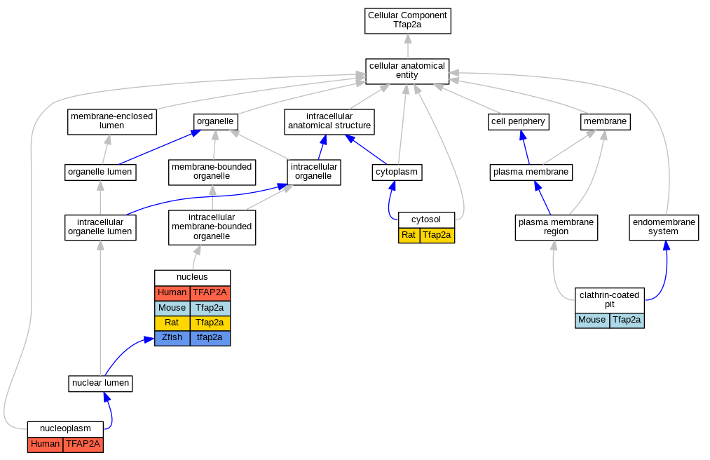
| Cellular Component | GO:0005905 | clathrin-coated pit | Tfap2a | IDA | Mouse | PMID:26437238 | |
| Cellular Component | GO:0005829 | cytosol | Tfap2a | IDA | Rat | PMID:16806101|RGD:5133260 | |
| Cellular Component | GO:0005654 | nucleoplasm | TFAP2A | IDA | Human | GO_REF:0000052 | |
| Cellular Component | GO:0005634 | nucleus | TFAP2A | IMP | Human | PMID:12586840 | |
| Cellular Component | GO:0005634 | nucleus | TFAP2A | IDA | Human | PMID:16236267 | |
| Cellular Component | GO:0005634 | nucleus | TFAP2A | IDA | Human | PMID:19115315 | |
| Cellular Component | GO:0005634 | nucleus | TFAP2A | IDA | Human | PMID:20607706 | |
| Cellular Component | GO:0005634 | nucleus | Tfap2a | IDA | Mouse | PMID:18723448 | |
| Cellular Component | GO:0005634 | nucleus | Tfap2a | IDA | Mouse | PMID:18824566 | |
| Cellular Component | GO:0005634 | nucleus | Tfap2a | IDA | Mouse | PMID:10842061 | |
| Cellular Component | GO:0005634 | nucleus | Tfap2a | IDA | Mouse | PMID:18224708 | |
| Cellular Component | GO:0005634 | nucleus | Tfap2a | IDA | Mouse | PMID:16449191 | |
| Cellular Component | GO:0005634 | nucleus | Tfap2a | IDA | Rat | PMID:15942958|RGD:1598733 | |
| Cellular Component | GO:0005634 | nucleus | tfap2a | IDA | Zfish | PMID:22241841 | |
| Biological Process | GO:0021506 | anterior neuropore closure | Tfap2a | IMP | MGI:MGI:1888387 | Mouse | PMID:8622765 |
| Biological Process | GO:0071711 | basement membrane organization | Tfap2a | IMP | MGI:MGI:2183192 | Mouse | PMID:16186342 |
| Biological Process | GO:0060349 | bone morphogenesis | Tfap2a | IMP | Mouse | MGI:MGI:80519|PMID:8622766 | |
| Biological Process | GO:0051216 | cartilage development | tfap2a | IGI | ZFIN:ZDB-GENO-980202-957,ZFIN:ZDB-MRPHLNO-050729-2 | Zfish | PMID:15944192 |
| Biological Process | GO:0008283 | cell population proliferation | Tfap2a | IMP | MGI:MGI:3038304 | Mouse | PMID:16449191 |
| Biological Process | GO:0071281 | cellular response to iron ion | TFAP2A | IDA | Human | PMID:20808827 | |
| Biological Process | GO:0061303 | cornea development in camera-type eye | Tfap2a | IMP | MGI:MGI:2183192 | Mouse | PMID:16186342 |
| Biological Process | GO:0071696 | ectodermal placode development | tfap2a | IGI | ZFIN:ZDB-MRPHLNO-080220-1,ZFIN:ZDB-MRPHLNO-080226-1 | Zfish | PMID:23078916 |
| Biological Process | GO:0060788 | ectodermal placode formation | tfap2a | IGI | ZFIN:ZDB-MRPHLNO-061106-7,ZFIN:ZDB-MRPHLNO-080220-1,ZFIN:ZDB-MRPHLNO-080226-1,ZFIN:ZDB-MRPHLNO-101026-8 | Zfish | PMID:20885782 |
| Biological Process | GO:0010172 | embryonic body morphogenesis | Tfap2a | IMP | MGI:MGI:2183192 | Mouse | PMID:15013802 |
| Biological Process | GO:0048596 | embryonic camera-type eye morphogenesis | Tfap2a | IMP | MGI:MGI:2176682 | Mouse | PMID:9811866 |
| Biological Process | GO:0048701 | embryonic cranial skeleton morphogenesis | Tfap2a | IMP | Mouse | MGI:MGI:80519|PMID:8622766 | |
| Biological Process | GO:0048701 | embryonic cranial skeleton morphogenesis | Tfap2a | IMP | MGI:MGI:1888387 | Mouse | PMID:8622765 |
| Biological Process | GO:0048701 | embryonic cranial skeleton morphogenesis | tfap2a | IMP | ZFIN:ZDB-MRPHLNO-060927-2 | Zfish | PMID:19685247 |
| Biological Process | GO:0035115 | embryonic forelimb morphogenesis | Tfap2a | IMP | Mouse | MGI:MGI:1313057|PMID:9811866 | |
| Biological Process | GO:0009880 | embryonic pattern specification | Tfap2a | IMP | MGI:MGI:3769332 | Mouse | PMID:17984226 |
| Biological Process | GO:0007173 | epidermal growth factor receptor signaling pathway | Tfap2a | IMP | MGI:MGI:3038304 | Mouse | PMID:16449191 |
| Biological Process | GO:0048730 | epidermis morphogenesis | Tfap2a | IMP | MGI:MGI:3038304 | Mouse | PMID:16449191 |
| Biological Process | GO:0061029 | eyelid development in camera-type eye | Tfap2a | IMP | Mouse | MGI:MGI:1313057|PMID:9811866 | |
| Biological Process | GO:0060325 | face morphogenesis | Tfap2a | IMP | MGI:MGI:2176682 | Mouse | PMID:9811866 |
| Biological Process | GO:0010761 | fibroblast migration | Tfap2a | IMP | Mouse | PMID:19463168 | |
| Biological Process | GO:0021884 | forebrain neuron development | Tfap2a | IMP | MGI:MGI:1888387 | Mouse | PMID:10803593 |
| Biological Process | GO:0035136 | forelimb morphogenesis | Tfap2a | IMP | MGI:MGI:2176682 | Mouse | PMID:9811866 |
| Biological Process | GO:0030902 | hindbrain development | tfap2a | IMP | ZFIN:ZDB-GENO-031110-1 | Zfish | PMID:14534139 |
| Biological Process | GO:0042472 | inner ear morphogenesis | TFAP2A | IMP | Human | PMID:21204207 | |
| Biological Process | GO:0050935 | iridophore differentiation | tfap2a | IMP | ZFIN:ZDB-GENO-980202-361 | Zfish | PMID:14985255 |
| Biological Process | GO:0050935 | iridophore differentiation | tfap2a | IMP | ZFIN:ZDB-GENO-980202-957 | Zfish | PMID:14699580 |
| Biological Process | GO:0003334 | keratinocyte development | Tfap2a | IGI | MGI:MGI:106032 | Mouse | PMID:18824566 |
| Biological Process | GO:0001822 | kidney development | TFAP2A | IMP | Human | PMID:21204207 | |
| Biological Process | GO:0060235 | lens induction in camera-type eye | Tfap2a | IMP | MGI:MGI:1888387 | Mouse | PMID:10571739 |
| Biological Process | GO:0002089 | lens morphogenesis in camera-type eye | Tfap2a | IMP | MGI:MGI:2176682 | Mouse | PMID:9918694 |
| Biological Process | GO:0002089 | lens morphogenesis in camera-type eye | Tfap2a | IMP | MGI:MGI:2176682 | Mouse | PMID:18224708 |
| Biological Process | GO:0030318 | melanocyte differentiation | tfap2a | IMP | ZFIN:ZDB-GENO-980202-957 | Zfish | PMID:28249010 |
| Biological Process | GO:0030318 | melanocyte differentiation | tfap2a | IGI | ZFIN:ZDB-GENE-990910-11 | Zfish | PMID:28249010 |
| Biological Process | GO:0030318 | melanocyte differentiation | tfap2a | IMP | ZFIN:ZDB-GENO-980202-957 | Zfish | PMID:14699580 |
| Biological Process | GO:0030318 | melanocyte differentiation | tfap2a | IGI | ZFIN:ZDB-GENO-980202-957,ZFIN:ZDB-MRPHLNO-101013-3 | Zfish | PMID:20862309 |
| Biological Process | GO:0030318 | melanocyte differentiation | tfap2a | IMP | ZFIN:ZDB-GENO-980202-361 | Zfish | PMID:14985255 |
| Biological Process | GO:0030318 | melanocyte differentiation | tfap2a | IGI | ZFIN:ZDB-GENE-011212-6,ZFIN:ZDB-GENO-121004-5 | Zfish | PMID:22562198 |
| Biological Process | GO:0030318 | melanocyte differentiation | tfap2a | IMP | ZFIN:ZDB-GENO-980202-957 | Zfish | PMID:14697367 |
| Biological Process | GO:0030318 | melanocyte differentiation | tfap2a | IGI | ZFIN:ZDB-GENO-980202-957,ZFIN:ZDB-MRPHLNO-101013-2 | Zfish | PMID:20862309 |
| Biological Process | GO:0030318 | melanocyte differentiation | tfap2a | IGI | ZFIN:ZDB-GENO-980202-957,ZFIN:ZDB-MRPHLNO-101013-1 | Zfish | PMID:20862309 |
| Biological Process | GO:0030318 | melanocyte differentiation | tfap2a | IMP | ZFIN:ZDB-GENO-980202-957 | Zfish | PMID:20862309 |
| Biological Process | GO:0072210 | metanephric nephron development | Tfap2a | IEP | Mouse | MGI:MGI:76242|PMID:7555706 | |
| Biological Process | GO:0043066 | negative regulation of apoptotic process | TFAP2A | IDA | Human | PMID:20066163 | |
| Biological Process | GO:0008285 | negative regulation of cell population proliferation | TFAP2A | IDA | Human | PMID:20607706 | |
| Biological Process | GO:0008285 | negative regulation of cell population proliferation | Tfap2a | IMP | MGI:MGI:3038304 | Mouse | PMID:16449191 |
| Biological Process | GO:0045892 | negative regulation of DNA-templated transcription | TFAP2A | IDA | Human | PMID:20607706 | |
| Biological Process | GO:0045892 | negative regulation of DNA-templated transcription | TFAP2A | IMP | Human | PMID:31146003 | |
| Biological Process | GO:0042059 | negative regulation of epidermal growth factor receptor signaling pathway | Tfap2a | IMP | MGI:MGI:3038304 | Mouse | PMID:16449191 |
| Biological Process | GO:0043524 | negative regulation of neuron apoptotic process | Tfap2a | IGI | MGI:MGI:104672 | Mouse | PMID:21539825 |
| Biological Process | GO:2000378 | negative regulation of reactive oxygen species metabolic process | TFAP2A | IDA | Human | PMID:20066163 | |
| Biological Process | GO:0010944 | negative regulation of transcription by competitive promoter binding | TFAP2A | IMP | Human | PMID:11278550 | |
| Biological Process | GO:0000122 | negative regulation of transcription by RNA polymerase II | TFAP2A | IDA | Human | PMID:20066163 | |
| Biological Process | GO:0000122 | negative regulation of transcription by RNA polymerase II | TFAP2A | IDA | Human | PMID:8321221 | |
| Biological Process | GO:0000122 | negative regulation of transcription by RNA polymerase II | TFAP2A | IDA | Human | PMID:9520389 | |
| Biological Process | GO:0000122 | negative regulation of transcription by RNA polymerase II | Tfap2a | IDA | Mouse | MGI:MGI:5287515|PMID:21829553 | |
| Biological Process | GO:0007399 | nervous system development | Tfap2a | IEP | Mouse | MGI:MGI:76242|PMID:7555706 | |
| Biological Process | GO:0014032 | neural crest cell development | Tfap2a | IMP | MGI:MGI:2176682 | Mouse | PMID:8622766 |
| Biological Process | GO:0014032 | neural crest cell development | tfap2a | IGI | ZFIN:ZDB-GENO-110803-2 | Zfish | PMID:19955371 |
| Biological Process | GO:0014032 | neural crest cell development | tfap2a | IGI | ZFIN:ZDB-MRPHLNO-080220-1,ZFIN:ZDB-MRPHLNO-080226-1 | Zfish | PMID:22241841 |
| Biological Process | GO:0014032 | neural crest cell development | tfap2a | IGI | ZFIN:ZDB-GENO-120220-11 | Zfish | PMID:19439494 |
| Biological Process | GO:0014032 | neural crest cell development | tfap2a | IGI | ZFIN:ZDB-GENO-100518-8 | Zfish | PMID:21963426 |
| Biological Process | GO:0014032 | neural crest cell development | tfap2a | IGI | ZFIN:ZDB-GENO-980202-957,ZFIN:ZDB-MRPHLNO-080220-1 | Zfish | PMID:22241841 |
| Biological Process | GO:0014032 | neural crest cell development | tfap2a | IGI | ZFIN:ZDB-GENO-980202-957,ZFIN:ZDB-MRPHLNO-080220-1 | Zfish | PMID:17258188 |
| Biological Process | GO:0014032 | neural crest cell development | tfap2a | IGI | ZFIN:ZDB-GENO-120530-2 | Zfish | PMID:21963426 |
| Biological Process | GO:0014032 | neural crest cell development | tfap2a | IGI | ZFIN:ZDB-MRPHLNO-060927-3,ZFIN:ZDB-MRPHLNO-080213-3 | Zfish | PMID:17724731 |
| Biological Process | GO:0014036 | neural crest cell fate specification | tfap2a | IMP | ZFIN:ZDB-MRPHLNO-060927-2 | Zfish | PMID:14534133 |
| Biological Process | GO:0014036 | neural crest cell fate specification | tfap2a | IGI | ZFIN:ZDB-MRPHLNO-080220-1,ZFIN:ZDB-MRPHLNO-080226-1 | Zfish | PMID:20885782 |
| Biological Process | GO:0014036 | neural crest cell fate specification | tfap2a | IMP | ZFIN:ZDB-MRPHLNO-060927-3 | Zfish | PMID:14534133 |
| Biological Process | GO:0014036 | neural crest cell fate specification | tfap2a | IMP | ZFIN:ZDB-MRPHLNO-060927-1 | Zfish | PMID:14534133 |
| Biological Process | GO:0001843 | neural tube closure | Tfap2a | IMP | MGI:MGI:2176682 | Mouse | PMID:9811866 |
| Biological Process | GO:0001843 | neural tube closure | Tfap2a | IMP | MGI:MGI:2176682 | Mouse | PMID:8622766 |
| Biological Process | GO:0051402 | neuron apoptotic process | Tfap2a | IGI | MGI:MGI:104672 | Mouse | PMID:21539825 |
| Biological Process | GO:0030182 | neuron differentiation | tfap2a | IMP | ZFIN:ZDB-GENO-980202-361 | Zfish | PMID:14985255 |
| Biological Process | GO:0030182 | neuron differentiation | tfap2a | IMP | ZFIN:ZDB-GENO-031110-1 | Zfish | PMID:14534139 |
| Biological Process | GO:0021623 | oculomotor nerve formation | Tfap2a | IMP | Mouse | MGI:MGI:80519|PMID:8622766 | |
| Biological Process | GO:0071698 | olfactory placode development | tfap2a | IGI | ZFIN:ZDB-MRPHLNO-080220-1,ZFIN:ZDB-MRPHLNO-080226-1 | Zfish | PMID:23078916 |
| Biological Process | GO:0003409 | optic cup structural organization | Tfap2a | IMP | Mouse | MGI:MGI:4439459|PMID:20150232 | |
| Biological Process | GO:0003404 | optic vesicle morphogenesis | Tfap2a | IMP | Mouse | MGI:MGI:4439459|PMID:20150232 | |
| Biological Process | GO:0043049 | otic placode formation | tfap2a | IGI | ZFIN:ZDB-MRPHLNO-080220-1,ZFIN:ZDB-MRPHLNO-080226-1 | Zfish | PMID:23078916 |
| Biological Process | GO:0071599 | otic vesicle development | tfap2a | IMP | ZFIN:ZDB-GENO-150609-1 | Zfish | PMID:25781991 |
| Biological Process | GO:0003151 | outflow tract morphogenesis | Tfap2a | IMP | MGI:MGI:2176682 | Mouse | PMID:11744375 |
| Biological Process | GO:0007422 | peripheral nervous system development | tfap2a | IMP | ZFIN:ZDB-GENO-980202-361 | Zfish | PMID:14985255 |
| Biological Process | GO:0007422 | peripheral nervous system development | tfap2a | IMP | ZFIN:ZDB-GENO-031110-1 | Zfish | PMID:14534139 |
| Biological Process | GO:0043473 | pigmentation | tfap2a | IGI | ZFIN:ZDB-GENE-990910-11 | Zfish | PMID:28249010 |
| Biological Process | GO:0043473 | pigmentation | tfap2a | IMP | ZFIN:ZDB-GENO-980202-957 | Zfish | PMID:28249010 |
| Biological Process | GO:0030501 | positive regulation of bone mineralization | TFAP2A | IDA | Human | PMID:19578371 | |
| Biological Process | GO:0045893 | positive regulation of DNA-templated transcription | TFAP2A | IDA | Human | PMID:12586840 | |
| Biological Process | GO:0045893 | positive regulation of DNA-templated transcription | Tfap2a | IDA | Mouse | MGI:MGI:3054669|PMID:15475956 | |
| Biological Process | GO:0010763 | positive regulation of fibroblast migration | Tfap2a | IMP | Mouse | PMID:19463168 | |
| Biological Process | GO:0010628 | positive regulation of gene expression | Tfap2a | IDA | Mouse | MGI:MGI:3054669|PMID:15475956 | |
| Biological Process | GO:0043525 | positive regulation of neuron apoptotic process | TFAP2A | IDA | Human | PMID:20607706 | |
| Biological Process | GO:0070172 | positive regulation of tooth mineralization | TFAP2A | IDA | Human | PMID:19578371 | |
| Biological Process | GO:0045944 | positive regulation of transcription by RNA polymerase II | TFAP2A | IDA | Human | PMID:11278550 | |
| Biological Process | GO:0045944 | positive regulation of transcription by RNA polymerase II | TFAP2A | IDA | Human | PMID:20808827 | |
| Biological Process | GO:0045944 | positive regulation of transcription by RNA polymerase II | TFAP2A | IDA | Human | PMID:7555706 | |
| Biological Process | GO:0045944 | positive regulation of transcription by RNA polymerase II | TFAP2A | IDA | Human | PMID:7559606 | |
| Biological Process | GO:0045944 | positive regulation of transcription by RNA polymerase II | Tfap2a | IDA | Mouse | MGI:MGI:5285169|PMID:19750005 | |
| Biological Process | GO:0045944 | positive regulation of transcription by RNA polymerase II | Tfap2a | IDA | Mouse | MGI:MGI:1321342|PMID:9858544 | |
| Biological Process | GO:0045944 | positive regulation of transcription by RNA polymerase II | Tfap2a | IDA | Mouse | PMID:11694877 | |
| Biological Process | GO:0045944 | positive regulation of transcription by RNA polymerase II | Tfap2a | IDA | Mouse | PMID:10068641 | |
| Biological Process | GO:0045944 | positive regulation of transcription by RNA polymerase II | Tfap2a | IDA | Mouse | PMID:7555706 | |
| Biological Process | GO:0045944 | positive regulation of transcription by RNA polymerase II | Tfap2a | IMP | Rat | PMID:21039521|RGD:5133251 | |
| Biological Process | GO:0035778 | pronephric nephron tubule epithelial cell differentiation | tfap2a | IMP | ZFIN:ZDB-GENO-200212-6 | Zfish | PMID:31160420 |
| Biological Process | GO:0045595 | regulation of cell differentiation | TFAP2A | IDA | Human | PMID:20607706 | |
| Biological Process | GO:0006355 | regulation of DNA-templated transcription | Tfap2a | IDA | Mouse | PMID:11522791 | |
| Biological Process | GO:0006355 | regulation of DNA-templated transcription | tfap2a | IDA | Zfish | PMID:23382213 | |
| Biological Process | GO:0045664 | regulation of neuron differentiation | Tfap2a | IMP | MGI:MGI:1888387 | Mouse | PMID:10842061 |
| Biological Process | GO:0006357 | regulation of transcription by RNA polymerase II | Tfap2a | IDA | Mouse | PMID:15475956 | |
| Biological Process | GO:0032496 | response to lipopolysaccharide | Tfap2a | IDA | Rat | PMID:11688998|RGD:5133263 | |
| Biological Process | GO:0010033 | response to organic substance | Tfap2a | IEP | Rat | PMID:16806101|RGD:5133260 | |
| Biological Process | GO:0009414 | response to water deprivation | Tfap2a | IEP | Rat | PMID:12169772|RGD:5133262 | |
| Biological Process | GO:0060041 | retina development in camera-type eye | tfap2a | IMP | ZFIN:ZDB-MRPHLNO-060927-2 | Zfish | PMID:19685247 |
| Biological Process | GO:0010842 | retina layer formation | TFAP2A | IEP | Human | PMID:20607706 | |
| Biological Process | GO:0060021 | roof of mouth development | TFAP2A | IMP | Human | PMID:21204207 | |
| Biological Process | GO:0014044 | Schwann cell development | Tfap2a | IEP | Rat | PMID:11553286|RGD:5133264 | |
| Biological Process | GO:0007423 | sensory organ development | Tfap2a | IEP | Mouse | MGI:MGI:76242|PMID:7555706 | |
| Biological Process | GO:0007605 | sensory perception of sound | TFAP2A | IMP | Human | PMID:21204207 | |
| Biological Process | GO:0001501 | skeletal system development | tfap2a | IMP | Zfish | PMID:14534133 | |
| Biological Process | GO:0001501 | skeletal system development | tfap2a | IMP | ZFIN:ZDB-GENO-980202-361 | Zfish | PMID:14985255 |
| Biological Process | GO:0048705 | skeletal system morphogenesis | Tfap2a | IMP | MGI:MGI:1888387 | Mouse | PMID:8622765 |
| Biological Process | GO:0043588 | skin development | Tfap2a | IEP | Mouse | MGI:MGI:76242|PMID:7555706 | |
| Biological Process | GO:0043588 | skin development | Tfap2a | IGI | MGI:MGI:106032 | Mouse | PMID:18824566 |
| Biological Process | GO:0048485 | sympathetic nervous system development | Tfap2a | IGI | MGI:MGI:104672 | Mouse | PMID:21539825 |
| Biological Process | GO:0006366 | transcription by RNA polymerase II | Tfap2a | IDA | Mouse | PMID:11694877 | |
| Biological Process | GO:0021559 | trigeminal nerve development | Tfap2a | IMP | Mouse | MGI:MGI:80519|PMID:8622766 |
| EXP Inferred from experiment |
| IDA Inferred from direct assay |
| IEP Inferred from expression pattern |
| IGI Inferred from genetic interaction |
| IMP Inferred from mutant phenotype |
| IPI Inferred from physical interaction |
| HTP Inferred from High Throughput Experiment |
| HDA Inferred from High Throughput Direct Assay |
| HMP Inferred from High Throughput Mutant Phenotype |
| HGI Inferred from High Throughput Genetic Interaction |
| HEP Inferred from High Throughput Expression Pattern |
Mouse Genome Database (MGD), Gene Expression Database (GXD), Mouse Models of Human Cancer database (MMHCdb) (formerly Mouse Tumor Biology (MTB)), Gene Ontology (GO) |
||
|
Citing These Resources Funding Information Warranty Disclaimer, Privacy Notice, Licensing, & Copyright Send questions and comments to User Support. |
last database update 09/30/2025 MGI 6.24 |
|
|
|
||