|
Source |
Alliance of Genome Resources |



| Category | ID | Classification term | Gene | Evidence | Inferred from | Organism | Reference |
|---|---|---|---|---|---|---|---|
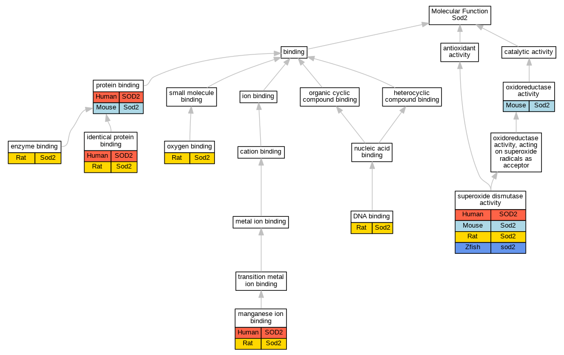
| Molecular Function | GO:0003677 | DNA binding | Sod2 | IDA | Rat | PMID:19228881|RGD:2306615 | |
| Molecular Function | GO:0019899 | enzyme binding | Sod2 | IPI | RGD:1308374 | Rat | PMID:24505357|RGD:8158103 |
| Molecular Function | GO:0042802 | identical protein binding | SOD2 | IPI | UniProtKB:P04179 | Human | PMID:19822147 |
| Molecular Function | GO:0042802 | identical protein binding | SOD2 | IPI | UniProtKB:P04179 | Human | PMID:21988832 |
| Molecular Function | GO:0042802 | identical protein binding | Sod2 | IPI | RGD:3732 | Rat | PMID:19384983|RGD:2317389 |
| Molecular Function | GO:0030145 | manganese ion binding | SOD2 | IDA | Human | PMID:19265433 | |
| Molecular Function | GO:0030145 | manganese ion binding | Sod2 | IDA | Rat | PMID:19384983|RGD:2317389 | |
| Molecular Function | GO:0016491 | oxidoreductase activity | Sod2 | IMP | Mouse | MGI:MGI:3505659|PMID:15205258 | |
| Molecular Function | GO:0019825 | oxygen binding | Sod2 | IDA | Rat | PMID:12107766|RGD:2291939 | |
| Molecular Function | GO:0019825 | oxygen binding | Sod2 | IDA | Rat | PMID:15642720|RGD:2291946 | |
| Molecular Function | GO:0005515 | protein binding | SOD2 | IPI | UniProtKB:Q8NHQ1 | Human | PMID:32296183 |
| Molecular Function | GO:0005515 | protein binding | Sod2 | IPI | UniProtKB:P02340|UniProtKB:P54099 | Mouse | MGI:MGI:5448514|PMID:21909133 |
| Molecular Function | GO:0004784 | superoxide dismutase activity | SOD2 | IDA | Human | PMID:12551919 | |
| Molecular Function | GO:0004784 | superoxide dismutase activity | SOD2 | IDA | Human | PMID:14980699 | |
| Molecular Function | GO:0004784 | superoxide dismutase activity | SOD2 | IDA | Human | PMID:19265433 | |
| Molecular Function | GO:0004784 | superoxide dismutase activity | Sod2 | IMP | MGI:MGI:1857344 | Mouse | PMID:15182862 |
| Molecular Function | GO:0004784 | superoxide dismutase activity | Sod2 | IDA | Mouse | PMID:9651187 | |
| Molecular Function | GO:0004784 | superoxide dismutase activity | Sod2 | IDA | Mouse | PMID:7333654 | |
| Molecular Function | GO:0004784 | superoxide dismutase activity | Sod2 | IDA | Mouse | PMID:18218638 | |
| Molecular Function | GO:0004784 | superoxide dismutase activity | Sod2 | IMP | MGI:MGI:2447406,MGI:MGI:2665300 | Mouse | PMID:23195678 |
| Molecular Function | GO:0004784 | superoxide dismutase activity | Sod2 | IMP | MGI:MGI:2176435,MGI:MGI:2447406 | Mouse | PMID:12176043 |
| Molecular Function | GO:0004784 | superoxide dismutase activity | Sod2 | IDA | Mouse | PMID:12646716 | |
| Molecular Function | GO:0004784 | superoxide dismutase activity | Sod2 | IDA | Rat | PMID:12107766|RGD:2291939 | |
| Molecular Function | GO:0004784 | superoxide dismutase activity | Sod2 | IDA | Rat | PMID:15642720|RGD:2291946 | |
| Molecular Function | GO:0004784 | superoxide dismutase activity | Sod2 | IDA | Rat | PMID:15642785|RGD:1582451 | |
| Molecular Function | GO:0004784 | superoxide dismutase activity | sod2 | IDA | Zfish | PMID:19501168 | |
| Cellular Component | GO:0005737 | cytoplasm | Sod2 | IDA | Rat | PMID:16372329|RGD:1581086 | |
| Cellular Component | GO:0070062 | extracellular exosome | SOD2 | HDA | Human | PMID:23533145 | |
| Cellular Component | GO:0005743 | mitochondrial inner membrane | Sod2 | HDA | Mouse | PMID:12865426 | |
| Cellular Component | GO:0005759 | mitochondrial matrix | SOD2 | IDA | Human | PMID:23168492 | |
| Cellular Component | GO:0042645 | mitochondrial nucleoid | Sod2 | IDA | Rat | PMID:19228881|RGD:2306615 | |
| Cellular Component | GO:0005739 | mitochondrion | SOD2 | IDA | Human | GO_REF:0000052 | |
| Cellular Component | GO:0005739 | mitochondrion | SOD2 | IDA | Human | PMID:12551919 | |
| Cellular Component | GO:0005739 | mitochondrion | Sod2 | IDA | Mouse | PMID:17597094 | |
| Cellular Component | GO:0005739 | mitochondrion | Sod2 | HDA | Mouse | PMID:14651853 | |
| Cellular Component | GO:0005739 | mitochondrion | Sod2 | HDA | Mouse | PMID:18614015 | |
| Cellular Component | GO:0005739 | mitochondrion | Sod2 | IDA | Mouse | PMID:16103131 | |
| Cellular Component | GO:0005739 | mitochondrion | Sod2 | IDA | Mouse | PMID:17923681 | |
| Cellular Component | GO:0005739 | mitochondrion | Sod2 | IDA | Mouse | PMID:11583975 | |
| Cellular Component | GO:0005739 | mitochondrion | Sod2 | IDA | Mouse | PMID:12931191 | |
| Cellular Component | GO:0005739 | mitochondrion | Sod2 | IDA | Mouse | PMID:22474353 | |
| Cellular Component | GO:0005739 | mitochondrion | Sod2 | IDA | Mouse | PMID:24191052 | |
| Cellular Component | GO:0005739 | mitochondrion | Sod2 | IDA | Rat | PMID:12107766|RGD:2291939 | |
| Cellular Component | GO:0005739 | mitochondrion | Sod2 | IDA | Rat | PMID:15642720|RGD:2291946 | |
| Cellular Component | GO:0005739 | mitochondrion | Sod2 | IDA | Rat | PMID:15642785|RGD:1582451 | |
| Cellular Component | GO:0043209 | myelin sheath | Sod2 | HDA | Mouse | MGI:MGI:3834050|PMID:17634366 | |
| Biological Process | GO:0003069 | acetylcholine-mediated vasodilation involved in regulation of systemic arterial blood pressure | Sod2 | IMP | MGI:MGI:1857480 | Mouse | PMID:16873728 |
| Biological Process | GO:0003069 | acetylcholine-mediated vasodilation involved in regulation of systemic arterial blood pressure | Sod2 | IMP | MGI:MGI:1857129 | Mouse | PMID:16873728 |
| Biological Process | GO:0007568 | aging | Sod2 | IEP | Rat | PMID:16304208|RGD:1625691 | |
| Biological Process | GO:0008637 | apoptotic mitochondrial changes | Sod2 | IMP | MGI:MGI:1857344 | Mouse | PMID:11226230 |
| Biological Process | GO:0071361 | cellular response to ethanol | Sod2 | IEP | Rat | PMID:19703426|RGD:2317384 | |
| Biological Process | GO:0034599 | cellular response to oxidative stress | SOD2 | IMP | Human | PMID:14980699 | |
| Biological Process | GO:0003032 | detection of oxygen | Sod2 | IMP | MGI:MGI:1857344 | Mouse | PMID:11156968 |
| Biological Process | GO:0048773 | erythrophore differentiation | Sod2 | IMP | MGI:MGI:1857344 | Mouse | PMID:15205258 |
| Biological Process | GO:0006749 | glutathione metabolic process | Sod2 | IMP | MGI:MGI:1857344 | Mouse | PMID:10049502 |
| Biological Process | GO:0007507 | heart development | Sod2 | IMP | MGI:MGI:1857344 | Mouse | PMID:7493016 |
| Biological Process | GO:0030097 | hemopoiesis | Sod2 | IMP | MGI:MGI:1857480 | Mouse | PMID:8790408 |
| Biological Process | GO:0030097 | hemopoiesis | Sod2 | IMP | Mouse | PMID:16219542 | |
| Biological Process | GO:0050665 | hydrogen peroxide biosynthetic process | Sod2 | IDA | Rat | PMID:15642720|RGD:2291946 | |
| Biological Process | GO:0042743 | hydrogen peroxide metabolic process | Sod2 | IMP | Rat | PMID:16716903|RGD:1580833 | |
| Biological Process | GO:0045087 | innate immune response | sod2 | IMP | ZFIN:ZDB-MRPHLNO-150428-3 | Zfish | PMID:25385799 |
| Biological Process | GO:0032364 | intracellular oxygen homeostasis | SOD2 | IMP | Human | PMID:16179351 | |
| Biological Process | GO:0008630 | intrinsic apoptotic signaling pathway in response to DNA damage | Sod2 | IMP | MGI:MGI:1857480 | Mouse | PMID:15642323 |
| Biological Process | GO:0008631 | intrinsic apoptotic signaling pathway in response to oxidative stress | Sod2 | IMP | MGI:MGI:1857480 | Mouse | PMID:15642323 |
| Biological Process | GO:0001889 | liver development | Sod2 | IMP | MGI:MGI:2177602,MGI:MGI:2447406 | Mouse | PMID:17367743 |
| Biological Process | GO:0007626 | locomotory behavior | Sod2 | IMP | MGI:MGI:1857480 | Mouse | PMID:8790408 |
| Biological Process | GO:0007005 | mitochondrion organization | Sod2 | IMP | MGI:MGI:1857344 | Mouse | PMID:15205258 |
| Biological Process | GO:0007005 | mitochondrion organization | Sod2 | IMP | MGI:MGI:1857480 | Mouse | PMID:8790408 |
| Biological Process | GO:0007005 | mitochondrion organization | Sod2 | IMP | MGI:MGI:1857344 | Mouse | PMID:11527927 |
| Biological Process | GO:0060586 | multicellular organismal-level iron ion homeostasis | Sod2 | IMP | MGI:MGI:1857344 | Mouse | PMID:15205258 |
| Biological Process | GO:0043066 | negative regulation of apoptotic process | Sod2 | IMP | Rat | PMID:11961082|RGD:1581094 | |
| Biological Process | GO:0008285 | negative regulation of cell population proliferation | SOD2 | IMP | Human | PMID:16179351 | |
| Biological Process | GO:0045599 | negative regulation of fat cell differentiation | Sod2 | IMP | Mouse | PMID:16219542 | |
| Biological Process | GO:0048147 | negative regulation of fibroblast proliferation | Sod2 | IDA | Mouse | PMID:18218638 | |
| Biological Process | GO:1902631 | negative regulation of membrane hyperpolarization | Sod2 | IMP | Rat | PMID:20529999|RGD:27095884 | |
| Biological Process | GO:0043524 | negative regulation of neuron apoptotic process | SOD2 | IGI | Human | PMID:17251466 | |
| Biological Process | GO:1902176 | negative regulation of oxidative stress-induced intrinsic apoptotic signaling pathway | SOD2 | IMP | Human | PMID:12551919 | |
| Biological Process | GO:1904706 | negative regulation of vascular associated smooth muscle cell proliferation | SOD2 | IDA | Human | PMID:27021683 | |
| Biological Process | GO:0048666 | neuron development | Sod2 | IMP | MGI:MGI:1857480 | Mouse | PMID:8790408 |
| Biological Process | GO:0001780 | neutrophil homeostasis | sod2 | IMP | ZFIN:ZDB-MRPHLNO-150428-3 | Zfish | PMID:25385799 |
| Biological Process | GO:0030335 | positive regulation of cell migration | SOD2 | IMP | Human | PMID:20489163 | |
| Biological Process | GO:0010729 | positive regulation of hydrogen peroxide biosynthetic process | Sod2 | IMP | Rat | PMID:20529999|RGD:27095884 | |
| Biological Process | GO:0045429 | positive regulation of nitric oxide biosynthetic process | Sod2 | IMP | MGI:MGI:1857480 | Mouse | PMID:15637112 |
| Biological Process | GO:1905461 | positive regulation of vascular associated smooth muscle cell apoptotic process | SOD2 | IDA | Human | PMID:27021683 | |
| Biological Process | GO:1905932 | positive regulation of vascular associated smooth muscle cell differentiation involved in phenotypic switching | SOD2 | IDA | Human | PMID:27021683 | |
| Biological Process | GO:0009791 | post-embryonic development | Sod2 | IMP | MGI:MGI:1857344 | Mouse | PMID:7493016 |
| Biological Process | GO:0009791 | post-embryonic development | Sod2 | IMP | MGI:MGI:1857480 | Mouse | PMID:8790408 |
| Biological Process | GO:0051289 | protein homotetramerization | SOD2 | IPI | UniProtKB:P04179 | Human | PMID:19265433 |
| Biological Process | GO:0008217 | regulation of blood pressure | Sod2 | IMP | MGI:MGI:1857344 | Mouse | PMID:17023572 |
| Biological Process | GO:0050790 | regulation of catalytic activity | Sod2 | IMP | MGI:MGI:1857344 | Mouse | PMID:9927656 |
| Biological Process | GO:0051881 | regulation of mitochondrial membrane potential | Sod2 | IMP | MGI:MGI:2177602,MGI:MGI:2447406 | Mouse | PMID:17367743 |
| Biological Process | GO:0006357 | regulation of transcription by RNA polymerase II | SOD2 | IMP | Human | PMID:9393747 | |
| Biological Process | GO:0006357 | regulation of transcription by RNA polymerase II | Sod2 | IDA | Mouse | PMID:17670746 | |
| Biological Process | GO:0001836 | release of cytochrome c from mitochondria | Sod2 | IMP | MGI:MGI:1857344 | Mouse | PMID:10212301 |
| Biological Process | GO:0001836 | release of cytochrome c from mitochondria | Sod2 | IMP | MGI:MGI:1857480 | Mouse | PMID:15642323 |
| Biological Process | GO:0019430 | removal of superoxide radicals | SOD2 | IMP | Human | PMID:16179351 | |
| Biological Process | GO:0019430 | removal of superoxide radicals | Sod2 | IMP | MGI:MGI:1857129 | Mouse | PMID:16873728 |
| Biological Process | GO:0019430 | removal of superoxide radicals | Sod2 | IMP | MGI:MGI:1857480 | Mouse | PMID:16873728 |
| Biological Process | GO:0019430 | removal of superoxide radicals | Sod2 | IDA | Rat | PMID:12107766|RGD:2291939 | |
| Biological Process | GO:0019430 | removal of superoxide radicals | Sod2 | IDA | Rat | PMID:15642720|RGD:2291946 | |
| Biological Process | GO:0019430 | removal of superoxide radicals | Sod2 | IDA | Rat | PMID:19439219|RGD:2317387 | |
| Biological Process | GO:0019430 | removal of superoxide radicals | sod2 | IMP | ZFIN:ZDB-MRPHLNO-150428-3 | Zfish | PMID:25385799 |
| Biological Process | GO:0022904 | respiratory electron transport chain | Sod2 | IMP | MGI:MGI:1857344 | Mouse | PMID:19478076 |
| Biological Process | GO:0022904 | respiratory electron transport chain | Sod2 | IMP | MGI:MGI:1857344 | Mouse | PMID:11226230 |
| Biological Process | GO:0014823 | response to activity | Sod2 | IMP | MGI:MGI:1857480 | Mouse | PMID:15781740 |
| Biological Process | GO:0014823 | response to activity | Sod2 | IEP | Rat | PMID:19297546|RGD:2317391 | |
| Biological Process | GO:0048678 | response to axon injury | Sod2 | IMP | MGI:MGI:2447406,MGI:MGI:2679331 | Mouse | PMID:16677818 |
| Biological Process | GO:0046686 | response to cadmium ion | Sod2 | IEP | Rat | PMID:20107868|RGD:2317377 | |
| Biological Process | GO:0046686 | response to cadmium ion | sod2 | IEP | Zfish | PMID:16799861 | |
| Biological Process | GO:0009409 | response to cold | Sod2 | IEP | Rat | PMID:20020182|RGD:2317380 | |
| Biological Process | GO:0051602 | response to electrical stimulus | Sod2 | IEP | Rat | PMID:17962976|RGD:2317396 | |
| Biological Process | GO:0010332 | response to gamma radiation | Sod2 | IGI | MGI:MGI:98352 | Mouse | PMID:15182862 |
| Biological Process | GO:0010332 | response to gamma radiation | Sod2 | IGI | MGI:MGI:104887 | Mouse | PMID:15182862 |
| Biological Process | GO:0042542 | response to hydrogen peroxide | Sod2 | IMP | MGI:MGI:1857480 | Mouse | PMID:15642323 |
| Biological Process | GO:0042542 | response to hydrogen peroxide | Sod2 | IEP | Rat | PMID:19917063|RGD:2317381 | |
| Biological Process | GO:0055093 | response to hyperoxia | Sod2 | IMP | MGI:MGI:1857344 | Mouse | PMID:11796207 |
| Biological Process | GO:0001666 | response to hypoxia | Sod2 | IEP | Rat | PMID:16911942|RGD:1625690 | |
| Biological Process | GO:0035902 | response to immobilization stress | Sod2 | IEP | Rat | PMID:20020182|RGD:2317380 | |
| Biological Process | GO:0035900 | response to isolation stress | Sod2 | IEP | Rat | PMID:20020182|RGD:2317380 | |
| Biological Process | GO:0033591 | response to L-ascorbic acid | Sod2 | IEP | Rat | PMID:20122981|RGD:2317376 | |
| Biological Process | GO:0032496 | response to lipopolysaccharide | Sod2 | IEP | Rat | PMID:17804075|RGD:2317399 | |
| Biological Process | GO:0071000 | response to magnetism | Sod2 | IEP | Rat | PMID:20037191|RGD:2317379 | |
| Biological Process | GO:0010042 | response to manganese ion | Sod2 | IEP | Rat | PMID:17920449|RGD:2317398 | |
| Biological Process | GO:0051597 | response to methylmercury | sod2 | IDA | Zfish | PMID:15984772 | |
| Biological Process | GO:0031667 | response to nutrient levels | Sod2 | IDA | Rat | PMID:12067840|RGD:628320 | |
| Biological Process | GO:0006979 | response to oxidative stress | Sod2 | IMP | MGI:MGI:1857344 | Mouse | PMID:19478076 |
| Biological Process | GO:0006979 | response to oxidative stress | Sod2 | IGI | MGI:MGI:109169 | Mouse | PMID:17322295 |
| Biological Process | GO:0006979 | response to oxidative stress | Sod2 | IGI | MGI:MGI:98352 | Mouse | PMID:15182862 |
| Biological Process | GO:0006979 | response to oxidative stress | Sod2 | IMP | MGI:MGI:1857344 | Mouse | PMID:15182862 |
| Biological Process | GO:0006979 | response to oxidative stress | Sod2 | IGI | MGI:MGI:107207 | Mouse | PMID:19478076 |
| Biological Process | GO:0006979 | response to oxidative stress | Sod2 | IGI | MGI:MGI:104887 | Mouse | PMID:15182862 |
| Biological Process | GO:0006979 | response to oxidative stress | Sod2 | IEP | Rat | PMID:15485085|RGD:1581091 | |
| Biological Process | GO:0009314 | response to radiation | Sod2 | IEP | Rat | PMID:22780102|RGD:8158084 | |
| Biological Process | GO:0000302 | response to reactive oxygen species | Sod2 | IMP | MGI:MGI:1857344 | Mouse | PMID:15205258 |
| Biological Process | GO:0000302 | response to reactive oxygen species | Sod2 | IMP | MGI:MGI:1857344 | Mouse | PMID:17145560 |
| Biological Process | GO:0000302 | response to reactive oxygen species | Sod2 | IMP | MGI:MGI:1857344 | Mouse | PMID:9462746 |
| Biological Process | GO:0000302 | response to reactive oxygen species | Sod2 | IMP | Mouse | PMID:16219542 | |
| Biological Process | GO:0000302 | response to reactive oxygen species | Sod2 | IMP | MGI:MGI:1857344 | Mouse | PMID:9927656 |
| Biological Process | GO:0010269 | response to selenium ion | Sod2 | IEP | Rat | PMID:17804075|RGD:2317399 | |
| Biological Process | GO:0034021 | response to silicon dioxide | Sod2 | IEP | Rat | PMID:17575405|RGD:2317404 | |
| Biological Process | GO:0000303 | response to superoxide | SOD2 | IMP | Human | PMID:16179351 | |
| Biological Process | GO:0000303 | response to superoxide | Sod2 | IMP | MGI:MGI:1857344 | Mouse | PMID:11156968 |
| Biological Process | GO:0000303 | response to superoxide | Sod2 | IMP | MGI:MGI:1857480 | Mouse | PMID:15642323 |
| Biological Process | GO:0009410 | response to xenobiotic stimulus | Sod2 | IDA | Rat | PMID:15959853|RGD:1625692 | |
| Biological Process | GO:0010043 | response to zinc ion | Sod2 | IEP | Rat | PMID:20128680|RGD:2317375 | |
| Biological Process | GO:0042554 | superoxide anion generation | Sod2 | IMP | MGI:MGI:1857480 | Mouse | PMID:15781740 |
| Biological Process | GO:0042554 | superoxide anion generation | Sod2 | IMP | MGI:MGI:2447406,MGI:MGI:2679331 | Mouse | PMID:16677818 |
| Biological Process | GO:0042554 | superoxide anion generation | Sod2 | IMP | MGI:MGI:1857344 | Mouse | PMID:10212301 |
| Biological Process | GO:0006801 | superoxide metabolic process | SOD2 | IDA | Human | PMID:12551919 | |
| Biological Process | GO:0006801 | superoxide metabolic process | SOD2 | IDA | Human | PMID:14980699 | |
| Biological Process | GO:0006801 | superoxide metabolic process | Sod2 | IMP | MGI:MGI:1857344 | Mouse | PMID:10049502 |
| Biological Process | GO:0006801 | superoxide metabolic process | Sod2 | IMP | MGI:MGI:1857480 | Mouse | PMID:15637112 |
| Biological Process | GO:0006801 | superoxide metabolic process | Sod2 | IMP | MGI:MGI:2176435,MGI:MGI:2447406 | Mouse | PMID:12176043 |
| Biological Process | GO:0042311 | vasodilation | Sod2 | IMP | MGI:MGI:1857480 | Mouse | PMID:15637112 |
| EXP Inferred from experiment |
| IDA Inferred from direct assay |
| IEP Inferred from expression pattern |
| IGI Inferred from genetic interaction |
| IMP Inferred from mutant phenotype |
| IPI Inferred from physical interaction |
| HTP Inferred from High Throughput Experiment |
| HDA Inferred from High Throughput Direct Assay |
| HMP Inferred from High Throughput Mutant Phenotype |
| HGI Inferred from High Throughput Genetic Interaction |
| HEP Inferred from High Throughput Expression Pattern |
Mouse Genome Database (MGD), Gene Expression Database (GXD), Mouse Models of Human Cancer database (MMHCdb) (formerly Mouse Tumor Biology (MTB)), Gene Ontology (GO) |
||
|
Citing These Resources Funding Information Warranty Disclaimer, Privacy Notice, Licensing, & Copyright Send questions and comments to User Support. |
last database update 09/30/2025 MGI 6.24 |
|
|
|
||