|
Source |
Alliance of Genome Resources |



| Category | ID | Classification term | Gene | Evidence | Inferred from | Organism | Reference |
|---|---|---|---|---|---|---|---|
| Molecular Function | GO:0008126 | acetylesterase activity | Lipc | IDA | Rat | PMID:1940628|RGD:2308774 | |
| Molecular Function | GO:0047372 | acylglycerol lipase activity | Lipc | IDA | Rat | PMID:6696938|RGD:2308779 | |
| Molecular Function | GO:0016746 | acyltransferase activity | Lipc | IDA | Rat | PMID:9048565|RGD:2308766 | |
| Molecular Function | GO:0034185 | apolipoprotein binding | Lipc | IDA | Rat | PMID:9685400|RGD:2308763 | |
| Molecular Function | GO:0034185 | apolipoprotein binding | Lipc | IPI | UniProtKB:P04114 | Rat | PMID:9685400|RGD:2308763 |
| Molecular Function | GO:0035478 | chylomicron binding | Lipc | IDA | Rat | PMID:9685400|RGD:2308763 | |
| Molecular Function | GO:0043395 | heparan sulfate proteoglycan binding | Lipc | IMP | Rat | PMID:15102889|RGD:1580511 | |
| Molecular Function | GO:0008201 | heparin binding | Lipc | IDA | Rat | PMID:10681410|RGD:2307450 | |
| Molecular Function | GO:0042802 | identical protein binding | Lipc | IPI | RGD:3009 | Rat | PMID:9540793|RGD:2308765 |
| Molecular Function | GO:0016298 | lipase activity | Lipc | IDA | Mouse | PMID:15995171 | |
| Molecular Function | GO:0016298 | lipase activity | Lipc | IDA | Mouse | PMID:12975454 | |
| Molecular Function | GO:0008289 | lipid binding | Lipc | IDA | Rat | PMID:1865764|RGD:1600649 | |
| Molecular Function | GO:0030169 | low-density lipoprotein particle binding | Lipc | IDA | Rat | PMID:8071607|RGD:2308769 | |
| Molecular Function | GO:0030169 | low-density lipoprotein particle binding | Lipc | IDA | Rat | PMID:9685400|RGD:2308763 | |
| Molecular Function | GO:0004622 | lysophospholipase activity | Lipc | IDA | Rat | PMID:1531641|RGD:2308772 | |
| Molecular Function | GO:0008970 | phospholipase A1 activity | LIPC | IDA | Human | PMID:12032167 | |
| Molecular Function | GO:0008970 | phospholipase A1 activity | LIPC | IDA | Human | PMID:26193433 | |
| Molecular Function | GO:0008970 | phospholipase A1 activity | LIPC | IDA | Human | PMID:7592706 | |
| Molecular Function | GO:0008970 | phospholipase A1 activity | Lipc | IDA | Rat | PMID:1531641|RGD:2308772 | |
| Molecular Function | GO:0008970 | phospholipase A1 activity | Lipc | IDA | Rat | PMID:1770315|RGD:25671398 | |
| Molecular Function | GO:0008970 | phospholipase A1 activity | Lipc | IDA | Rat | PMID:1865764|RGD:1600649 | |
| Molecular Function | GO:0008970 | phospholipase A1 activity | Lipc | IDA | Rat | PMID:1940628|RGD:2308774 | |
| Molecular Function | GO:0008970 | phospholipase A1 activity | Lipc | IDA | Rat | PMID:6747460|RGD:25671390 | |
| Molecular Function | GO:0008970 | phospholipase A1 activity | Lipc | IDA | Rat | PMID:7074125|RGD:25671392 | |
| Molecular Function | GO:0005515 | protein binding | LIPC | IPI | UniProtKB:P02652 | Human | PMID:14967812 |
| Molecular Function | GO:0005515 | protein binding | Lipc | IPI | PR:Q3U3R4 | Mouse | PMID:19783858 |
| Molecular Function | GO:0004806 | triglyceride lipase activity | LIPC | IDA | Human | PMID:12032167 | |
| Molecular Function | GO:0004806 | triglyceride lipase activity | LIPC | IDA | Human | PMID:182536 | |
| Molecular Function | GO:0004806 | triglyceride lipase activity | LIPC | IDA | Human | PMID:26193433 | |
| Molecular Function | GO:0004806 | triglyceride lipase activity | LIPC | IDA | Human | PMID:2839510 | |
| Molecular Function | GO:0004806 | triglyceride lipase activity | LIPC | IDA | Human | PMID:7592706 | |
| Molecular Function | GO:0004806 | triglyceride lipase activity | LIPC | IDA | Human | PMID:8798474 | |
| Molecular Function | GO:0004806 | triglyceride lipase activity | Lipc | IDA | Rat | PMID:10734075|RGD:1600640 | |
| Molecular Function | GO:0004806 | triglyceride lipase activity | Lipc | IDA | Rat | PMID:15102889|RGD:1580511 | |
| Molecular Function | GO:0004806 | triglyceride lipase activity | Lipc | IDA | Rat | PMID:1531641|RGD:2308772 | |
| Molecular Function | GO:0004806 | triglyceride lipase activity | Lipc | IDA | Rat | PMID:1770315|RGD:25671398 | |
| Molecular Function | GO:0004806 | triglyceride lipase activity | Lipc | IDA | Rat | PMID:1865764|RGD:1600649 | |
| Molecular Function | GO:0004806 | triglyceride lipase activity | Lipc | IDA | Rat | PMID:1940628|RGD:2308774 | |
| Molecular Function | GO:0004806 | triglyceride lipase activity | Lipc | IDA | Rat | PMID:7074125|RGD:25671392 | |
| Cellular Component | GO:0009986 | cell surface | Lipc | IDA | Rat | PMID:384999|RGD:2308777 | |
| Cellular Component | GO:0005769 | early endosome | Lipc | IDA | Rat | PMID:14701798|RGD:1625029 | |
| Cellular Component | GO:0005615 | extracellular space | LIPC | IDA | Human | PMID:2839510 | |
| Cellular Component | GO:0005615 | extracellular space | Lipc | IDA | Mouse | PMID:15995171 | |
| Cellular Component | GO:0005615 | extracellular space | Lipc | IDA | Rat | PMID:18691644|RGD:2307433 | |
| Cellular Component | GO:0005770 | late endosome | Lipc | IDA | Rat | PMID:14701798|RGD:1625029 | |
| Cellular Component | GO:0005902 | microvillus | Lipc | IDA | Rat | PMID:9020876|RGD:1600641 | |
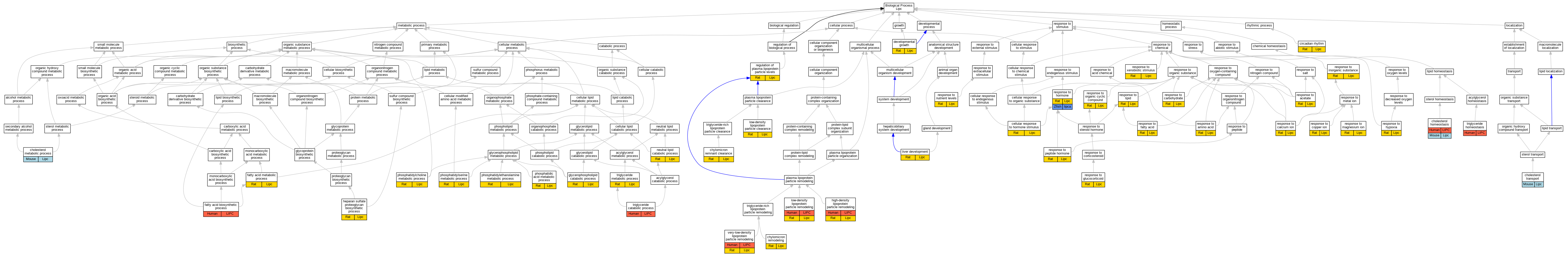
| Biological Process | GO:0032870 | cellular response to hormone stimulus | Lipc | IEP | Rat | PMID:12234100|RGD:2307445 | |
| Biological Process | GO:0042632 | cholesterol homeostasis | LIPC | IMP | Human | PMID:1883393 | |
| Biological Process | GO:0042632 | cholesterol homeostasis | Lipc | IGI | MGI:MGI:88050 | Mouse | PMID:10357838 |
| Biological Process | GO:0008203 | cholesterol metabolic process | Lipc | IGI | MGI:MGI:88050 | Mouse | PMID:10357838 |
| Biological Process | GO:0030301 | cholesterol transport | Lipc | IMP | MGI:MGI:1857182 | Mouse | PMID:8798380 |
| Biological Process | GO:0034382 | chylomicron remnant clearance | Lipc | IDA | Rat | PMID:8192680|RGD:2308768 | |
| Biological Process | GO:0034371 | chylomicron remodeling | Lipc | IDA | Rat | PMID:7897313|RGD:2308767 | |
| Biological Process | GO:0007623 | circadian rhythm | Lipc | IEP | Rat | PMID:9728079|RGD:2307452 | |
| Biological Process | GO:0048589 | developmental growth | Lipc | IEP | Rat | PMID:1391269|RGD:2308773 | |
| Biological Process | GO:0006633 | fatty acid biosynthetic process | LIPC | IDA | Human | PMID:182536 | |
| Biological Process | GO:0006631 | fatty acid metabolic process | Lipc | IDA | Rat | PMID:10734075|RGD:1600640 | |
| Biological Process | GO:0046475 | glycerophospholipid catabolic process | Lipc | IDA | Rat | PMID:9048565|RGD:2308766 | |
| Biological Process | GO:0015012 | heparan sulfate proteoglycan biosynthetic process | Lipc | IDA | Rat | PMID:15102889|RGD:1580511 | |
| Biological Process | GO:0034375 | high-density lipoprotein particle remodeling | LIPC | IMP | Human | PMID:3244012 | |
| Biological Process | GO:0034375 | high-density lipoprotein particle remodeling | Lipc | IDA | Rat | PMID:8157689|RGD:2308770 | |
| Biological Process | GO:0001889 | liver development | Lipc | IEP | Rat | PMID:11004003|RGD:2307448 | |
| Biological Process | GO:0034383 | low-density lipoprotein particle clearance | Lipc | IDA | Rat | PMID:8071607|RGD:2308769 | |
| Biological Process | GO:0034374 | low-density lipoprotein particle remodeling | LIPC | IMP | Human | PMID:3244012 | |
| Biological Process | GO:0034374 | low-density lipoprotein particle remodeling | Lipc | IDA | Rat | PMID:8071607|RGD:2308769 | |
| Biological Process | GO:0034374 | low-density lipoprotein particle remodeling | Lipc | IDA | Rat | PMID:9685400|RGD:2308763 | |
| Biological Process | GO:0046461 | neutral lipid catabolic process | Lipc | IDA | Rat | PMID:1865764|RGD:1600649 | |
| Biological Process | GO:0046473 | phosphatidic acid metabolic process | Lipc | IDA | Rat | PMID:2223857|RGD:1600650 | |
| Biological Process | GO:0046470 | phosphatidylcholine metabolic process | Lipc | IDA | Rat | PMID:2223857|RGD:1600650 | |
| Biological Process | GO:0046337 | phosphatidylethanolamine metabolic process | Lipc | IDA | Rat | PMID:2223857|RGD:1600650 | |
| Biological Process | GO:0006658 | phosphatidylserine metabolic process | Lipc | IDA | Rat | PMID:2223857|RGD:1600650 | |
| Biological Process | GO:0097006 | regulation of plasma lipoprotein particle levels | Lipc | IMP | Rat | PMID:9822677|RGD:2307451 | |
| Biological Process | GO:0010034 | response to acetate | Lipc | IEP | Rat | PMID:11427199|RGD:2307447 | |
| Biological Process | GO:0043200 | response to amino acid | Lipc | IEP | Rat | PMID:19212806|RGD:2307430 | |
| Biological Process | GO:0051592 | response to calcium ion | Lipc | IEP | Rat | PMID:9480878|RGD:2308764 | |
| Biological Process | GO:0009743 | response to carbohydrate | Lipc | IEP | Rat | PMID:15744060|RGD:2307443 | |
| Biological Process | GO:0046688 | response to copper ion | Lipc | IEP | Rat | PMID:3420106|RGD:2308778 | |
| Biological Process | GO:0070542 | response to fatty acid | Lipc | IEP | Rat | PMID:2086700|RGD:2308776 | |
| Biological Process | GO:0051384 | response to glucocorticoid | Lipc | IEP | Rat | PMID:15271879|RGD:2307444 | |
| Biological Process | GO:0009725 | response to hormone | Lipc | IEP | Rat | PMID:8510508|RGD:2307446 | |
| Biological Process | GO:0009725 | response to hormone | lipca | IDA | Zfish | PMID:26308493 | |
| Biological Process | GO:0001666 | response to hypoxia | Lipc | IEP | Rat | PMID:15271879|RGD:2307444 | |
| Biological Process | GO:0010035 | response to inorganic substance | Lipc | IEP | Rat | PMID:10823662|RGD:2307449 | |
| Biological Process | GO:0033993 | response to lipid | Lipc | IEP | Rat | PMID:17709442|RGD:2307437 | |
| Biological Process | GO:0032026 | response to magnesium ion | Lipc | IEP | Rat | PMID:2046484|RGD:2308775 | |
| Biological Process | GO:0031667 | response to nutrient levels | Lipc | IEP | Rat | PMID:19165521|RGD:2307431 | |
| Biological Process | GO:0014070 | response to organic cyclic compound | Lipc | IEP | Rat | PMID:18675312|RGD:2307434 | |
| Biological Process | GO:0014070 | response to organic cyclic compound | Lipc | IEP | Rat | PMID:9721028|RGD:2307435 | |
| Biological Process | GO:0043434 | response to peptide hormone | Lipc | IEP | Rat | PMID:16546477|RGD:2307438 | |
| Biological Process | GO:0009410 | response to xenobiotic stimulus | Lipc | IEP | Rat | PMID:8322779|RGD:2308771 | |
| Biological Process | GO:0019433 | triglyceride catabolic process | LIPC | IDA | Human | PMID:182536 | |
| Biological Process | GO:0019433 | triglyceride catabolic process | LIPC | IDA | Human | PMID:2839510 | |
| Biological Process | GO:0019433 | triglyceride catabolic process | LIPC | IDA | Human | PMID:8640403 | |
| Biological Process | GO:0070328 | triglyceride homeostasis | LIPC | IMP | Human | PMID:1883393 | |
| Biological Process | GO:0006641 | triglyceride metabolic process | Lipc | IDA | Rat | PMID:10734075|RGD:1600640 | |
| Biological Process | GO:0034372 | very-low-density lipoprotein particle remodeling | LIPC | IDA | Human | PMID:8640403 | |
| Biological Process | GO:0034372 | very-low-density lipoprotein particle remodeling | Lipc | IDA | Rat | PMID:6791934|RGD:2308780 |
| EXP Inferred from experiment |
| IDA Inferred from direct assay |
| IEP Inferred from expression pattern |
| IGI Inferred from genetic interaction |
| IMP Inferred from mutant phenotype |
| IPI Inferred from physical interaction |
| HTP Inferred from High Throughput Experiment |
| HDA Inferred from High Throughput Direct Assay |
| HMP Inferred from High Throughput Mutant Phenotype |
| HGI Inferred from High Throughput Genetic Interaction |
| HEP Inferred from High Throughput Expression Pattern |
Mouse Genome Database (MGD), Gene Expression Database (GXD), Mouse Models of Human Cancer database (MMHCdb) (formerly Mouse Tumor Biology (MTB)), Gene Ontology (GO) |
||
|
Citing These Resources Funding Information Warranty Disclaimer, Privacy Notice, Licensing, & Copyright Send questions and comments to User Support. |
last database update 04/14/2026 MGI 6.24 |
|
|
|
||