|
Source |
Alliance of Genome Resources |



| Category | ID | Classification term | Gene | Evidence | Inferred from | Organism | Reference |
|---|---|---|---|---|---|---|---|
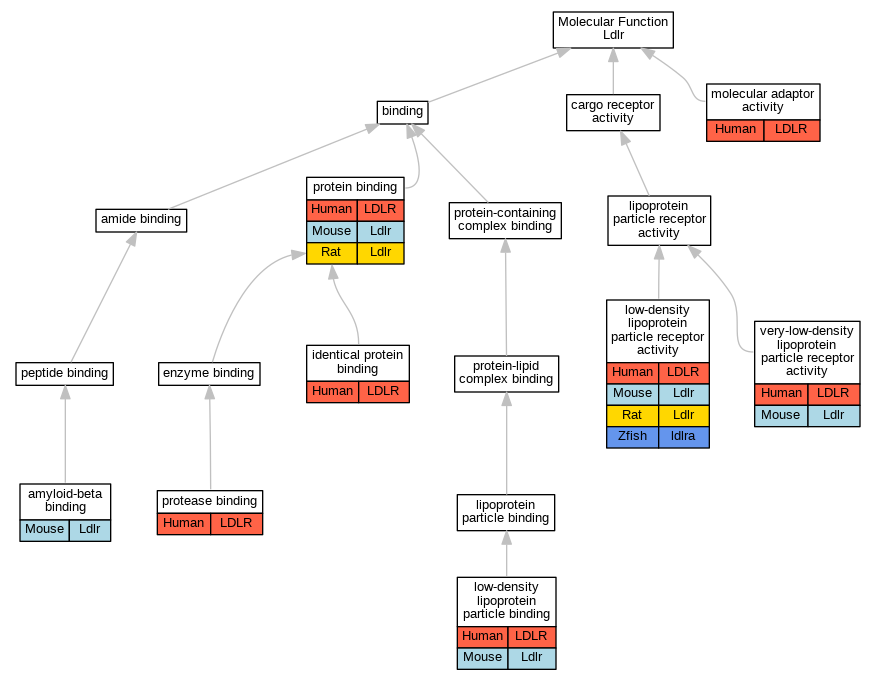
| Molecular Function | GO:0001540 | amyloid-beta binding | Ldlr | IPI | UniProtKB:P12023:PRO_0000000119 | Mouse | MGI:MGI:5902678|PMID:22383525 |
| Molecular Function | GO:0042802 | identical protein binding | LDLR | IPI | UniProtKB:P01130 | Human | PMID:26526611 |
| Molecular Function | GO:0030169 | low-density lipoprotein particle binding | LDLR | IMP | Human | PMID:6299582 | |
| Molecular Function | GO:0030169 | low-density lipoprotein particle binding | Ldlr | IDA | Mouse | PMID:7848292 | |
| Molecular Function | GO:0030169 | low-density lipoprotein particle binding | Ldlr | IDA | Mouse | PMID:15741654 | |
| Molecular Function | GO:0005041 | low-density lipoprotein particle receptor activity | LDLR | IDA | Human | PMID:6091915 | |
| Molecular Function | GO:0005041 | low-density lipoprotein particle receptor activity | LDLR | IMP | Human | PMID:6299582 | |
| Molecular Function | GO:0005041 | low-density lipoprotein particle receptor activity | LDLR | IDA | Human | PMID:8626535 | |
| Molecular Function | GO:0005041 | low-density lipoprotein particle receptor activity | Ldlr | IMP | MGI:MGI:1857212 | Mouse | PMID:17148552 |
| Molecular Function | GO:0005041 | low-density lipoprotein particle receptor activity | Ldlr | IDA | Mouse | PMID:12072432 | |
| Molecular Function | GO:0005041 | low-density lipoprotein particle receptor activity | Ldlr | IDA | Rat | PMID:3559401|RGD:2324634 | |
| Molecular Function | GO:0005041 | low-density lipoprotein particle receptor activity | ldlra | IMP | ZFIN:ZDB-MRPHLNO-150312-1 | Zfish | PMID:25201834 |
| Molecular Function | GO:0060090 | molecular adaptor activity | LDLR | EXP | Human | PMID:22091758 | |
| Molecular Function | GO:0002020 | protease binding | LDLR | IPI | UniProtKB:Q8NBP7:PRO_0000027120 | Human | PMID:22081141 |
| Molecular Function | GO:0002020 | protease binding | LDLR | IPI | UniProtKB:Q8NBP7:PRO_0000027121 | Human | PMID:22081141 |
| Molecular Function | GO:0002020 | protease binding | LDLR | IPI | UniProtKB:Q8NBP7 | Human | PMID:22848640 |
| Molecular Function | GO:0005515 | protein binding | LDLR | IPI | UniProtKB:Q60841 | Human | PMID:10571240 |
| Molecular Function | GO:0005515 | protein binding | LDLR | IPI | UniProtKB:Q5SW96 | Human | PMID:12221107 |
| Molecular Function | GO:0005515 | protein binding | LDLR | IPI | UniProtKB:Q8NBP7 | Human | PMID:17452316 |
| Molecular Function | GO:0005515 | protein binding | LDLR | IPI | UniProtKB:Q8NBP7 | Human | PMID:17461796 |
| Molecular Function | GO:0005515 | protein binding | LDLR | IPI | UniProtKB:Q8NBP7-1 | Human | PMID:18250299 |
| Molecular Function | GO:0005515 | protein binding | LDLR | IPI | UniProtKB:Q8NBP7-1 | Human | PMID:18753623 |
| Molecular Function | GO:0005515 | protein binding | LDLR | IPI | UniProtKB:P02649 | Human | PMID:20030366 |
| Molecular Function | GO:0005515 | protein binding | LDLR | IPI | UniProtKB:P30533 | Human | PMID:20030366 |
| Molecular Function | GO:0005515 | protein binding | LDLR | IPI | UniProtKB:P02749 | Human | PMID:20223219 |
| Molecular Function | GO:0005515 | protein binding | LDLR | IPI | UniProtKB:Q8NBP7 | Human | PMID:22081141 |
| Molecular Function | GO:0005515 | protein binding | LDLR | IPI | UniProtKB:D3ZAR1 | Human | PMID:22509010 |
| Molecular Function | GO:0005515 | protein binding | LDLR | IPI | UniProtKB:P03522 | Human | PMID:23589850 |
| Molecular Function | GO:0005515 | protein binding | LDLR | IPI | UniProtKB:P02649 | Human | PMID:24447298 |
| Molecular Function | GO:0005515 | protein binding | LDLR | IPI | UniProtKB:P04114 | Human | PMID:24447298 |
| Molecular Function | GO:0005515 | protein binding | LDLR | IPI | UniProtKB:Q8NBP7 | Human | PMID:25613181 |
| Molecular Function | GO:0005515 | protein binding | LDLR | IPI | UniProtKB:P30533 | Human | PMID:28514442 |
| Molecular Function | GO:0005515 | protein binding | LDLR | IPI | UniProtKB:Q08117-2 | Human | PMID:32296183 |
| Molecular Function | GO:0005515 | protein binding | LDLR | IPI | UniProtKB:Q9H2K0 | Human | PMID:32296183 |
| Molecular Function | GO:0005515 | protein binding | LDLR | IPI | UniProtKB:P0DTC2 | Human | PMID:33420426 |
| Molecular Function | GO:0005515 | protein binding | Ldlr | IPI | PR:Q8C142 | Mouse | PMID:12746448 |
| Molecular Function | GO:0005515 | protein binding | Ldlr | IPI | PR:Q8BVL3 | Mouse | PMID:12169628 |
| Molecular Function | GO:0005515 | protein binding | Ldlr | IPI | RGD:621161 | Rat | PMID:15044370|RGD:1581827 |
| Molecular Function | GO:0030229 | very-low-density lipoprotein particle receptor activity | LDLR | IDA | Human | PMID:8626535 | |
| Molecular Function | GO:0030229 | very-low-density lipoprotein particle receptor activity | Ldlr | IDA | Mouse | PMID:16166565 | |
| Cellular Component | GO:0045177 | apical part of cell | Ldlr | IDA | Mouse | MGI:MGI:5446858|PMID:22848640 | |
| Cellular Component | GO:0016323 | basolateral plasma membrane | Ldlr | IDA | Mouse | MGI:MGI:5446858|PMID:22848640 | |
| Cellular Component | GO:0005901 | caveola | Ldlr | IDA | Rat | PMID:12646183|RGD:1298981 | |
| Cellular Component | GO:0009986 | cell surface | LDLR | IDA | Human | PMID:17461796 | |
| Cellular Component | GO:0009986 | cell surface | Ldlr | IDA | Mouse | MGI:MGI:5446858|PMID:22848640 | |
| Cellular Component | GO:0009986 | cell surface | Ldlr | IDA | Mouse | PMID:26965651 | |
| Cellular Component | GO:0005905 | clathrin-coated pit | LDLR | IDA | Human | PMID:15166224 | |
| Cellular Component | GO:0005905 | clathrin-coated pit | LDLR | IDA | Human | PMID:6091915 | |
| Cellular Component | GO:0005769 | early endosome | LDLR | IDA | Human | PMID:15166224 | |
| Cellular Component | GO:0005769 | early endosome | LDLR | IDA | Human | PMID:17461796 | |
| Cellular Component | GO:0005769 | early endosome | Ldlr | IDA | Mouse | PMID:26965651 | |
| Cellular Component | GO:0005769 | early endosome | Ldlr | IDA | Mouse | PMID:11092755 | |
| Cellular Component | GO:0005768 | endosome | Ldlr | IDA | Mouse | PMID:12746448 | |
| Cellular Component | GO:0009897 | external side of plasma membrane | LDLR | IDA | Human | PMID:15166224 | |
| Cellular Component | GO:0005615 | extracellular space | Ldlr | HDA | Mouse | MGI:MGI:5640941|PMID:24006456 | |
| Cellular Component | GO:0005794 | Golgi apparatus | LDLR | IDA | Human | PMID:17461796 | |
| Cellular Component | GO:0005770 | late endosome | LDLR | IDA | Human | PMID:17461796 | |
| Cellular Component | GO:0005770 | late endosome | Ldlr | IDA | Mouse | PMID:11092755 | |
| Cellular Component | GO:0005764 | lysosome | LDLR | IDA | Human | PMID:15166224 | |
| Cellular Component | GO:0005764 | lysosome | LDLR | IDA | Human | PMID:17461796 | |
| Cellular Component | GO:0005764 | lysosome | Ldlr | IDA | Mouse | PMID:11092755 | |
| Cellular Component | GO:0016020 | membrane | LDLR | HDA | Human | PMID:19946888 | |
| Cellular Component | GO:1990666 | PCSK9-LDLR complex | LDLR | IPI | Human | PMID:22081141 | |
| Cellular Component | GO:1990666 | PCSK9-LDLR complex | LDLR | IDA | Human | PMID:22081141 | |
| Cellular Component | GO:1990666 | PCSK9-LDLR complex | LDLR | IDA | Human | PMID:22848640 | |
| Cellular Component | GO:0005886 | plasma membrane | Ldlr | IDA | Mouse | MGI:MGI:4415751|PMID:20005821 | |
| Cellular Component | GO:0005886 | plasma membrane | Ldlr | IDA | Rat | PMID:15044370|RGD:1581827 | |
| Cellular Component | GO:0043235 | receptor complex | LDLR | IDA | Human | PMID:23382219 | |
| Cellular Component | GO:0055038 | recycling endosome membrane | Ldlr | IDA | Rat | PMID:10468577|RGD:4892345 | |
| Cellular Component | GO:0036477 | somatodendritic compartment | Ldlr | IDA | Mouse | MGI:MGI:3794899|PMID:18341993 | |
| Cellular Component | GO:0097443 | sorting endosome | Ldlr | IDA | Mouse | PMID:11092755 | |
| Biological Process | GO:0007568 | aging | Ldlr | IEP | Rat | PMID:16741953|RGD:1581819 | |
| Biological Process | GO:0097242 | amyloid-beta clearance | Ldlr | IGI | UniProtKB:P05067,UniProtKB:P49768 | Mouse | MGI:MGI:4415751|PMID:20005821 |
| Biological Process | GO:0150094 | amyloid-beta clearance by cellular catabolic process | Ldlr | IDA | Mouse | MGI:MGI:5902678|PMID:22383525 | |
| Biological Process | GO:0048844 | artery morphogenesis | Ldlr | IMP | Mouse | MGI:MGI:5581894|PMID:22927332 | |
| Biological Process | GO:0071398 | cellular response to fatty acid | Ldlr | IGI | RNAcentral:URS0000329B12_10090 | Mouse | MGI:MGI:5659826|PMID:24255059 |
| Biological Process | GO:0071222 | cellular response to lipopolysaccharide | ldlra | IMP | ZFIN:ZDB-GENO-180307-2 | Zfish | PMID:29187523 |
| Biological Process | GO:0071404 | cellular response to low-density lipoprotein particle stimulus | LDLR | IMP | Human | PMID:6299582 | |
| Biological Process | GO:0042632 | cholesterol homeostasis | LDLR | IMP | Human | PMID:17142622 | |
| Biological Process | GO:0042632 | cholesterol homeostasis | LDLR | IGI | UniProtKB:P02649 | Human | PMID:24412220 |
| Biological Process | GO:0042632 | cholesterol homeostasis | LDLR | IMP | Human | PMID:6299582 | |
| Biological Process | GO:0042632 | cholesterol homeostasis | Ldlr | IGI | RNAcentral:URS0000070CD2_10090 | Mouse | MGI:MGI:5896906|PMID:25524771 |
| Biological Process | GO:0042632 | cholesterol homeostasis | Ldlr | IMP | Mouse | PMID:23580231 | |
| Biological Process | GO:0042632 | cholesterol homeostasis | Ldlr | IGI | MGI:MGI:88052 | Mouse | PMID:11120757 |
| Biological Process | GO:0042632 | cholesterol homeostasis | Ldlr | IMP | MGI:MGI:1857212 | Mouse | PMID:12746448 |
| Biological Process | GO:0042632 | cholesterol homeostasis | Ldlr | IMP | MGI:MGI:1857212 | Mouse | PMID:9788969 |
| Biological Process | GO:0042632 | cholesterol homeostasis | Ldlr | IEP | Rat | PMID:20028367|RGD:21410185 | |
| Biological Process | GO:0042632 | cholesterol homeostasis | ldlra | IMP | ZFIN:ZDB-GENO-180307-2 | Zfish | PMID:29187523 |
| Biological Process | GO:0070508 | cholesterol import | LDLR | IMP | Human | PMID:6299582 | |
| Biological Process | GO:0070508 | cholesterol import | Ldlr | IMP | Mouse | MGI:MGI:3784112|PMID:18175806 | |
| Biological Process | GO:0008203 | cholesterol metabolic process | Ldlr | IMP | MGI:MGI:1857212 | Mouse | PMID:17071966 |
| Biological Process | GO:0030301 | cholesterol transport | LDLR | IMP | Human | PMID:17142622 | |
| Biological Process | GO:0030301 | cholesterol transport | Ldlr | IMP | MGI:MGI:1857212 | Mouse | PMID:17148552 |
| Biological Process | GO:0006897 | endocytosis | Ldlr | IMP | Rat | PMID:17256088|RGD:2324632 | |
| Biological Process | GO:0051649 | establishment of localization in cell | Ldlr | IMP | MGI:MGI:1857212 | Mouse | PMID:17148552 |
| Biological Process | GO:0034384 | high-density lipoprotein particle clearance | Ldlr | IGI | RNAcentral:URS0000070CD2_10090 | Mouse | MGI:MGI:5896906|PMID:25524771 |
| Biological Process | GO:0030299 | intestinal cholesterol absorption | LDLR | IMP | Human | PMID:17142622 | |
| Biological Process | GO:0006629 | lipid metabolic process | Ldlr | IGI | MGI:MGI:88052 | Mouse | PMID:11120757 |
| Biological Process | GO:0042159 | lipoprotein catabolic process | Ldlr | IMP | MGI:MGI:1857212 | Mouse | PMID:15805190 |
| Biological Process | GO:0042159 | lipoprotein catabolic process | Ldlr | IDA | Mouse | PMID:15741654 | |
| Biological Process | GO:0042159 | lipoprotein catabolic process | Ldlr | IMP | MGI:MGI:1857212 | Mouse | PMID:9788969 |
| Biological Process | GO:0042157 | lipoprotein metabolic process | Ldlr | IGI | MGI:MGI:88052 | Mouse | PMID:11120757 |
| Biological Process | GO:0042157 | lipoprotein metabolic process | Ldlr | IGI | MGI:MGI:88052 | Mouse | PMID:13130124 |
| Biological Process | GO:0007616 | long-term memory | LDLR | IGI | UniProtKB:P02649 | Human | PMID:24412220 |
| Biological Process | GO:0007616 | long-term memory | Ldlr | IGI | UniProtKB:P02649 | Mouse | MGI:MGI:5575733|PMID:24412220 |
| Biological Process | GO:0034383 | low-density lipoprotein particle clearance | LDLR | IMP | Human | PMID:17142622 | |
| Biological Process | GO:0034383 | low-density lipoprotein particle clearance | LDLR | IMP | Human | PMID:6299582 | |
| Biological Process | GO:0034383 | low-density lipoprotein particle clearance | Ldlr | IMP | Mouse | MGI:MGI:3784112|PMID:18175806 | |
| Biological Process | GO:0034383 | low-density lipoprotein particle clearance | Ldlr | IDA | Mouse | PMID:26965651 | |
| Biological Process | GO:1905907 | negative regulation of amyloid fibril formation | Ldlr | IGI | UniProtKB:P05067,UniProtKB:P49768 | Mouse | MGI:MGI:4415751|PMID:20005821 |
| Biological Process | GO:0061889 | negative regulation of astrocyte activation | Ldlr | IGI | UniProtKB:P05067,UniProtKB:P49768 | Mouse | MGI:MGI:4415751|PMID:20005821 |
| Biological Process | GO:0010629 | negative regulation of gene expression | Ldlr | IMP | Mouse | MGI:MGI:5659826|PMID:24255059 | |
| Biological Process | GO:0010989 | negative regulation of low-density lipoprotein particle clearance | LDLR | IDA | Human | PMID:17452316 | |
| Biological Process | GO:1903979 | negative regulation of microglial cell activation | Ldlr | IGI | UniProtKB:P05067,UniProtKB:P49768 | Mouse | MGI:MGI:4415751|PMID:20005821 |
| Biological Process | GO:0051248 | negative regulation of protein metabolic process | Ldlr | IDA | Mouse | MGI:MGI:5902678|PMID:22383525 | |
| Biological Process | GO:0001920 | negative regulation of receptor recycling | LDLR | IDA | Human | PMID:17452316 | |
| Biological Process | GO:0006909 | phagocytosis | Ldlr | IDA | Mouse | MGI:MGI:5902678|PMID:22383525 | |
| Biological Process | GO:0015914 | phospholipid transport | Ldlr | IMP | Mouse | MGI:MGI:3784112|PMID:18175806 | |
| Biological Process | GO:0034381 | plasma lipoprotein particle clearance | Ldlr | IDA | Mouse | MGI:MGI:5902678|PMID:22383525 | |
| Biological Process | GO:0010628 | positive regulation of gene expression | Ldlr | IGI | RNAcentral:URS0000329B12_10090 | Mouse | MGI:MGI:5659826|PMID:24255059 |
| Biological Process | GO:0010628 | positive regulation of gene expression | Ldlr | IGI | UniProtKB:P42227 | Mouse | MGI:MGI:5659826|PMID:24255059 |
| Biological Process | GO:0010628 | positive regulation of gene expression | Ldlr | IMP | Mouse | MGI:MGI:5659826|PMID:24255059 | |
| Biological Process | GO:0050729 | positive regulation of inflammatory response | Ldlr | IGI | RNAcentral:URS0000329B12_10090 | Mouse | MGI:MGI:5659826|PMID:24255059 |
| Biological Process | GO:1905167 | positive regulation of lysosomal protein catabolic process | Ldlr | IDA | Mouse | MGI:MGI:5902678|PMID:22383525 | |
| Biological Process | GO:0010867 | positive regulation of triglyceride biosynthetic process | Ldlr | IMP | Mouse | MGI:MGI:3784112|PMID:18175806 | |
| Biological Process | GO:0010898 | positive regulation of triglyceride catabolic process | Ldlr | IMP | Rat | PMID:28469073|RGD:12910100 | |
| Biological Process | GO:0006898 | receptor-mediated endocytosis | Ldlr | IDA | Mouse | MGI:MGI:4415751|PMID:20005821 | |
| Biological Process | GO:0006898 | receptor-mediated endocytosis | Ldlr | IDA | Mouse | MGI:MGI:5902678|PMID:22383525 | |
| Biological Process | GO:0090118 | receptor-mediated endocytosis involved in cholesterol transport | LDLR | IMP | Human | PMID:6299582 | |
| Biological Process | GO:0090118 | receptor-mediated endocytosis involved in cholesterol transport | ldlra | IMP | ZFIN:ZDB-MRPHLNO-150312-1 | Zfish | PMID:25201834 |
| Biological Process | GO:0090181 | regulation of cholesterol metabolic process | Ldlr | IGI | UniProtKB:P02649 | Mouse | MGI:MGI:5575733|PMID:24412220 |
| Biological Process | GO:0019216 | regulation of lipid metabolic process | ldlra | IMP | ZFIN:ZDB-MRPHLNO-190212-1 | Zfish | PMID:30219383 |
| Biological Process | GO:0010899 | regulation of phosphatidylcholine catabolic process | Ldlr | IMP | Mouse | MGI:MGI:3784112|PMID:18175806 | |
| Biological Process | GO:0051246 | regulation of protein metabolic process | LDLR | IGI | UniProtKB:P02649 | Human | PMID:24412220 |
| Biological Process | GO:0051246 | regulation of protein metabolic process | Ldlr | IGI | UniProtKB:P02649 | Mouse | MGI:MGI:5575733|PMID:24412220 |
| Biological Process | GO:0061771 | response to caloric restriction | LDLR | IGI | UniProtKB:P02649 | Human | PMID:24412220 |
| Biological Process | GO:0061771 | response to caloric restriction | Ldlr | IGI | UniProtKB:P02649 | Mouse | MGI:MGI:5575733|PMID:24412220 |
| Biological Process | GO:0032355 | response to estradiol | Ldlr | IEP | Rat | PMID:19008317|RGD:2317989 | |
| Biological Process | GO:0032355 | response to estradiol | Ldlr | IEP | Rat | PMID:3559401|RGD:2324634 | |
| Biological Process | GO:0043627 | response to estrogen | Ldlr | IEP | Rat | PMID:15044370|RGD:1581827 | |
| Biological Process | GO:0045471 | response to ethanol | Ldlr | IEP | Rat | PMID:20028367|RGD:21410185 | |
| Biological Process | GO:0033762 | response to glucagon | Ldlr | IEP | Rat | PMID:19008317|RGD:2317989 | |
| Biological Process | GO:0009725 | response to hormone | Ldlr | IEP | Rat | PMID:17572141|RGD:2324628 | |
| Biological Process | GO:0001666 | response to hypoxia | Ldlr | IEP | Rat | PMID:18703410|RGD:5490256 |
| EXP Inferred from experiment |
| IDA Inferred from direct assay |
| IEP Inferred from expression pattern |
| IGI Inferred from genetic interaction |
| IMP Inferred from mutant phenotype |
| IPI Inferred from physical interaction |
| HTP Inferred from High Throughput Experiment |
| HDA Inferred from High Throughput Direct Assay |
| HMP Inferred from High Throughput Mutant Phenotype |
| HGI Inferred from High Throughput Genetic Interaction |
| HEP Inferred from High Throughput Expression Pattern |
Mouse Genome Database (MGD), Gene Expression Database (GXD), Mouse Models of Human Cancer database (MMHCdb) (formerly Mouse Tumor Biology (MTB)), Gene Ontology (GO) |
||
|
Citing These Resources Funding Information Warranty Disclaimer, Privacy Notice, Licensing, & Copyright Send questions and comments to User Support. |
last database update 09/30/2025 MGI 6.24 |
|
|
|
||