|
Source |
Alliance of Genome Resources |



| Category | ID | Classification term | Gene | Evidence | Inferred from | Organism | Reference |
|---|---|---|---|---|---|---|---|
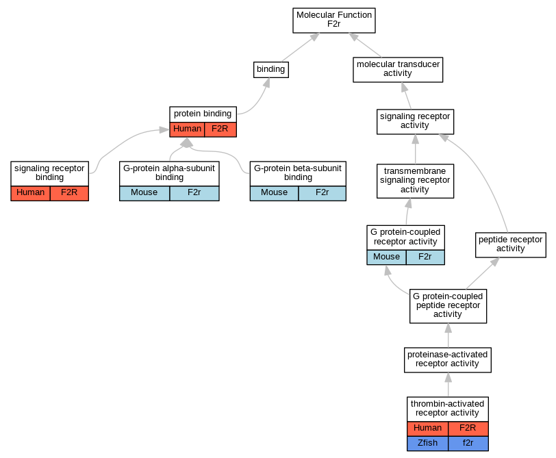
| Molecular Function | GO:0004930 | G protein-coupled receptor activity | F2r | IMP | Mouse | MGI:MGI:5285163|PMID:20215560 | |
| Molecular Function | GO:0001965 | G-protein alpha-subunit binding | F2r | IDA | Mouse | MGI:MGI:5285163|PMID:20215560 | |
| Molecular Function | GO:0031681 | G-protein beta-subunit binding | F2r | IDA | Mouse | MGI:MGI:5285163|PMID:20215560 | |
| Molecular Function | GO:0005515 | protein binding | F2R | IPI | UniProtKB:Q9UNN8 | Human | PMID:17299037 |
| Molecular Function | GO:0005515 | protein binding | F2R | IPI | UniProtKB:Q03135 | Human | PMID:17848177 |
| Molecular Function | GO:0005515 | protein binding | F2R | IPI | UniProtKB:D4ADZ2 | Human | PMID:20164183 |
| Molecular Function | GO:0005515 | protein binding | F2R | IPI | UniProtKB:Q8BR07 | Human | PMID:20164183 |
| Molecular Function | GO:0005515 | protein binding | F2R | IPI | UniProtKB:Q03135 | Human | PMID:20826780 |
| Molecular Function | GO:0005515 | protein binding | F2R | IPI | UniProtKB:Q9UNN8 | Human | PMID:20826780 |
| Molecular Function | GO:0005515 | protein binding | F2R | IPI | UniProtKB:Q8WUM4 | Human | PMID:22547407 |
| Molecular Function | GO:0005515 | protein binding | F2R | IPI | UniProtKB:P35232 | Human | PMID:24732013 |
| Molecular Function | GO:0005102 | signaling receptor binding | F2R | IPI | UniProtKB:P25116 | Human | PMID:1672265 |
| Molecular Function | GO:0015057 | thrombin-activated receptor activity | F2R | IDA | Human | PMID:10692450 | |
| Molecular Function | GO:0015057 | thrombin-activated receptor activity | F2R | IDA | Human | PMID:1672265 | |
| Molecular Function | GO:0015057 | thrombin-activated receptor activity | f2r | IDA | Zfish | PMID:21181945 | |
| Cellular Component | GO:0005901 | caveola | F2R | IDA | Human | PMID:17848177 | |
| Cellular Component | GO:0009986 | cell surface | F2R | IDA | Human | PMID:24732013 | |
| Cellular Component | GO:0005769 | early endosome | F2R | IDA | Human | PMID:22547407 | |
| Cellular Component | GO:0005769 | early endosome | F2R | IDA | Human | PMID:24732013 | |
| Cellular Component | GO:0005770 | late endosome | F2R | IDA | Human | PMID:24732013 | |
| Cellular Component | GO:0031594 | neuromuscular junction | F2r | IDA | Rat | PMID:12815704|RGD:1582330 | |
| Cellular Component | GO:0005886 | plasma membrane | F2R | IDA | Human | PMID:22547407 | |
| Cellular Component | GO:0005886 | plasma membrane | F2R | IDA | Human | PMID:9038223 | |
| Cellular Component | GO:0005886 | plasma membrane | F2r | IDA | Rat | PMID:15145074|RGD:1582290 | |
| Cellular Component | GO:0031094 | platelet dense tubular network | F2R | IDA | Human | PMID:9038223 | |
| Cellular Component | GO:0045211 | postsynaptic membrane | F2r | IDA | Rat | PMID:12815704|RGD:1582330 | |
| Biological Process | GO:0006919 | activation of cysteine-type endopeptidase activity involved in apoptotic process | F2R | IDA | Human | PMID:10692450 | |
| Biological Process | GO:0045217 | cell-cell junction maintenance | F2R | IMP | Human | PMID:23202369 | |
| Biological Process | GO:0072359 | circulatory system development | f2r | IMP | ZFIN:ZDB-MRPHLNO-120816-5 | Zfish | PMID:22860064 |
| Biological Process | GO:0072359 | circulatory system development | f2r | IMP | ZFIN:ZDB-MRPHLNO-120604-3 | Zfish | PMID:22860064 |
| Biological Process | GO:0002248 | connective tissue replacement involved in inflammatory response wound healing | F2R | IDA | Human | PMID:9639571 | |
| Biological Process | GO:0036145 | dendritic cell homeostasis | F2r | IMP | MGI:MGI:3038377 | Mouse | PMID:18305483 |
| Biological Process | GO:0098508 | endothelial to hematopoietic transition | f2r | IMP | ZFIN:ZDB-MRPHLNO-120604-4 | Zfish | PMID:22521721 |
| Biological Process | GO:0007529 | establishment of synaptic specificity at neuromuscular junction | F2r | IDA | Rat | PMID:12815704|RGD:1582330 | |
| Biological Process | GO:0007186 | G protein-coupled receptor signaling pathway | F2r | IDA | Rat | PMID:12372796|RGD:728482 | |
| Biological Process | GO:0048873 | homeostasis of number of cells within a tissue | F2r | IMP | MGI:MGI:3038377 | Mouse | PMID:18305483 |
| Biological Process | GO:0006954 | inflammatory response | F2r | IMP | MGI:MGI:3038377 | Mouse | PMID:18305483 |
| Biological Process | GO:0008285 | negative regulation of cell population proliferation | F2R | IDA | Human | PMID:10692450 | |
| Biological Process | GO:0003105 | negative regulation of glomerular filtration | F2r | IDA | Rat | PMID:12644441|RGD:1582293 | |
| Biological Process | GO:1902037 | negative regulation of hematopoietic stem cell differentiation | f2r | IMP | ZFIN:ZDB-MRPHLNO-120604-4 | Zfish | PMID:22521721 |
| Biological Process | GO:0043524 | negative regulation of neuron apoptotic process | F2r | IMP | Rat | PMID:11919511|RGD:1582353 | |
| Biological Process | GO:1900134 | negative regulation of renin secretion into blood stream | F2r | IDA | Mouse | MGI:MGI:5315674|PMID:21859963 | |
| Biological Process | GO:0007200 | phospholipase C-activating G protein-coupled receptor signaling pathway | F2R | IDA | Human | PMID:20164183 | |
| Biological Process | GO:0030168 | platelet activation | F2R | IDA | Human | PMID:9038223 | |
| Biological Process | GO:0030194 | positive regulation of blood coagulation | F2R | IDA | Human | PMID:9038223 | |
| Biological Process | GO:0030194 | positive regulation of blood coagulation | F2r | IMP | Mouse | PMID:18305483 | |
| Biological Process | GO:0030194 | positive regulation of blood coagulation | F2r | IMP | MGI:MGI:3038377 | Mouse | PMID:18305483 |
| Biological Process | GO:0051928 | positive regulation of calcium ion transport | F2r | IMP | Rat | PMID:15145074|RGD:1582290 | |
| Biological Process | GO:0030335 | positive regulation of cell migration | F2R | IMP | Human | PMID:9701242 | |
| Biological Process | GO:0030335 | positive regulation of cell migration | F2r | IDA | Mouse | MGI:MGI:5285163|PMID:20215560 | |
| Biological Process | GO:0008284 | positive regulation of cell population proliferation | F2r | IDA | Rat | PMID:12372796|RGD:728482 | |
| Biological Process | GO:0032967 | positive regulation of collagen biosynthetic process | F2R | IDA | Human | PMID:9639571 | |
| Biological Process | GO:0043280 | positive regulation of cysteine-type endopeptidase activity involved in apoptotic process | F2R | IDA | Human | PMID:10692450 | |
| Biological Process | GO:0007204 | positive regulation of cytosolic calcium ion concentration | F2r | IDA | Mouse | MGI:MGI:5285163|PMID:20215560 | |
| Biological Process | GO:0051482 | positive regulation of cytosolic calcium ion concentration involved in phospholipase C-activating G protein-coupled signaling pathway | F2r | IMP | Rat | PMID:15145074|RGD:1582290 | |
| Biological Process | GO:0045893 | positive regulation of DNA-templated transcription | F2R | IDA | Human | PMID:17848177 | |
| Biological Process | GO:0070374 | positive regulation of ERK1 and ERK2 cascade | F2r | IDA | Mouse | MGI:MGI:5285163|PMID:20215560 | |
| Biological Process | GO:0043547 | positive regulation of GTPase activity | F2R | IMP | Human | PMID:23202369 | |
| Biological Process | GO:0043123 | positive regulation of I-kappaB kinase/NF-kappaB signaling | F2R | IEP | Human | PMID:12761501 | |
| Biological Process | GO:0032755 | positive regulation of interleukin-6 production | F2R | IDA | Human | PMID:11447194 | |
| Biological Process | GO:0032757 | positive regulation of interleukin-8 production | F2R | IDA | Human | PMID:17404307 | |
| Biological Process | GO:0043410 | positive regulation of MAPK cascade | F2R | IDA | Human | PMID:17848177 | |
| Biological Process | GO:0043410 | positive regulation of MAPK cascade | F2r | IMP | Rat | PMID:12372796|RGD:728482 | |
| Biological Process | GO:0014068 | positive regulation of phosphatidylinositol 3-kinase signaling | F2r | IDA | Mouse | MGI:MGI:5285163|PMID:20215560 | |
| Biological Process | GO:0014068 | positive regulation of phosphatidylinositol 3-kinase signaling | F2r | IGI | MGI:MGI:88380 | Mouse | PMID:18398001 |
| Biological Process | GO:0051281 | positive regulation of release of sequestered calcium ion into cytosol | F2R | IDA | Human | PMID:1672265 | |
| Biological Process | GO:0035025 | positive regulation of Rho protein signal transduction | F2r | IDA | Mouse | MGI:MGI:5285163|PMID:20215560 | |
| Biological Process | GO:0045987 | positive regulation of smooth muscle contraction | F2r | IDA | Rat | PMID:14699501|RGD:1582292 | |
| Biological Process | GO:0045907 | positive regulation of vasoconstriction | F2r | IDA | Mouse | MGI:MGI:5315674|PMID:21859963 | |
| Biological Process | GO:0045907 | positive regulation of vasoconstriction | F2r | IDA | Rat | PMID:12644441|RGD:1582293 | |
| Biological Process | GO:0007205 | protein kinase C-activating G protein-coupled receptor signaling pathway | F2r | IMP | Rat | PMID:12644441|RGD:1582293 | |
| Biological Process | GO:0030193 | regulation of blood coagulation | F2R | IDA | Human | PMID:17848177 | |
| Biological Process | GO:0032651 | regulation of interleukin-1 beta production | F2r | IMP | MGI:MGI:3038377 | Mouse | PMID:18305483 |
| Biological Process | GO:0051930 | regulation of sensory perception of pain | F2r | IDA | Rat | PMID:12126749|RGD:1582348 | |
| Biological Process | GO:0051209 | release of sequestered calcium ion into cytosol | F2r | IMP | Rat | PMID:15145074|RGD:1582290 | |
| Biological Process | GO:0032496 | response to lipopolysaccharide | F2r | IMP | MGI:MGI:3038377 | Mouse | PMID:18305483 |
| Biological Process | GO:0009611 | response to wounding | F2R | IDA | Human | PMID:9639571 | |
| Biological Process | GO:0070493 | thrombin-activated receptor signaling pathway | F2r | IGI | MGI:MGI:88380 | Mouse | PMID:18398001 |
| Biological Process | GO:0070493 | thrombin-activated receptor signaling pathway | f2r | IDA | Zfish | PMID:21181945|ZFIN:ZDB-PUB-110103-12 | |
| Biological Process | GO:0099553 | trans-synaptic signaling by endocannabinoid, modulating synaptic transmission | F2r | IMP | Mouse | MGI:MGI:5816443|PMID:21414931 |
| EXP Inferred from experiment |
| IDA Inferred from direct assay |
| IEP Inferred from expression pattern |
| IGI Inferred from genetic interaction |
| IMP Inferred from mutant phenotype |
| IPI Inferred from physical interaction |
| HTP Inferred from High Throughput Experiment |
| HDA Inferred from High Throughput Direct Assay |
| HMP Inferred from High Throughput Mutant Phenotype |
| HGI Inferred from High Throughput Genetic Interaction |
| HEP Inferred from High Throughput Expression Pattern |
Mouse Genome Database (MGD), Gene Expression Database (GXD), Mouse Models of Human Cancer database (MMHCdb) (formerly Mouse Tumor Biology (MTB)), Gene Ontology (GO) |
||
|
Citing These Resources Funding Information Warranty Disclaimer, Privacy Notice, Licensing, & Copyright Send questions and comments to User Support. |
last database update 09/30/2025 MGI 6.24 |
|
|
|
||