|
Source |
Alliance of Genome Resources |



| Category | ID | Classification term | Gene | Evidence | Inferred from | Organism | Reference |
|---|---|---|---|---|---|---|---|
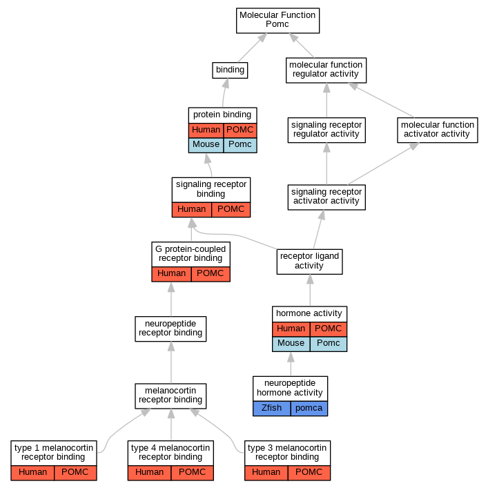
| Molecular Function | GO:0001664 | G protein-coupled receptor binding | POMC | IDA | Human | PMID:19452503 | |
| Molecular Function | GO:0005179 | hormone activity | POMC | IMP | Human | PMID:9620771 | |
| Molecular Function | GO:0005179 | hormone activity | Pomc | IDA | Mouse | PMID:15467755 | |
| Molecular Function | GO:0005184 | neuropeptide hormone activity | pomca | IDA | Zfish | PMID:14709799 | |
| Molecular Function | GO:0005515 | protein binding | POMC | IPI | UniProtKB:O75031 | Human | PMID:32296183 |
| Molecular Function | GO:0005515 | protein binding | POMC | IPI | UniProtKB:P51687 | Human | PMID:32296183 |
| Molecular Function | GO:0005515 | protein binding | POMC | IPI | UniProtKB:P62508-3 | Human | PMID:32296183 |
| Molecular Function | GO:0005515 | protein binding | POMC | IPI | UniProtKB:Q13064 | Human | PMID:32296183 |
| Molecular Function | GO:0005515 | protein binding | POMC | IPI | UniProtKB:Q68D86 | Human | PMID:32296183 |
| Molecular Function | GO:0005515 | protein binding | POMC | IPI | UniProtKB:Q7RTU4 | Human | PMID:32296183 |
| Molecular Function | GO:0005515 | protein binding | POMC | IPI | UniProtKB:Q7Z4H3 | Human | PMID:32296183 |
| Molecular Function | GO:0005515 | protein binding | POMC | IPI | UniProtKB:Q8IVS8 | Human | PMID:32296183 |
| Molecular Function | GO:0005515 | protein binding | POMC | IPI | UniProtKB:Q8N8Y2 | Human | PMID:32296183 |
| Molecular Function | GO:0005515 | protein binding | POMC | IPI | UniProtKB:Q8NI38 | Human | PMID:32296183 |
| Molecular Function | GO:0005515 | protein binding | POMC | IPI | UniProtKB:Q96HA8 | Human | PMID:32296183 |
| Molecular Function | GO:0005515 | protein binding | POMC | IPI | UniProtKB:Q99757 | Human | PMID:32296183 |
| Molecular Function | GO:0005515 | protein binding | POMC | IPI | UniProtKB:Q9NX04 | Human | PMID:32296183 |
| Molecular Function | GO:0005515 | protein binding | POMC | IPI | UniProtKB:Q9NYB9-2 | Human | PMID:32296183 |
| Molecular Function | GO:0005515 | protein binding | POMC | IPI | UniProtKB:Q9P2K6 | Human | PMID:32296183 |
| Molecular Function | GO:0005515 | protein binding | POMC | IPI | UniProtKB:Q9UMX2-2 | Human | PMID:32296183 |
| Molecular Function | GO:0005515 | protein binding | Pomc | IPI | PR:Q00493 | Mouse | PMID:16219686 |
| Molecular Function | GO:0005515 | protein binding | Pomc | IPI | PR:P47867 | Mouse | PMID:16219686 |
| Molecular Function | GO:0005515 | protein binding | Pomc | IPI | PR:P26339 | Mouse | PMID:16219686 |
| Molecular Function | GO:0005102 | signaling receptor binding | POMC | IMP | Human | PMID:9620771 | |
| Molecular Function | GO:0070996 | type 1 melanocortin receptor binding | POMC | IDA | Human | PMID:18292087 | |
| Molecular Function | GO:0070996 | type 1 melanocortin receptor binding | POMC | IPI | UniProtKB:Q01726 | Human | PMID:19743876 |
| Molecular Function | GO:0031781 | type 3 melanocortin receptor binding | POMC | IPI | UniProtKB:P41968 | Human | PMID:19743876 |
| Molecular Function | GO:0031782 | type 4 melanocortin receptor binding | POMC | IPI | UniProtKB:P32245 | Human | PMID:19743876 |
| Cellular Component | GO:0005737 | cytoplasm | Pomc | IDA | Mouse | PMID:18388149 | |
| Cellular Component | GO:0005576 | extracellular region | Pomc | IDA | Rat | PMID:15316242|RGD:1601431 | |
| Cellular Component | GO:0005615 | extracellular space | POMC | IDA | Human | PMID:9620771 | |
| Cellular Component | GO:0005615 | extracellular space | Pomc | IDA | Mouse | PMID:16219686 | |
| Cellular Component | GO:0030141 | secretory granule | Pomc | IDA | Mouse | PMID:1329576 | |
| Cellular Component | GO:0030141 | secretory granule | Pomc | IDA | Mouse | PMID:16219686 | |
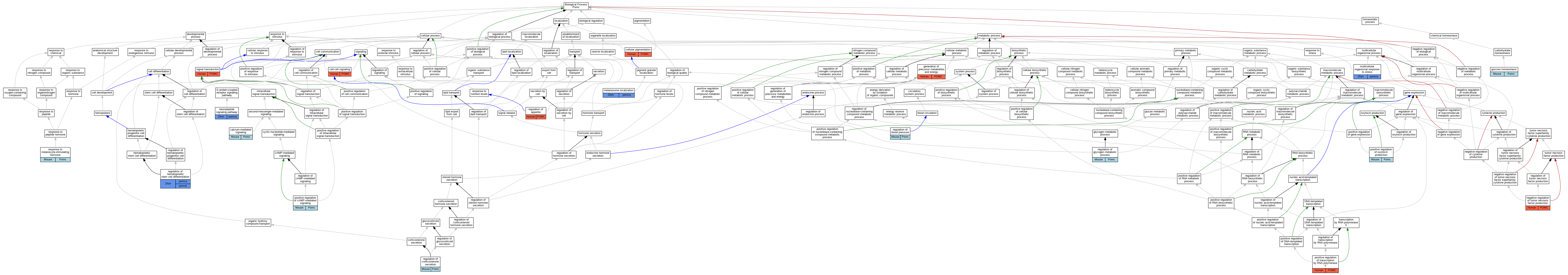
| Biological Process | GO:0019722 | calcium-mediated signaling | Pomc | IMP | Mouse | MGI:MGI:6716959|PMID:25096581 | |
| Biological Process | GO:0007267 | cell-cell signaling | POMC | IMP | Human | PMID:9620771 | |
| Biological Process | GO:0033059 | cellular pigmentation | POMC | IMP | Human | PMID:9620771 | |
| Biological Process | GO:0006091 | generation of precursor metabolites and energy | POMC | IMP | Human | PMID:9620771 | |
| Biological Process | GO:0042593 | glucose homeostasis | Pomc | IMP | MGI:MGI:2687084 | Mouse | PMID:21184805 |
| Biological Process | GO:0032400 | melanosome localization | pomca | IMP | ZFIN:ZDB-MRPHLNO-110112-3 | Zfish | PMID:21209207 |
| Biological Process | GO:0033555 | multicellular organismal response to stress | pomca | IEP | Zfish | PMID:25748166 | |
| Biological Process | GO:0032720 | negative regulation of tumor necrosis factor production | POMC | IDA | Human | PMID:10233018 | |
| Biological Process | GO:0007218 | neuropeptide signaling pathway | pomca | IDA | Zfish | PMID:14709799 | |
| Biological Process | GO:0043950 | positive regulation of cAMP-mediated signaling | Pomc | IDA | Mouse | MGI:MGI:6716959|PMID:25096581 | |
| Biological Process | GO:0140668 | positive regulation of oxytocin production | Pomc | IDA | Mouse | MGI:MGI:6716959|PMID:25096581 | |
| Biological Process | GO:0045944 | positive regulation of transcription by RNA polymerase II | POMC | IDA | Human | PMID:18292087 | |
| Biological Process | GO:0032098 | regulation of appetite | POMC | IMP | Human | PMID:9620771 | |
| Biological Process | GO:0008217 | regulation of blood pressure | Pomc | IGI | MGI:MGI:88106 | Mouse | PMID:16243970 |
| Biological Process | GO:0008217 | regulation of blood pressure | Pomc | IGI | MGI:MGI:88105 | Mouse | PMID:16243970 |
| Biological Process | GO:2000852 | regulation of corticosterone secretion | Pomc | IMP | MGI:MGI:2687084 | Mouse | PMID:21184805 |
| Biological Process | GO:0070873 | regulation of glycogen metabolic process | Pomc | IMP | MGI:MGI:2687084 | Mouse | PMID:21184805 |
| Biological Process | GO:1902036 | regulation of hematopoietic stem cell differentiation | pomca | IGI | ZFIN:ZDB-GENE-041014-294 | Zfish | PMID:27424782 |
| Biological Process | GO:1902036 | regulation of hematopoietic stem cell differentiation | pomcb | IGI | ZFIN:ZDB-GENE-030513-2 | Zfish | PMID:27424782 |
| Biological Process | GO:1990680 | response to melanocyte-stimulating hormone | Pomc | IDA | Mouse | MGI:MGI:6716959|PMID:25096581 | |
| Biological Process | GO:0007165 | signal transduction | POMC | IMP | Human | PMID:9620771 |
| EXP Inferred from experiment |
| IDA Inferred from direct assay |
| IEP Inferred from expression pattern |
| IGI Inferred from genetic interaction |
| IMP Inferred from mutant phenotype |
| IPI Inferred from physical interaction |
| HTP Inferred from High Throughput Experiment |
| HDA Inferred from High Throughput Direct Assay |
| HMP Inferred from High Throughput Mutant Phenotype |
| HGI Inferred from High Throughput Genetic Interaction |
| HEP Inferred from High Throughput Expression Pattern |
Mouse Genome Database (MGD), Gene Expression Database (GXD), Mouse Models of Human Cancer database (MMHCdb) (formerly Mouse Tumor Biology (MTB)), Gene Ontology (GO) |
||
|
Citing These Resources Funding Information Warranty Disclaimer, Privacy Notice, Licensing, & Copyright Send questions and comments to User Support. |
last database update 10/07/2025 MGI 6.24 |
|
|
|
||