|
Source |
Alliance of Genome Resources |



| Category | ID | Classification term | Gene | Evidence | Inferred from | Organism | Reference |
|---|---|---|---|---|---|---|---|
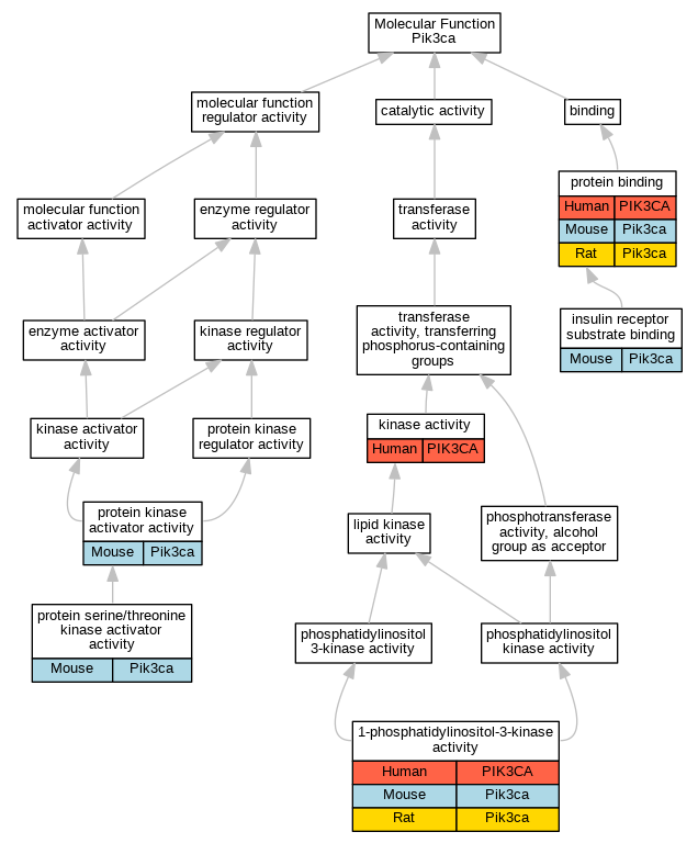
| Molecular Function | GO:0016303 | 1-phosphatidylinositol-3-kinase activity | PIK3CA | IDA | Human | PMID:2174051 | |
| Molecular Function | GO:0016303 | 1-phosphatidylinositol-3-kinase activity | Pik3ca | IMP | MGI:MGI:3691486 | Mouse | PMID:20197055 |
| Molecular Function | GO:0016303 | 1-phosphatidylinositol-3-kinase activity | Pik3ca | IDA | Mouse | PMID:11784871 | |
| Molecular Function | GO:0016303 | 1-phosphatidylinositol-3-kinase activity | Pik3ca | IMP | Mouse | PMID:26872540 | |
| Molecular Function | GO:0016303 | 1-phosphatidylinositol-3-kinase activity | Pik3ca | IDA | Mouse | PMID:14657280 | |
| Molecular Function | GO:0016303 | 1-phosphatidylinositol-3-kinase activity | Pik3ca | IDA | Rat | PMID:12882977|RGD:4144086 | |
| Molecular Function | GO:0043560 | insulin receptor substrate binding | Pik3ca | IPI | PR:P35569 | Mouse | PMID:12486171 |
| Molecular Function | GO:0043560 | insulin receptor substrate binding | Pik3ca | IPI | MGI:MGI:109334 | Mouse | PMID:12486171 |
| Molecular Function | GO:0016301 | kinase activity | PIK3CA | IDA | Human | PMID:25327288 | |
| Molecular Function | GO:0005515 | protein binding | PIK3CA | IPI | UniProtKB:Q9UKG1 | Human | PMID:10490823 |
| Molecular Function | GO:0005515 | protein binding | PIK3CA | IPI | UniProtKB:P27986 | Human | PMID:16043515 |
| Molecular Function | GO:0005515 | protein binding | PIK3CA | IPI | UniProtKB:Q96FE7 | Human | PMID:17475214 |
| Molecular Function | GO:0005515 | protein binding | PIK3CA | IPI | UniProtKB:P27986 | Human | PMID:18079394 |
| Molecular Function | GO:0005515 | protein binding | PIK3CA | IPI | UniProtKB:O00459 | Human | PMID:19380743 |
| Molecular Function | GO:0005515 | protein binding | PIK3CA | IPI | UniProtKB:P21860 | Human | PMID:19411071 |
| Molecular Function | GO:0005515 | protein binding | PIK3CA | IPI | UniProtKB:P27986 | Human | PMID:19574958 |
| Molecular Function | GO:0005515 | protein binding | PIK3CA | IPI | UniProtKB:P27986 | Human | PMID:19805105 |
| Molecular Function | GO:0005515 | protein binding | PIK3CA | IPI | UniProtKB:P27986 | Human | PMID:20018188 |
| Molecular Function | GO:0005515 | protein binding | PIK3CA | IPI | UniProtKB:P27986 | Human | PMID:20713702 |
| Molecular Function | GO:0005515 | protein binding | PIK3CA | IPI | UniProtKB:P62993 | Human | PMID:21706016 |
| Molecular Function | GO:0005515 | protein binding | PIK3CA | IPI | UniProtKB:O00459 | Human | PMID:22402981 |
| Molecular Function | GO:0005515 | protein binding | PIK3CA | IPI | UniProtKB:P27986 | Human | PMID:22402981 |
| Molecular Function | GO:0005515 | protein binding | PIK3CA | IPI | UniProtKB:Q92569 | Human | PMID:22402981 |
| Molecular Function | GO:0005515 | protein binding | PIK3CA | IPI | UniProtKB:P27986 | Human | PMID:23643389 |
| Molecular Function | GO:0005515 | protein binding | PIK3CA | IPI | UniProtKB:P35568 | Human | PMID:23643389 |
| Molecular Function | GO:0005515 | protein binding | PIK3CA | IPI | UniProtKB:Q5T0W9 | Human | PMID:23676467 |
| Molecular Function | GO:0005515 | protein binding | PIK3CA | IPI | UniProtKB:P21860 | Human | PMID:24189400 |
| Molecular Function | GO:0005515 | protein binding | PIK3CA | IPI | UniProtKB:O00459 | Human | PMID:25253337 |
| Molecular Function | GO:0005515 | protein binding | PIK3CA | IPI | UniProtKB:P27986 | Human | PMID:25253337 |
| Molecular Function | GO:0005515 | protein binding | PIK3CA | IPI | UniProtKB:Q92569 | Human | PMID:25814554 |
| Molecular Function | GO:0005515 | protein binding | PIK3CA | IPI | UniProtKB:O00459 | Human | PMID:26496610 |
| Molecular Function | GO:0005515 | protein binding | PIK3CA | IPI | UniProtKB:P27986 | Human | PMID:26496610 |
| Molecular Function | GO:0005515 | protein binding | PIK3CA | IPI | UniProtKB:Q92569 | Human | PMID:26496610 |
| Molecular Function | GO:0005515 | protein binding | PIK3CA | IPI | UniProtKB:P62993 | Human | PMID:28514442 |
| Molecular Function | GO:0005515 | protein binding | PIK3CA | IPI | UniProtKB:Q92569 | Human | PMID:28514442 |
| Molecular Function | GO:0005515 | protein binding | PIK3CA | IPI | UniProtKB:P06396 | Human | PMID:30568254 |
| Molecular Function | GO:0005515 | protein binding | PIK3CA | IPI | UniProtKB:P01100 | Human | PMID:32814053 |
| Molecular Function | GO:0005515 | protein binding | PIK3CA | IPI | UniProtKB:P27986-2 | Human | PMID:32814053 |
| Molecular Function | GO:0005515 | protein binding | PIK3CA | IPI | UniProtKB:P42858 | Human | PMID:32814053 |
| Molecular Function | GO:0005515 | protein binding | PIK3CA | IPI | UniProtKB:P54252 | Human | PMID:32814053 |
| Molecular Function | GO:0005515 | protein binding | PIK3CA | IPI | UniProtKB:P54253 | Human | PMID:32814053 |
| Molecular Function | GO:0005515 | protein binding | PIK3CA | IPI | UniProtKB:P62993 | Human | PMID:32814053 |
| Molecular Function | GO:0005515 | protein binding | PIK3CA | IPI | UniProtKB:O00459 | Human | PMID:34591612 |
| Molecular Function | GO:0005515 | protein binding | PIK3CA | IPI | UniProtKB:P27986 | Human | PMID:34591612 |
| Molecular Function | GO:0005515 | protein binding | PIK3CA | IPI | UniProtKB:P35568 | Human | PMID:34591612 |
| Molecular Function | GO:0005515 | protein binding | PIK3CA | IPI | UniProtKB:Q92569 | Human | PMID:34591612 |
| Molecular Function | GO:0005515 | protein binding | Pik3ca | IPI | UniProtKB:P13020 | Mouse | MGI:MGI:6450443|PMID:30568254 |
| Molecular Function | GO:0005515 | protein binding | Pik3ca | IPI | UniProtKB:P26450 | Mouse | MGI:MGI:3795660|PMID:18449193 |
| Molecular Function | GO:0005515 | protein binding | Pik3ca | IPI | UniProtKB:P26450 | Mouse | MGI:MGI:3688344|PMID:15102471 |
| Molecular Function | GO:0005515 | protein binding | Pik3ca | IPI | UniProtKB:P01112 | Mouse | MGI:MGI:3715668|PMID:17540175 |
| Molecular Function | GO:0005515 | protein binding | Pik3ca | IPI | UniProtKB:P41241 | Mouse | MGI:MGI:5825410|PMID:27474268 |
| Molecular Function | GO:0005515 | protein binding | Pik3ca | IPI | PR:Q64143 | Mouse | PMID:7542745 |
| Molecular Function | GO:0005515 | protein binding | Pik3ca | IPI | UniProtKB:P63033 | Rat | PMID:14724584|RGD:1304287 |
| Molecular Function | GO:0030295 | protein kinase activator activity | Pik3ca | IDA | Mouse | MGI:MGI:5009774|PMID:21047779 | |
| Molecular Function | GO:0043539 | protein serine/threonine kinase activator activity | Pik3ca | IMP | MGI:MGI:3691486 | Mouse | PMID:20197055 |
| Molecular Function | GO:0043539 | protein serine/threonine kinase activator activity | Pik3ca | IDA | Mouse | PMID:11784871 | |
| Molecular Function | GO:0043539 | protein serine/threonine kinase activator activity | Pik3ca | IMP | Mouse | PMID:26872540 | |
| Cellular Component | GO:0014704 | intercalated disc | Pik3ca | IDA | Mouse | MGI:MGI:6450443|PMID:30568254 | |
| Cellular Component | GO:0030027 | lamellipodium | Pik3ca | IDA | Mouse | PMID:14657280 | |
| Cellular Component | GO:0005942 | phosphatidylinositol 3-kinase complex | Pik3ca | IPI | PR:Q64143 | Mouse | PMID:7542745 |
| Cellular Component | GO:0005942 | phosphatidylinositol 3-kinase complex | Pik3ca | IDA | Rat | PMID:12882977|RGD:4144086 | |
| Cellular Component | GO:0005943 | phosphatidylinositol 3-kinase complex, class IA | PIK3CA | IPI | Human | PMID:19805105 | |
| Cellular Component | GO:0005943 | phosphatidylinositol 3-kinase complex, class IA | PIK3CA | IDA | Human | PMID:22402981 | |
| Biological Process | GO:0030036 | actin cytoskeleton organization | Pik3ca | IMP | Mouse | MGI:MGI:6450443|PMID:30568254 | |
| Biological Process | GO:0060612 | adipose tissue development | Pik3ca | IMP | MGI:MGI:4845856 | Mouse | PMID:24691033 |
| Biological Process | GO:0086003 | cardiac muscle cell contraction | Pik3ca | IMP | Mouse | MGI:MGI:6450443|PMID:30568254 | |
| Biological Process | GO:0071333 | cellular response to glucose stimulus | Pik3ca | IMP | MGI:MGI:4845856 | Mouse | PMID:24691033 |
| Biological Process | GO:0071464 | cellular response to hydrostatic pressure | Pik3ca | IMP | Mouse | MGI:MGI:6450443|PMID:30568254 | |
| Biological Process | GO:0097009 | energy homeostasis | Pik3ca | IMP | MGI:MGI:4845856 | Mouse | PMID:24691033 |
| Biological Process | GO:0006006 | glucose metabolic process | Pik3ca | IMP | MGI:MGI:3628805 | Mouse | PMID:16625210 |
| Biological Process | GO:0008286 | insulin receptor signaling pathway | Pik3ca | IMP | MGI:MGI:3691486 | Mouse | PMID:20197055 |
| Biological Process | GO:0048009 | insulin-like growth factor receptor signaling pathway | Pik3ca | IDA | Mouse | PMID:11784871 | |
| Biological Process | GO:0048009 | insulin-like growth factor receptor signaling pathway | Pik3ca | IMP | Mouse | PMID:26872540 | |
| Biological Process | GO:0001889 | liver development | Pik3ca | IMP | MGI:MGI:4845856 | Mouse | PMID:24691033 |
| Biological Process | GO:0030835 | negative regulation of actin filament depolymerization | Pik3ca | IMP | Mouse | MGI:MGI:6450443|PMID:30568254 | |
| Biological Process | GO:2000811 | negative regulation of anoikis | PIK3CA | IMP | Human | PMID:22402981 | |
| Biological Process | GO:2000270 | negative regulation of fibroblast apoptotic process | Pik3ca | IDA | Mouse | PMID:15192701 | |
| Biological Process | GO:0010629 | negative regulation of gene expression | Pik3ca | IGI | UniProtKB:D4A5Q1 | Rat | PMID:28947594|RGD:13524616 |
| Biological Process | GO:0043524 | negative regulation of neuron apoptotic process | Pik3ca | IMP | Mouse | PMID:12904469 | |
| Biological Process | GO:0014065 | phosphatidylinositol 3-kinase signaling | PIK3CA | IGI | UniProtKB:P15692 | Human | PMID:30496354 |
| Biological Process | GO:0014065 | phosphatidylinositol 3-kinase signaling | Pik3ca | IMP | Mouse | MGI:MGI:6450443|PMID:30568254 | |
| Biological Process | GO:0046854 | phosphatidylinositol phosphate biosynthetic process | Pik3ca | IDA | Rat | PMID:12882977|RGD:4144086 | |
| Biological Process | GO:0016310 | phosphorylation | PIK3CA | IDA | Human | PMID:25327288 | |
| Biological Process | GO:0044029 | positive regulation of gene expression via CpG island demethylation | Pik3ca | IDA | Mouse | MGI:MGI:5009774|PMID:21047779 | |
| Biological Process | GO:0033138 | positive regulation of peptidyl-serine phosphorylation | Pik3ca | IDA | Mouse | MGI:MGI:5009774|PMID:21047779 | |
| Biological Process | GO:0051897 | positive regulation of protein kinase B signaling | PIK3CA | IGI | UniProtKB:P15692 | Human | PMID:30496354 |
| Biological Process | GO:0048661 | positive regulation of smooth muscle cell proliferation | Pik3ca | IMP | Rat | PMID:25908763|RGD:13207417 | |
| Biological Process | GO:0043491 | protein kinase B signaling | Pik3ca | IMP | MGI:MGI:3628805 | Mouse | PMID:16625210 |
| Biological Process | GO:0110053 | regulation of actin filament organization | Pik3ca | IMP | Mouse | MGI:MGI:6450443|PMID:30568254 | |
| Biological Process | GO:0043457 | regulation of cellular respiration | Pik3ca | IMP | MGI:MGI:4845856 | Mouse | PMID:24691033 |
| Biological Process | GO:0048696 | regulation of collateral sprouting in absence of injury | pik3ca | IMP | ZFIN:ZDB-MRPHLNO-140703-6 | Zfish | PMID:24218155 |
| Biological Process | GO:0048696 | regulation of collateral sprouting in absence of injury | pik3ca | IGI | ZFIN:ZDB-MRPHLNO-140703-6,ZFIN:ZDB-MRPHLNO-140703-7 | Zfish | PMID:24218155 |
| Biological Process | GO:0010468 | regulation of gene expression | Pik3ca | IMP | Mouse | PMID:17475835 | |
| Biological Process | GO:2000653 | regulation of genetic imprinting | Pik3ca | IDA | Mouse | MGI:MGI:5009774|PMID:21047779 | |
| Biological Process | GO:0040014 | regulation of multicellular organism growth | Pik3ca | IMP | MGI:MGI:3628805 | Mouse | PMID:16625210 |
| Biological Process | GO:0001932 | regulation of protein phosphorylation | Pik3ca | IDA | Mouse | PMID:15192701 | |
| Biological Process | GO:0055119 | relaxation of cardiac muscle | Pik3ca | IMP | Mouse | MGI:MGI:6450443|PMID:30568254 | |
| Biological Process | GO:0014823 | response to activity | Pik3ca | IEP | Rat | PMID:23812090|RGD:12801494 | |
| Biological Process | GO:1903544 | response to butyrate | Pik3ca | IEP | Rat | PMID:24124592|RGD:10045951 | |
| Biological Process | GO:0071548 | response to dexamethasone | Pik3ca | IEP | Rat | PMID:24124592|RGD:10045951 | |
| Biological Process | GO:0043201 | response to leucine | Pik3ca | IEP | Rat | PMID:24124592|RGD:10045951 | |
| Biological Process | GO:0014870 | response to muscle inactivity | Pik3ca | IEP | Rat | PMID:24124592|RGD:10045951 | |
| Biological Process | GO:0035994 | response to muscle stretch | Pik3ca | IMP | Mouse | MGI:MGI:6450443|PMID:30568254 | |
| Biological Process | GO:0038084 | vascular endothelial growth factor signaling pathway | PIK3CA | IGI | UniProtKB:P15692 | Human | PMID:30496354 |
| EXP Inferred from experiment |
| IDA Inferred from direct assay |
| IEP Inferred from expression pattern |
| IGI Inferred from genetic interaction |
| IMP Inferred from mutant phenotype |
| IPI Inferred from physical interaction |
| HTP Inferred from High Throughput Experiment |
| HDA Inferred from High Throughput Direct Assay |
| HMP Inferred from High Throughput Mutant Phenotype |
| HGI Inferred from High Throughput Genetic Interaction |
| HEP Inferred from High Throughput Expression Pattern |
Mouse Genome Database (MGD), Gene Expression Database (GXD), Mouse Models of Human Cancer database (MMHCdb) (formerly Mouse Tumor Biology (MTB)), Gene Ontology (GO) |
||
|
Citing These Resources Funding Information Warranty Disclaimer, Privacy Notice, Licensing, & Copyright Send questions and comments to User Support. |
last database update 09/30/2025 MGI 6.24 |
|
|
|
||