|
Source |
Alliance of Genome Resources |



| Category | ID | Classification term | Gene | Evidence | Inferred from | Organism | Reference |
|---|---|---|---|---|---|---|---|
| Molecular Function | GO:0003725 | double-stranded RNA binding | TLR7 | IDA | Human | PMID:16111635 | |
| Molecular Function | GO:0005515 | protein binding | TLR7 | IPI | UniProtKB:Q9H1C4 | Human | PMID:33432245 |
| Molecular Function | GO:0005515 | protein binding | Tlr7 | IPI | UniProtKB:Q8VCW4 | Mouse | MGI:MGI:4457250|PMID:17452530 |
| Molecular Function | GO:0005515 | protein binding | Tlr7 | IPI | UniProtKB:P58242 | Mouse | MGI:MGI:5689225|PMID:26095358 |
| Molecular Function | GO:0005515 | protein binding | Tlr7 | IPI | UniProtKB:P22366 | Mouse | MGI:MGI:5775261|PMID:25848864 |
| Molecular Function | GO:0003727 | single-stranded RNA binding | TLR7 | IMP | Human | PMID:35477763 | |
| Molecular Function | GO:0003727 | single-stranded RNA binding | Tlr7 | IMP | Mouse | MGI:MGI:3042321|PMID:14976262 | |
| Molecular Function | GO:0035197 | siRNA binding | Tlr7 | IMP | Mouse | MGI:MGI:3574266|PMID:15723075 | |
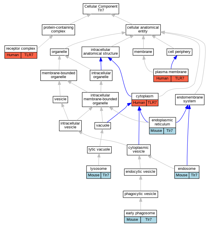
| Cellular Component | GO:0005737 | cytoplasm | TLR7 | IDA | Human | PMID:19740627 | |
| Cellular Component | GO:0032009 | early phagosome | Tlr7 | IDA | Mouse | MGI:MGI:3776596|PMID:18305481 | |
| Cellular Component | GO:0005783 | endoplasmic reticulum | Tlr7 | IDA | Mouse | MGI:MGI:3776596|PMID:18305481 | |
| Cellular Component | GO:0005768 | endosome | Tlr7 | IDA | Mouse | MGI:MGI:3776596|PMID:18305481 | |
| Cellular Component | GO:0005764 | lysosome | Tlr7 | IDA | Mouse | MGI:MGI:3776596|PMID:18305481 | |
| Cellular Component | GO:0005886 | plasma membrane | TLR7 | IDA | Human | PMID:19740627 | |
| Cellular Component | GO:0043235 | receptor complex | TLR7 | IDA | Human | PMID:23382219 | |
| Biological Process | GO:0071260 | cellular response to mechanical stimulus | TLR7 | IEP | Human | PMID:19593445 | |
| Biological Process | GO:0098586 | cellular response to virus | Tlr7 | IMP | Mouse | PMID:18802055 | |
| Biological Process | GO:0051607 | defense response to virus | TLR7 | IMP | Human | PMID:16188996 | |
| Biological Process | GO:0051607 | defense response to virus | TLR7 | IEP | Human | PMID:32634389 | |
| Biological Process | GO:0051607 | defense response to virus | Tlr7 | IMP | Mouse | MGI:MGI:3042320|PMID:14976261 | |
| Biological Process | GO:0007249 | I-kappaB kinase/NF-kappaB signaling | TLR7 | IMP | Human | PMID:35477763 | |
| Biological Process | GO:0007252 | I-kappaB phosphorylation | TLR7 | IDA | Human | PMID:19740627 | |
| Biological Process | GO:0045087 | innate immune response | TLR7 | IMP | Human | PMID:35477763 | |
| Biological Process | GO:0032635 | interleukin-6 production | Tlr7 | IDA | Mouse | PMID:18261938 | |
| Biological Process | GO:0007254 | JNK cascade | Tlr7 | IMP | Mouse | PMID:18802055 | |
| Biological Process | GO:0010934 | macrophage cytokine production | Tlr7 | IDA | Mouse | PMID:18261938 | |
| Biological Process | GO:0000165 | MAPK cascade | Tlr7 | IMP | Mouse | PMID:18802055 | |
| Biological Process | GO:0032722 | positive regulation of chemokine production | TLR7 | IDA | Human | PMID:19740627 | |
| Biological Process | GO:0032727 | positive regulation of interferon-alpha production | TLR7 | IDA | Human | PMID:16286015 | |
| Biological Process | GO:0032727 | positive regulation of interferon-alpha production | Tlr7 | IMP | Mouse | MGI:MGI:3042320|PMID:14976261 | |
| Biological Process | GO:0032728 | positive regulation of interferon-beta production | TLR7 | IDA | Human | PMID:16286015 | |
| Biological Process | GO:0032755 | positive regulation of interleukin-6 production | Tlr7 | IDA | Mouse | PMID:18261938 | |
| Biological Process | GO:0032757 | positive regulation of interleukin-8 production | TLR7 | IMP | Human | PMID:16188996 | |
| Biological Process | GO:0032757 | positive regulation of interleukin-8 production | TLR7 | IDA | Human | PMID:19740627 | |
| Biological Process | GO:0060907 | positive regulation of macrophage cytokine production | Tlr7 | IDA | Mouse | PMID:18261938 | |
| Biological Process | GO:1901224 | positive regulation of NIK/NF-kappaB signaling | TLR7 | IDA | Human | PMID:19740627 | |
| Biological Process | GO:0045944 | positive regulation of transcription by RNA polymerase II | Tlr7 | IGI | MGI:MGI:2156367 | Mouse | PMID:18802055 |
| Biological Process | GO:0032729 | positive regulation of type II interferon production | TLR7 | IDA | Human | PMID:16286015 | |
| Biological Process | GO:0001932 | regulation of protein phosphorylation | Tlr7 | IGI | MGI:MGI:2176887 | Mouse | PMID:24740015 |
| Biological Process | GO:0070305 | response to cGMP | TLR7 | IMP | Human | PMID:35477763 | |
| Biological Process | GO:0034154 | toll-like receptor 7 signaling pathway | Tlr7 | IMP | Mouse | MGI:MGI:3042320|PMID:14976261 |
| EXP Inferred from experiment |
| IDA Inferred from direct assay |
| IEP Inferred from expression pattern |
| IGI Inferred from genetic interaction |
| IMP Inferred from mutant phenotype |
| IPI Inferred from physical interaction |
| HTP Inferred from High Throughput Experiment |
| HDA Inferred from High Throughput Direct Assay |
| HMP Inferred from High Throughput Mutant Phenotype |
| HGI Inferred from High Throughput Genetic Interaction |
| HEP Inferred from High Throughput Expression Pattern |
Mouse Genome Database (MGD), Gene Expression Database (GXD), Mouse Models of Human Cancer database (MMHCdb) (formerly Mouse Tumor Biology (MTB)), Gene Ontology (GO) |
||
|
Citing These Resources Funding Information Warranty Disclaimer, Privacy Notice, Licensing, & Copyright Send questions and comments to User Support. |
last database update 04/14/2026 MGI 6.24 |
|
|
|
||