|
Source |
Alliance of Genome Resources |



| Category | ID | Classification term | Gene | Evidence | Inferred from | Organism | Reference |
|---|---|---|---|---|---|---|---|
| Molecular Function | GO:0003682 | chromatin binding | Smad2 | IDA | Mouse | PMID:15657445 | |
| Molecular Function | GO:0003682 | chromatin binding | Smad2 | IDA | Mouse | PMID:16619037 | |
| Molecular Function | GO:0070410 | co-SMAD binding | SMAD2 | IPI | UniProtKB:Q13485 | Human | PMID:9111321 |
| Molecular Function | GO:0070410 | co-SMAD binding | SMAD2 | IPI | UniProtKB:Q13485 | Human | PMID:9311995 |
| Molecular Function | GO:0097718 | disordered domain specific binding | SMAD2 | IPI | UniProtKB:O95405 | Human | PMID:15231848 |
| Molecular Function | GO:0003677 | DNA binding | SMAD2 | IDA | Human | PMID:9389648 | |
| Molecular Function | GO:0003677 | DNA binding | Smad2 | IDA | Mouse | MGI:MGI:6252929|PMID:27336669 | |
| Molecular Function | GO:0001228 | DNA-binding transcription activator activity, RNA polymerase II-specific | SMAD2 | IDA | Human | PMID:31582430 | |
| Molecular Function | GO:0001228 | DNA-binding transcription activator activity, RNA polymerase II-specific | SMAD2 | IDA | Human | PMID:9389648 | |
| Molecular Function | GO:0001228 | DNA-binding transcription activator activity, RNA polymerase II-specific | Smad2 | IPI | ENSEMBL_GeneID:ENSG00000127445 | Mouse | MGI:MGI:6158712|PMID:24964035 |
| Molecular Function | GO:0003700 | DNA-binding transcription factor activity | SMAD2 | IDA | Human | PMID:17438144 | |
| Molecular Function | GO:0003700 | DNA-binding transcription factor activity | SMAD2 | IDA | Human | PMID:9389648 | |
| Molecular Function | GO:0000981 | DNA-binding transcription factor activity, RNA polymerase II-specific | smad2 | IDA | Zfish | PMID:28778986 | |
| Molecular Function | GO:0000981 | DNA-binding transcription factor activity, RNA polymerase II-specific | smad2 | IMP | ZFIN:ZDB-MRPHLNO-070529-5 | Zfish | PMID:17306248 |
| Molecular Function | GO:0140297 | DNA-binding transcription factor binding | SMAD2 | IPI | UniProtKB:Q02078 | Human | PMID:11160896 |
| Molecular Function | GO:0140297 | DNA-binding transcription factor binding | SMAD2 | IPI | UniProtKB:O75593 | Human | PMID:9702198 |
| Molecular Function | GO:0140297 | DNA-binding transcription factor binding | Smad2 | IPI | UniProtKB:O88621 | Mouse | MGI:MGI:1276222|PMID:9702197 |
| Molecular Function | GO:0003690 | double-stranded DNA binding | Smad2 | IDA | Mouse | PMID:15282343 | |
| Molecular Function | GO:0070411 | I-SMAD binding | SMAD2 | IPI | UniProtKB:O43541 | Human | PMID:9256479 |
| Molecular Function | GO:0042802 | identical protein binding | Smad2 | IPI | PR:Q62432 | Mouse | PMID:21724602 |
| Molecular Function | GO:0019902 | phosphatase binding | SMAD2 | IPI | UniProtKB:P35813 | Human | PMID:16751101 |
| Molecular Function | GO:0005515 | protein binding | SMAD2 | IPI | UniProtKB:O95405 | Human | PMID:10615055 |
| Molecular Function | GO:0005515 | protein binding | SMAD2 | IPI | UniProtKB:Q13573 | Human | PMID:11278756 |
| Molecular Function | GO:0005515 | protein binding | SMAD2 | IPI | UniProtKB:P98082 | Human | PMID:11387212 |
| Molecular Function | GO:0005515 | protein binding | SMAD2 | IPI | UniProtKB:P12757-1 | Human | PMID:12764135 |
| Molecular Function | GO:0005515 | protein binding | SMAD2 | IPI | UniProtKB:P12755 | Human | PMID:15107821 |
| Molecular Function | GO:0005515 | protein binding | SMAD2 | IPI | UniProtKB:O95405 | Human | PMID:15231748 |
| Molecular Function | GO:0005515 | protein binding | SMAD2 | IPI | UniProtKB:Q12955 | Human | PMID:15231748 |
| Molecular Function | GO:0005515 | protein binding | SMAD2 | IPI | UniProtKB:Q13485 | Human | PMID:15231748 |
| Molecular Function | GO:0005515 | protein binding | SMAD2 | IPI | UniProtKB:Q9HAU4 | Human | PMID:15231748 |
| Molecular Function | GO:0005515 | protein binding | SMAD2 | IPI | UniProtKB:Q13485 | Human | PMID:15350224 |
| Molecular Function | GO:0005515 | protein binding | SMAD2 | IPI | UniProtKB:Q9Y2U8 | Human | PMID:15647271 |
| Molecular Function | GO:0005515 | protein binding | SMAD2 | IPI | UniProtKB:Q2VWA4 | Human | PMID:16200078 |
| Molecular Function | GO:0005515 | protein binding | SMAD2 | IPI | UniProtKB:P35813 | Human | PMID:16751101 |
| Molecular Function | GO:0005515 | protein binding | SMAD2 | IPI | UniProtKB:Q93062 | Human | PMID:17099224 |
| Molecular Function | GO:0005515 | protein binding | SMAD2 | IPI | UniProtKB:P84550 | Human | PMID:17292623 |
| Molecular Function | GO:0005515 | protein binding | SMAD2 | IPI | UniProtKB:O15111 | Human | PMID:18268325 |
| Molecular Function | GO:0005515 | protein binding | SMAD2 | IPI | UniProtKB:O95405 | Human | PMID:18511908 |
| Molecular Function | GO:0005515 | protein binding | SMAD2 | IPI | UniProtKB:Q13485 | Human | PMID:18511908 |
| Molecular Function | GO:0005515 | protein binding | SMAD2 | IPI | UniProtKB:Q9GZV5 | Human | PMID:18568018 |
| Molecular Function | GO:0005515 | protein binding | SMAD2 | IPI | UniProtKB:O00308 | Human | PMID:18729074 |
| Molecular Function | GO:0005515 | protein binding | SMAD2 | IPI | UniProtKB:P12755 | Human | PMID:18729074 |
| Molecular Function | GO:0005515 | protein binding | SMAD2 | IPI | UniProtKB:P84022 | Human | PMID:18729074 |
| Molecular Function | GO:0005515 | protein binding | SMAD2 | IPI | UniProtKB:Q13485 | Human | PMID:18729074 |
| Molecular Function | GO:0005515 | protein binding | SMAD2 | IPI | UniProtKB:Q13573 | Human | PMID:18729074 |
| Molecular Function | GO:0005515 | protein binding | SMAD2 | IPI | UniProtKB:Q9BZ29 | Human | PMID:18729074 |
| Molecular Function | GO:0005515 | protein binding | SMAD2 | IPI | UniProtKB:Q9HAU4 | Human | PMID:18729074 |
| Molecular Function | GO:0005515 | protein binding | SMAD2 | IPI | UniProtKB:P52926 | Human | PMID:18832382 |
| Molecular Function | GO:0005515 | protein binding | SMAD2 | IPI | UniProtKB:Q8TAK6 | Human | PMID:18923419 |
| Molecular Function | GO:0005515 | protein binding | SMAD2 | IPI | UniProtKB:P12755 | Human | PMID:19032343 |
| Molecular Function | GO:0005515 | protein binding | SMAD2 | IPI | UniProtKB:Q9HAZ2 | Human | PMID:19049980 |
| Molecular Function | GO:0005515 | protein binding | SMAD2 | IPI | UniProtKB:Q13526 | Human | PMID:19122240 |
| Molecular Function | GO:0005515 | protein binding | SMAD2 | IPI | UniProtKB:Q13485 | Human | PMID:19135894 |
| Molecular Function | GO:0005515 | protein binding | SMAD2 | IPI | UniProtKB:Q9UPN9 | Human | PMID:19135894 |
| Molecular Function | GO:0005515 | protein binding | SMAD2 | IPI | UniProtKB:Q9H6Z4 | Human | PMID:19289081 |
| Molecular Function | GO:0005515 | protein binding | SMAD2 | IPI | UniProtKB:P04637 | Human | PMID:19345189 |
| Molecular Function | GO:0005515 | protein binding | SMAD2 | IPI | UniProtKB:Q9H3D4 | Human | PMID:19345189 |
| Molecular Function | GO:0005515 | protein binding | SMAD2 | IPI | UniProtKB:Q9NYA4 | Human | PMID:20061380 |
| Molecular Function | GO:0005515 | protein binding | SMAD2 | IPI | UniProtKB:Q969W9 | Human | PMID:20129061 |
| Molecular Function | GO:0005515 | protein binding | SMAD2 | IPI | UniProtKB:P05060 | Human | PMID:20195357 |
| Molecular Function | GO:0005515 | protein binding | SMAD2 | IPI | UniProtKB:P05412 | Human | PMID:20195357 |
| Molecular Function | GO:0005515 | protein binding | SMAD2 | IPI | UniProtKB:P07197 | Human | PMID:20195357 |
| Molecular Function | GO:0005515 | protein binding | SMAD2 | IPI | UniProtKB:P61586 | Human | PMID:20195357 |
| Molecular Function | GO:0005515 | protein binding | SMAD2 | IPI | UniProtKB:Q12955 | Human | PMID:20195357 |
| Molecular Function | GO:0005515 | protein binding | SMAD2 | IPI | UniProtKB:Q96KR1 | Human | PMID:20195357 |
| Molecular Function | GO:0005515 | protein binding | SMAD2 | IPI | UniProtKB:Q13485 | Human | PMID:20211142 |
| Molecular Function | GO:0005515 | protein binding | SMAD2 | IPI | UniProtKB:Q9UPN9 | Human | PMID:20603019 |
| Molecular Function | GO:0005515 | protein binding | SMAD2 | IPI | UniProtKB:Q9HAU4 | Human | PMID:20937913 |
| Molecular Function | GO:0005515 | protein binding | SMAD2 | IPI | UniProtKB:O00308 | Human | PMID:21258410 |
| Molecular Function | GO:0005515 | protein binding | SMAD2 | IPI | UniProtKB:Q13485 | Human | PMID:21297662 |
| Molecular Function | GO:0005515 | protein binding | SMAD2 | IPI | UniProtKB:Q13485 | Human | PMID:21532621 |
| Molecular Function | GO:0005515 | protein binding | SMAD2 | IPI | UniProtKB:Q9UK33 | Human | PMID:21599657 |
| Molecular Function | GO:0005515 | protein binding | SMAD2 | IPI | UniProtKB:Q9H3D4 | Human | PMID:21741598 |
| Molecular Function | GO:0005515 | protein binding | SMAD2 | IPI | UniProtKB:Q9Y4E8 | Human | PMID:21947082 |
| Molecular Function | GO:0005515 | protein binding | SMAD2 | IPI | UniProtKB:Q9H6Z4 | Human | PMID:21960005 |
| Molecular Function | GO:0005515 | protein binding | SMAD2 | IPI | UniProtKB:P84022 | Human | PMID:21988832 |
| Molecular Function | GO:0005515 | protein binding | SMAD2 | IPI | UniProtKB:Q13485 | Human | PMID:21988832 |
| Molecular Function | GO:0005515 | protein binding | SMAD2 | IPI | UniProtKB:Q9HAU4 | Human | PMID:22045334 |
| Molecular Function | GO:0005515 | protein binding | SMAD2 | IPI | UniProtKB:P12755 | Human | PMID:22442258 |
| Molecular Function | GO:0005515 | protein binding | SMAD2 | IPI | UniProtKB:Q13485 | Human | PMID:22442258 |
| Molecular Function | GO:0005515 | protein binding | SMAD2 | IPI | UniProtKB:O15165 | Human | PMID:24627487 |
| Molecular Function | GO:0005515 | protein binding | SMAD2 | IPI | UniProtKB:P04637 | Human | PMID:25241761 |
| Molecular Function | GO:0005515 | protein binding | SMAD2 | IPI | UniProtKB:P05412 | Human | PMID:25609649 |
| Molecular Function | GO:0005515 | protein binding | SMAD2 | IPI | UniProtKB:Q13485 | Human | PMID:25609649 |
| Molecular Function | GO:0005515 | protein binding | SMAD2 | IPI | UniProtKB:P04637 | Human | PMID:25670079 |
| Molecular Function | GO:0005515 | protein binding | SMAD2 | IPI | UniProtKB:P12755 | Human | PMID:26977879 |
| Molecular Function | GO:0005515 | protein binding | SMAD2 | IPI | UniProtKB:O75593 | Human | PMID:32296183 |
| Molecular Function | GO:0005515 | protein binding | SMAD2 | IPI | UniProtKB:O75593 | Human | PMID:9389648 |
| Molecular Function | GO:0005515 | protein binding | SMAD2 | IPI | UniProtKB:P70056 | Human | PMID:9389648 |
| Molecular Function | GO:0005515 | protein binding | SMAD2 | IPI | UniProtKB:Q13485 | Human | PMID:9389648 |
| Molecular Function | GO:0005515 | protein binding | SMAD2 | IPI | UniProtKB:O75593 | Human | PMID:9702198 |
| Molecular Function | GO:0005515 | protein binding | SMAD2 | IPI | UniProtKB:O95405 | Human | PMID:9865696 |
| Molecular Function | GO:0005515 | protein binding | SMAD2 | IPI | UniProtKB:P36896 | Human | PMID:9892009 |
| Molecular Function | GO:0005515 | protein binding | Smad2 | IPI | UniProtKB:P46938|UniProtKB:P97471 | Mouse | MGI:MGI:4939579|PMID:21145499 |
| Molecular Function | GO:0005515 | protein binding | Smad2 | IPI | PR:O35295 | Mouse | PMID:15282343 |
| Molecular Function | GO:0005515 | protein binding | Smad2 | IPI | PR:O88621 | Mouse | PMID:9702197 |
| Molecular Function | GO:0005515 | protein binding | Smad2 | IPI | PR:P42669 | Mouse | PMID:15282343 |
| Molecular Function | GO:0005515 | protein binding | Smad2 | IPI | PR:Q8CHP0 | Mouse | PMID:16115198 |
| Molecular Function | GO:0005515 | protein binding | Smad2 | IPI | MGI:MGI:2441856 | Mouse | PMID:14651998 |
| Molecular Function | GO:0005515 | protein binding | Smad2 | IPI | PR:Q9EST3 | Mouse | PMID:14651998 |
| Molecular Function | GO:0005515 | protein binding | Smad2 | IPI | PR:P97471 | Mouse | PMID:21724602 |
| Molecular Function | GO:0005515 | protein binding | Smad2 | IPI | PR:O35740 | Mouse | PMID:16619037 |
| Molecular Function | GO:0005515 | protein binding | Smad2 | IPI | PR:O70477 | Mouse | PMID:14764653 |
| Molecular Function | GO:0005515 | protein binding | Smad2 | IPI | PR:Q99LC9 | Mouse | PMID:14651998 |
| Molecular Function | GO:0005515 | protein binding | Smad2 | IPI | PR:Q9CU65 | Mouse | PMID:14651998 |
| Molecular Function | GO:0005515 | protein binding | Smad2 | IPI | PR:P41778 | Mouse | PMID:14764653 |
| Molecular Function | GO:0005515 | protein binding | Smad2 | IPI | UniProtKB:P47196 | Rat | PMID:16362038|RGD:8553856 |
| Molecular Function | GO:0005515 | protein binding | Smad2 | IPI | UniProtKB:O35740 | Rat | PMID:16619037|RGD:8554622 |
| Molecular Function | GO:0005515 | protein binding | Smad2 | IPI | RGD:2401 | Rat | PMID:16959941|RGD:1599906 |
| Molecular Function | GO:0005515 | protein binding | smad2 | IPI | ZFIN:ZDB-GENE-030131-3200 | Zfish | PMID:26041917 |
| Molecular Function | GO:0005515 | protein binding | smad2 | IPI | ZFIN:ZDB-GENE-041121-18 | Zfish | PMID:28778986 |
| Molecular Function | GO:0070412 | R-SMAD binding | SMAD2 | IPI | UniProtKB:P84022 | Human | PMID:9311995 |
| Molecular Function | GO:0000978 | RNA polymerase II cis-regulatory region sequence-specific DNA binding | SMAD2 | IDA | Human | PMID:31582430 | |
| Molecular Function | GO:0000978 | RNA polymerase II cis-regulatory region sequence-specific DNA binding | SMAD2 | IDA | Human | PMID:9389648 | |
| Molecular Function | GO:0000978 | RNA polymerase II cis-regulatory region sequence-specific DNA binding | smad2 | IDA | Zfish | PMID:29275993 | |
| Molecular Function | GO:0061629 | RNA polymerase II-specific DNA-binding transcription factor binding | Smad2 | IPI | UniProtKB:B7ZQJ9 | Mouse | MGI:MGI:4399035|PMID:11937490 |
| Molecular Function | GO:0043565 | sequence-specific DNA binding | smad2 | IDA | Zfish | PMID:23950494 | |
| Molecular Function | GO:0046332 | SMAD binding | SMAD2 | IPI | UniProtKB:Q06413 | Human | PMID:11160896 |
| Molecular Function | GO:0046332 | SMAD binding | Smad2 | IPI | UniProtKB:Q60929 | Mouse | MGI:MGI:5009194|PMID:11160896 |
| Molecular Function | GO:0048156 | tau protein binding | Smad2 | IDA | Mouse | MGI:MGI:6158712|PMID:24964035 | |
| Molecular Function | GO:0005160 | transforming growth factor beta receptor binding | SMAD2 | IPI | UniProtKB:P36897 | Human | PMID:9311995 |
| Molecular Function | GO:0034713 | type I transforming growth factor beta receptor binding | SMAD2 | IPI | UniProtKB:P36897 | Human | PMID:8980228 |
| Molecular Function | GO:0031625 | ubiquitin protein ligase binding | SMAD2 | IPI | UniProtKB:Q9HAU4 | Human | PMID:19122240 |
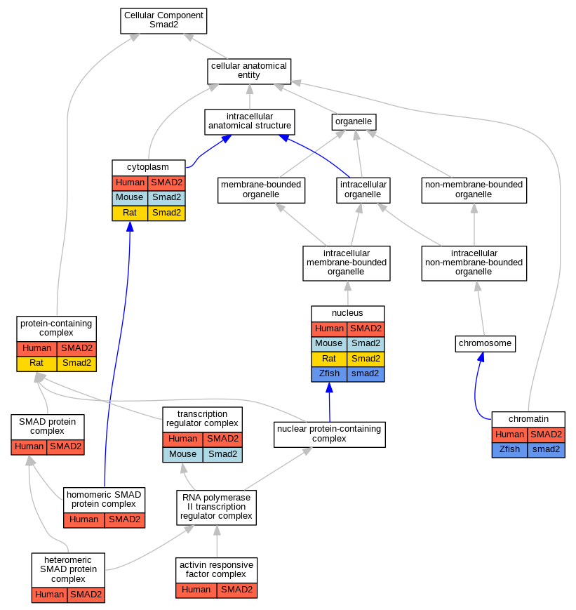
| Cellular Component | GO:0032444 | activin responsive factor complex | SMAD2 | IDA | Human | PMID:9389648 | |
| Cellular Component | GO:0000785 | chromatin | SMAD2 | IDA | Human | PMID:21828274 | |
| Cellular Component | GO:0000785 | chromatin | smad2 | IDA | Zfish | PMID:29275993 | |
| Cellular Component | GO:0005737 | cytoplasm | SMAD2 | IDA | Human | PMID:12411310 | |
| Cellular Component | GO:0005737 | cytoplasm | SMAD2 | IDA | Human | PMID:21145499 | |
| Cellular Component | GO:0005737 | cytoplasm | SMAD2 | IDA | Human | PMID:9311995 | |
| Cellular Component | GO:0005737 | cytoplasm | SMAD2 | IDA | Human | PMID:9389648 | |
| Cellular Component | GO:0005737 | cytoplasm | Smad2 | IDA | Mouse | MGI:MGI:6158712|PMID:24964035 | |
| Cellular Component | GO:0005737 | cytoplasm | Smad2 | IDA | Mouse | MGI:MGI:4939579|PMID:21145499 | |
| Cellular Component | GO:0005737 | cytoplasm | Smad2 | IDA | Mouse | MGI:MGI:2683382|PMID:14691138 | |
| Cellular Component | GO:0005737 | cytoplasm | Smad2 | IDA | Rat | PMID:16570350|RGD:1599901 | |
| Cellular Component | GO:0071144 | heteromeric SMAD protein complex | SMAD2 | IPI | Human | PMID:15350224 | |
| Cellular Component | GO:0071144 | heteromeric SMAD protein complex | SMAD2 | IDA | Human | PMID:21828274 | |
| Cellular Component | GO:0071142 | homomeric SMAD protein complex | SMAD2 | IPI | Human | PMID:11779503 | |
| Cellular Component | GO:0005634 | nucleus | SMAD2 | IDA | Human | PMID:12411310 | |
| Cellular Component | GO:0005634 | nucleus | SMAD2 | IDA | Human | PMID:16751101 | |
| Cellular Component | GO:0005634 | nucleus | SMAD2 | IDA | Human | PMID:21145499 | |
| Cellular Component | GO:0005634 | nucleus | SMAD2 | IDA | Human | PMID:21599657 | |
| Cellular Component | GO:0005634 | nucleus | SMAD2 | IDA | Human | PMID:25893292 | |
| Cellular Component | GO:0005634 | nucleus | SMAD2 | IDA | Human | PMID:8980228 | |
| Cellular Component | GO:0005634 | nucleus | SMAD2 | IDA | Human | PMID:9311995 | |
| Cellular Component | GO:0005634 | nucleus | SMAD2 | IDA | Human | PMID:9389648 | |
| Cellular Component | GO:0005634 | nucleus | Smad2 | IDA | Mouse | MGI:MGI:4939579|PMID:21145499 | |
| Cellular Component | GO:0005634 | nucleus | Smad2 | IDA | Mouse | MGI:MGI:5009194|PMID:11160896 | |
| Cellular Component | GO:0005634 | nucleus | Smad2 | IDA | Mouse | MGI:MGI:6158712|PMID:24964035 | |
| Cellular Component | GO:0005634 | nucleus | Smad2 | IDA | Mouse | MGI:MGI:2683382|PMID:14691138 | |
| Cellular Component | GO:0005634 | nucleus | Smad2 | IDA | Mouse | PMID:21300867 | |
| Cellular Component | GO:0005634 | nucleus | Smad2 | IDA | Rat | PMID:18684975|RGD:2302517 | |
| Cellular Component | GO:0005634 | nucleus | smad2 | IDA | Zfish | PMID:28778986 | |
| Cellular Component | GO:0032991 | protein-containing complex | SMAD2 | IMP | Human | PMID:15231848 | |
| Cellular Component | GO:0032991 | protein-containing complex | Smad2 | IDA | Rat | PMID:16959941|RGD:1599906 | |
| Cellular Component | GO:0071141 | SMAD protein complex | SMAD2 | IDA | Human | PMID:18832382 | |
| Cellular Component | GO:0005667 | transcription regulator complex | SMAD2 | IDA | Human | PMID:17438144 | |
| Cellular Component | GO:0005667 | transcription regulator complex | Smad2 | IDA | Mouse | PMID:9702197 | |
| Cellular Component | GO:0005667 | transcription regulator complex | Smad2 | IDA | Mouse | PMID:17568773 | |
| Biological Process | GO:0032924 | activin receptor signaling pathway | SMAD2 | IMP | Human | PMID:15150278 | |
| Biological Process | GO:0030325 | adrenal gland development | Smad2 | IDA | Rat | PMID:12844345|RGD:728125 | |
| Biological Process | GO:0009952 | anterior/posterior pattern specification | Smad2 | IMP | MGI:MGI:1857691 | Mouse | PMID:11418863 |
| Biological Process | GO:0009952 | anterior/posterior pattern specification | Smad2 | IMP | MGI:MGI:1857691 | Mouse | PMID:9529255 |
| Biological Process | GO:0009952 | anterior/posterior pattern specification | Smad2 | IMP | MGI:MGI:2668416 | Mouse | PMID:12842913 |
| Biological Process | GO:0003180 | aortic valve morphogenesis | Smad2 | IGI | UniProtKB:Q9R001 | Mouse | MGI:MGI:5693221|PMID:23531444 |
| Biological Process | GO:0045165 | cell fate commitment | Smad2 | IMP | MGI:MGI:2668416 | Mouse | PMID:12842913 |
| Biological Process | GO:0007182 | common-partner SMAD protein phosphorylation | SMAD2 | IDA | Human | PMID:16806156 | |
| Biological Process | GO:0060028 | convergent extension involved in axis elongation | smad2 | IGI | ZFIN:ZDB-GENE-060804-3,ZFIN:ZDB-GENE-030912-14,ZFIN:ZDB-GENE-051113-276 | Zfish | PMID:28076796 |
| Biological Process | GO:0060028 | convergent extension involved in axis elongation | smad2 | IMP | Zfish | PMID:28076796 | |
| Biological Process | GO:0060028 | convergent extension involved in axis elongation | smad2 | IGI | ZFIN:ZDB-GENE-030912-14,ZFIN:ZDB-GENE-051113-276 | Zfish | PMID:28076796 |
| Biological Process | GO:0060028 | convergent extension involved in axis elongation | smad2 | IGI | ZFIN:ZDB-GENE-060804-3,ZFIN:ZDB-GENE-030912-14 | Zfish | PMID:28076796 |
| Biological Process | GO:0060028 | convergent extension involved in axis elongation | smad2 | IGI | ZFIN:ZDB-GENE-060804-3 | Zfish | PMID:28076796 |
| Biological Process | GO:0060028 | convergent extension involved in axis elongation | smad2 | IGI | ZFIN:ZDB-GENE-051113-276 | Zfish | PMID:28076796 |
| Biological Process | GO:0060028 | convergent extension involved in axis elongation | smad2 | IMP | ZFIN:ZDB-MRPHLNO-180411-2 | Zfish | PMID:28076796 |
| Biological Process | GO:0048589 | developmental growth | Smad2 | IGI | MGI:MGI:1201674 | Mouse | PMID:15183723 |
| Biological Process | GO:0048701 | embryonic cranial skeleton morphogenesis | Smad2 | IGI | MGI:MGI:1201674 | Mouse | PMID:15183723 |
| Biological Process | GO:0048617 | embryonic foregut morphogenesis | Smad2 | IGI | MGI:MGI:1201674 | Mouse | PMID:15183723 |
| Biological Process | GO:0009880 | embryonic pattern specification | Smad2 | IGI | MGI:MGI:1201674 | Mouse | PMID:15183723 |
| Biological Process | GO:0009880 | embryonic pattern specification | smad2 | IMP | Zfish | PMID:10767528|ZFIN:ZDB-PUB-000505-18 | |
| Biological Process | GO:0003203 | endocardial cushion morphogenesis | Smad2 | IGI | UniProtKB:Q9R001 | Mouse | MGI:MGI:5693221|PMID:23531444 |
| Biological Process | GO:0007492 | endoderm development | Smad2 | IGI | MGI:MGI:1201674 | Mouse | PMID:15183723 |
| Biological Process | GO:0001706 | endoderm formation | Smad2 | IMP | Mouse | PMID:21822279 | |
| Biological Process | GO:0007369 | gastrulation | Smad2 | IGI | MGI:MGI:1201674 | Mouse | PMID:15183723 |
| Biological Process | GO:0007507 | heart development | Smad2 | IGI | MGI:MGI:87912 | Mouse | PMID:17849440 |
| Biological Process | GO:0001701 | in utero embryonic development | Smad2 | IMP | MGI:MGI:1857692 | Mouse | PMID:17849440 |
| Biological Process | GO:0001701 | in utero embryonic development | Smad2 | IGI | MGI:MGI:1201674 | Mouse | PMID:15183723 |
| Biological Process | GO:0030073 | insulin secretion | Smad2 | IGI | MGI:MGI:87912 | Mouse | PMID:17849440 |
| Biological Process | GO:0035556 | intracellular signal transduction | Smad2 | IDA | Mouse | PMID:14749725 | |
| Biological Process | GO:0035556 | intracellular signal transduction | smad2 | IGI | ZFIN:ZDB-GENE-990415-181 | Zfish | PMID:10767528|ZFIN:ZDB-PUB-000505-18 |
| Biological Process | GO:0030324 | lung development | Smad2 | IGI | MGI:MGI:87912 | Mouse | PMID:17849440 |
| Biological Process | GO:0001707 | mesoderm formation | Smad2 | IMP | MGI:MGI:1857691 | Mouse | PMID:15084457 |
| Biological Process | GO:0008285 | negative regulation of cell population proliferation | Smad2 | IMP | Rat | PMID:15987742|RGD:2300418 | |
| Biological Process | GO:0045892 | negative regulation of DNA-templated transcription | SMAD2 | IMP | Human | PMID:14555988 | |
| Biological Process | GO:0010629 | negative regulation of gene expression | Smad2 | IMP | Mouse | PMID:23152446 | |
| Biological Process | GO:0000122 | negative regulation of transcription by RNA polymerase II | smad2 | IMP | ZFIN:ZDB-MRPHLNO-070529-5 | Zfish | PMID:17306248 |
| Biological Process | GO:0021999 | neural plate anterior/posterior regionalization | smad2 | IGI | ZFIN:ZDB-GENE-030131-3200 | Zfish | PMID:26041917 |
| Biological Process | GO:0038092 | nodal signaling pathway | SMAD2 | IMP | Human | PMID:15150278 | |
| Biological Process | GO:0038092 | nodal signaling pathway | smad2 | IMP | ZFIN:ZDB-MRPHLNO-170501-1 | Zfish | PMID:28778986 |
| Biological Process | GO:0038092 | nodal signaling pathway | smad2 | IDA | Zfish | PMID:28778986 | |
| Biological Process | GO:0035265 | organ growth | Smad2 | IGI | MGI:MGI:87912 | Mouse | PMID:17849440 |
| Biological Process | GO:0031016 | pancreas development | Smad2 | IGI | MGI:MGI:87912 | Mouse | PMID:17849440 |
| Biological Process | GO:0048340 | paraxial mesoderm morphogenesis | Smad2 | IMP | MGI:MGI:1857691 | Mouse | PMID:15084457 |
| Biological Process | GO:0007389 | pattern specification process | Smad2 | IGI | MGI:MGI:87912 | Mouse | PMID:17849440 |
| Biological Process | GO:0060039 | pericardium development | Smad2 | IGI | MGI:MGI:1201674 | Mouse | PMID:15183723 |
| Biological Process | GO:0030513 | positive regulation of BMP signaling pathway | SMAD2 | IMP | Human | PMID:19366699 | |
| Biological Process | GO:0045893 | positive regulation of DNA-templated transcription | SMAD2 | IMP | Human | PMID:14555988 | |
| Biological Process | GO:0045893 | positive regulation of DNA-templated transcription | SMAD2 | IDA | Human | PMID:9311995 | |
| Biological Process | GO:0045893 | positive regulation of DNA-templated transcription | SMAD2 | IDA | Human | PMID:9389648 | |
| Biological Process | GO:0045893 | positive regulation of DNA-templated transcription | SMAD2 | IDA | Human | PMID:9732876 | |
| Biological Process | GO:0045893 | positive regulation of DNA-templated transcription | Smad2 | IMP | Mouse | MGI:MGI:2683382|PMID:14691138 | |
| Biological Process | GO:0045893 | positive regulation of DNA-templated transcription | Smad2 | IDA | Mouse | PMID:15282343 | |
| Biological Process | GO:0010718 | positive regulation of epithelial to mesenchymal transition | Smad2 | IMP | Mouse | MGI:MGI:2683382|PMID:14691138 | |
| Biological Process | GO:0010628 | positive regulation of gene expression | Smad2 | IMP | Mouse | PMID:23152446 | |
| Biological Process | GO:1900224 | positive regulation of nodal signaling pathway involved in determination of lateral mesoderm left/right asymmetry | SMAD2 | IMP | Human | PMID:17239842 | |
| Biological Process | GO:0060282 | positive regulation of oocyte development | smad2 | IMP | ZFIN:ZDB-MRPHLNO-070529-5 | Zfish | PMID:18838125 |
| Biological Process | GO:0045944 | positive regulation of transcription by RNA polymerase II | SMAD2 | IDA | Human | PMID:9389648 | |
| Biological Process | GO:0045944 | positive regulation of transcription by RNA polymerase II | Smad2 | IGI | MGI:MGI:98725 | Mouse | PMID:17568773 |
| Biological Process | GO:0045944 | positive regulation of transcription by RNA polymerase II | Smad2 | IGI | MGI:MGI:98727 | Mouse | PMID:17159989 |
| Biological Process | GO:0045944 | positive regulation of transcription by RNA polymerase II | Smad2 | IGI | MGI:MGI:1347465 | Mouse | PMID:17568773 |
| Biological Process | GO:0045944 | positive regulation of transcription by RNA polymerase II | Smad2 | IGI | MGI:MGI:1314872 | Mouse | PMID:17159989 |
| Biological Process | GO:0045944 | positive regulation of transcription by RNA polymerase II | Smad2 | IDA | Mouse | PMID:9702197 | |
| Biological Process | GO:0045944 | positive regulation of transcription by RNA polymerase II | Smad2 | IGI | MGI:MGI:1201674 | Mouse | PMID:23390484 |
| Biological Process | GO:0045944 | positive regulation of transcription by RNA polymerase II | Smad2 | IGI | MGI:MGI:894293 | Mouse | PMID:17159989 |
| Biological Process | GO:0045944 | positive regulation of transcription by RNA polymerase II | Smad2 | IGI | MGI:MGI:1201674 | Mouse | PMID:17159989 |
| Biological Process | GO:0045944 | positive regulation of transcription by RNA polymerase II | Smad2 | IMP | Rat | PMID:22073128|RGD:8554355 | |
| Biological Process | GO:0009791 | post-embryonic development | Smad2 | IGI | MGI:MGI:87912 | Mouse | PMID:17849440 |
| Biological Process | GO:0006468 | protein phosphorylation | Smad2 | IDA | Mouse | PMID:18990706 | |
| Biological Process | GO:0003184 | pulmonary valve morphogenesis | Smad2 | IGI | UniProtKB:Q9R001 | Mouse | MGI:MGI:5693221|PMID:23531444 |
| Biological Process | GO:0051098 | regulation of binding | Smad2 | IDA | Mouse | PMID:15282343 | |
| Biological Process | GO:0006355 | regulation of DNA-templated transcription | smad2 | IPI | ZFIN:ZDB-GENE-000616-6 | Zfish | PMID:21159776 |
| Biological Process | GO:0006357 | regulation of transcription by RNA polymerase II | smad2 | IGI | ZFIN:ZDB-GENE-000616-15 | Zfish | PMID:17306248 |
| Biological Process | GO:0017015 | regulation of transforming growth factor beta receptor signaling pathway | SMAD2 | IMP | Human | PMID:14555988 | |
| Biological Process | GO:0070723 | response to cholesterol | SMAD2 | IDA | Human | PMID:17878231 | |
| Biological Process | GO:0009749 | response to glucose | Smad2 | IGI | MGI:MGI:87912 | Mouse | PMID:17849440 |
| Biological Process | GO:0062009 | secondary palate development | Smad2 | IMP | Mouse | MGI:MGI:2683382|PMID:14691138 | |
| Biological Process | GO:0023019 | signal transduction involved in regulation of gene expression | Smad2 | IMP | Rat | PMID:22073128|RGD:8554355 | |
| Biological Process | GO:0007183 | SMAD protein complex assembly | SMAD2 | IDA | Human | PMID:9111321 | |
| Biological Process | GO:0060395 | SMAD protein signal transduction | Smad2 | IGI | MGI:MGI:1201674 | Mouse | PMID:23390484 |
| Biological Process | GO:0007179 | transforming growth factor beta receptor signaling pathway | SMAD2 | IDA | Human | PMID:18548003 | |
| Biological Process | GO:0007179 | transforming growth factor beta receptor signaling pathway | SMAD2 | IDA | Human | PMID:8752209 | |
| Biological Process | GO:0007179 | transforming growth factor beta receptor signaling pathway | SMAD2 | IMP | Human | PMID:8980228 | |
| Biological Process | GO:0007179 | transforming growth factor beta receptor signaling pathway | SMAD2 | IDA | Human | PMID:9389648 | |
| Biological Process | GO:0007179 | transforming growth factor beta receptor signaling pathway | SMAD2 | IDA | Human | PMID:9732876 | |
| Biological Process | GO:0007179 | transforming growth factor beta receptor signaling pathway | Smad2 | IDA | Mouse | PMID:11557747 | |
| Biological Process | GO:0007179 | transforming growth factor beta receptor signaling pathway | Smad2 | IGI | MGI:MGI:894293 | Mouse | PMID:18212064 |
| Biological Process | GO:0007179 | transforming growth factor beta receptor signaling pathway | Smad2 | IGI | MGI:MGI:98725 | Mouse | PMID:18212064 |
| Biological Process | GO:0007179 | transforming growth factor beta receptor signaling pathway | Smad2 | IDA | Mouse | PMID:14749725 | |
| Biological Process | GO:0007179 | transforming growth factor beta receptor signaling pathway | Smad2 | IGI | MGI:MGI:98834 | Mouse | PMID:18212064 |
| Biological Process | GO:0007179 | transforming growth factor beta receptor signaling pathway | Smad2 | IMP | Rat | PMID:22073128|RGD:8554355 | |
| Biological Process | GO:0001657 | ureteric bud development | Smad2 | IEP | Mouse | MGI:MGI:3525982|PMID:14656760 | |
| Biological Process | GO:0042060 | wound healing | Smad2 | IEP | Rat | PMID:15980223|RGD:12903273 | |
| Biological Process | GO:0007352 | zygotic specification of dorsal/ventral axis | SMAD2 | IMP | Human | PMID:9436979 |
| EXP Inferred from experiment |
| IDA Inferred from direct assay |
| IEP Inferred from expression pattern |
| IGI Inferred from genetic interaction |
| IMP Inferred from mutant phenotype |
| IPI Inferred from physical interaction |
| HTP Inferred from High Throughput Experiment |
| HDA Inferred from High Throughput Direct Assay |
| HMP Inferred from High Throughput Mutant Phenotype |
| HGI Inferred from High Throughput Genetic Interaction |
| HEP Inferred from High Throughput Expression Pattern |
Mouse Genome Database (MGD), Gene Expression Database (GXD), Mouse Models of Human Cancer database (MMHCdb) (formerly Mouse Tumor Biology (MTB)), Gene Ontology (GO) |
||
|
Citing These Resources Funding Information Warranty Disclaimer, Privacy Notice, Licensing, & Copyright Send questions and comments to User Support. |
last database update 12/30/2025 MGI 6.24 |
|
|
|
||