|
Source |
Alliance of Genome Resources |



| Category | ID | Classification term | Gene | Evidence | Inferred from | Organism | Reference |
|---|---|---|---|---|---|---|---|
| Molecular Function | GO:0019838 | growth factor binding | NRP1 | IPI | UniProtKB:P15692-4 | Human | PMID:9529250 |
| Molecular Function | GO:0019838 | growth factor binding | Nrp1 | IPI | PR:Q00731 | Mouse | PMID:10705382 |
| Molecular Function | GO:0005096 | GTPase activator activity | NRP1 | IMP | Human | PMID:26051942 | |
| Molecular Function | GO:0005515 | protein binding | NRP1 | IPI | UniProtKB:P15692 | Human | PMID:16763549 |
| Molecular Function | GO:0005515 | protein binding | NRP1 | IPI | UniProtKB:P35968 | Human | PMID:16763549 |
| Molecular Function | GO:0005515 | protein binding | NRP1 | IPI | UniProtKB:P15692 | Human | PMID:17222790 |
| Molecular Function | GO:0005515 | protein binding | NRP1 | IPI | UniProtKB:P35968 | Human | PMID:17222790 |
| Molecular Function | GO:0005515 | protein binding | NRP1 | IPI | UniProtKB:P08648 | Human | PMID:19175293 |
| Molecular Function | GO:0005515 | protein binding | NRP1 | IPI | UniProtKB:P21333 | Human | PMID:24021649 |
| Molecular Function | GO:0005515 | protein binding | NRP1 | IPI | UniProtKB:P00519 | Human | PMID:24863063 |
| Molecular Function | GO:0005515 | protein binding | NRP1 | IPI | UniProtKB:P49023 | Human | PMID:24863063 |
| Molecular Function | GO:0005515 | protein binding | NRP1 | IPI | UniProtKB:P0DTC2 | Human | PMID:33000221 |
| Molecular Function | GO:0005515 | protein binding | NRP1 | IPI | UniProtKB:P0DTC2 | Human | PMID:33082294 |
| Molecular Function | GO:0005515 | protein binding | Nrp1 | IPI | UniProtKB:Q00731 | Mouse | MGI:MGI:5698545|PMID:26503042 |
| Molecular Function | GO:0005515 | protein binding | Nrp1 | IPI | UniProtKB:P70206 | Mouse | MGI:MGI:5319714|PMID:22522930 |
| Molecular Function | GO:0005515 | protein binding | Nrp1 | IPI | UniProtKB:P00520|UniProtKB:Q8VI36 | Mouse | MGI:MGI:5588737|PMID:24863063 |
| Molecular Function | GO:0005515 | protein binding | Nrp1 | IPI | UniProtKB:P34152 | Mouse | MGI:MGI:3796794|PMID:18464795 |
| Molecular Function | GO:0005515 | protein binding | Nrp1 | IPI | UniProtKB:P08648 | Mouse | MGI:MGI:3831578|PMID:19175293 |
| Molecular Function | GO:0005515 | protein binding | Nrp1 | IPI | UniProtKB:O08665|UniProtKB:P70207 | Mouse | MGI:MGI:5918310|PMID:23104057 |
| Molecular Function | GO:0005515 | protein binding | Nrp1 | IPI | UniPRotKB:P11627 | Mouse | PMID:18550718 |
| Molecular Function | GO:0005515 | protein binding | Nrp1 | IPI | PR:O08665 | Mouse | PMID:15239958 |
| Molecular Function | GO:0005515 | protein binding | Nrp1 | IPI | PR:Q9Z0G0 | Mouse | PMID:15978582 |
| Molecular Function | GO:0005515 | protein binding | Nrp1 | IPI | PR:Q62181 | Mouse | PMID:15239958 |
| Molecular Function | GO:0005515 | protein binding | Nrp1 | IPI | PR:P70206 | Mouse | PMID:10520994 |
| Molecular Function | GO:0005515 | protein binding | Nrp1 | IPI | RGD:2605 | Rat | PMID:16416090|RGD:1581610 |
| Molecular Function | GO:0005515 | protein binding | Nrp1 | IPI | RGD:2609 | Rat | PMID:16416090|RGD:1581610 |
| Molecular Function | GO:0005515 | protein binding | Nrp1 | IPI | RGD:2794 | Rat | PMID:16416090|RGD:1581610 |
| Molecular Function | GO:0005515 | protein binding | Nrp1 | IPI | RGD:61805 | Rat | PMID:16416090|RGD:1581610 |
| Molecular Function | GO:0005515 | protein binding | Nrp1 | IPI | RGD:730921 | Rat | PMID:9288754|RGD:633436 |
| Molecular Function | GO:0005515 | protein binding | nrp1b | IPI | ZFIN:ZDB-GENE-990415-273 | Zfish | PMID:15183302 |
| Molecular Function | GO:0019901 | protein kinase binding | Nrp1 | IPI | UniProtKB:Q6ZQ29 | Mouse | MGI:MGI:5462161|PMID:22683681 |
| Molecular Function | GO:0019901 | protein kinase binding | Nrp1 | IPI | UniProtKB:Q9UL54 | Mouse | MGI:MGI:5462161|PMID:22683681 |
| Molecular Function | GO:0017154 | semaphorin receptor activity | Nrp1 | IGI | MGI:MGI:2179061 | Mouse | PMID:12591607 |
| Molecular Function | GO:0017154 | semaphorin receptor activity | Nrp1 | IDA | Mouse | PMID:15239958 | |
| Molecular Function | GO:0017154 | semaphorin receptor activity | Nrp1 | IPI | UniProtKB:Q6ZQ83 | Mouse | PMID:15239958 |
| Molecular Function | GO:0017154 | semaphorin receptor activity | Nrp1 | IMP | Rat | PMID:9288754|RGD:633436 | |
| Molecular Function | GO:0038085 | vascular endothelial growth factor binding | NRP1 | IPI | UniProtKB:P15692-4 | Human | PMID:24401374 |
| Molecular Function | GO:0038085 | vascular endothelial growth factor binding | Nrp1 | IPI | UniProtKB:P15692-4 | Mouse | MGI:MGI:5562961|PMID:24401374 |
| Molecular Function | GO:0005021 | vascular endothelial growth factor receptor activity | Nrp1 | IMP | Mouse | MGI:MGI:5141569|PMID:21658587 | |
| Molecular Function | GO:0005021 | vascular endothelial growth factor receptor activity | nrp1a | IDA | Zfish | PMID:12142468 | |
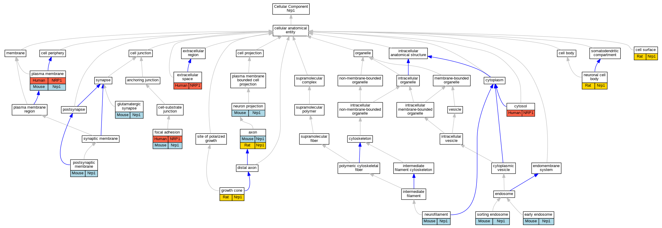
| Cellular Component | GO:0030424 | axon | Nrp1 | IDA | Mouse | MGI:MGI:5141569|PMID:21658587 | |
| Cellular Component | GO:0030424 | axon | Nrp1 | IDA | Mouse | MGI:MGI:5287519|PMID:21828096 | |
| Cellular Component | GO:0030424 | axon | Nrp1 | IDA | Mouse | PMID:15677725 | |
| Cellular Component | GO:0030424 | axon | Nrp1 | IDA | Rat | PMID:22473424|RGD:10411906 | |
| Cellular Component | GO:0030424 | axon | Nrp1 | IDA | Rat | PMID:9288754|RGD:633436 | |
| Cellular Component | GO:0009986 | cell surface | Nrp1 | IDA | Rat | PMID:9288754|RGD:633436 | |
| Cellular Component | GO:0005829 | cytosol | NRP1 | IDA | Human | PMID:21245381 | |
| Cellular Component | GO:0005769 | early endosome | Nrp1 | IDA | Mouse | MGI:MGI:5490930|PMID:23639442 | |
| Cellular Component | GO:0005615 | extracellular space | NRP1 | HDA | Human | PMID:16502470 | |
| Cellular Component | GO:0005925 | focal adhesion | NRP1 | HDA | Human | PMID:21423176 | |
| Cellular Component | GO:0005925 | focal adhesion | NRP1 | IDA | Human | PMID:24863063 | |
| Cellular Component | GO:0005925 | focal adhesion | Nrp1 | IDA | Mouse | MGI:MGI:5588737|PMID:24863063 | |
| Cellular Component | GO:0098978 | glutamatergic synapse | Nrp1 | IDA | Mouse | PMID:16540575 | |
| Cellular Component | GO:0098978 | glutamatergic synapse | Nrp1 | IMP | Mouse | PMID:16540575 | |
| Cellular Component | GO:0030426 | growth cone | Nrp1 | IDA | Rat | PMID:9288754|RGD:633436 | |
| Cellular Component | GO:0005883 | neurofilament | Nrp1 | IDA | Mouse | PMID:15814794 | |
| Cellular Component | GO:0043005 | neuron projection | Nrp1 | IDA | Mouse | MGI:MGI:5462161|PMID:22683681 | |
| Cellular Component | GO:0043025 | neuronal cell body | Nrp1 | IDA | Rat | PMID:9288754|RGD:633436 | |
| Cellular Component | GO:0005886 | plasma membrane | NRP1 | IDA | Human | PMID:21245381 | |
| Cellular Component | GO:0005886 | plasma membrane | Nrp1 | IDA | Mouse | MGI:MGI:5490930|PMID:23639442 | |
| Cellular Component | GO:0045211 | postsynaptic membrane | Nrp1 | IDA | Mouse | PMID:16540575 | |
| Cellular Component | GO:0097443 | sorting endosome | Nrp1 | IDA | Mouse | MGI:MGI:5490930|PMID:23639442 | |
| Biological Process | GO:0031532 | actin cytoskeleton reorganization | NRP1 | IMP | Human | PMID:24863063 | |
| Biological Process | GO:0001525 | angiogenesis | NRP1 | IMP | Human | PMID:23639442 | |
| Biological Process | GO:0001525 | angiogenesis | Nrp1 | IMP | Mouse | MGI:MGI:5562961|PMID:24401374 | |
| Biological Process | GO:0001525 | angiogenesis | Nrp1 | IGI | UniProtKB:O14786 | Mouse | MGI:MGI:5490930|PMID:23639442 |
| Biological Process | GO:0001525 | angiogenesis | Nrp1 | IMP | MGI:MGI:1857853 | Mouse | PMID:15376331 |
| Biological Process | GO:0001525 | angiogenesis | Nrp1 | IMP | MGI:MGI:2450311,MGI:MGI:3512101 | Mouse | PMID:12852851 |
| Biological Process | GO:0001525 | angiogenesis | nrp1a | IMP | Zfish | PMID:16754745 | |
| Biological Process | GO:0001525 | angiogenesis | nrp1a | IGI | ZFIN:ZDB-MRPHLNO-090115-5,ZFIN:ZDB-MRPHLNO-090115-6 | Zfish | PMID:18000534 |
| Biological Process | GO:0001525 | angiogenesis | nrp1b | IGI | ZFIN:ZDB-MRPHLNO-090115-5,ZFIN:ZDB-MRPHLNO-090115-6 | Zfish | PMID:18000534 |
| Biological Process | GO:0001525 | angiogenesis | nrp1b | IMP | Zfish | PMID:16754745 | |
| Biological Process | GO:0060978 | angiogenesis involved in coronary vascular morphogenesis | Nrp1 | IMP | Mouse | MGI:MGI:5562961|PMID:24401374 | |
| Biological Process | GO:0060055 | angiogenesis involved in wound healing | nrp1a | IMP | ZFIN:ZDB-GENO-200430-1 | Zfish | PMID:31167777 |
| Biological Process | GO:0048844 | artery morphogenesis | Nrp1 | IMP | Mouse | MGI:MGI:5562961|PMID:24401374 | |
| Biological Process | GO:0048844 | artery morphogenesis | Nrp1 | IMP | Mouse | MGI:MGI:5490930|PMID:23639442 | |
| Biological Process | GO:0048675 | axon extension | Nrp1 | IGI | MGI:MGI:107558 | Mouse | PMID:12852851 |
| Biological Process | GO:0048675 | axon extension | nrp1a | IMP | ZFIN:ZDB-MRPHLNO-050906-3 | Zfish | PMID:20946666 |
| Biological Process | GO:0048846 | axon extension involved in axon guidance | Nrp1 | IMP | Mouse | MGI:MGI:5437554|PMID:22790009 | |
| Biological Process | GO:0048846 | axon extension involved in axon guidance | Nrp1 | IDA | Mouse | PMID:9753685 | |
| Biological Process | GO:0007411 | axon guidance | Nrp1 | IMP | MGI:MGI:3512099 | Mouse | PMID:12852851 |
| Biological Process | GO:0007411 | axon guidance | Nrp1 | IMP | MGI:MGI:1857853 | Mouse | PMID:15604101 |
| Biological Process | GO:0007411 | axon guidance | Nrp1 | IDA | Mouse | PMID:15814794 | |
| Biological Process | GO:0007411 | axon guidance | Nrp1 | IMP | MGI:MGI:1857853 | Mouse | PMID:15814794 |
| Biological Process | GO:0007411 | axon guidance | nrp1b | IMP | ZFIN:ZDB-GENO-190108-13 | Zfish | PMID:29385124 |
| Biological Process | GO:0007411 | axon guidance | nrp1a | IGI | ZFIN:ZDB-MRPHLNO-050906-3,ZFIN:ZDB-MRPHLNO-110107-1 | Zfish | PMID:30034463 |
| Biological Process | GO:0007411 | axon guidance | nrp1a | IMP | Zfish | PMID:15456815 | |
| Biological Process | GO:0007411 | axon guidance | nrp1a | IMP | ZFIN:ZDB-MRPHLNO-050906-3 | Zfish | PMID:17251263 |
| Biological Process | GO:0007411 | axon guidance | nrp1a | IMP | ZFIN:ZDB-MRPHLNO-050906-3 | Zfish | PMID:30034463 |
| Biological Process | GO:0007413 | axonal fasciculation | Nrp1 | IMP | MGI:MGI:3512099 | Mouse | PMID:17428830 |
| Biological Process | GO:0007413 | axonal fasciculation | nrp1a | IMP | Zfish | PMID:15456815 | |
| Biological Process | GO:0060385 | axonogenesis involved in innervation | Nrp1 | IMP | Mouse | MGI:MGI:5437554|PMID:22790009 | |
| Biological Process | GO:0150020 | basal dendrite arborization | Nrp1 | IGI | UniProtKB:O08665 | Mouse | MGI:MGI:5462161|PMID:22683681 |
| Biological Process | GO:0150018 | basal dendrite development | Nrp1 | IMP | Mouse | MGI:MGI:5462161|PMID:22683681 | |
| Biological Process | GO:0043534 | blood vessel endothelial cell migration | Nrp1 | IMP | MGI:MGI:1857853 | Mouse | PMID:15376331 |
| Biological Process | GO:0001569 | branching involved in blood vessel morphogenesis | Nrp1 | IMP | Mouse | MGI:MGI:5484470|PMID:23315162 | |
| Biological Process | GO:0001569 | branching involved in blood vessel morphogenesis | Nrp1 | IMP | Mouse | MGI:MGI:5288256|PMID:21852397 | |
| Biological Process | GO:0001569 | branching involved in blood vessel morphogenesis | Nrp1 | IMP | Mouse | MGI:MGI:5562961|PMID:24401374 | |
| Biological Process | GO:0001569 | branching involved in blood vessel morphogenesis | Nrp1 | IMP | MGI:MGI:3512099 | Mouse | PMID:17428830 |
| Biological Process | GO:0021785 | branchiomotor neuron axon guidance | Nrp1 | IMP | Mouse | MGI:MGI:3822054|PMID:18804103 | |
| Biological Process | GO:0051216 | cartilage development | nrp1a | IMP | ZFIN:ZDB-MRPHLNO-050906-3 | Zfish | PMID:16860789 |
| Biological Process | GO:0001775 | cell activation | nrp1a | IMP | ZFIN:ZDB-GENO-200430-1 | Zfish | PMID:31167777 |
| Biological Process | GO:0002042 | cell migration involved in sprouting angiogenesis | Nrp1 | IMP | Mouse | MGI:MGI:5484470|PMID:23315162 | |
| Biological Process | GO:0035729 | cellular response to hepatocyte growth factor stimulus | NRP1 | IMP | Human | PMID:21245381 | |
| Biological Process | GO:0035924 | cellular response to vascular endothelial growth factor stimulus | Nrp1 | IMP | Mouse | MGI:MGI:5562961|PMID:24401374 | |
| Biological Process | GO:0061300 | cerebellum vasculature development | nrp1b | IMP | ZFIN:ZDB-MRPHLNO-071205-7 | Zfish | PMID:26483474 |
| Biological Process | GO:0071679 | commissural neuron axon guidance | Nrp1 | IMP | Mouse | MGI:MGI:5141569|PMID:21658587 | |
| Biological Process | GO:0060982 | coronary artery morphogenesis | Nrp1 | IMP | Mouse | MGI:MGI:5490930|PMID:23639442 | |
| Biological Process | GO:0016358 | dendrite development | Nrp1 | IMP | MGI:MGI:3512099 | Mouse | PMID:12852851 |
| Biological Process | GO:0060666 | dichotomous subdivision of terminal units involved in salivary gland branching | Nrp1 | IMP | Mouse | PMID:17626059 | |
| Biological Process | GO:0060666 | dichotomous subdivision of terminal units involved in salivary gland branching | Nrp1 | IGI | MGI:MGI:107558 | Mouse | PMID:17626059 |
| Biological Process | GO:1904835 | dorsal root ganglion morphogenesis | Nrp1 | IMP | Mouse | MGI:MGI:3848580|PMID:19386662 | |
| Biological Process | GO:0035767 | endothelial cell chemotaxis | NRP1 | IMP | Human | PMID:21245381 | |
| Biological Process | GO:0043542 | endothelial cell migration | NRP1 | IMP | Human | PMID:24863063 | |
| Biological Process | GO:0043542 | endothelial cell migration | Nrp1 | IMP | Mouse | MGI:MGI:5588737|PMID:24863063 | |
| Biological Process | GO:0021612 | facial nerve structural organization | Nrp1 | IMP | Mouse | MGI:MGI:3822054|PMID:18804103 | |
| Biological Process | GO:0021612 | facial nerve structural organization | Nrp1 | IMP | Mouse | MGI:MGI:3788968|PMID:18356247 | |
| Biological Process | GO:1903375 | facioacoustic ganglion development | Nrp1 | IMP | Mouse | MGI:MGI:3788968|PMID:18356247 | |
| Biological Process | GO:0021828 | gonadotrophin-releasing hormone neuronal migration to the hypothalamus | Nrp1 | IMP | Mouse | MGI:MGI:4850173|PMID:21059704 | |
| Biological Process | GO:0007507 | heart development | Nrp1 | IGI | MGI:MGI:1100492 | Mouse | PMID:12852851 |
| Biological Process | GO:0048012 | hepatocyte growth factor receptor signaling pathway | NRP1 | IMP | Human | PMID:21245381 | |
| Biological Process | GO:0007229 | integrin-mediated signaling pathway | NRP1 | IMP | Human | PMID:24863063 | |
| Biological Process | GO:0007229 | integrin-mediated signaling pathway | NRP1 | IMP | Human | PMID:26051942 | |
| Biological Process | GO:0007229 | integrin-mediated signaling pathway | Nrp1 | IMP | Mouse | MGI:MGI:5588737|PMID:24863063 | |
| Biological Process | GO:0007508 | larval heart development | nrp1a | IMP | ZFIN:ZDB-MRPHLNO-050906-3 | Zfish | PMID:16860789 |
| Biological Process | GO:0008045 | motor neuron axon guidance | Nrp1 | IMP | Mouse | MGI:MGI:3822054|PMID:18804103 | |
| Biological Process | GO:0008045 | motor neuron axon guidance | nrp1a | IGI | ZFIN:ZDB-MRPHLNO-050513-12,ZFIN:ZDB-MRPHLNO-050906-3 | Zfish | PMID:16110501 |
| Biological Process | GO:0008045 | motor neuron axon guidance | nrp1a | IMP | ZFIN:ZDB-MRPHLNO-050906-3 | Zfish | PMID:16452100 |
| Biological Process | GO:0008045 | motor neuron axon guidance | nrp1a | IGI | ZFIN:ZDB-GENE-030131-3527,ZFIN:ZDB-GENE-041111-260 | Zfish | PMID:26681691 |
| Biological Process | GO:0008045 | motor neuron axon guidance | nrp1a | IGI | ZFIN:ZDB-MRPHLNO-050906-3,ZFIN:ZDB-MRPHLNO-051129-1 | Zfish | PMID:16110501 |
| Biological Process | GO:0008045 | motor neuron axon guidance | nrp1a | IMP | ZFIN:ZDB-MRPHLNO-050906-3 | Zfish | PMID:16110501 |
| Biological Process | GO:0008045 | motor neuron axon guidance | nrp1a | IMP | ZFIN:ZDB-MRPHLNO-051128-7 | Zfish | PMID:16110501 |
| Biological Process | GO:0008045 | motor neuron axon guidance | nrp1a | IGI | ZFIN:ZDB-GENE-030519-2 | Zfish | PMID:26681691 |
| Biological Process | GO:0008045 | motor neuron axon guidance | nrp1a | IMP | ZFIN:ZDB-MRPHLNO-050906-3 | Zfish | PMID:26489457 |
| Biological Process | GO:0008045 | motor neuron axon guidance | nrp1a | IGI | ZFIN:ZDB-GENE-040426-1714 | Zfish | PMID:26489457 |
| Biological Process | GO:0008045 | motor neuron axon guidance | nrp1a | IGI | ZFIN:ZDB-MRPHLNO-050513-4,ZFIN:ZDB-MRPHLNO-050906-3 | Zfish | PMID:16110501 |
| Biological Process | GO:0097475 | motor neuron migration | Nrp1 | IMP | Mouse | MGI:MGI:5698545|PMID:26503042 | |
| Biological Process | GO:0030517 | negative regulation of axon extension | Nrp1 | IGI | MGI:MGI:107558 | Mouse | PMID:12852851 |
| Biological Process | GO:0048843 | negative regulation of axon extension involved in axon guidance | Nrp1 | IDA | Mouse | PMID:9753685 | |
| Biological Process | GO:0048843 | negative regulation of axon extension involved in axon guidance | Nrp1 | IMP | Rat | PMID:9288754|RGD:633436 | |
| Biological Process | GO:2001237 | negative regulation of extrinsic apoptotic signaling pathway | Nrp1 | IMP | Mouse | MGI:MGI:5287519|PMID:21828096 | |
| Biological Process | GO:0043524 | negative regulation of neuron apoptotic process | Nrp1 | IMP | Mouse | MGI:MGI:5287519|PMID:21828096 | |
| Biological Process | GO:0021675 | nerve development | Nrp1 | IMP | Mouse | MGI:MGI:5437554|PMID:22790009 | |
| Biological Process | GO:0001755 | neural crest cell migration | nrp1a | IMP | ZFIN:ZDB-MRPHLNO-050906-3 | Zfish | PMID:16860789 |
| Biological Process | GO:1901166 | neural crest cell migration involved in autonomic nervous system development | Nrp1 | IMP | Mouse | MGI:MGI:5567908|PMID:19325129 | |
| Biological Process | GO:1901166 | neural crest cell migration involved in autonomic nervous system development | Nrp1 | IMP | Mouse | MGI:MGI:3788968|PMID:18356247 | |
| Biological Process | GO:1901166 | neural crest cell migration involved in autonomic nervous system development | Nrp1 | IMP | Mouse | MGI:MGI:3848580|PMID:19386662 | |
| Biological Process | GO:0048666 | neuron development | Nrp1 | IMP | Mouse | MGI:MGI:5287519|PMID:21828096 | |
| Biological Process | GO:0001764 | neuron migration | Nrp1 | IMP | Mouse | MGI:MGI:5437554|PMID:22790009 | |
| Biological Process | GO:0038189 | neuropilin signaling pathway | NRP1 | IMP | Human | PMID:24863063 | |
| Biological Process | GO:0038189 | neuropilin signaling pathway | NRP1 | IMP | Human | PMID:26051942 | |
| Biological Process | GO:0038189 | neuropilin signaling pathway | Nrp1 | IMP | Mouse | MGI:MGI:5708477|PMID:26051942 | |
| Biological Process | GO:0038189 | neuropilin signaling pathway | Nrp1 | IMP | Mouse | MGI:MGI:5588737|PMID:24863063 | |
| Biological Process | GO:0071678 | olfactory bulb axon guidance | nrp1a | IMP | ZFIN:ZDB-GENO-200504-6 | Zfish | PMID:26732841 |
| Biological Process | GO:0071678 | olfactory bulb axon guidance | nrp1a | IGI | ZFIN:ZDB-GENE-011101-2 | Zfish | PMID:26732841 |
| Biological Process | GO:1905040 | otic placode development | Nrp1 | IMP | Mouse | MGI:MGI:3788968|PMID:18356247 | |
| Biological Process | GO:0003148 | outflow tract septum morphogenesis | Nrp1 | IMP | Mouse | MGI:MGI:5693177|PMID:26053665 | |
| Biological Process | GO:0048008 | platelet-derived growth factor receptor signaling pathway | NRP1 | IMP | Human | PMID:21245381 | |
| Biological Process | GO:0050918 | positive chemotaxis | Nrp1 | IMP | Mouse | MGI:MGI:5141569|PMID:21658587 | |
| Biological Process | GO:2000251 | positive regulation of actin cytoskeleton reorganization | NRP1 | IMP | Human | PMID:24863063 | |
| Biological Process | GO:2000251 | positive regulation of actin cytoskeleton reorganization | NRP1 | IMP | Human | PMID:26051942 | |
| Biological Process | GO:0045766 | positive regulation of angiogenesis | Nrp1 | IMP | Mouse | MGI:MGI:5588737|PMID:24863063 | |
| Biological Process | GO:0048842 | positive regulation of axon extension involved in axon guidance | Nrp1 | IMP | Mouse | MGI:MGI:5141569|PMID:21658587 | |
| Biological Process | GO:0090050 | positive regulation of cell migration involved in sprouting angiogenesis | Nrp1 | IMP | Mouse | MGI:MGI:5708477|PMID:26051942 | |
| Biological Process | GO:0090050 | positive regulation of cell migration involved in sprouting angiogenesis | nrp1a | IGI | ZFIN:ZDB-GENE-040611-1 | Zfish | PMID:26051942|ZFIN:ZDB-PUB-150609-8 |
| Biological Process | GO:0010595 | positive regulation of endothelial cell migration | NRP1 | IMP | Human | PMID:24863063 | |
| Biological Process | GO:0010595 | positive regulation of endothelial cell migration | Nrp1 | IMP | Mouse | MGI:MGI:5588737|PMID:24863063 | |
| Biological Process | GO:0070374 | positive regulation of ERK1 and ERK2 cascade | Nrp1 | IMP | Mouse | MGI:MGI:5490930|PMID:23639442 | |
| Biological Process | GO:0051491 | positive regulation of filopodium assembly | NRP1 | IMP | Human | PMID:26051942 | |
| Biological Process | GO:0051491 | positive regulation of filopodium assembly | Nrp1 | IMP | Mouse | MGI:MGI:5708477|PMID:26051942 | |
| Biological Process | GO:0051491 | positive regulation of filopodium assembly | nrp1a | IGI | ZFIN:ZDB-GENE-040611-1 | Zfish | PMID:26051942|ZFIN:ZDB-PUB-150609-8 |
| Biological Process | GO:0051894 | positive regulation of focal adhesion assembly | NRP1 | IDA | Human | PMID:24863063 | |
| Biological Process | GO:0050731 | positive regulation of peptidyl-tyrosine phosphorylation | NRP1 | IMP | Human | PMID:21245381 | |
| Biological Process | GO:0050731 | positive regulation of peptidyl-tyrosine phosphorylation | Nrp1 | IMP | Mouse | MGI:MGI:5490930|PMID:23639442 | |
| Biological Process | GO:0042327 | positive regulation of phosphorylation | NRP1 | IMP | Human | PMID:24863063 | |
| Biological Process | GO:0042327 | positive regulation of phosphorylation | Nrp1 | IMP | Mouse | MGI:MGI:5588737|PMID:24863063 | |
| Biological Process | GO:1902336 | positive regulation of retinal ganglion cell axon guidance | Nrp1 | IMP | Mouse | MGI:MGI:5141569|PMID:21658587 | |
| Biological Process | GO:0051496 | positive regulation of stress fiber assembly | NRP1 | IMP | Human | PMID:26051942 | |
| Biological Process | GO:1900026 | positive regulation of substrate adhesion-dependent cell spreading | NRP1 | IMP | Human | PMID:24863063 | |
| Biological Process | GO:0099173 | postsynapse organization | Nrp1 | IDA | Mouse | PMID:16540575 | |
| Biological Process | GO:0099173 | postsynapse organization | Nrp1 | IMP | Mouse | PMID:16540575 | |
| Biological Process | GO:1902946 | protein localization to early endosome | Nrp1 | IMP | Mouse | MGI:MGI:5490930|PMID:23639442 | |
| Biological Process | GO:0045765 | regulation of angiogenesis | nrp1a | IMP | Zfish | PMID:12142468|ZFIN:ZDB-PUB-020807-23 | |
| Biological Process | GO:0048841 | regulation of axon extension involved in axon guidance | Nrp1 | IDA | Mouse | PMID:15814794 | |
| Biological Process | GO:0032489 | regulation of Cdc42 protein signal transduction | NRP1 | IMP | Human | PMID:26051942 | |
| Biological Process | GO:0032489 | regulation of Cdc42 protein signal transduction | Nrp1 | IMP | Mouse | MGI:MGI:5708477|PMID:26051942 | |
| Biological Process | GO:0090259 | regulation of retinal ganglion cell axon guidance | Nrp1 | IMP | Mouse | MGI:MGI:5141569|PMID:21658587 | |
| Biological Process | GO:0090259 | regulation of retinal ganglion cell axon guidance | nrp1a | IGI | ZFIN:ZDB-GENE-040426-741,ZFIN:ZDB-GENE-040718-106 | Zfish | PMID:27974617 |
| Biological Process | GO:0030947 | regulation of vascular endothelial growth factor receptor signaling pathway | nrp1a | IMP | Zfish | PMID:15305285 | |
| Biological Process | GO:0030947 | regulation of vascular endothelial growth factor receptor signaling pathway | nrp1b | IMP | Zfish | PMID:15305285 | |
| Biological Process | GO:0061441 | renal artery morphogenesis | Nrp1 | IMP | Mouse | MGI:MGI:5490930|PMID:23639442 | |
| Biological Process | GO:0001666 | response to hypoxia | nrp1a | IDA | Zfish | PMID:26681691 | |
| Biological Process | GO:0001666 | response to hypoxia | nrp1b | IDA | Zfish | PMID:26681691 | |
| Biological Process | GO:0009611 | response to wounding | Nrp1 | IEP | Rat | PMID:15906313|RGD:1581609 | |
| Biological Process | GO:0061298 | retina vasculature development in camera-type eye | Nrp1 | IMP | Mouse | PMID:25414188 | |
| Biological Process | GO:0061299 | retina vasculature morphogenesis in camera-type eye | Nrp1 | IMP | Mouse | MGI:MGI:5562961|PMID:24401374 | |
| Biological Process | GO:0031290 | retinal ganglion cell axon guidance | Nrp1 | IMP | Mouse | MGI:MGI:5141569|PMID:21658587 | |
| Biological Process | GO:0071526 | semaphorin-plexin signaling pathway | Nrp1 | IMP | Mouse | MGI:MGI:5693177|PMID:26053665 | |
| Biological Process | GO:0071526 | semaphorin-plexin signaling pathway | Nrp1 | IGI | MGI:MGI:107558 | Mouse | PMID:12591607 |
| Biological Process | GO:0071526 | semaphorin-plexin signaling pathway | Nrp1 | IGI | MGI:MGI:2154244 | Mouse | PMID:15239958 |
| Biological Process | GO:0071526 | semaphorin-plexin signaling pathway | Nrp1 | IDA | Mouse | PMID:15239958 | |
| Biological Process | GO:0071526 | semaphorin-plexin signaling pathway | Nrp1 | IGI | MGI:MGI:2179061 | Mouse | PMID:12591607 |
| Biological Process | GO:1902287 | semaphorin-plexin signaling pathway involved in axon guidance | Nrp1 | IMP | Mouse | MGI:MGI:3822054|PMID:18804103 | |
| Biological Process | GO:1902285 | semaphorin-plexin signaling pathway involved in neuron projection guidance | Nrp1 | IMP | Mouse | MGI:MGI:5437554|PMID:22790009 | |
| Biological Process | GO:0097374 | sensory neuron axon guidance | Nrp1 | IMP | Mouse | MGI:MGI:3788968|PMID:18356247 | |
| Biological Process | GO:0002040 | sprouting angiogenesis | Nrp1 | IMP | Mouse | MGI:MGI:5562961|PMID:24401374 | |
| Biological Process | GO:0002040 | sprouting angiogenesis | nrp1a | IGI | ZFIN:ZDB-GENE-040611-1 | Zfish | PMID:25384978 |
| Biological Process | GO:0002040 | sprouting angiogenesis | nrp1b | IGI | ZFIN:ZDB-GENE-030519-2 | Zfish | PMID:25384978 |
| Biological Process | GO:0034446 | substrate adhesion-dependent cell spreading | NRP1 | IMP | Human | PMID:24863063 | |
| Biological Process | GO:0006930 | substrate-dependent cell migration, cell extension | NRP1 | IMP | Human | PMID:24863063 | |
| Biological Process | GO:0061549 | sympathetic ganglion development | Nrp1 | IMP | Mouse | MGI:MGI:5567908|PMID:19325129 | |
| Biological Process | GO:0061549 | sympathetic ganglion development | Nrp1 | IMP | Mouse | MGI:MGI:5437554|PMID:22790009 | |
| Biological Process | GO:0048485 | sympathetic nervous system development | Nrp1 | IMP | MGI:MGI:1857853 | Mouse | PMID:15814794 |
| Biological Process | GO:0097490 | sympathetic neuron projection extension | Nrp1 | IMP | Mouse | MGI:MGI:5437554|PMID:22790009 | |
| Biological Process | GO:0097491 | sympathetic neuron projection guidance | Nrp1 | IMP | Mouse | MGI:MGI:5437554|PMID:22790009 | |
| Biological Process | GO:0048538 | thymus development | nrp1a | IMP | ZFIN:ZDB-MRPHLNO-050906-3 | Zfish | PMID:16860789 |
| Biological Process | GO:1901998 | toxin transport | Nrp1 | IMP | Mouse | PMID:23716698 | |
| Biological Process | GO:0061551 | trigeminal ganglion development | Nrp1 | IMP | Mouse | MGI:MGI:3788968|PMID:18356247 | |
| Biological Process | GO:0021636 | trigeminal nerve morphogenesis | Nrp1 | IMP | MGI:MGI:1857853 | Mouse | PMID:15814794 |
| Biological Process | GO:0021637 | trigeminal nerve structural organization | Nrp1 | IMP | Mouse | MGI:MGI:3822054|PMID:18804103 | |
| Biological Process | GO:0048010 | vascular endothelial growth factor receptor signaling pathway | NRP1 | IMP | Human | PMID:21245381 | |
| Biological Process | GO:0048010 | vascular endothelial growth factor receptor signaling pathway | Nrp1 | IMP | Mouse | MGI:MGI:5490930|PMID:23639442 | |
| Biological Process | GO:0048010 | vascular endothelial growth factor receptor signaling pathway | Nrp1 | IMP | MGI:MGI:2450311,MGI:MGI:3512101 | Mouse | PMID:12852851 |
| Biological Process | GO:0048010 | vascular endothelial growth factor receptor signaling pathway | nrp1a | IDA | Zfish | PMID:12142468|ZFIN:ZDB-PUB-020807-23 | |
| Biological Process | GO:0001944 | vasculature development | nrp1a | IGI | ZFIN:ZDB-MRPHLNO-050513-12,ZFIN:ZDB-MRPHLNO-050906-3 | Zfish | PMID:12142468 |
| Biological Process | GO:0001944 | vasculature development | nrp1a | IGI | ZFIN:ZDB-MRPHLNO-120907-1,ZFIN:ZDB-MRPHLNO-130827-3 | Zfish | PMID:26586223 |
| Biological Process | GO:0001944 | vasculature development | nrp1a | IMP | ZFIN:ZDB-MRPHLNO-130827-3 | Zfish | PMID:26586223 |
| Biological Process | GO:0001944 | vasculature development | nrp1a | IMP | ZFIN:ZDB-MRPHLNO-050906-3 | Zfish | PMID:12142468 |
| Biological Process | GO:0001944 | vasculature development | nrp1a | IMP | ZFIN:ZDB-MRPHLNO-050906-3 | Zfish | PMID:26586223 |
| Biological Process | GO:0001944 | vasculature development | nrp1a | IGI | ZFIN:ZDB-MRPHLNO-050906-3,ZFIN:ZDB-MRPHLNO-170503-1 | Zfish | PMID:26586223 |
| Biological Process | GO:0001570 | vasculogenesis | nrp1a | IMP | Zfish | PMID:15305285 | |
| Biological Process | GO:0001570 | vasculogenesis | nrp1a | IMP | ZFIN:ZDB-MRPHLNO-050906-3 | Zfish | PMID:16110501 |
| Biological Process | GO:0001570 | vasculogenesis | nrp1b | IMP | Zfish | PMID:15305285 | |
| Biological Process | GO:0038190 | VEGF-activated neuropilin signaling pathway | NRP1 | IMP | Human | PMID:24863063 | |
| Biological Process | GO:0038190 | VEGF-activated neuropilin signaling pathway | Nrp1 | IMP | Mouse | MGI:MGI:5490930|PMID:23639442 | |
| Biological Process | GO:1902378 | VEGF-activated neuropilin signaling pathway involved in axon guidance | Nrp1 | IMP | Mouse | MGI:MGI:5141569|PMID:21658587 | |
| Biological Process | GO:0036486 | ventral trunk neural crest cell migration | Nrp1 | IMP | Mouse | MGI:MGI:3848580|PMID:19386662 | |
| Biological Process | GO:0021649 | vestibulocochlear nerve structural organization | Nrp1 | IMP | Mouse | MGI:MGI:3788968|PMID:18356247 | |
| Biological Process | GO:0046718 | viral entry into host cell | NRP1 | IDA | Human | PMID:33000221 | |
| Biological Process | GO:0046718 | viral entry into host cell | NRP1 | IDA | Human | PMID:33082294 |
| EXP Inferred from experiment |
| IDA Inferred from direct assay |
| IEP Inferred from expression pattern |
| IGI Inferred from genetic interaction |
| IMP Inferred from mutant phenotype |
| IPI Inferred from physical interaction |
| HTP Inferred from High Throughput Experiment |
| HDA Inferred from High Throughput Direct Assay |
| HMP Inferred from High Throughput Mutant Phenotype |
| HGI Inferred from High Throughput Genetic Interaction |
| HEP Inferred from High Throughput Expression Pattern |
Mouse Genome Database (MGD), Gene Expression Database (GXD), Mouse Models of Human Cancer database (MMHCdb) (formerly Mouse Tumor Biology (MTB)), Gene Ontology (GO) |
||
|
Citing These Resources Funding Information Warranty Disclaimer, Privacy Notice, Licensing, & Copyright Send questions and comments to User Support. |
last database update 09/30/2025 MGI 6.24 |
|
|
|
||