|
Source |
Alliance of Genome Resources |



| Category | ID | Classification term | Gene | Evidence | Inferred from | Organism | Reference |
|---|---|---|---|---|---|---|---|
| Molecular Function | GO:0003682 | chromatin binding | Nr5a2 | IDA | Mouse | MGI:MGI:5644022|PMID:19389484 | |
| Molecular Function | GO:0003677 | DNA binding | NR5A2 | IDA | Human | PMID:16289203 | |
| Molecular Function | GO:0003677 | DNA binding | Nr5a2 | IDA | Mouse | PMID:15014077 | |
| Molecular Function | GO:0003677 | DNA binding | Nr5a2 | IDA | Mouse | PMID:16912278 | |
| Molecular Function | GO:0003677 | DNA binding | nr5a2 | IDA | Zfish | PMID:14517294 | |
| Molecular Function | GO:0001228 | DNA-binding transcription activator activity, RNA polymerase II-specific | Nr5a2 | IDA | Mouse | MGI:MGI:2662795|PMID:12456679 | |
| Molecular Function | GO:0003700 | DNA-binding transcription factor activity | NR5A2 | IDA | Human | PMID:15205472 | |
| Molecular Function | GO:0003700 | DNA-binding transcription factor activity | NR5A2 | IDA | Human | PMID:15723037 | |
| Molecular Function | GO:0003700 | DNA-binding transcription factor activity | NR5A2 | IDA | Human | PMID:16289203 | |
| Molecular Function | GO:0003700 | DNA-binding transcription factor activity | nr5a2 | IDA | Zfish | PMID:14517294 | |
| Molecular Function | GO:0003690 | double-stranded DNA binding | Nr5a2 | IDA | Rat | PMID:8668203|RGD:68248 | |
| Molecular Function | GO:0004879 | nuclear receptor activity | NR5A2 | IDA | Human | PMID:15205472 | |
| Molecular Function | GO:0004879 | nuclear receptor activity | Nr5a2 | IDA | Rat | PMID:8668203|RGD:68248 | |
| Molecular Function | GO:0005543 | phospholipid binding | NR5A2 | IDA | Human | PMID:15723037 | |
| Molecular Function | GO:0005515 | protein binding | NR5A2 | IPI | UniProtKB:O60869 | Human | PMID:12040021 |
| Molecular Function | GO:0005515 | protein binding | NR5A2 | IPI | UniProtKB:Q92786 | Human | PMID:15143342 |
| Molecular Function | GO:0005515 | protein binding | NR5A2 | IPI | UniProtKB:Q92786 | Human | PMID:15205472 |
| Molecular Function | GO:0005515 | protein binding | NR5A2 | IPI | UniProtKB:Q92830 | Human | PMID:17664281 |
| Molecular Function | GO:0005515 | protein binding | NR5A2 | IPI | UniProtKB:Q92786 | Human | PMID:19264593 |
| Molecular Function | GO:0005515 | protein binding | nr5a2 | IPI | ZFIN:ZDB-GENE-980526-362,ZFIN:ZDB-GENE-990415-79 | Zfish | PMID:28642062 |
| Molecular Function | GO:0005515 | protein binding | nr5a2 | IPI | ZFIN:ZDB-GENE-040426-2575,ZFIN:ZDB-GENE-990415-79 | Zfish | PMID:28642062 |
| Molecular Function | GO:0000978 | RNA polymerase II cis-regulatory region sequence-specific DNA binding | Nr5a2 | IDA | Mouse | MGI:MGI:5644022|PMID:19389484 | |
| Molecular Function | GO:0000978 | RNA polymerase II cis-regulatory region sequence-specific DNA binding | Nr5a2 | IDA | Mouse | MGI:MGI:2662795|PMID:12456679 | |
| Molecular Function | GO:0000978 | RNA polymerase II cis-regulatory region sequence-specific DNA binding | Nr5a2 | IDA | Mouse | PMID:15831456 | |
| Molecular Function | GO:0043565 | sequence-specific DNA binding | NR5A2 | IDA | Human | PMID:16289203 | |
| Molecular Function | GO:1990837 | sequence-specific double-stranded DNA binding | NR5A2 | IDA | Human | PMID:28473536 | |
| Molecular Function | GO:0000976 | transcription cis-regulatory region binding | NR5A2 | IDA | Human | PMID:15205472 | |
| Molecular Function | GO:0001221 | transcription coregulator binding | NR5A2 | IPI | UniProtKB:Q6STE5 | Human | PMID:14701856 |
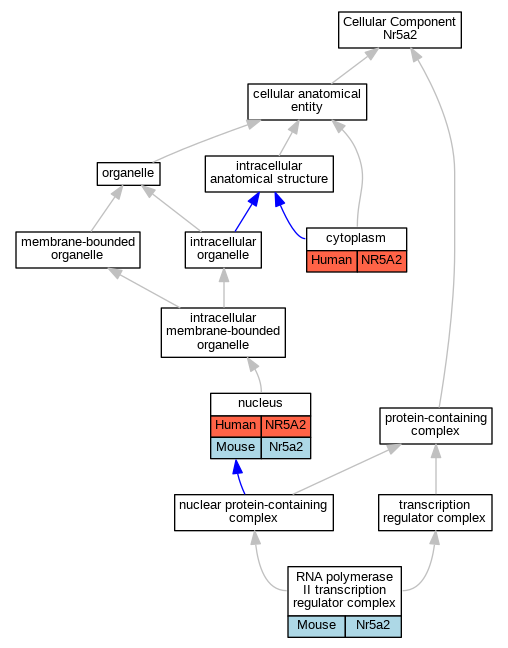
| Cellular Component | GO:0005737 | cytoplasm | NR5A2 | IDA | Human | PMID:15205472 | |
| Cellular Component | GO:0005634 | nucleus | NR5A2 | IDA | Human | PMID:15143342 | |
| Cellular Component | GO:0005634 | nucleus | NR5A2 | IDA | Human | PMID:15205472 | |
| Cellular Component | GO:0005634 | nucleus | Nr5a2 | IDA | Mouse | PMID:19796622 | |
| Cellular Component | GO:0090575 | RNA polymerase II transcription regulator complex | Nr5a2 | IDA | Mouse | MGI:MGI:5644022|PMID:19389484 | |
| Biological Process | GO:0090425 | acinar cell differentiation | Nr5a2 | IMP | Mouse | PMID:25063451 | |
| Biological Process | GO:0008206 | bile acid metabolic process | Nr5a2 | IMP | MGI:MGI:3050234 | Mouse | PMID:15014077 |
| Biological Process | GO:0097720 | calcineurin-mediated signaling | Nr5a2 | IMP | Rat | PMID:25057110|RGD:12904895 | |
| Biological Process | GO:0051216 | cartilage development | nr5a2 | IMP | ZFIN:ZDB-MRPHLNO-051025-2 | Zfish | PMID:18950725 |
| Biological Process | GO:0051216 | cartilage development | nr5a2 | IMP | ZFIN:ZDB-MRPHLNO-100428-2 | Zfish | PMID:18950725 |
| Biological Process | GO:1990830 | cellular response to leukemia inhibitory factor | Nr5a2 | IEP | Mouse | PMID:20439489 | |
| Biological Process | GO:0042632 | cholesterol homeostasis | Nr5a2 | IMP | MGI:MGI:3050234 | Mouse | PMID:15014077 |
| Biological Process | GO:0048565 | digestive tract development | nr5a2 | IMP | ZFIN:ZDB-GENO-180322-2 | Zfish | PMID:28642062 |
| Biological Process | GO:0048565 | digestive tract development | nr5a2 | IMP | ZFIN:ZDB-GENO-180322-3 | Zfish | PMID:28642062 |
| Biological Process | GO:0048565 | digestive tract development | nr5a2 | IMP | ZFIN:ZDB-MRPHLNO-051025-2 | Zfish | PMID:28642062 |
| Biological Process | GO:0031017 | exocrine pancreas development | nr5a2 | IMP | ZFIN:ZDB-GENO-170124-4 | Zfish | PMID:27474396 |
| Biological Process | GO:0031017 | exocrine pancreas development | nr5a2 | IMP | ZFIN:ZDB-GENO-180322-2 | Zfish | PMID:28642062 |
| Biological Process | GO:0031017 | exocrine pancreas development | nr5a2 | IMP | ZFIN:ZDB-MRPHLNO-051025-2 | Zfish | PMID:28642062 |
| Biological Process | GO:0031017 | exocrine pancreas development | nr5a2 | IMP | ZFIN:ZDB-GENO-180322-3 | Zfish | PMID:28642062 |
| Biological Process | GO:0061017 | hepatoblast differentiation | nr5a2 | IMP | ZFIN:ZDB-GENO-170124-4 | Zfish | PMID:27474396 |
| Biological Process | GO:0001889 | liver development | nr5a2 | IMP | ZFIN:ZDB-MRPHLNO-051025-2 | Zfish | PMID:28642062 |
| Biological Process | GO:0001889 | liver development | nr5a2 | IMP | ZFIN:ZDB-GENO-170124-4 | Zfish | PMID:27474396 |
| Biological Process | GO:0001889 | liver development | nr5a2 | IMP | ZFIN:ZDB-GENO-180322-3 | Zfish | PMID:28642062 |
| Biological Process | GO:0001889 | liver development | nr5a2 | IMP | ZFIN:ZDB-GENO-180322-2 | Zfish | PMID:28642062 |
| Biological Process | GO:0061113 | pancreas morphogenesis | Nr5a2 | IMP | Mouse | PMID:25063451 | |
| Biological Process | GO:0045893 | positive regulation of DNA-templated transcription | NR5A2 | IDA | Human | PMID:15143342 | |
| Biological Process | GO:0045893 | positive regulation of DNA-templated transcription | Nr5a2 | IDA | Mouse | MGI:MGI:6282985|PMID:30555544 | |
| Biological Process | GO:0045944 | positive regulation of transcription by RNA polymerase II | NR5A2 | IDA | Human | PMID:15205472 | |
| Biological Process | GO:0045944 | positive regulation of transcription by RNA polymerase II | Nr5a2 | IGI | UniProtKB:P33242 | Mouse | MGI:MGI:5644022|PMID:19389484 |
| Biological Process | GO:0045944 | positive regulation of transcription by RNA polymerase II | Nr5a2 | IMP | Mouse | MGI:MGI:4889168|PMID:20937355 | |
| Biological Process | GO:0045944 | positive regulation of transcription by RNA polymerase II | Nr5a2 | IDA | Mouse | MGI:MGI:2662795|PMID:12456679 | |
| Biological Process | GO:0045944 | positive regulation of transcription by RNA polymerase II | Nr5a2 | IMP | MGI:MGI:3528835 | Mouse | PMID:15831456 |
| Biological Process | GO:0045944 | positive regulation of transcription by RNA polymerase II | Nr5a2 | IDA | Mouse | PMID:22977234 | |
| Biological Process | GO:0045070 | positive regulation of viral genome replication | NR5A2 | IDA | Human | PMID:19264593 | |
| Biological Process | GO:0042127 | regulation of cell population proliferation | Nr5a2 | IGI | MGI:MGI:88039 | Mouse | PMID:15684064 |
| Biological Process | GO:0006355 | regulation of DNA-templated transcription | NR5A2 | IDA | Human | PMID:15723037 | |
| Biological Process | GO:0006355 | regulation of DNA-templated transcription | nr5a2 | IGI | ZFIN:ZDB-GENE-030131-9689,ZFIN:ZDB-GENE-980526-362,ZFIN:ZDB-GENE-990415-79 | Zfish | PMID:28642062 |
| Biological Process | GO:0006355 | regulation of DNA-templated transcription | nr5a2 | IGI | ZFIN:ZDB-GENE-040426-2575,ZFIN:ZDB-GENE-980526-176,ZFIN:ZDB-GENE-990415-79 | Zfish | PMID:28642062 |
| Biological Process | GO:0006355 | regulation of DNA-templated transcription | nr5a2 | IGI | ZFIN:ZDB-GENE-980526-176,ZFIN:ZDB-GENE-980526-362,ZFIN:ZDB-GENE-990415-79 | Zfish | PMID:28642062 |
| EXP Inferred from experiment |
| IDA Inferred from direct assay |
| IEP Inferred from expression pattern |
| IGI Inferred from genetic interaction |
| IMP Inferred from mutant phenotype |
| IPI Inferred from physical interaction |
| HTP Inferred from High Throughput Experiment |
| HDA Inferred from High Throughput Direct Assay |
| HMP Inferred from High Throughput Mutant Phenotype |
| HGI Inferred from High Throughput Genetic Interaction |
| HEP Inferred from High Throughput Expression Pattern |
Mouse Genome Database (MGD), Gene Expression Database (GXD), Mouse Models of Human Cancer database (MMHCdb) (formerly Mouse Tumor Biology (MTB)), Gene Ontology (GO) |
||
|
Citing These Resources Funding Information Warranty Disclaimer, Privacy Notice, Licensing, & Copyright Send questions and comments to User Support. |
last database update 12/30/2025 MGI 6.24 |
|
|
|
||