|
Source |
Alliance of Genome Resources |



| Category | ID | Classification term | Gene | Evidence | Inferred from | Organism | Reference |
|---|---|---|---|---|---|---|---|
| Molecular Function | GO:0043531 | ADP binding | LONP1 | IDA | Human | PMID:14739292 | |
| Molecular Function | GO:0005524 | ATP binding | LONP1 | IDA | Human | PMID:14739292 | |
| Molecular Function | GO:0016887 | ATP hydrolysis activity | LONP1 | IMP | Human | PMID:14739292 | |
| Molecular Function | GO:0016887 | ATP hydrolysis activity | Lonp1 | IDA | Mouse | PMID:12657466 | |
| Molecular Function | GO:0004176 | ATP-dependent peptidase activity | LONP1 | IMP | Human | PMID:14739292 | |
| Molecular Function | GO:0004176 | ATP-dependent peptidase activity | LONP1 | IDA | Human | PMID:17420247 | |
| Molecular Function | GO:0004176 | ATP-dependent peptidase activity | LONP1 | IDA | Human | PMID:8248235 | |
| Molecular Function | GO:0004176 | ATP-dependent peptidase activity | Lonp1 | IDA | Mouse | PMID:12657466 | |
| Molecular Function | GO:0004176 | ATP-dependent peptidase activity | Lonp1 | IDA | Rat | PMID:12752449|RGD:1580665 | |
| Molecular Function | GO:0070182 | DNA polymerase binding | LONP1 | IPI | UniProtKB:P54098 | Human | PMID:14739292 |
| Molecular Function | GO:0051880 | G-quadruplex DNA binding | LONP1 | IDA | Human | PMID:18174225 | |
| Molecular Function | GO:0042802 | identical protein binding | LONP1 | IPI | UniProtKB:P36776 | Human | PMID:14739292 |
| Molecular Function | GO:0043560 | insulin receptor substrate binding | Lonp1 | IPI | PR:P81122 | Mouse | PMID:9813005 |
| Molecular Function | GO:0001018 | mitochondrial promoter sequence-specific DNA binding | LONP1 | IDA | Human | PMID:9485316 | |
| Molecular Function | GO:0001018 | mitochondrial promoter sequence-specific DNA binding | Lonp1 | IDA | Mouse | PMID:12657466 | |
| Molecular Function | GO:0042731 | PH domain binding | Lonp1 | IPI | PR:P81122 | Mouse | PMID:9813005 |
| Molecular Function | GO:0005515 | protein binding | LONP1 | IPI | UniProtKB:Q96RR1 | Human | PMID:14739292 |
| Molecular Function | GO:0005515 | protein binding | LONP1 | IPI | UniProtKB:P02666 | Human | PMID:24520911 |
| Molecular Function | GO:0043565 | sequence-specific DNA binding | LONP1 | IDA | Human | PMID:14739292 | |
| Molecular Function | GO:0003697 | single-stranded DNA binding | Lonp1 | IDA | Mouse | PMID:12657466 | |
| Molecular Function | GO:0003727 | single-stranded RNA binding | LONP1 | IDA | Human | PMID:14739292 | |
| Cellular Component | GO:0005829 | cytosol | LONP1 | IDA | Human | GO_REF:0000052 | |
| Cellular Component | GO:0016020 | membrane | LONP1 | HDA | Human | PMID:19946888 | |
| Cellular Component | GO:0005759 | mitochondrial matrix | LONP1 | IMP | Human | PMID:12198491 | |
| Cellular Component | GO:0005759 | mitochondrial matrix | Lonp1 | IDA | Rat | PMID:15560797|RGD:2303495 | |
| Cellular Component | GO:0042645 | mitochondrial nucleoid | LONP1 | IDA | Human | PMID:18063578 | |
| Cellular Component | GO:0005739 | mitochondrion | LONP1 | IDA | Human | GO_REF:0000052 | |
| Cellular Component | GO:0005739 | mitochondrion | LONP1 | IDA | Human | PMID:8248235 | |
| Cellular Component | GO:0005739 | mitochondrion | Lonp1 | HDA | Mouse | PMID:14651853 | |
| Cellular Component | GO:0005739 | mitochondrion | Lonp1 | HDA | Mouse | PMID:18614015 | |
| Cellular Component | GO:0005739 | mitochondrion | Lonp1 | IDA | Mouse | PMID:12657466 | |
| Cellular Component | GO:0005739 | mitochondrion | Lonp1 | IDA | Rat | PMID:12752449|RGD:1580665 | |
| Cellular Component | GO:0005654 | nucleoplasm | LONP1 | IDA | Human | GO_REF:0000052 | |
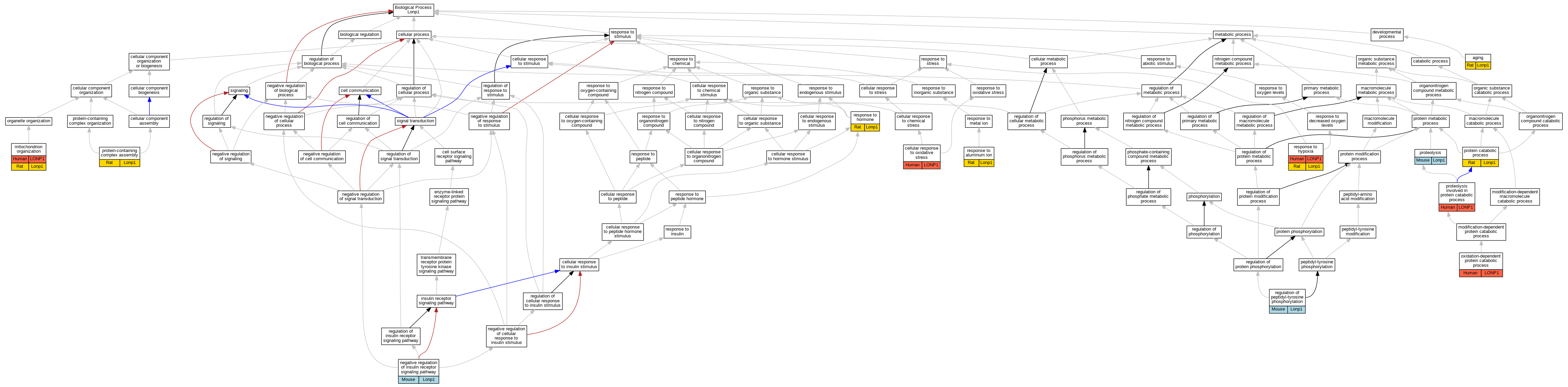
| Biological Process | GO:0007568 | aging | Lonp1 | IEP | Rat | PMID:15560797|RGD:2303495 | |
| Biological Process | GO:0034599 | cellular response to oxidative stress | LONP1 | IDA | Human | PMID:17420247 | |
| Biological Process | GO:0007005 | mitochondrion organization | LONP1 | IMP | Human | PMID:15683722 | |
| Biological Process | GO:0007005 | mitochondrion organization | Lonp1 | IEP | Rat | PMID:10050756|RGD:1580666 | |
| Biological Process | GO:0046627 | negative regulation of insulin receptor signaling pathway | Lonp1 | IDA | Mouse | PMID:9813005 | |
| Biological Process | GO:0070407 | oxidation-dependent protein catabolic process | LONP1 | IMP | Human | PMID:12198491 | |
| Biological Process | GO:0030163 | protein catabolic process | Lonp1 | IDA | Rat | PMID:12752449|RGD:1580665 | |
| Biological Process | GO:0065003 | protein-containing complex assembly | Lonp1 | IMP | Rat | PMID:12082077|RGD:633879 | |
| Biological Process | GO:0006508 | proteolysis | Lonp1 | IDA | Mouse | PMID:12657466 | |
| Biological Process | GO:0051603 | proteolysis involved in protein catabolic process | LONP1 | IDA | Human | PMID:17420247 | |
| Biological Process | GO:0051603 | proteolysis involved in protein catabolic process | LONP1 | IDA | Human | PMID:8248235 | |
| Biological Process | GO:0050730 | regulation of peptidyl-tyrosine phosphorylation | Lonp1 | IDA | Mouse | PMID:9813005 | |
| Biological Process | GO:0010044 | response to aluminum ion | Lonp1 | IEP | Rat | PMID:19010380|RGD:2303407 | |
| Biological Process | GO:0009725 | response to hormone | Lonp1 | IEP | Rat | PMID:10050756|RGD:1580666 | |
| Biological Process | GO:0001666 | response to hypoxia | LONP1 | IEP | Human | PMID:17418790 | |
| Biological Process | GO:0001666 | response to hypoxia | Lonp1 | IEP | Rat | PMID:12082077|RGD:633879 |
| EXP Inferred from experiment |
| IDA Inferred from direct assay |
| IEP Inferred from expression pattern |
| IGI Inferred from genetic interaction |
| IMP Inferred from mutant phenotype |
| IPI Inferred from physical interaction |
| HTP Inferred from High Throughput Experiment |
| HDA Inferred from High Throughput Direct Assay |
| HMP Inferred from High Throughput Mutant Phenotype |
| HGI Inferred from High Throughput Genetic Interaction |
| HEP Inferred from High Throughput Expression Pattern |
Mouse Genome Database (MGD), Gene Expression Database (GXD), Mouse Models of Human Cancer database (MMHCdb) (formerly Mouse Tumor Biology (MTB)), Gene Ontology (GO) |
||
|
Citing These Resources Funding Information Warranty Disclaimer, Privacy Notice, Licensing, & Copyright Send questions and comments to User Support. |
last database update 09/30/2025 MGI 6.24 |
|
|
|
||