|
Source |
Alliance of Genome Resources |



| Category | ID | Classification term | Gene | Evidence | Inferred from | Organism | Reference |
|---|---|---|---|---|---|---|---|
| Molecular Function | GO:0004869 | cysteine-type endopeptidase inhibitor activity | KNG1 | IDA | Human | PMID:3488317 | |
| Molecular Function | GO:0004869 | cysteine-type endopeptidase inhibitor activity | Kng2 | IDA | Rat | PMID:3356189|RGD:1600550 | |
| Molecular Function | GO:0005179 | hormone activity | KNG1 | IDA | Human | PMID:1314587 | |
| Molecular Function | GO:0005179 | hormone activity | KNG1 | IDA | Human | PMID:1329734 | |
| Molecular Function | GO:0002020 | protease binding | Kng2 | IPI | RGD:2447 | Rat | PMID:3356189|RGD:1600550 |
| Molecular Function | GO:0002020 | protease binding | Kng2 | IPI | RGD:2448 | Rat | PMID:3356189|RGD:1600550 |
| Molecular Function | GO:0002020 | protease binding | Kng2 | IPI | RGD:621509 | Rat | PMID:3356189|RGD:1600550 |
| Molecular Function | GO:0005515 | protein binding | KNG1 | IPI | UniProtKB:Q10714 | Human | PMID:23082758 |
| Molecular Function | GO:0005515 | protein binding | KNG1 | IPI | UniProtKB:Q07021 | Human | PMID:8710908 |
| Molecular Function | GO:0005102 | signaling receptor binding | KNG1 | IPI | UniProtKB:P04264 | Human | PMID:11290596 |
| Molecular Function | GO:0005102 | signaling receptor binding | KNG1 | IPI | UniProtKB:Q03405 | Human | PMID:11290596 |
| Cellular Component | GO:0072562 | blood microparticle | KNG1 | HDA | Human | PMID:22516433 | |
| Cellular Component | GO:0062023 | collagen-containing extracellular matrix | KNG1 | HDA | Human | PMID:27559042 | |
| Cellular Component | GO:0062023 | collagen-containing extracellular matrix | KNG1 | HDA | Human | PMID:25037231 | |
| Cellular Component | GO:0062023 | collagen-containing extracellular matrix | KNG1 | HDA | Human | PMID:28675934 | |
| Cellular Component | GO:0062023 | collagen-containing extracellular matrix | Kng2 | HDA | Mouse | MGI:MGI:6201853|PMID:28071719 | |
| Cellular Component | GO:0070062 | extracellular exosome | KNG1 | HDA | Human | PMID:19056867 | |
| Cellular Component | GO:0070062 | extracellular exosome | KNG1 | HDA | Human | PMID:23533145 | |
| Cellular Component | GO:0005576 | extracellular region | KNG1 | HDA | Human | PMID:27068509 | |
| Cellular Component | GO:0005615 | extracellular space | KNG1 | IDA | Human | PMID:3488317 | |
| Cellular Component | GO:0005615 | extracellular space | Kng2 | IDA | Rat | PMID:15664626|RGD:1600455 | |
| Cellular Component | GO:0043231 | intracellular membrane-bounded organelle | Kng2 | IDA | Rat | PMID:1639765|RGD:1600542 | |
| Cellular Component | GO:0043204 | perikaryon | Kng2 | IDA | Rat | PMID:1611479|RGD:1600543 | |
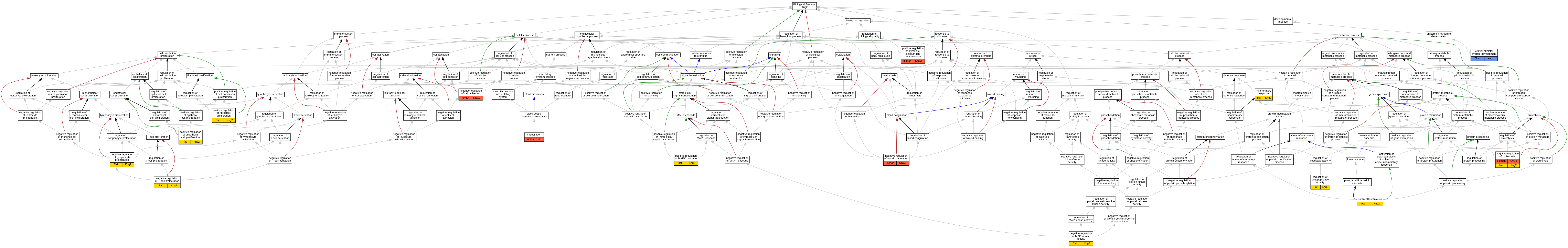
| Biological Process | GO:1904888 | cranial skeletal system development | kng1 | IMP | ZFIN:ZDB-MRPHLNO-160801-2 | Zfish | PMID:25043181 |
| Biological Process | GO:1904888 | cranial skeletal system development | kng1 | IMP | ZFIN:ZDB-MRPHLNO-160801-1 | Zfish | PMID:25043181 |
| Biological Process | GO:0002542 | Factor XII activation | Kng2 | IDA | Rat | PMID:6685967|RGD:11062094 | |
| Biological Process | GO:0006954 | inflammatory response | Kng2 | IEP | Rat | PMID:1996642|RGD:11059895 | |
| Biological Process | GO:0030195 | negative regulation of blood coagulation | KNG1 | IDA | Human | PMID:11970955 | |
| Biological Process | GO:0007162 | negative regulation of cell adhesion | KNG1 | IDA | Human | PMID:11970955 | |
| Biological Process | GO:0050672 | negative regulation of lymphocyte proliferation | Kng2 | IDA | Rat | PMID:16140359|RGD:1600541 | |
| Biological Process | GO:0043407 | negative regulation of MAP kinase activity | Kng2 | IDA | Rat | PMID:16140359|RGD:1600541 | |
| Biological Process | GO:0045861 | negative regulation of proteolysis | KNG1 | IDA | Human | PMID:3488317 | |
| Biological Process | GO:0045861 | negative regulation of proteolysis | Kng2 | IDA | Rat | PMID:3356189|RGD:1600550 | |
| Biological Process | GO:0042130 | negative regulation of T cell proliferation | Kng2 | IDA | Rat | PMID:16140359|RGD:1600541 | |
| Biological Process | GO:0007204 | positive regulation of cytosolic calcium ion concentration | KNG1 | IDA | Human | PMID:16014619 | |
| Biological Process | GO:0001938 | positive regulation of endothelial cell proliferation | Kng2 | IDA | Rat | PMID:16378635|RGD:1600546 | |
| Biological Process | GO:0048146 | positive regulation of fibroblast proliferation | Kng2 | IDA | Rat | PMID:15664626|RGD:1600455 | |
| Biological Process | GO:0043410 | positive regulation of MAPK cascade | Kng2 | IDA | Rat | PMID:15664626|RGD:1600455 | |
| Biological Process | GO:0052548 | regulation of endopeptidase activity | Kng2 | IDA | Rat | PMID:3356189|RGD:1600550 | |
| Biological Process | GO:0042311 | vasodilation | KNG1 | IDA | Human | PMID:4322742 | |
| Biological Process | GO:0042311 | vasodilation | KNG1 | IDA | Human | PMID:6055465 |
| EXP Inferred from experiment |
| IDA Inferred from direct assay |
| IEP Inferred from expression pattern |
| IGI Inferred from genetic interaction |
| IMP Inferred from mutant phenotype |
| IPI Inferred from physical interaction |
| HTP Inferred from High Throughput Experiment |
| HDA Inferred from High Throughput Direct Assay |
| HMP Inferred from High Throughput Mutant Phenotype |
| HGI Inferred from High Throughput Genetic Interaction |
| HEP Inferred from High Throughput Expression Pattern |
Mouse Genome Database (MGD), Gene Expression Database (GXD), Mouse Models of Human Cancer database (MMHCdb) (formerly Mouse Tumor Biology (MTB)), Gene Ontology (GO) |
||
|
Citing These Resources Funding Information Warranty Disclaimer, Privacy Notice, Licensing, & Copyright Send questions and comments to User Support. |
last database update 04/07/2026 MGI 6.24 |
|
|
|
||