|
Source |
Alliance of Genome Resources |



| Category | ID | Classification term | Gene | Evidence | Inferred from | Organism | Reference |
|---|---|---|---|---|---|---|---|
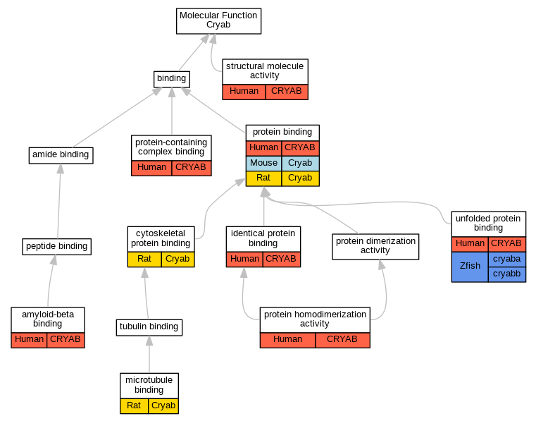
| Molecular Function | GO:0001540 | amyloid-beta binding | CRYAB | IPI | UniProtKB:P05067:PRO_0000000093 | Human | PMID:23106396 |
| Molecular Function | GO:0008092 | cytoskeletal protein binding | Cryab | IDA | Rat | PMID:15075233|RGD:1598493 | |
| Molecular Function | GO:0042802 | identical protein binding | CRYAB | IPI | UniProtKB:P02511 | Human | PMID:12601044 |
| Molecular Function | GO:0042802 | identical protein binding | CRYAB | IPI | UniProtKB:P02511 | Human | PMID:16303126 |
| Molecular Function | GO:0042802 | identical protein binding | CRYAB | IPI | UniProtKB:P02511 | Human | PMID:18330356 |
| Molecular Function | GO:0042802 | identical protein binding | CRYAB | IPI | UniProtKB:P02511 | Human | PMID:19651604 |
| Molecular Function | GO:0042802 | identical protein binding | CRYAB | IPI | UniProtKB:P02511 | Human | PMID:20802487 |
| Molecular Function | GO:0042802 | identical protein binding | CRYAB | IPI | UniProtKB:P02511 | Human | PMID:21464278 |
| Molecular Function | GO:0042802 | identical protein binding | CRYAB | IPI | UniProtKB:P02511 | Human | PMID:22143763 |
| Molecular Function | GO:0042802 | identical protein binding | CRYAB | IPI | UniProtKB:P02511 | Human | PMID:22153508 |
| Molecular Function | GO:0042802 | identical protein binding | CRYAB | IPI | UniProtKB:P02511 | Human | PMID:23188086 |
| Molecular Function | GO:0042802 | identical protein binding | CRYAB | IPI | UniProtKB:P02511 | Human | PMID:24183572 |
| Molecular Function | GO:0042802 | identical protein binding | CRYAB | IPI | UniProtKB:P02511 | Human | PMID:26465331 |
| Molecular Function | GO:0042802 | identical protein binding | CRYAB | IPI | UniProtKB:P02511 | Human | PMID:27226619 |
| Molecular Function | GO:0008017 | microtubule binding | Cryab | IDA | Rat | PMID:15075233|RGD:1598493 | |
| Molecular Function | GO:0005515 | protein binding | CRYAB | IPI | UniProtKB:P02489 | Human | PMID:11700327 |
| Molecular Function | GO:0005515 | protein binding | CRYAB | IPI | UniProtKB:P07315 | Human | PMID:11700327 |
| Molecular Function | GO:0005515 | protein binding | CRYAB | IPI | UniProtKB:P00883 | Human | PMID:12235146 |
| Molecular Function | GO:0005515 | protein binding | CRYAB | IPI | UniProtKB:P11415 | Human | PMID:12235146 |
| Molecular Function | GO:0005515 | protein binding | CRYAB | IPI | UniProtKB:P02489 | Human | PMID:12601044 |
| Molecular Function | GO:0005515 | protein binding | CRYAB | IPI | UniProtKB:P04792 | Human | PMID:12601044 |
| Molecular Function | GO:0005515 | protein binding | CRYAB | IPI | UniProtKB:P07315 | Human | PMID:12601044 |
| Molecular Function | GO:0005515 | protein binding | CRYAB | IPI | UniProtKB:Q07812 | Human | PMID:14752512 |
| Molecular Function | GO:0005515 | protein binding | CRYAB | IPI | UniProtKB:Q07817 | Human | PMID:14752512 |
| Molecular Function | GO:0005515 | protein binding | CRYAB | IPI | UniProtKB:P05067 | Human | PMID:16049941 |
| Molecular Function | GO:0005515 | protein binding | CRYAB | IPI | UniProtKB:P05813 | Human | PMID:17046756 |
| Molecular Function | GO:0005515 | protein binding | CRYAB | IPI | UniProtKB:P04792 | Human | PMID:18330356 |
| Molecular Function | GO:0005515 | protein binding | CRYAB | IPI | UniProtKB:P02489 | Human | PMID:19651604 |
| Molecular Function | GO:0005515 | protein binding | CRYAB | IPI | UniProtKB:Q53QV2 | Human | PMID:20587334 |
| Molecular Function | GO:0005515 | protein binding | CRYAB | IPI | UniProtKB:P02489 | Human | PMID:22085609 |
| Molecular Function | GO:0005515 | protein binding | CRYAB | IPI | UniProtKB:P02489 | Human | PMID:22153508 |
| Molecular Function | GO:0005515 | protein binding | CRYAB | IPI | UniProtKB:P35222 | Human | PMID:22158051 |
| Molecular Function | GO:0005515 | protein binding | CRYAB | IPI | UniProtKB:P02489 | Human | PMID:23188086 |
| Molecular Function | GO:0005515 | protein binding | CRYAB | IPI | UniProtKB:P04792 | Human | PMID:23188086 |
| Molecular Function | GO:0005515 | protein binding | CRYAB | IPI | UniProtKB:Q16082 | Human | PMID:23188086 |
| Molecular Function | GO:0005515 | protein binding | CRYAB | IPI | UniProtKB:Q3UBX0 | Human | PMID:23542032 |
| Molecular Function | GO:0005515 | protein binding | CRYAB | IPI | UniProtKB:P22914 | Human | PMID:24183572 |
| Molecular Function | GO:0005515 | protein binding | CRYAB | IPI | UniProtKB:P02489 | Human | PMID:25910212 |
| Molecular Function | GO:0005515 | protein binding | CRYAB | IPI | UniProtKB:Q16082 | Human | PMID:26465331 |
| Molecular Function | GO:0005515 | protein binding | CRYAB | IPI | UniProtKB:P17661 | Human | PMID:28470624 |
| Molecular Function | GO:0005515 | protein binding | CRYAB | IPI | UniProtKB:P04792 | Human | PMID:28514442 |
| Molecular Function | GO:0005515 | protein binding | CRYAB | IPI | UniProtKB:P02489 | Human | PMID:32296183 |
| Molecular Function | GO:0005515 | protein binding | CRYAB | IPI | UniProtKB:Q3LI64 | Human | PMID:32296183 |
| Molecular Function | GO:0005515 | protein binding | CRYAB | IPI | UniProtKB:Q9H8Y8 | Human | PMID:32296183 |
| Molecular Function | GO:0005515 | protein binding | CRYAB | IPI | UniProtKB:O00471 | Human | PMID:32814053 |
| Molecular Function | GO:0005515 | protein binding | CRYAB | IPI | UniProtKB:P05067 | Human | PMID:32814053 |
| Molecular Function | GO:0005515 | protein binding | CRYAB | IPI | UniProtKB:P09525 | Human | PMID:32814053 |
| Molecular Function | GO:0005515 | protein binding | CRYAB | IPI | UniProtKB:P35222 | Human | PMID:32814053 |
| Molecular Function | GO:0005515 | protein binding | CRYAB | IPI | UniProtKB:P60891 | Human | PMID:32814053 |
| Molecular Function | GO:0005515 | protein binding | CRYAB | IPI | UniProtKB:Q14194 | Human | PMID:32814053 |
| Molecular Function | GO:0005515 | protein binding | CRYAB | IPI | UniProtKB:Q6QEF8-4 | Human | PMID:32814053 |
| Molecular Function | GO:0005515 | protein binding | CRYAB | IPI | UniProtKB:Q6UY14-3 | Human | PMID:32814053 |
| Molecular Function | GO:0005515 | protein binding | CRYAB | IPI | UniProtKB:Q8WUY3 | Human | PMID:32814053 |
| Molecular Function | GO:0005515 | protein binding | CRYAB | IPI | UniProtKB:Q96LI6-3 | Human | PMID:32814053 |
| Molecular Function | GO:0005515 | protein binding | Cryab | IPI | UniProtKB:P42227 | Mouse | MGI:MGI:6114831|PMID:27724964 |
| Molecular Function | GO:0005515 | protein binding | Cryab | IPI | UniProtKB:P42227 | Mouse | MGI:MGI:3688344|PMID:15102471 |
| Molecular Function | GO:0005515 | protein binding | Cryab | IPI | UniProtKB:P07320 | Mouse | MGI:MGI:5508714|PMID:22289178 |
| Molecular Function | GO:0005515 | protein binding | Cryab | IPI | PR:P51180 | Mouse | PMID:18056999 |
| Molecular Function | GO:0005515 | protein binding | Cryab | IPI | PR:P24622 | Mouse | PMID:18056999 |
| Molecular Function | GO:0005515 | protein binding | Cryab | IPI | UniProtKB:Q9WVJ5 | Rat | PMID:19071118|RGD:8553531 |
| Molecular Function | GO:0042803 | protein homodimerization activity | CRYAB | IPI | UniProtKB:P02511 | Human | PMID:19646995 |
| Molecular Function | GO:0044877 | protein-containing complex binding | CRYAB | IPI | ComplexPortal:CPX-1180 | Human | PMID:23106396 |
| Molecular Function | GO:0005198 | structural molecule activity | CRYAB | IDA | Human | PMID:16303126 | |
| Molecular Function | GO:0051082 | unfolded protein binding | CRYAB | IPI | UniProtKB:P07315 | Human | PMID:16303126 |
| Molecular Function | GO:0051082 | unfolded protein binding | cryabb | IDA | Zfish | PMID:16420472 | |
| Molecular Function | GO:0051082 | unfolded protein binding | cryaba | IDA | Zfish | PMID:15692462 | |
| Cellular Component | GO:0032432 | actin filament bundle | Cryab | IDA | Rat | PMID:10625651|RGD:1598494 | |
| Cellular Component | GO:0030424 | axon | Cryab | IDA | Rat | PMID:22617993|RGD:10402750 | |
| Cellular Component | GO:0097512 | cardiac myofibril | Cryab | IDA | Rat | PMID:9396443|RGD:10402759 | |
| Cellular Component | GO:0009986 | cell surface | Cryab | IDA | Rat | PMID:17761354|RGD:2303634 | |
| Cellular Component | GO:0043292 | contractile fiber | Cryab | IDA | Mouse | PMID:14627610 | |
| Cellular Component | GO:0005737 | cytoplasm | CRYAB | IDA | Human | GO_REF:0000054 | |
| Cellular Component | GO:0005737 | cytoplasm | CRYAB | IDA | Human | PMID:14752512 | |
| Cellular Component | GO:0005737 | cytoplasm | CRYAB | IDA | Human | PMID:19464326 | |
| Cellular Component | GO:0005737 | cytoplasm | CRYAB | IDA | Human | PMID:20587334 | |
| Cellular Component | GO:0005829 | cytosol | Cryab | IDA | Mouse | PMID:18191123 | |
| Cellular Component | GO:0043197 | dendritic spine | Cryab | IDA | Rat | PMID:22617993|RGD:10402750 | |
| Cellular Component | GO:0070062 | extracellular exosome | CRYAB | HDA | Human | PMID:19056867 | |
| Cellular Component | GO:0070062 | extracellular exosome | CRYAB | HDA | Human | PMID:23533145 | |
| Cellular Component | GO:0005794 | Golgi apparatus | Cryab | IDA | Rat | PMID:15339919|RGD:1598492 | |
| Cellular Component | GO:0031674 | I band | Cryab | IDA | Rat | PMID:11945023|RGD:704398 | |
| Cellular Component | GO:0031430 | M band | Cryab | IDA | Rat | PMID:9396443|RGD:10402759 | |
| Cellular Component | GO:0015630 | microtubule cytoskeleton | Cryab | IDA | Rat | PMID:15075233|RGD:1598493 | |
| Cellular Component | GO:0005739 | mitochondrion | Cryab | IDA | Mouse | PMID:18191123 | |
| Cellular Component | GO:0043209 | myelin sheath | Cryab | HDA | Mouse | MGI:MGI:3834050|PMID:17634366 | |
| Cellular Component | GO:0005634 | nucleus | CRYAB | IDA | Human | PMID:19464326 | |
| Cellular Component | GO:0005634 | nucleus | CRYAB | IDA | Human | PMID:20587334 | |
| Cellular Component | GO:0005634 | nucleus | Cryab | IDA | Rat | PMID:22617993|RGD:10402750 | |
| Cellular Component | GO:0043204 | perikaryon | Cryab | IDA | Rat | PMID:22617993|RGD:10402750 | |
| Cellular Component | GO:0005886 | plasma membrane | Cryab | IDA | Mouse | PMID:14627610 | |
| Cellular Component | GO:0005886 | plasma membrane | cryaba | IDA | Zfish | PMID:18406404 | |
| Cellular Component | GO:0014069 | postsynaptic density | Cryab | IDA | Rat | PMID:22617993|RGD:10402750 | |
| Cellular Component | GO:0032991 | protein-containing complex | CRYAB | IDA | Human | PMID:16303126 | |
| Cellular Component | GO:0032991 | protein-containing complex | CRYAB | IDA | Human | PMID:20587334 | |
| Cellular Component | GO:0045202 | synapse | Cryab | IDA | Rat | PMID:22617993|RGD:10402750 | |
| Cellular Component | GO:0097060 | synaptic membrane | Cryab | IDA | Rat | PMID:22617993|RGD:10402750 | |
| Cellular Component | GO:0030018 | Z disc | Cryab | IDA | Mouse | PMID:14627610 | |
| Biological Process | GO:0007568 | aging | Cryab | IEP | Rat | PMID:17761354|RGD:2303634 | |
| Biological Process | GO:0060561 | apoptotic process involved in morphogenesis | Cryab | IGI | MGI:MGI:88515 | Mouse | PMID:16439475 |
| Biological Process | GO:0043010 | camera-type eye development | Cryab | IGI | MGI:MGI:88515 | Mouse | PMID:12546709 |
| Biological Process | GO:0071480 | cellular response to gamma radiation | CRYAB | IMP | Human | PMID:23542032 | |
| Biological Process | GO:0060047 | heart contraction | cryabb | IMP | ZFIN:ZDB-MRPHLNO-150828-2 | Zfish | PMID:25866181 |
| Biological Process | GO:0060047 | heart contraction | cryaba | IMP | ZFIN:ZDB-MRPHLNO-150828-3 | Zfish | PMID:25866181 |
| Biological Process | GO:0002088 | lens development in camera-type eye | Cryab | IGI | MGI:MGI:88515 | Mouse | PMID:16439475 |
| Biological Process | GO:0007626 | locomotory behavior | cryabb | IMP | ZFIN:ZDB-MRPHLNO-150828-2 | Zfish | PMID:25866181 |
| Biological Process | GO:0007626 | locomotory behavior | cryaba | IMP | ZFIN:ZDB-MRPHLNO-150828-3 | Zfish | PMID:25866181 |
| Biological Process | GO:0031109 | microtubule polymerization or depolymerization | Cryab | IMP | Rat | PMID:15075233|RGD:1598493 | |
| Biological Process | GO:0010259 | multicellular organism aging | Cryab | IEP | Rat | PMID:19120020|RGD:13503352 | |
| Biological Process | GO:0007517 | muscle organ development | Cryab | IGI | MGI:MGI:1916503 | Mouse | PMID:11687538 |
| Biological Process | GO:0030239 | myofibril assembly | cryabb | IMP | ZFIN:ZDB-MRPHLNO-150828-2 | Zfish | PMID:25866181 |
| Biological Process | GO:0030239 | myofibril assembly | cryaba | IMP | ZFIN:ZDB-MRPHLNO-150828-3 | Zfish | PMID:25866181 |
| Biological Process | GO:1905907 | negative regulation of amyloid fibril formation | CRYAB | IDA | Human | PMID:23106396 | |
| Biological Process | GO:0043066 | negative regulation of apoptotic process | CRYAB | IDA | Human | PMID:14752512 | |
| Biological Process | GO:0043066 | negative regulation of apoptotic process | Cryab | IMP | MGI:MGI:2652177 | Mouse | PMID:18191123 |
| Biological Process | GO:0043066 | negative regulation of apoptotic process | Cryab | IDA | Rat | PMID:15358243|RGD:1598485 | |
| Biological Process | GO:0030308 | negative regulation of cell growth | Cryab | IDA | Rat | PMID:18974385|RGD:2303630 | |
| Biological Process | GO:0043154 | negative regulation of cysteine-type endopeptidase activity involved in apoptotic process | Cryab | IGI | MGI:MGI:88515 | Mouse | PMID:16439475 |
| Biological Process | GO:0045892 | negative regulation of DNA-templated transcription | CRYAB | IDA | Human | PMID:20587334 | |
| Biological Process | GO:0010629 | negative regulation of gene expression | Cryab | IMP | MGI:MGI:2652177 | Mouse | PMID:17893660 |
| Biological Process | GO:0032387 | negative regulation of intracellular transport | CRYAB | IDA | Human | PMID:14752512 | |
| Biological Process | GO:0031333 | negative regulation of protein-containing complex assembly | CRYAB | IDA | Human | PMID:23106396 | |
| Biological Process | GO:2000378 | negative regulation of reactive oxygen species metabolic process | Cryab | IDA | Rat | PMID:15358243|RGD:1598485 | |
| Biological Process | GO:0006457 | protein folding | Cryab | IDA | Rat | PMID:18158587|RGD:2303633 | |
| Biological Process | GO:0050821 | protein stabilization | CRYAB | IMP | Human | PMID:12235146 | |
| Biological Process | GO:0010941 | regulation of cell death | CRYAB | IMP | Human | PMID:23542032 | |
| Biological Process | GO:0032355 | response to estradiol | Cryab | IEP | Rat | PMID:17293487|RGD:2303639 | |
| Biological Process | GO:0042542 | response to hydrogen peroxide | Cryab | IMP | MGI:MGI:2652177 | Mouse | PMID:17438522 |
| Biological Process | GO:0042542 | response to hydrogen peroxide | Cryab | IEP | Rat | PMID:18420382|RGD:2303631 | |
| Biological Process | GO:0001666 | response to hypoxia | Cryab | IMP | MGI:MGI:2652177 | Mouse | PMID:18191123 |
| Biological Process | GO:0007519 | skeletal muscle tissue development | cryabb | IMP | ZFIN:ZDB-MRPHLNO-150828-2 | Zfish | PMID:25866181 |
| Biological Process | GO:0007519 | skeletal muscle tissue development | cryaba | IMP | ZFIN:ZDB-MRPHLNO-150828-3 | Zfish | PMID:25866181 |
| Biological Process | GO:0051403 | stress-activated MAPK cascade | Cryab | IMP | Rat | PMID:18420382|RGD:2303631 | |
| Biological Process | GO:0007021 | tubulin complex assembly | Cryab | IMP | MGI:MGI:2652177 | Mouse | PMID:16675842 |
| EXP Inferred from experiment |
| IDA Inferred from direct assay |
| IEP Inferred from expression pattern |
| IGI Inferred from genetic interaction |
| IMP Inferred from mutant phenotype |
| IPI Inferred from physical interaction |
| HTP Inferred from High Throughput Experiment |
| HDA Inferred from High Throughput Direct Assay |
| HMP Inferred from High Throughput Mutant Phenotype |
| HGI Inferred from High Throughput Genetic Interaction |
| HEP Inferred from High Throughput Expression Pattern |
Mouse Genome Database (MGD), Gene Expression Database (GXD), Mouse Models of Human Cancer database (MMHCdb) (formerly Mouse Tumor Biology (MTB)), Gene Ontology (GO) |
||
|
Citing These Resources Funding Information Warranty Disclaimer, Privacy Notice, Licensing, & Copyright Send questions and comments to User Support. |
last database update 04/14/2026 MGI 6.24 |
|
|
|
||