|
Source |
Alliance of Genome Resources |



| Category | ID | Classification term | Gene | Evidence | Inferred from | Organism | Reference |
|---|---|---|---|---|---|---|---|
| Molecular Function | GO:0009931 | calcium-dependent protein serine/threonine kinase activity | Camk2a | IDA | Mouse | MGI:MGI:5882895|PMID:15994560 | |
| Molecular Function | GO:0005516 | calmodulin binding | CAMK2A | IPI | UniProtKB:P0DP23 | Human | PMID:20668654 |
| Molecular Function | GO:0005516 | calmodulin binding | CAMK2A | IPI | UniProtKB:P0DP24 | Human | PMID:20668654 |
| Molecular Function | GO:0005516 | calmodulin binding | CAMK2A | IPI | UniProtKB:P0DP25 | Human | PMID:20668654 |
| Molecular Function | GO:0005516 | calmodulin binding | Camk2a | IDA | Mouse | MGI:MGI:5882895|PMID:15994560 | |
| Molecular Function | GO:0004683 | calmodulin-dependent protein kinase activity | CAMK2A | IDA | Human | PMID:11972023 | |
| Molecular Function | GO:0004683 | calmodulin-dependent protein kinase activity | CAMK2A | IDA | Human | PMID:35568036 | |
| Molecular Function | GO:0004683 | calmodulin-dependent protein kinase activity | Camk2a | IDA | Mouse | MGI:MGI:5882895|PMID:15994560 | |
| Molecular Function | GO:0004683 | calmodulin-dependent protein kinase activity | Camk2a | IDA | Rat | PMID:11972023|RGD:153298955 | |
| Molecular Function | GO:0004683 | calmodulin-dependent protein kinase activity | Camk2a | IDA | Rat | PMID:12401560|RGD:634689 | |
| Molecular Function | GO:0004683 | calmodulin-dependent protein kinase activity | Camk2a | IDA | Rat | PMID:12951199|RGD:7241547 | |
| Molecular Function | GO:0004683 | calmodulin-dependent protein kinase activity | Camk2a | IDA | Rat | PMID:16095822|RGD:7240713 | |
| Molecular Function | GO:0004683 | calmodulin-dependent protein kinase activity | Camk2a | IDA | Rat | PMID:22514276|RGD:8693364 | |
| Molecular Function | GO:0004683 | calmodulin-dependent protein kinase activity | camk2a | IDA | Zfish | PMID:20925123 | |
| Molecular Function | GO:0004683 | calmodulin-dependent protein kinase activity | camk2a | IMP | ZFIN:ZDB-MRPHLNO-100823-8 | Zfish | PMID:20630945 |
| Molecular Function | GO:0035254 | glutamate receptor binding | Camk2a | IPI | PR:Q01097 | Mouse | PMID:16710293 |
| Molecular Function | GO:0032794 | GTPase activating protein binding | Camk2a | IPI | RGD:621090 | Rat | PMID:12951199|RGD:7241547 |
| Molecular Function | GO:0042802 | identical protein binding | CAMK2A | IPI | UniProtKB:Q9UQM7 | Human | PMID:20668654 |
| Molecular Function | GO:0042802 | identical protein binding | CAMK2A | IPI | UniProtKB:Q9UQM7 | Human | PMID:21884935 |
| Molecular Function | GO:0016301 | kinase activity | CAMK2A | IDA | Human | PMID:17052756 | |
| Molecular Function | GO:0005515 | protein binding | CAMK2A | IPI | UniProtKB:O95999 | Human | PMID:17052756 |
| Molecular Function | GO:0005515 | protein binding | CAMK2A | IPI | UniProtKB:Q13224 | Human | PMID:19453375 |
| Molecular Function | GO:0005515 | protein binding | CAMK2A | IPI | UniProtKB:Q13557 | Human | PMID:20668654 |
| Molecular Function | GO:0005515 | protein binding | CAMK2A | IPI | UniProtKB:P08238 | Human | PMID:22939624 |
| Molecular Function | GO:0005515 | protein binding | CAMK2A | IPI | UniProtKB:Q13557 | Human | PMID:25852190 |
| Molecular Function | GO:0005515 | protein binding | CAMK2A | IPI | UniProtKB:Q13554 | Human | PMID:27173435 |
| Molecular Function | GO:0005515 | protein binding | CAMK2A | IPI | UniProtKB:P41594 | Human | PMID:28130356 |
| Molecular Function | GO:0005515 | protein binding | CAMK2A | IPI | UniProtKB:Q08289 | Human | PMID:28130356 |
| Molecular Function | GO:0005515 | protein binding | CAMK2A | IPI | UniProtKB:Q13224 | Human | PMID:28130356 |
| Molecular Function | GO:0005515 | protein binding | CAMK2A | IPI | UniProtKB:Q96NW7 | Human | PMID:28130356 |
| Molecular Function | GO:0005515 | protein binding | CAMK2A | IPI | UniProtKB:Q9BYB0 | Human | PMID:28130356 |
| Molecular Function | GO:0005515 | protein binding | CAMK2A | IPI | UniProtKB:Q13554 | Human | PMID:29426014 |
| Molecular Function | GO:0005515 | protein binding | CAMK2A | IPI | UniProtKB:P07900 | Human | PMID:31980649 |
| Molecular Function | GO:0005515 | protein binding | CAMK2A | IPI | UniProtKB:P08238 | Human | PMID:31980649 |
| Molecular Function | GO:0005515 | protein binding | CAMK2A | IPI | UniProtKB:Q13557 | Human | PMID:31980649 |
| Molecular Function | GO:0005515 | protein binding | CAMK2A | IPI | UniProtKB:Q16543 | Human | PMID:31980649 |
| Molecular Function | GO:0005515 | protein binding | CAMK2A | IPI | UniProtKB:A0A0C4DGF1 | Human | PMID:32296183 |
| Molecular Function | GO:0005515 | protein binding | CAMK2A | IPI | UniProtKB:A0AV96 | Human | PMID:32296183 |
| Molecular Function | GO:0005515 | protein binding | CAMK2A | IPI | UniProtKB:A1A580 | Human | PMID:32296183 |
| Molecular Function | GO:0005515 | protein binding | CAMK2A | IPI | UniProtKB:A1KXE4-2 | Human | PMID:32296183 |
| Molecular Function | GO:0005515 | protein binding | CAMK2A | IPI | UniProtKB:O43251-10 | Human | PMID:32296183 |
| Molecular Function | GO:0005515 | protein binding | CAMK2A | IPI | UniProtKB:O43820 | Human | PMID:32296183 |
| Molecular Function | GO:0005515 | protein binding | CAMK2A | IPI | UniProtKB:O95678 | Human | PMID:32296183 |
| Molecular Function | GO:0005515 | protein binding | CAMK2A | IPI | UniProtKB:P26640 | Human | PMID:32296183 |
| Molecular Function | GO:0005515 | protein binding | CAMK2A | IPI | UniProtKB:P35711-4 | Human | PMID:32296183 |
| Molecular Function | GO:0005515 | protein binding | CAMK2A | IPI | UniProtKB:P51687 | Human | PMID:32296183 |
| Molecular Function | GO:0005515 | protein binding | CAMK2A | IPI | UniProtKB:Q01085-2 | Human | PMID:32296183 |
| Molecular Function | GO:0005515 | protein binding | CAMK2A | IPI | UniProtKB:Q01546 | Human | PMID:32296183 |
| Molecular Function | GO:0005515 | protein binding | CAMK2A | IPI | UniProtKB:Q03989 | Human | PMID:32296183 |
| Molecular Function | GO:0005515 | protein binding | CAMK2A | IPI | UniProtKB:Q13554-3 | Human | PMID:32296183 |
| Molecular Function | GO:0005515 | protein binding | CAMK2A | IPI | UniProtKB:Q13555-5 | Human | PMID:32296183 |
| Molecular Function | GO:0005515 | protein binding | CAMK2A | IPI | UniProtKB:Q13557-8 | Human | PMID:32296183 |
| Molecular Function | GO:0005515 | protein binding | CAMK2A | IPI | UniProtKB:Q14847-2 | Human | PMID:32296183 |
| Molecular Function | GO:0005515 | protein binding | CAMK2A | IPI | UniProtKB:Q15038 | Human | PMID:32296183 |
| Molecular Function | GO:0005515 | protein binding | CAMK2A | IPI | UniProtKB:Q16543 | Human | PMID:32296183 |
| Molecular Function | GO:0005515 | protein binding | CAMK2A | IPI | UniProtKB:Q3LI64 | Human | PMID:32296183 |
| Molecular Function | GO:0005515 | protein binding | CAMK2A | IPI | UniProtKB:Q3LI66 | Human | PMID:32296183 |
| Molecular Function | GO:0005515 | protein binding | CAMK2A | IPI | UniProtKB:Q3LI72 | Human | PMID:32296183 |
| Molecular Function | GO:0005515 | protein binding | CAMK2A | IPI | UniProtKB:Q3LI76 | Human | PMID:32296183 |
| Molecular Function | GO:0005515 | protein binding | CAMK2A | IPI | UniProtKB:Q3SYF9 | Human | PMID:32296183 |
| Molecular Function | GO:0005515 | protein binding | CAMK2A | IPI | UniProtKB:Q6P1W5 | Human | PMID:32296183 |
| Molecular Function | GO:0005515 | protein binding | CAMK2A | IPI | UniProtKB:Q6ZRY4 | Human | PMID:32296183 |
| Molecular Function | GO:0005515 | protein binding | CAMK2A | IPI | UniProtKB:Q7Z4W3 | Human | PMID:32296183 |
| Molecular Function | GO:0005515 | protein binding | CAMK2A | IPI | UniProtKB:Q7Z6R9 | Human | PMID:32296183 |
| Molecular Function | GO:0005515 | protein binding | CAMK2A | IPI | UniProtKB:Q86SE5-3 | Human | PMID:32296183 |
| Molecular Function | GO:0005515 | protein binding | CAMK2A | IPI | UniProtKB:Q8IUC2 | Human | PMID:32296183 |
| Molecular Function | GO:0005515 | protein binding | CAMK2A | IPI | UniProtKB:Q8IW92 | Human | PMID:32296183 |
| Molecular Function | GO:0005515 | protein binding | CAMK2A | IPI | UniProtKB:Q8N0Z6 | Human | PMID:32296183 |
| Molecular Function | GO:0005515 | protein binding | CAMK2A | IPI | UniProtKB:Q92567-2 | Human | PMID:32296183 |
| Molecular Function | GO:0005515 | protein binding | CAMK2A | IPI | UniProtKB:Q93062-3 | Human | PMID:32296183 |
| Molecular Function | GO:0005515 | protein binding | CAMK2A | IPI | UniProtKB:Q969E8 | Human | PMID:32296183 |
| Molecular Function | GO:0005515 | protein binding | CAMK2A | IPI | UniProtKB:Q96HA8 | Human | PMID:32296183 |
| Molecular Function | GO:0005515 | protein binding | CAMK2A | IPI | UniProtKB:Q96LM6 | Human | PMID:32296183 |
| Molecular Function | GO:0005515 | protein binding | CAMK2A | IPI | UniProtKB:Q96PV6 | Human | PMID:32296183 |
| Molecular Function | GO:0005515 | protein binding | CAMK2A | IPI | UniProtKB:Q9BQY4 | Human | PMID:32296183 |
| Molecular Function | GO:0005515 | protein binding | CAMK2A | IPI | UniProtKB:Q9NYJ8 | Human | PMID:32296183 |
| Molecular Function | GO:0005515 | protein binding | CAMK2A | IPI | UniProtKB:Q9Y3B7 | Human | PMID:32296183 |
| Molecular Function | GO:0005515 | protein binding | CAMK2A | IPI | UniProtKB:Q9Y4C2-2 | Human | PMID:32296183 |
| Molecular Function | GO:0005515 | protein binding | CAMK2A | IPI | UniProtKB:Q13554 | Human | PMID:32707033 |
| Molecular Function | GO:0005515 | protein binding | CAMK2A | IPI | UniProtKB:Q13557 | Human | PMID:32707033 |
| Molecular Function | GO:0005515 | protein binding | CAMK2A | IPI | UniProtKB:O14494 | Human | PMID:32814053 |
| Molecular Function | GO:0005515 | protein binding | CAMK2A | IPI | UniProtKB:O60784-2 | Human | PMID:32814053 |
| Molecular Function | GO:0005515 | protein binding | CAMK2A | IPI | UniProtKB:P00491 | Human | PMID:32814053 |
| Molecular Function | GO:0005515 | protein binding | CAMK2A | IPI | UniProtKB:P04271 | Human | PMID:32814053 |
| Molecular Function | GO:0005515 | protein binding | CAMK2A | IPI | UniProtKB:P04406 | Human | PMID:32814053 |
| Molecular Function | GO:0005515 | protein binding | CAMK2A | IPI | UniProtKB:P05067 | Human | PMID:32814053 |
| Molecular Function | GO:0005515 | protein binding | CAMK2A | IPI | UniProtKB:P05771-2 | Human | PMID:32814053 |
| Molecular Function | GO:0005515 | protein binding | CAMK2A | IPI | UniProtKB:P07900 | Human | PMID:32814053 |
| Molecular Function | GO:0005515 | protein binding | CAMK2A | IPI | UniProtKB:P08670 | Human | PMID:32814053 |
| Molecular Function | GO:0005515 | protein binding | CAMK2A | IPI | UniProtKB:P13051-2 | Human | PMID:32814053 |
| Molecular Function | GO:0005515 | protein binding | CAMK2A | IPI | UniProtKB:P13637 | Human | PMID:32814053 |
| Molecular Function | GO:0005515 | protein binding | CAMK2A | IPI | UniProtKB:P16284 | Human | PMID:32814053 |
| Molecular Function | GO:0005515 | protein binding | CAMK2A | IPI | UniProtKB:P20339 | Human | PMID:32814053 |
| Molecular Function | GO:0005515 | protein binding | CAMK2A | IPI | UniProtKB:P23560-2 | Human | PMID:32814053 |
| Molecular Function | GO:0005515 | protein binding | CAMK2A | IPI | UniProtKB:P27986-2 | Human | PMID:32814053 |
| Molecular Function | GO:0005515 | protein binding | CAMK2A | IPI | UniProtKB:P29353-7 | Human | PMID:32814053 |
| Molecular Function | GO:0005515 | protein binding | CAMK2A | IPI | UniProtKB:P31749 | Human | PMID:32814053 |
| Molecular Function | GO:0005515 | protein binding | CAMK2A | IPI | UniProtKB:P35520 | Human | PMID:32814053 |
| Molecular Function | GO:0005515 | protein binding | CAMK2A | IPI | UniProtKB:P41271-2 | Human | PMID:32814053 |
| Molecular Function | GO:0005515 | protein binding | CAMK2A | IPI | UniProtKB:P61086 | Human | PMID:32814053 |
| Molecular Function | GO:0005515 | protein binding | CAMK2A | IPI | UniProtKB:P68133 | Human | PMID:32814053 |
| Molecular Function | GO:0005515 | protein binding | CAMK2A | IPI | UniProtKB:P84022 | Human | PMID:32814053 |
| Molecular Function | GO:0005515 | protein binding | CAMK2A | IPI | UniProtKB:Q13387-4 | Human | PMID:32814053 |
| Molecular Function | GO:0005515 | protein binding | CAMK2A | IPI | UniProtKB:Q92870-2 | Human | PMID:32814053 |
| Molecular Function | GO:0005515 | protein binding | CAMK2A | IPI | UniProtKB:Q9BVJ6 | Human | PMID:32814053 |
| Molecular Function | GO:0005515 | protein binding | CAMK2A | IPI | UniProtKB:Q9UBQ0-2 | Human | PMID:32814053 |
| Molecular Function | GO:0005515 | protein binding | CAMK2A | IPI | UniProtKB:Q9UNE7 | Human | PMID:32814053 |
| Molecular Function | GO:0005515 | protein binding | Camk2a | IPI | UniProtKB:Q01097 | Mouse | MGI:MGI:1860431|PMID:10862698 |
| Molecular Function | GO:0005515 | protein binding | Camk2a | IPI | UniProtKB:Q62108 | Mouse | MGI:MGI:6092779|PMID:28671696 |
| Molecular Function | GO:0005515 | protein binding | Camk2a | IPI | UniProtKB:Q01097 | Mouse | MGI:MGI:5560492|PMID:24725413 |
| Molecular Function | GO:0005515 | protein binding | Camk2a | IPI | UniProtKB:Q9Y4D2 | Mouse | MGI:MGI:5494205|PMID:23502535 |
| Molecular Function | GO:0005515 | protein binding | Camk2a | IPI | UniProtKB:P49593 | Mouse | MGI:MGI:5315357|PMID:15140879 |
| Molecular Function | GO:0005515 | protein binding | Camk2a | IPI | UniProtKB:Q01097 | Mouse | MGI:MGI:3701026|PMID:16710293 |
| Molecular Function | GO:0005515 | protein binding | Camk2a | IPI | UniProtKB:Q9Z1R2 | Mouse | MGI:MGI:3688344|PMID:15102471 |
| Molecular Function | GO:0005515 | protein binding | Camk2a | IPI | UniProtKB:Q01097 | Mouse | MGI:MGI:4457467|PMID:20141836 |
| Molecular Function | GO:0005515 | protein binding | Camk2a | IPI | UniProtKB:Q00960 | Mouse | MGI:MGI:5829293|PMID:28130356 |
| Molecular Function | GO:0005515 | protein binding | Camk2a | IPI | UniProtKB:Q01097 | Mouse | MGI:MGI:5314458|PMID:22234183 |
| Molecular Function | GO:0005515 | protein binding | Camk2a | IPI | UniProtKB:Q62108 | Mouse | MGI:MGI:4359331|PMID:19455133 |
| Molecular Function | GO:0005515 | protein binding | Camk2a | IPI | UniProtKB:P70587|UniProtKB:Q00960|UniProtKB:Q9JI91 | Mouse | MGI:MGI:5508263|PMID:16120608 |
| Molecular Function | GO:0005515 | protein binding | Camk2a | IPI | UniProtKB:Q15078 | Mouse | MGI:MGI:3687901|PMID:12223541 |
| Molecular Function | GO:0005515 | protein binding | Camk2a | IPI | PR:Q8CBW3 | Mouse | PMID:25297099 |
| Molecular Function | GO:0005515 | protein binding | Camk2a | IPI | RGD:2505 | Rat | PMID:12933808|RGD:1298879 |
| Molecular Function | GO:0005515 | protein binding | Camk2a | IPI | UniProtKB:P70587 | Rat | PMID:16120608|RGD:2314407 |
| Molecular Function | GO:0005515 | protein binding | Camk2a | IPI | UniProtKB:P54282 | Rat | PMID:18162541|RGD:13432253 |
| Molecular Function | GO:0005515 | protein binding | Camk2a | IPI | UniProtKB:P62195 | Rat | PMID:20178748|RGD:8553860 |
| Molecular Function | GO:0005515 | protein binding | Camk2a | IPI | UniProtKB:P08483 | Rat | PMID:20461055|RGD:8554257 |
| Molecular Function | GO:0005515 | protein binding | Camk2a | IPI | UniProtKB:P08485 | Rat | PMID:20461055|RGD:8554257 |
| Molecular Function | GO:0005515 | protein binding | Camk2a | IPI | UniProtKB:Q00960 | Rat | PMID:20461055|RGD:8554257 |
| Molecular Function | GO:0005515 | protein binding | Camk2a | IPI | UniProtKB:P19490 | Rat | PMID:21135237|RGD:13432269 |
| Molecular Function | GO:0005515 | protein binding | Camk2a | IPI | UniProtKB:Q00960 | Rat | PMID:24591565|RGD:10047343 |
| Molecular Function | GO:0042803 | protein homodimerization activity | CAMK2A | IPI | UniProtKB:Q9UQM7 | Human | PMID:20668654 |
| Molecular Function | GO:0004674 | protein serine/threonine kinase activity | CAMK2A | IDA | Human | PMID:28130356 | |
| Molecular Function | GO:0004674 | protein serine/threonine kinase activity | Camk2a | IDA | Mouse | PMID:18480293 | |
| Molecular Function | GO:0004674 | protein serine/threonine kinase activity | Camk2a | IMP | Mouse | PMID:12660151 | |
| Molecular Function | GO:0004674 | protein serine/threonine kinase activity | Camk2a | IMP | Mouse | PMID:23051746 | |
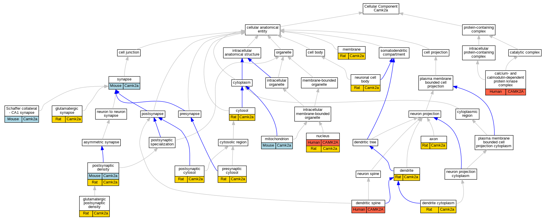
| Cellular Component | GO:0030424 | axon | Camk2a | IDA | Rat | PMID:12176168|RGD:9685027 | |
| Cellular Component | GO:0005954 | calcium- and calmodulin-dependent protein kinase complex | CAMK2A | IDA | Human | PMID:20668654 | |
| Cellular Component | GO:0005954 | calcium- and calmodulin-dependent protein kinase complex | CAMK2A | IDA | Human | PMID:28130356 | |
| Cellular Component | GO:0005829 | cytosol | Camk2a | IDA | Rat | PMID:14688616|RGD:1358416 | |
| Cellular Component | GO:0030425 | dendrite | Camk2a | IDA | Rat | PMID:12223541|RGD:8554161 | |
| Cellular Component | GO:0030425 | dendrite | Camk2a | IDA | Rat | PMID:7820660|RGD:9685039 | |
| Cellular Component | GO:0032839 | dendrite cytoplasm | Camk2a | IDA | Rat | PMID:1419001|RGD:68238 | |
| Cellular Component | GO:0043197 | dendritic spine | CAMK2A | IDA | Human | PMID:28130356 | |
| Cellular Component | GO:0099573 | glutamatergic postsynaptic density | Camk2a | IDA | Rat | PMID:10102820|RGD:12050143 | |
| Cellular Component | GO:0098978 | glutamatergic synapse | Camk2a | IDA | Rat | PMID:12202034|RGD:13702166 | |
| Cellular Component | GO:0098978 | glutamatergic synapse | Camk2a | IMP | Rat | PMID:12202034|RGD:13702166 | |
| Cellular Component | GO:0098978 | glutamatergic synapse | Camk2a | IDA | Rat | PMID:17957478|RGD:13702290 | |
| Cellular Component | GO:0016020 | membrane | Camk2a | IDA | Rat | PMID:12951199|RGD:7241547 | |
| Cellular Component | GO:0005739 | mitochondrion | Camk2a | IDA | Mouse | MGI:MGI:5444772|PMID:23051746 | |
| Cellular Component | GO:0043025 | neuronal cell body | Camk2a | IDA | Rat | PMID:7820660|RGD:9685039 | |
| Cellular Component | GO:0005634 | nucleus | CAMK2A | HDA | Human | PMID:21630459 | |
| Cellular Component | GO:0005634 | nucleus | Camk2a | IDA | Rat | PMID:7820660|RGD:9685039 | |
| Cellular Component | GO:0099524 | postsynaptic cytosol | Camk2a | IDA | Rat | PMID:17957478|RGD:13702290 | |
| Cellular Component | GO:0099524 | postsynaptic cytosol | Camk2a | IDA | Rat | PMID:10102820|RGD:12050143 | |
| Cellular Component | GO:0014069 | postsynaptic density | Camk2a | IDA | Mouse | PMID:17114649 | |
| Cellular Component | GO:0014069 | postsynaptic density | Camk2a | IDA | Rat | PMID:20878786|RGD:13702358 | |
| Cellular Component | GO:0014069 | postsynaptic density | Camk2a | IDA | Rat | PMID:7820660|RGD:9685039 | |
| Cellular Component | GO:0099523 | presynaptic cytosol | Camk2a | IDA | Rat | PMID:17957478|RGD:13702290 | |
| Cellular Component | GO:0098685 | Schaffer collateral - CA1 synapse | Camk2a | IDA | Mouse | PMID:17660813 | |
| Cellular Component | GO:0098685 | Schaffer collateral - CA1 synapse | Camk2a | IMP | Mouse | PMID:17660813 | |
| Cellular Component | GO:0045202 | synapse | Camk2a | IDA | Mouse | MGI:MGI:6827206|PMID:28642476 | |
| Biological Process | GO:0038166 | angiotensin-activated signaling pathway | CAMK2A | IDA | Human | PMID:20584908 | |
| Biological Process | GO:0006816 | calcium ion transport | Camk2a | IMP | Mouse | PMID:12660151 | |
| Biological Process | GO:0099004 | calmodulin dependent kinase signaling pathway | Camk2a | IMP | Rat | PMID:20670832|RGD:12050125 | |
| Biological Process | GO:0035458 | cellular response to interferon-beta | CAMK2A | IDA | Human | PMID:35568036 | |
| Biological Process | GO:0071346 | cellular response to type II interferon | CAMK2A | IDA | Human | PMID:11972023 | |
| Biological Process | GO:0048813 | dendrite morphogenesis | Camk2a | IMP | Mouse | PMID:25297099 | |
| Biological Process | GO:0060996 | dendritic spine development | CAMK2A | IMP | Human | PMID:28130356 | |
| Biological Process | GO:0000082 | G1/S transition of mitotic cell cycle | Camk2a | IMP | Mouse | PMID:12660151 | |
| Biological Process | GO:0003146 | heart jogging | camk2a | IMP | ZFIN:ZDB-MRPHLNO-100823-8 | Zfish | PMID:20630945 |
| Biological Process | GO:0035235 | ionotropic glutamate receptor signaling pathway | Camk2a | IDA | Rat | PMID:12223541|RGD:8554161 | |
| Biological Process | GO:0051346 | negative regulation of hydrolase activity | Camk2a | IMP | Mouse | MGI:MGI:5494205|PMID:23502535 | |
| Biological Process | GO:0098989 | NMDA selective glutamate receptor signaling pathway | Camk2a | IMP | Rat | PMID:20670832|RGD:12050125 | |
| Biological Process | GO:0018105 | peptidyl-serine phosphorylation | Camk2a | IDA | Mouse | MGI:MGI:5882895|PMID:15994560 | |
| Biological Process | GO:0018105 | peptidyl-serine phosphorylation | Camk2a | IMP | Mouse | PMID:23051746 | |
| Biological Process | GO:0018105 | peptidyl-serine phosphorylation | Camk2a | IDA | Rat | PMID:12951199|RGD:7241547 | |
| Biological Process | GO:1990443 | peptidyl-threonine autophosphorylation | CAMK2A | IMP | Human | PMID:28130356 | |
| Biological Process | GO:1990443 | peptidyl-threonine autophosphorylation | Camk2a | IMP | Mouse | MGI:MGI:5829293|PMID:28130356 | |
| Biological Process | GO:0051928 | positive regulation of calcium ion transport | Camk2a | IMP | Mouse | PMID:23051746 | |
| Biological Process | GO:0010666 | positive regulation of cardiac muscle cell apoptotic process | Camk2a | IMP | Mouse | PMID:23051746 | |
| Biological Process | GO:0051092 | positive regulation of NF-kappaB transcription factor activity | CAMK2A | IMP | Human | PMID:17052756 | |
| Biological Process | GO:0046427 | positive regulation of receptor signaling pathway via JAK-STAT | CAMK2A | IDA | Human | PMID:11972023 | |
| Biological Process | GO:0046427 | positive regulation of receptor signaling pathway via JAK-STAT | CAMK2A | IDA | Human | PMID:35568036 | |
| Biological Process | GO:0098970 | postsynaptic neurotransmitter receptor diffusion trapping | Camk2a | IMP | Rat | PMID:24894704|RGD:12050118 | |
| Biological Process | GO:0046777 | protein autophosphorylation | Camk2a | IMP | Mouse | PMID:12660151 | |
| Biological Process | GO:0046777 | protein autophosphorylation | Camk2a | IDA | Rat | PMID:16095822|RGD:7240713 | |
| Biological Process | GO:0046777 | protein autophosphorylation | camk2a | IMP | ZFIN:ZDB-MRPHLNO-100823-8 | Zfish | PMID:20630945 |
| Biological Process | GO:0006468 | protein phosphorylation | CAMK2A | IDA | Human | PMID:17052756 | |
| Biological Process | GO:0006468 | protein phosphorylation | Camk2a | IDA | Rat | PMID:12401560|RGD:634689 | |
| Biological Process | GO:0006468 | protein phosphorylation | Camk2a | IDA | Rat | PMID:22514276|RGD:8693364 | |
| Biological Process | GO:0006468 | protein phosphorylation | camk2a | IDA | Zfish | PMID:20925123 | |
| Biological Process | GO:2000124 | regulation of endocannabinoid signaling pathway | Camk2a | IMP | Mouse | MGI:MGI:5494205|PMID:23502535 | |
| Biological Process | GO:1902108 | regulation of mitochondrial membrane permeability involved in apoptotic process | Camk2a | IMP | Mouse | PMID:23051746 | |
| Biological Process | GO:2001222 | regulation of neuron migration | CAMK2A | IMP | Human | PMID:29100089 | |
| Biological Process | GO:0048168 | regulation of neuronal synaptic plasticity | Camk2a | IMP | Mouse | PMID:17610578 | |
| Biological Process | GO:0098696 | regulation of neurotransmitter receptor localization to postsynaptic specialization membrane | Camk2a | IDA | Rat | PMID:12202034|RGD:13702166 | |
| Biological Process | GO:0098696 | regulation of neurotransmitter receptor localization to postsynaptic specialization membrane | Camk2a | IMP | Rat | PMID:12202034|RGD:13702166 | |
| Biological Process | GO:0046928 | regulation of neurotransmitter secretion | Camk2a | IMP | MGI:MGI:2655688 | Mouse | PMID:12629219 |
| Biological Process | GO:1903076 | regulation of protein localization to plasma membrane | Camk2a | IGI | ComplexPortal:CPX-1134,UniProtKB:P08413,UniProtKB:P11730,UniProtKB:P15791 | Rat | PMID:19188609|RGD:12907552 |
| Biological Process | GO:0099148 | regulation of synaptic vesicle docking | Camk2a | IDA | Mouse | PMID:17660813 | |
| Biological Process | GO:0099148 | regulation of synaptic vesicle docking | Camk2a | IMP | Mouse | PMID:17660813 | |
| Biological Process | GO:0002931 | response to ischemia | Camk2a | IMP | Mouse | PMID:23051746 |
| EXP Inferred from experiment |
| IDA Inferred from direct assay |
| IEP Inferred from expression pattern |
| IGI Inferred from genetic interaction |
| IMP Inferred from mutant phenotype |
| IPI Inferred from physical interaction |
| HTP Inferred from High Throughput Experiment |
| HDA Inferred from High Throughput Direct Assay |
| HMP Inferred from High Throughput Mutant Phenotype |
| HGI Inferred from High Throughput Genetic Interaction |
| HEP Inferred from High Throughput Expression Pattern |
Mouse Genome Database (MGD), Gene Expression Database (GXD), Mouse Models of Human Cancer database (MMHCdb) (formerly Mouse Tumor Biology (MTB)), Gene Ontology (GO) |
||
|
Citing These Resources Funding Information Warranty Disclaimer, Privacy Notice, Licensing, & Copyright Send questions and comments to User Support. |
last database update 12/30/2025 MGI 6.24 |
|
|
|
||