|
Source |
Alliance of Genome Resources |



| Category | ID | Classification term | Gene | Evidence | Inferred from | Organism | Reference |
|---|---|---|---|---|---|---|---|
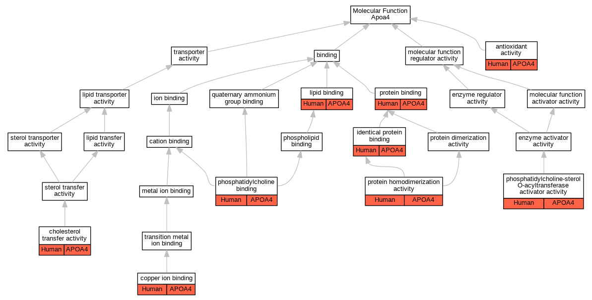
| Molecular Function | GO:0016209 | antioxidant activity | APOA4 | IDA | Human | PMID:16945374 | |
| Molecular Function | GO:0120020 | cholesterol transfer activity | APOA4 | IDA | Human | PMID:1935934 | |
| Molecular Function | GO:0005507 | copper ion binding | APOA4 | IDA | Human | PMID:16945374 | |
| Molecular Function | GO:0042802 | identical protein binding | APOA4 | IPI | UniProtKB:P06727 | Human | PMID:22579246 |
| Molecular Function | GO:0008289 | lipid binding | APOA4 | IMP | Human | PMID:16159879 | |
| Molecular Function | GO:0031210 | phosphatidylcholine binding | APOA4 | IDA | Human | PMID:11940599 | |
| Molecular Function | GO:0031210 | phosphatidylcholine binding | APOA4 | IDA | Human | PMID:1935934 | |
| Molecular Function | GO:0060228 | phosphatidylcholine-sterol O-acyltransferase activator activity | APOA4 | IDA | Human | PMID:1935934 | |
| Molecular Function | GO:0005515 | protein binding | APOA4 | IPI | UniProtKB:P20393 | Human | PMID:24311788 |
| Molecular Function | GO:0005515 | protein binding | APOA4 | IPI | UniProtKB:P43360 | Human | PMID:32296183 |
| Molecular Function | GO:0005515 | protein binding | APOA4 | IPI | UniProtKB:Q6RW13-2 | Human | PMID:32296183 |
| Molecular Function | GO:0005515 | protein binding | APOA4 | IPI | UniProtKB:Q8IZR5-2 | Human | PMID:32296183 |
| Molecular Function | GO:0005515 | protein binding | APOA4 | IPI | UniProtKB:Q96DZ9-2 | Human | PMID:32296183 |
| Molecular Function | GO:0005515 | protein binding | APOA4 | IPI | UniProtKB:P55212 | Human | PMID:32814053 |
| Molecular Function | GO:0005515 | protein binding | APOA4 | IPI | UniProtKB:Q9Y371 | Human | PMID:32814053 |
| Molecular Function | GO:0042803 | protein homodimerization activity | APOA4 | IDA | Human | PMID:1935934 | |
| Cellular Component | GO:0072562 | blood microparticle | APOA4 | HDA | Human | PMID:22516433 | |
| Cellular Component | GO:0009986 | cell surface | APOA4 | IDA | Human | PMID:1935934 | |
| Cellular Component | GO:0042627 | chylomicron | APOA4 | IDA | Human | PMID:3095477 | |
| Cellular Component | GO:0042627 | chylomicron | Apoa4 | IDA | Rat | PMID:6591177|RGD:634658 | |
| Cellular Component | GO:0062023 | collagen-containing extracellular matrix | APOA4 | HDA | Human | PMID:27559042 | |
| Cellular Component | GO:0070062 | extracellular exosome | APOA4 | HDA | Human | PMID:23533145 | |
| Cellular Component | GO:0005576 | extracellular region | APOA4 | HDA | Human | PMID:27068509 | |
| Cellular Component | GO:0005615 | extracellular space | APOA4 | IDA | Human | PMID:1935934 | |
| Cellular Component | GO:0005615 | extracellular space | APOA4 | HDA | Human | PMID:20551380 | |
| Cellular Component | GO:0005615 | extracellular space | Apoa4 | IDA | Mouse | PMID:9186920 | |
| Cellular Component | GO:0005615 | extracellular space | Apoa4 | IDA | Mouse | PMID:9300780 | |
| Cellular Component | GO:0005615 | extracellular space | Apoa4 | IDA | Mouse | PMID:7798939 | |
| Cellular Component | GO:0034364 | high-density lipoprotein particle | APOA4 | IDA | Human | PMID:3095477 | |
| Cellular Component | GO:0045202 | synapse | Apoa4 | EXP | Rat | PMID:15169875|RGD:13702216 | |
| Cellular Component | GO:0045202 | synapse | Apoa4 | IDA | Rat | PMID:15169875|RGD:13702216 | |
| Cellular Component | GO:0034361 | very-low-density lipoprotein particle | APOA4 | IDA | Human | PMID:17154273 | |
| Cellular Component | GO:0034361 | very-low-density lipoprotein particle | APOA4 | IDA | Human | PMID:3095477 | |
| Biological Process | GO:0033344 | cholesterol efflux | APOA4 | IDA | Human | PMID:11162594 | |
| Biological Process | GO:0033344 | cholesterol efflux | APOA4 | IDA | Human | PMID:1935934 | |
| Biological Process | GO:0042632 | cholesterol homeostasis | APOA4 | IDA | Human | PMID:1935934 | |
| Biological Process | GO:0008203 | cholesterol metabolic process | APOA4 | IDA | Human | PMID:1935934 | |
| Biological Process | GO:0034375 | high-density lipoprotein particle remodeling | APOA4 | IDA | Human | PMID:1935934 | |
| Biological Process | GO:0042744 | hydrogen peroxide catabolic process | APOA4 | IDA | Human | PMID:16945374 | |
| Biological Process | GO:0002227 | innate immune response in mucosa | APOA4 | IDA | Human | PMID:15254593 | |
| Biological Process | GO:0002227 | innate immune response in mucosa | Apoa4 | IMP | Mouse | MGI:MGI:3046601|PMID:15254593 | |
| Biological Process | GO:0007159 | leukocyte cell-cell adhesion | APOA4 | IDA | Human | PMID:15254593 | |
| Biological Process | GO:0016042 | lipid catabolic process | APOA4 | IDA | Human | PMID:3095477 | |
| Biological Process | GO:0055088 | lipid homeostasis | APOA4 | IDA | Human | PMID:3095477 | |
| Biological Process | GO:0006869 | lipid transport | APOA4 | IDA | Human | PMID:1935934 | |
| Biological Process | GO:0006869 | lipid transport | APOA4 | IDA | Human | PMID:3095477 | |
| Biological Process | GO:0034445 | negative regulation of plasma lipoprotein oxidation | APOA4 | IDA | Human | PMID:16945374 | |
| Biological Process | GO:0014012 | peripheral nervous system axon regeneration | Apoa4 | IEP | Rat | PMID:2120218|RGD:2311210 | |
| Biological Process | GO:0046470 | phosphatidylcholine metabolic process | APOA4 | IDA | Human | PMID:1935934 | |
| Biological Process | GO:0033700 | phospholipid efflux | APOA4 | IDA | Human | PMID:11162594 | |
| Biological Process | GO:1905920 | positive regulation of CoA-transferase activity | APOA4 | IDA | Human | PMID:1935934 | |
| Biological Process | GO:0045723 | positive regulation of fatty acid biosynthetic process | APOA4 | IDA | Human | PMID:2307668 | |
| Biological Process | GO:0051006 | positive regulation of lipoprotein lipase activity | APOA4 | IDA | Human | PMID:2307668 | |
| Biological Process | GO:0010898 | positive regulation of triglyceride catabolic process | APOA4 | IDA | Human | PMID:2307668 | |
| Biological Process | GO:0065005 | protein-lipid complex assembly | APOA4 | IMP | Human | PMID:16159879 | |
| Biological Process | GO:0032374 | regulation of cholesterol transport | APOA4 | IDA | Human | PMID:11940599 | |
| Biological Process | GO:0030300 | regulation of intestinal cholesterol absorption | Apoa4 | IMP | MGI:MGI:2157162 | Mouse | PMID:9323588 |
| Biological Process | GO:0019430 | removal of superoxide radicals | APOA4 | IDA | Human | PMID:16945374 | |
| Biological Process | GO:0006982 | response to lipid hydroperoxide | APOA4 | IDA | Human | PMID:16945374 | |
| Biological Process | GO:0035634 | response to stilbenoid | Apoa4 | IEP | Mouse | MGI:MGI:4943399|PMID:17086191 | |
| Biological Process | GO:0034014 | response to triglyceride | Apoa4 | IEP | Rat | PMID:21472381|RGD:5685689 | |
| Biological Process | GO:0043691 | reverse cholesterol transport | APOA4 | IDA | Human | PMID:3095477 | |
| Biological Process | GO:0034372 | very-low-density lipoprotein particle remodeling | APOA4 | IDA | Human | PMID:2307668 |
| EXP Inferred from experiment |
| IDA Inferred from direct assay |
| IEP Inferred from expression pattern |
| IGI Inferred from genetic interaction |
| IMP Inferred from mutant phenotype |
| IPI Inferred from physical interaction |
| HTP Inferred from High Throughput Experiment |
| HDA Inferred from High Throughput Direct Assay |
| HMP Inferred from High Throughput Mutant Phenotype |
| HGI Inferred from High Throughput Genetic Interaction |
| HEP Inferred from High Throughput Expression Pattern |
Mouse Genome Database (MGD), Gene Expression Database (GXD), Mouse Models of Human Cancer database (MMHCdb) (formerly Mouse Tumor Biology (MTB)), Gene Ontology (GO) |
||
|
Citing These Resources Funding Information Warranty Disclaimer, Privacy Notice, Licensing, & Copyright Send questions and comments to User Support. |
last database update 12/09/2025 MGI 6.24 |
|
|
|
||