|
Source |
Alliance of Genome Resources |



| Category | ID | Classification term | Gene | Evidence | Inferred from | Organism | Reference |
|---|---|---|---|---|---|---|---|
| Molecular Function | GO:0003700 | DNA-binding transcription factor activity | ZNF281 | IDA | Human | PMID:10448078 | |
| Molecular Function | GO:0003700 | DNA-binding transcription factor activity | Zfp281 | IMP | Mouse | MGI:MGI:5448086|PMID:22988117 | |
| Molecular Function | GO:0003700 | DNA-binding transcription factor activity | Zfp281 | IMP | Mouse | MGI:MGI:5448369|PMID:21915945 | |
| Molecular Function | GO:0001227 | DNA-binding transcription repressor activity, RNA polymerase II-specific | ZNF281 | IDA | Human | PMID:10448078 | |
| Molecular Function | GO:0001227 | DNA-binding transcription repressor activity, RNA polymerase II-specific | Zfp281 | IMP | Mouse | MGI:MGI:5448369|PMID:21915945 | |
| Molecular Function | GO:0001227 | DNA-binding transcription repressor activity, RNA polymerase II-specific | Zfp281 | IMP | Mouse | MGI:MGI:5448086|PMID:22988117 | |
| Molecular Function | GO:0005515 | protein binding | ZNF281 | IPI | UniProtKB:P01106 | Human | PMID:17314511 |
| Molecular Function | GO:0005515 | protein binding | ZNF281 | IPI | UniProtKB:Q06945 | Human | PMID:19147588 |
| Molecular Function | GO:0005515 | protein binding | ZNF281 | IPI | UniProtKB:D3DTS7 | Human | PMID:32814053 |
| Molecular Function | GO:0005515 | protein binding | ZNF281 | IPI | UniProtKB:P42858 | Human | PMID:32814053 |
| Molecular Function | GO:0005515 | protein binding | ZNF281 | IPI | UniProtKB:Q96CV9 | Human | PMID:32814053 |
| Molecular Function | GO:0005515 | protein binding | Zfp281 | IPI | UniProtKB:Q80Z64 | Mouse | MGI:MGI:4399017|PMID:17093407 |
| Molecular Function | GO:0005515 | protein binding | Zfp281 | IPI | UniProtKB:Q80Z64 | Mouse | MGI:MGI:5532893|PMID:23892456 |
| Molecular Function | GO:0005515 | protein binding | Zfp281 | IPI | UniProtKB:Q80Z64 | Mouse | MGI:MGI:5448369|PMID:21915945 |
| Molecular Function | GO:0005515 | protein binding | Zfp281 | IPI | UniProtKB:Q80Z64 | Mouse | MGI:MGI:5448086|PMID:22988117 |
| Molecular Function | GO:0000978 | RNA polymerase II cis-regulatory region sequence-specific DNA binding | ZNF281 | IDA | Human | PMID:10448078 | |
| Molecular Function | GO:0000978 | RNA polymerase II cis-regulatory region sequence-specific DNA binding | Zfp281 | IDA | Mouse | MGI:MGI:5448086|PMID:22988117 | |
| Molecular Function | GO:0043565 | sequence-specific DNA binding | ZNF281 | IDA | Human | PMID:10405178 | |
| Molecular Function | GO:0043565 | sequence-specific DNA binding | ZNF281 | IDA | Human | PMID:12771217 | |
| Molecular Function | GO:1990837 | sequence-specific double-stranded DNA binding | ZNF281 | IDA | Human | PMID:28473536 | |
| Molecular Function | GO:0000976 | transcription cis-regulatory region binding | ZNF281 | IDA | Human | PMID:10448078 | |
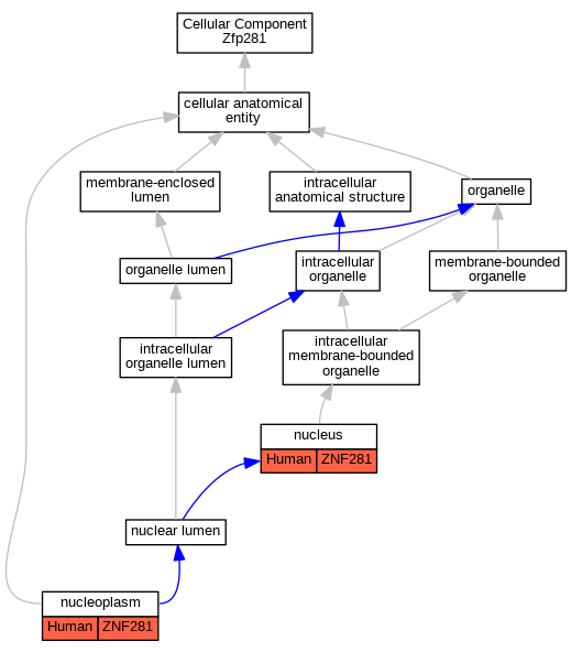
| Cellular Component | GO:0005654 | nucleoplasm | ZNF281 | IDA | Human | GO_REF:0000052 | |
| Cellular Component | GO:0005634 | nucleus | ZNF281 | IDA | Human | PMID:10448078 | |
| Biological Process | GO:0010172 | embryonic body morphogenesis | Zfp281 | IMP | Mouse | MGI:MGI:5448369|PMID:21915945 | |
| Biological Process | GO:0045892 | negative regulation of DNA-templated transcription | ZNF281 | IMP | Human | PMID:10448078 | |
| Biological Process | GO:0045892 | negative regulation of DNA-templated transcription | ZNF281 | IDA | Human | PMID:12771217 | |
| Biological Process | GO:0010629 | negative regulation of gene expression | ZNF281 | IMP | Human | PMID:10448078 | |
| Biological Process | GO:0010629 | negative regulation of gene expression | ZNF281 | IDA | Human | PMID:12771217 | |
| Biological Process | GO:0000122 | negative regulation of transcription by RNA polymerase II | ZNF281 | IDA | Human | PMID:10448078 | |
| Biological Process | GO:0045893 | positive regulation of DNA-templated transcription | ZNF281 | IDA | Human | PMID:10405178 | |
| Biological Process | GO:0048863 | stem cell differentiation | Zfp281 | IMP | Mouse | MGI:MGI:5448369|PMID:21915945 | |
| Biological Process | GO:0048863 | stem cell differentiation | Zfp281 | IMP | Mouse | MGI:MGI:5448086|PMID:22988117 |
| EXP Inferred from experiment |
| IDA Inferred from direct assay |
| IEP Inferred from expression pattern |
| IGI Inferred from genetic interaction |
| IMP Inferred from mutant phenotype |
| IPI Inferred from physical interaction |
| HTP Inferred from High Throughput Experiment |
| HDA Inferred from High Throughput Direct Assay |
| HMP Inferred from High Throughput Mutant Phenotype |
| HGI Inferred from High Throughput Genetic Interaction |
| HEP Inferred from High Throughput Expression Pattern |
Mouse Genome Database (MGD), Gene Expression Database (GXD), Mouse Models of Human Cancer database (MMHCdb) (formerly Mouse Tumor Biology (MTB)), Gene Ontology (GO) |
||
|
Citing These Resources Funding Information Warranty Disclaimer, Privacy Notice, Licensing, & Copyright Send questions and comments to User Support. |
last database update 10/07/2025 MGI 6.24 |
|
|
|
||