|
Source |
Alliance of Genome Resources |



| Category | ID | Classification term | Gene | Evidence | Inferred from | Organism | Reference |
|---|---|---|---|---|---|---|---|
| Molecular Function | GO:0005509 | calcium ion binding | TGM2 | IDA | Human | PMID:23941696 | |
| Molecular Function | GO:0005525 | GTP binding | TGM2 | IDA | Human | PMID:7649299 | |
| Molecular Function | GO:0005525 | GTP binding | Tgm2 | IDA | Rat | PMID:14970202|RGD:1579990 | |
| Molecular Function | GO:0120297 | histone dopaminyltransferase activity | TGM2 | IDA | Human | PMID:32273471 | |
| Molecular Function | GO:0120295 | histone serotonyltransferase activity | TGM2 | IDA | Human | PMID:30867594 | |
| Molecular Function | GO:0042802 | identical protein binding | Tgm2 | IPI | RGD:621081 | Rat | PMID:12469910|RGD:1580016 |
| Molecular Function | GO:0042802 | identical protein binding | Tgm2 | IPI | RGD:621081 | Rat | PMID:16341586|RGD:1579955 |
| Molecular Function | GO:0120299 | peptide histaminyltransferase activity | TGM2 | IDA | Human | PMID:23797785 | |
| Molecular Function | GO:0005515 | protein binding | TGM2 | IPI | UniProtKB:Q12802 | Human | PMID:16301118 |
| Molecular Function | GO:0005515 | protein binding | TGM2 | IPI | UniProtKB:Q04206 | Human | PMID:16951195 |
| Molecular Function | GO:0005515 | protein binding | TGM2 | IPI | UniProtKB:P05067:PRO_0000000092 | Human | PMID:19542224 |
| Molecular Function | GO:0005515 | protein binding | TGM2 | IPI | UniProtKB:P39060:PRO_0000005794 | Human | PMID:19542224 |
| Molecular Function | GO:0005515 | protein binding | TGM2 | IPI | UniProtKB:P02751 | Human | PMID:19738201 |
| Molecular Function | GO:0005515 | protein binding | TGM2 | IPI | UniProtKB:P02751 | Human | PMID:20080707 |
| Molecular Function | GO:0005515 | protein binding | TGM2 | IPI | UniProtKB:P08727 | Human | PMID:20080707 |
| Molecular Function | GO:0005515 | protein binding | TGM2 | IPI | UniProtKB:P40337 | Human | PMID:21625219 |
| Molecular Function | GO:0005515 | protein binding | TGM2 | IPI | UniProtKB:P02751 | Human | PMID:22442151 |
| Molecular Function | GO:0005515 | protein binding | TGM2 | IPI | UniProtKB:P05067:PRO_0000000092 | Human | PMID:28106549 |
| Molecular Function | GO:0005515 | protein binding | TGM2 | IPI | UniProtKB:P28300:PRO_0000018520 | Human | PMID:30082873 |
| Molecular Function | GO:0005515 | protein binding | TGM2 | IPI | UniProtKB:P63241 | Human | PMID:9442029 |
| Molecular Function | GO:0005515 | protein binding | Tgm2 | IPI | RGD:3346 | Rat | PMID:16709602|RGD:2300424 |
| Molecular Function | GO:0019904 | protein domain specific binding | Tgm2 | IPI | RGD:3346 | Rat | PMID:12054611|RGD:634393 |
| Molecular Function | GO:0003810 | protein-glutamine gamma-glutamyltransferase activity | TGM2 | IDA | Human | PMID:12506096 | |
| Molecular Function | GO:0003810 | protein-glutamine gamma-glutamyltransferase activity | TGM2 | IDA | Human | PMID:23941696 | |
| Molecular Function | GO:0003810 | protein-glutamine gamma-glutamyltransferase activity | TGM2 | IMP | Human | PMID:24349085 | |
| Molecular Function | GO:0003810 | protein-glutamine gamma-glutamyltransferase activity | TGM2 | IMP | Human | PMID:7592956 | |
| Molecular Function | GO:0003810 | protein-glutamine gamma-glutamyltransferase activity | TGM2 | IDA | Human | PMID:7649299 | |
| Molecular Function | GO:0003810 | protein-glutamine gamma-glutamyltransferase activity | TGM2 | IMP | Human | PMID:8943303 | |
| Molecular Function | GO:0003810 | protein-glutamine gamma-glutamyltransferase activity | TGM2 | IDA | Human | PMID:9252372 | |
| Molecular Function | GO:0003810 | protein-glutamine gamma-glutamyltransferase activity | Tgm2 | IMP | Mouse | MGI:MGI:1930868|PMID:11113189 | |
| Molecular Function | GO:0003810 | protein-glutamine gamma-glutamyltransferase activity | Tgm2 | IMP | Mouse | MGI:MGI:3525253|PMID:11274171 | |
| Molecular Function | GO:0050568 | protein-glutamine glutaminase activity | TGM2 | IDA | Human | PMID:20547769 | |
| Molecular Function | GO:0050568 | protein-glutamine glutaminase activity | TGM2 | IDA | Human | PMID:9623982 | |
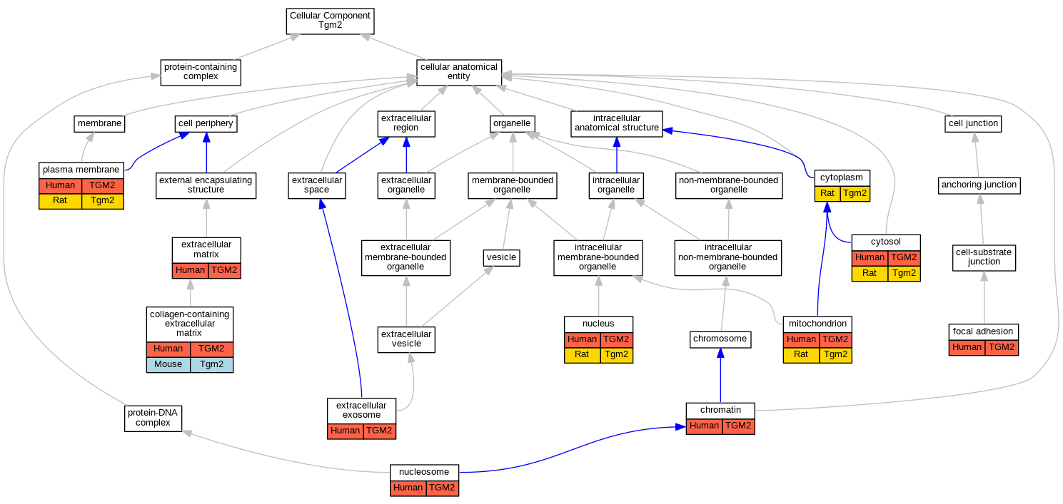
| Cellular Component | GO:0000785 | chromatin | TGM2 | IDA | Human | PMID:9575137 | |
| Cellular Component | GO:0062023 | collagen-containing extracellular matrix | TGM2 | HDA | Human | PMID:28327460 | |
| Cellular Component | GO:0062023 | collagen-containing extracellular matrix | TGM2 | HDA | Human | PMID:23979707 | |
| Cellular Component | GO:0062023 | collagen-containing extracellular matrix | TGM2 | HDA | Human | PMID:25037231 | |
| Cellular Component | GO:0062023 | collagen-containing extracellular matrix | TGM2 | HDA | Human | PMID:28675934 | |
| Cellular Component | GO:0062023 | collagen-containing extracellular matrix | Tgm2 | HDA | Mouse | MGI:MGI:6201834|PMID:22159717 | |
| Cellular Component | GO:0062023 | collagen-containing extracellular matrix | Tgm2 | HDA | Mouse | MGI:MGI:6201853|PMID:28071719 | |
| Cellular Component | GO:0005737 | cytoplasm | Tgm2 | IDA | Rat | PMID:7911253|RGD:8553754 | |
| Cellular Component | GO:0005829 | cytosol | TGM2 | IDA | Human | GO_REF:0000052 | |
| Cellular Component | GO:0005829 | cytosol | TGM2 | IDA | Human | PMID:24349085 | |
| Cellular Component | GO:0005829 | cytosol | TGM2 | IDA | Human | PMID:9575137 | |
| Cellular Component | GO:0005829 | cytosol | Tgm2 | IDA | Rat | PMID:11073883|RGD:634391 | |
| Cellular Component | GO:0070062 | extracellular exosome | TGM2 | HDA | Human | PMID:19056867 | |
| Cellular Component | GO:0070062 | extracellular exosome | TGM2 | HDA | Human | PMID:23533145 | |
| Cellular Component | GO:0031012 | extracellular matrix | TGM2 | IDA | Human | PMID:12506096 | |
| Cellular Component | GO:0005925 | focal adhesion | TGM2 | HDA | Human | PMID:21423176 | |
| Cellular Component | GO:0005739 | mitochondrion | TGM2 | IDA | Human | PMID:24349085 | |
| Cellular Component | GO:0005739 | mitochondrion | Tgm2 | IDA | Rat | PMID:16341586|RGD:1579955 | |
| Cellular Component | GO:0000786 | nucleosome | TGM2 | IDA | Human | PMID:30867594 | |
| Cellular Component | GO:0000786 | nucleosome | TGM2 | IDA | Human | PMID:32273471 | |
| Cellular Component | GO:0005634 | nucleus | TGM2 | IDA | Human | PMID:9575137 | |
| Cellular Component | GO:0005634 | nucleus | Tgm2 | IDA | Rat | PMID:11073883|RGD:634391 | |
| Cellular Component | GO:0005886 | plasma membrane | TGM2 | IDA | Human | GO_REF:0000052 | |
| Cellular Component | GO:0005886 | plasma membrane | TGM2 | IDA | Human | PMID:2578891 | |
| Cellular Component | GO:0005886 | plasma membrane | TGM2 | IMP | Human | PMID:8105889 | |
| Cellular Component | GO:0005886 | plasma membrane | Tgm2 | IDA | Rat | PMID:14970202|RGD:1579990 | |
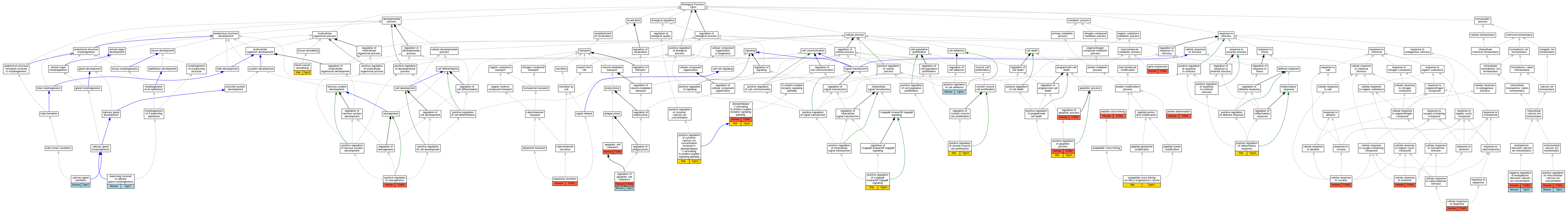
| Biological Process | GO:0043277 | apoptotic cell clearance | TGM2 | IDA | Human | PMID:19628791 | |
| Biological Process | GO:0001974 | blood vessel remodeling | Tgm2 | IMP | Rat | PMID:15550691|RGD:1579986 | |
| Biological Process | GO:0060445 | branching involved in salivary gland morphogenesis | Tgm2 | IMP | Mouse | PMID:15970210 | |
| Biological Process | GO:0071314 | cellular response to cocaine | TGM2 | IDA | Human | PMID:32273471 | |
| Biological Process | GO:1903351 | cellular response to dopamine | TGM2 | IDA | Human | PMID:32273471 | |
| Biological Process | GO:1904015 | cellular response to serotonin | TGM2 | IDA | Human | PMID:30867594 | |
| Biological Process | GO:0014046 | dopamine secretion | TGM2 | IDA | Human | PMID:32273471 | |
| Biological Process | GO:0010467 | gene expression | TGM2 | IDA | Human | PMID:30867594 | |
| Biological Process | GO:0018153 | isopeptide cross-linking via N6-(L-isoglutamyl)-L-lysine | Tgm2 | IDA | Rat | PMID:16341586|RGD:1579955 | |
| Biological Process | GO:0032471 | negative regulation of endoplasmic reticulum calcium ion concentration | TGM2 | IMP | Human | PMID:24349085 | |
| Biological Process | GO:0032471 | negative regulation of endoplasmic reticulum calcium ion concentration | Tgm2 | IMP | Mouse | MGI:MGI:5574435|PMID:24349085 | |
| Biological Process | GO:0018149 | peptide cross-linking | TGM2 | IDA | Human | PMID:12506096 | |
| Biological Process | GO:0018149 | peptide cross-linking | TGM2 | IDA | Human | PMID:23941696 | |
| Biological Process | GO:0018149 | peptide cross-linking | TGM2 | IDA | Human | PMID:30458214 | |
| Biological Process | GO:0018149 | peptide cross-linking | TGM2 | IDA | Human | PMID:9252372 | |
| Biological Process | GO:0007200 | phospholipase C-activating G protein-coupled receptor signaling pathway | TGM2 | IMP | Human | PMID:7592956 | |
| Biological Process | GO:0007200 | phospholipase C-activating G protein-coupled receptor signaling pathway | TGM2 | IMP | Human | PMID:8943303 | |
| Biological Process | GO:0007200 | phospholipase C-activating G protein-coupled receptor signaling pathway | Tgm2 | IDA | Rat | PMID:7911253|RGD:8553754 | |
| Biological Process | GO:0043065 | positive regulation of apoptotic process | TGM2 | IMP | Human | PMID:24349085 | |
| Biological Process | GO:0043065 | positive regulation of apoptotic process | Tgm2 | IMP | Rat | PMID:11073883|RGD:634391 | |
| Biological Process | GO:0045785 | positive regulation of cell adhesion | Tgm2 | IMP | Mouse | MGI:MGI:3525253|PMID:11274171 | |
| Biological Process | GO:0051482 | positive regulation of cytosolic calcium ion concentration involved in phospholipase C-activating G protein-coupled signaling pathway | Tgm2 | IMP | Rat | PMID:12054611|RGD:634393 | |
| Biological Process | GO:0043123 | positive regulation of I-kappaB kinase/NF-kappaB signaling | Tgm2 | IMP | Rat | PMID:15471861|RGD:1579987 | |
| Biological Process | GO:0050729 | positive regulation of inflammatory response | Tgm2 | IMP | Rat | PMID:15471861|RGD:1579987 | |
| Biological Process | GO:0051561 | positive regulation of mitochondrial calcium ion concentration | TGM2 | IMP | Human | PMID:24349085 | |
| Biological Process | GO:0051561 | positive regulation of mitochondrial calcium ion concentration | Tgm2 | IMP | Mouse | MGI:MGI:5574435|PMID:24349085 | |
| Biological Process | GO:0050769 | positive regulation of neurogenesis | TGM2 | IDA | Human | PMID:30867594 | |
| Biological Process | GO:0048661 | positive regulation of smooth muscle cell proliferation | Tgm2 | IDA | Rat | PMID:14970202|RGD:1579990 | |
| Biological Process | GO:0018277 | protein deamination | TGM2 | IDA | Human | PMID:20547769 | |
| Biological Process | GO:0018277 | protein deamination | TGM2 | IDA | Human | PMID:9623982 | |
| Biological Process | GO:2000425 | regulation of apoptotic cell clearance | TGM2 | IDA | Human | PMID:7935379 | |
| Biological Process | GO:2000425 | regulation of apoptotic cell clearance | Tgm2 | IMP | Mouse | MGI:MGI:3580951|PMID:15905580 | |
| Biological Process | GO:2000425 | regulation of apoptotic cell clearance | Tgm2 | IMP | Mouse | MGI:MGI:3629478|PMID:12810961 | |
| Biological Process | GO:0042981 | regulation of apoptotic process | TGM2 | IDA | Human | PMID:9252372 | |
| Biological Process | GO:0060662 | salivary gland cavitation | Tgm2 | IMP | Mouse | PMID:15970210 |
| EXP Inferred from experiment |
| IDA Inferred from direct assay |
| IEP Inferred from expression pattern |
| IGI Inferred from genetic interaction |
| IMP Inferred from mutant phenotype |
| IPI Inferred from physical interaction |
| HTP Inferred from High Throughput Experiment |
| HDA Inferred from High Throughput Direct Assay |
| HMP Inferred from High Throughput Mutant Phenotype |
| HGI Inferred from High Throughput Genetic Interaction |
| HEP Inferred from High Throughput Expression Pattern |
Mouse Genome Database (MGD), Gene Expression Database (GXD), Mouse Models of Human Cancer database (MMHCdb) (formerly Mouse Tumor Biology (MTB)), Gene Ontology (GO) |
||
|
Citing These Resources Funding Information Warranty Disclaimer, Privacy Notice, Licensing, & Copyright Send questions and comments to User Support. |
last database update 04/14/2026 MGI 6.24 |
|
|
|
||