|
Source |
Alliance of Genome Resources |



| Category | ID | Classification term | Gene | Evidence | Inferred from | Organism | Reference |
|---|---|---|---|---|---|---|---|
| Molecular Function | GO:0031072 | heat shock protein binding | SPN | IPI | UniProtKB:A0A0H3LCC3 | Human | PMID:20633027 |
| Molecular Function | GO:0031072 | heat shock protein binding | Spn | IPI | UniProtKB:A0A0H3LCC3 | Mouse | MGI:MGI:5882877|PMID:20633027 |
| Molecular Function | GO:0030544 | Hsp70 protein binding | SPN | IPI | UniProtKB:A0A0H3L5C8 | Human | PMID:20633027 |
| Molecular Function | GO:0005515 | protein binding | SPN | IPI | UniProtKB:O43765 | Human | PMID:32296183 |
| Molecular Function | GO:0005515 | protein binding | SPN | IPI | UniProtKB:Q04941 | Human | PMID:32296183 |
| Molecular Function | GO:0005515 | protein binding | SPN | IPI | UniProtKB:Q3SXY8 | Human | PMID:32296183 |
| Molecular Function | GO:0005515 | protein binding | SPN | IPI | UniProtKB:Q59EV6 | Human | PMID:32296183 |
| Molecular Function | GO:0005515 | protein binding | SPN | IPI | UniProtKB:Q9BQA9 | Human | PMID:32296183 |
| Molecular Function | GO:0005515 | protein binding | SPN | IPI | UniProtKB:Q9UHD9 | Human | PMID:32296183 |
| Molecular Function | GO:0005515 | protein binding | SPN | IPI | UniProtKB:Q9Y282 | Human | PMID:32296183 |
| Molecular Function | GO:0005515 | protein binding | Spn | IPI | UniProtKB:P26040 | Mouse | MGI:MGI:5317032|PMID:21289089 |
| Molecular Function | GO:0005515 | protein binding | Spn | IPI | PR:Q9QZR5 | Mouse | PMID:20360400 |
| Molecular Function | GO:0005515 | protein binding | Spn | IPI | PR:Q62230 | Mouse | PMID:11238599 |
| Molecular Function | GO:0005515 | protein binding | Spn | IPI | PR:P26043 | Mouse | PMID:12068294 |
| Molecular Function | GO:0005515 | protein binding | Spn | IPI | UniProtKB:P26040|UniProtKB:P26041|UniProtKB:P26043 | Rat | PMID:9472040|RGD:13506275 |
| Molecular Function | GO:0019904 | protein domain specific binding | Spn | IPI | RGD:1553217 | Rat | PMID:18614175|RGD:2303981 |
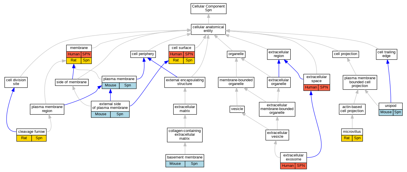
| Cellular Component | GO:0005604 | basement membrane | Spn | IDA | Mouse | PMID:7514104 | |
| Cellular Component | GO:0009986 | cell surface | SPN | IDA | Human | PMID:12354383 | |
| Cellular Component | GO:0009986 | cell surface | SPN | IDA | Human | PMID:20605918 | |
| Cellular Component | GO:0009986 | cell surface | Spn | IDA | Rat | PMID:7758131|RGD:2306195 | |
| Cellular Component | GO:0009986 | cell surface | Spn | IDA | Rat | PMID:9400815|RGD:2306198 | |
| Cellular Component | GO:0032154 | cleavage furrow | Spn | IDA | Rat | PMID:8421057|RGD:2306196 | |
| Cellular Component | GO:0009897 | external side of plasma membrane | Spn | IDA | Mouse | PMID:19299737 | |
| Cellular Component | GO:0009897 | external side of plasma membrane | Spn | IDA | Mouse | PMID:7790813 | |
| Cellular Component | GO:0009897 | external side of plasma membrane | Spn | IDA | Mouse | PMID:7566153 | |
| Cellular Component | GO:0009897 | external side of plasma membrane | Spn | IDA | Mouse | PMID:10943842 | |
| Cellular Component | GO:0009897 | external side of plasma membrane | Spn | IDA | Mouse | PMID:7514104 | |
| Cellular Component | GO:0009897 | external side of plasma membrane | Spn | IDA | Mouse | PMID:11380685 | |
| Cellular Component | GO:0009897 | external side of plasma membrane | Spn | IDA | Mouse | PMID:8920854 | |
| Cellular Component | GO:0009897 | external side of plasma membrane | Spn | IDA | Mouse | PMID:9645617 | |
| Cellular Component | GO:0009897 | external side of plasma membrane | Spn | IDA | Mouse | PMID:7477353 | |
| Cellular Component | GO:0009897 | external side of plasma membrane | Spn | IDA | Mouse | PMID:7795661 | |
| Cellular Component | GO:0009897 | external side of plasma membrane | Spn | IDA | Mouse | PMID:11728336 | |
| Cellular Component | GO:0009897 | external side of plasma membrane | Spn | IDA | Mouse | PMID:14635057 | |
| Cellular Component | GO:0009897 | external side of plasma membrane | Spn | IDA | Mouse | PMID:15843532 | |
| Cellular Component | GO:0009897 | external side of plasma membrane | Spn | IDA | Mouse | PMID:15117976 | |
| Cellular Component | GO:0070062 | extracellular exosome | SPN | HDA | Human | PMID:20458337 | |
| Cellular Component | GO:0005615 | extracellular space | SPN | IDA | Human | PMID:10899905 | |
| Cellular Component | GO:0016020 | membrane | SPN | HDA | Human | PMID:19946888 | |
| Cellular Component | GO:0016020 | membrane | Spn | IDA | Rat | PMID:10233680|RGD:2306197 | |
| Cellular Component | GO:0005902 | microvillus | Spn | IDA | Rat | PMID:8421057|RGD:2306196 | |
| Cellular Component | GO:0005902 | microvillus | Spn | IDA | Rat | PMID:9472040|RGD:13506275 | |
| Cellular Component | GO:0005886 | plasma membrane | Spn | IDA | Mouse | PMID:11728336 | |
| Cellular Component | GO:0005886 | plasma membrane | Spn | IDA | Mouse | PMID:11937524 | |
| Cellular Component | GO:0001931 | uropod | Spn | IDA | Mouse | MGI:MGI:6242696|PMID:24250818 | |
| Cellular Component | GO:0001931 | uropod | Spn | IDA | Mouse | MGI:MGI:5317032|PMID:21289089 | |
| Cellular Component | GO:0001931 | uropod | Spn | IDA | Mouse | PMID:11937524 | |
| Cellular Component | GO:0001931 | uropod | Spn | IDA | Mouse | PMID:11728336 | |
| Biological Process | GO:0097190 | apoptotic signaling pathway | Spn | IDA | Mouse | PMID:10429671 | |
| Biological Process | GO:0007166 | cell surface receptor signaling pathway | Spn | IDA | Mouse | PMID:7790813 | |
| Biological Process | GO:0002544 | chronic inflammatory response | Spn | IEP | Rat | PMID:10486239|RGD:2303982 | |
| Biological Process | GO:0042742 | defense response to bacterium | SPN | IDA | Human | PMID:10899905 | |
| Biological Process | GO:0042742 | defense response to bacterium | Spn | IMP | MGI:MGI:1857246 | Mouse | PMID:10899905 |
| Biological Process | GO:0050901 | leukocyte tethering or rolling | Spn | IMP | Mouse | MGI:MGI:6114858|PMID:26700769 | |
| Biological Process | GO:0042117 | monocyte activation | Spn | IEP | Rat | PMID:9400815|RGD:2306198 | |
| Biological Process | GO:0007162 | negative regulation of cell adhesion | Spn | IDA | Mouse | PMID:11937524 | |
| Biological Process | GO:0007162 | negative regulation of cell adhesion | Spn | IMP | MGI:MGI:1857246 | Mouse | PMID:11828253 |
| Biological Process | GO:0007162 | negative regulation of cell adhesion | Spn | IMP | MGI:MGI:1857246 | Mouse | PMID:7566153 |
| Biological Process | GO:0050868 | negative regulation of T cell activation | Spn | IMP | MGI:MGI:1857246 | Mouse | PMID:9645617 |
| Biological Process | GO:0042130 | negative regulation of T cell proliferation | Spn | IMP | Mouse | MGI:MGI:3847636|PMID:17638845 | |
| Biological Process | GO:0042130 | negative regulation of T cell proliferation | Spn | IMP | MGI:MGI:1857246 | Mouse | PMID:15117976 |
| Biological Process | GO:0042130 | negative regulation of T cell proliferation | Spn | IMP | MGI:MGI:1857246 | Mouse | PMID:7566153 |
| Biological Process | GO:0042130 | negative regulation of T cell proliferation | Spn | IMP | MGI:MGI:1857246 | Mouse | PMID:9645617 |
| Biological Process | GO:0001808 | negative regulation of type IV hypersensitivity | Spn | IMP | MGI:MGI:1857246 | Mouse | PMID:9645617 |
| Biological Process | GO:0045060 | negative thymic T cell selection | Spn | IMP | MGI:MGI:1857246 | Mouse | PMID:10429671 |
| Biological Process | GO:0001934 | positive regulation of protein phosphorylation | Spn | IGI | MGI:MGI:1314872 | Mouse | PMID:20360400 |
| Biological Process | GO:2000406 | positive regulation of T cell migration | Spn | IMP | Mouse | MGI:MGI:3847636|PMID:17638845 | |
| Biological Process | GO:0042102 | positive regulation of T cell proliferation | Spn | IDA | Mouse | PMID:11380685 | |
| Biological Process | GO:0042102 | positive regulation of T cell proliferation | Spn | IDA | Mouse | PMID:7790813 | |
| Biological Process | GO:0032760 | positive regulation of tumor necrosis factor production | SPN | IDA | Human | PMID:10899905 | |
| Biological Process | GO:0032760 | positive regulation of tumor necrosis factor production | Spn | IMP | MGI:MGI:1857246 | Mouse | PMID:10899905 |
| Biological Process | GO:0006468 | protein phosphorylation | Spn | IGI | MGI:MGI:1314872 | Mouse | PMID:20360400 |
| Biological Process | GO:0050688 | regulation of defense response to virus | Spn | IMP | MGI:MGI:1857246 | Mouse | PMID:7566153 |
| Biological Process | GO:0010468 | regulation of gene expression | Spn | IGI | UniProtKB:P06800 | Rat | PMID:12496963|RGD:1358565 |
| Biological Process | GO:0050776 | regulation of immune response | Spn | IMP | MGI:MGI:1857246 | Mouse | PMID:7566153 |
| Biological Process | GO:0050776 | regulation of immune response | Spn | IMP | MGI:MGI:1857246 | Mouse | PMID:9645617 |
| Biological Process | GO:2000404 | regulation of T cell migration | Spn | IMP | Mouse | MGI:MGI:5317032|PMID:21289089 | |
| Biological Process | GO:0001562 | response to protozoan | Spn | IDA | Mouse | PMID:11994475 | |
| Biological Process | GO:0031295 | T cell costimulation | Spn | IDA | Mouse | PMID:11380685 | |
| Biological Process | GO:0031295 | T cell costimulation | Spn | IDA | Mouse | PMID:7790813 | |
| Biological Process | GO:0031295 | T cell costimulation | Spn | IDA | Mouse | PMID:10429671 | |
| Biological Process | GO:0042098 | T cell proliferation | Spn | IDA | Mouse | PMID:11380685 | |
| Biological Process | GO:0050852 | T cell receptor signaling pathway | Spn | IGI | UniProtKB:P06800 | Rat | PMID:12496963|RGD:1358565 |
| Biological Process | GO:0002296 | T-helper 1 cell lineage commitment | SPN | IDA | Human | PMID:18036228 | |
| Biological Process | GO:0071594 | thymocyte aggregation | Spn | IMP | Rat | PMID:1382990|RGD:2306194 |
| EXP Inferred from experiment |
| IDA Inferred from direct assay |
| IEP Inferred from expression pattern |
| IGI Inferred from genetic interaction |
| IMP Inferred from mutant phenotype |
| IPI Inferred from physical interaction |
| HTP Inferred from High Throughput Experiment |
| HDA Inferred from High Throughput Direct Assay |
| HMP Inferred from High Throughput Mutant Phenotype |
| HGI Inferred from High Throughput Genetic Interaction |
| HEP Inferred from High Throughput Expression Pattern |
Mouse Genome Database (MGD), Gene Expression Database (GXD), Mouse Models of Human Cancer database (MMHCdb) (formerly Mouse Tumor Biology (MTB)), Gene Ontology (GO) |
||
|
Citing These Resources Funding Information Warranty Disclaimer, Privacy Notice, Licensing, & Copyright Send questions and comments to User Support. |
last database update 05/05/2026 MGI 6.24 |
|
|
|
||