|
Source |
Alliance of Genome Resources |



| Category | ID | Classification term | Gene | Evidence | Inferred from | Organism | Reference |
|---|---|---|---|---|---|---|---|
| Molecular Function | GO:0003682 | chromatin binding | Satb2 | IDA | Mouse | PMID:16751105 | |
| Molecular Function | GO:0003682 | chromatin binding | Satb2 | IDA | Mouse | PMID:23144223 | |
| Molecular Function | GO:0001228 | DNA-binding transcription activator activity, RNA polymerase II-specific | SATB2 | IDA | Human | PMID:22825848 | |
| Molecular Function | GO:0042826 | histone deacetylase binding | Satb2 | IPI | UniProtKB:B2GV01 | Rat | PMID:18255031|RGD:39458013 |
| Molecular Function | GO:0042826 | histone deacetylase binding | Satb2 | IPI | UniProtKB:Q4QQW4 | Rat | PMID:18255031|RGD:39458013 |
| Molecular Function | GO:0005515 | protein binding | SATB2 | IPI | UniProtKB:Q9H3D4-2 | Human | PMID:20829881 |
| Molecular Function | GO:0005515 | protein binding | SATB2 | IPI | UniProtKB:Q8TBN0 | Human | PMID:25416956 |
| Molecular Function | GO:0005515 | protein binding | SATB2 | IPI | UniProtKB:Q9H1A7 | Human | PMID:32296183 |
| Molecular Function | GO:0005515 | protein binding | Satb2 | IPI | UniProtKB:O09106|UniProtKB:P53564|UniProtKB:Q9R190 | Mouse | MGI:MGI:6280169|PMID:30726206 |
| Molecular Function | GO:0005515 | protein binding | Satb2 | IPI | UniProtKB:O09106|UniProtKB:P12755|UniProtKB:Q60698|UniProtKB:Q9R190 | Mouse | MGI:MGI:5314844|PMID:22334647 |
| Molecular Function | GO:0005515 | protein binding | Satb2 | IPI | PR:Q06507 | Mouse | PMID:16751105 |
| Molecular Function | GO:0005515 | protein binding | Satb2 | IPI | PR:Q08775 | Mouse | PMID:16751105 |
| Molecular Function | GO:0000978 | RNA polymerase II cis-regulatory region sequence-specific DNA binding | Satb2 | IDA | Mouse | PMID:18255031 | |
| Molecular Function | GO:0000978 | RNA polymerase II cis-regulatory region sequence-specific DNA binding | Satb2 | IDA | Mouse | PMID:15733084 | |
| Molecular Function | GO:0000977 | RNA polymerase II transcription regulatory region sequence-specific DNA binding | SATB2 | IDA | Human | PMID:22825848 | |
| Molecular Function | GO:0000977 | RNA polymerase II transcription regulatory region sequence-specific DNA binding | Satb2 | IDA | Mouse | MGI:MGI:3692344|PMID:16751105 | |
| Molecular Function | GO:0043565 | sequence-specific DNA binding | Satb2 | IGI | MGI:MGI:99829 | Mouse | PMID:16751105 |
| Molecular Function | GO:0043565 | sequence-specific DNA binding | Satb2 | IGI | MGI:MGI:88096 | Mouse | PMID:16751105 |
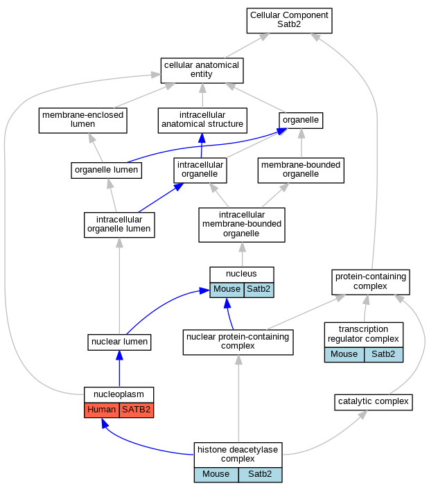
| Cellular Component | GO:0000118 | histone deacetylase complex | Satb2 | IDA | Mouse | PMID:18255031 | |
| Cellular Component | GO:0005654 | nucleoplasm | SATB2 | IDA | Human | GO_REF:0000052 | |
| Cellular Component | GO:0005634 | nucleus | Satb2 | IDA | Mouse | PMID:15733084 | |
| Cellular Component | GO:0005667 | transcription regulator complex | Satb2 | IDA | Mouse | PMID:16751105 | |
| Biological Process | GO:0051216 | cartilage development | Satb2 | IMP | MGI:MGI:3692768 | Mouse | PMID:16751105 |
| Biological Process | GO:0071310 | cellular response to organic substance | Satb2 | IDA | Mouse | PMID:18794345 | |
| Biological Process | GO:0006338 | chromatin remodeling | Satb2 | IDA | Mouse | PMID:18255031 | |
| Biological Process | GO:0009880 | embryonic pattern specification | Satb2 | IMP | MGI:MGI:3692768 | Mouse | PMID:16751105 |
| Biological Process | GO:0048704 | embryonic skeletal system morphogenesis | Satb2 | IMP | MGI:MGI:3695425 | Mouse | PMID:16960803 |
| Biological Process | GO:0048704 | embryonic skeletal system morphogenesis | Satb2 | IMP | MGI:MGI:3692768 | Mouse | PMID:16751105 |
| Biological Process | GO:0055113 | epiboly involved in gastrulation with mouth forming second | satb2 | IMP | ZFIN:ZDB-MRPHLNO-101118-3 | Zfish | PMID:20814748 |
| Biological Process | GO:0000122 | negative regulation of transcription by RNA polymerase II | Satb2 | IMP | MGI:MGI:3692768 | Mouse | PMID:16751105 |
| Biological Process | GO:0001764 | neuron migration | Satb2 | IMP | MGI:MGI:3695425 | Mouse | PMID:18255031 |
| Biological Process | GO:0002076 | osteoblast development | Satb2 | IMP | MGI:MGI:3692768 | Mouse | PMID:16751105 |
| Biological Process | GO:0002076 | osteoblast development | Satb2 | IGI | MGI:MGI:96174 | Mouse | PMID:16751105 |
| Biological Process | GO:0045944 | positive regulation of transcription by RNA polymerase II | SATB2 | IDA | Human | PMID:22825848 | |
| Biological Process | GO:0045944 | positive regulation of transcription by RNA polymerase II | Satb2 | IDA | Mouse | PMID:16751105 | |
| Biological Process | GO:0045944 | positive regulation of transcription by RNA polymerase II | Satb2 | IGI | MGI:MGI:99829 | Mouse | PMID:16751105 |
| Biological Process | GO:0045944 | positive regulation of transcription by RNA polymerase II | Satb2 | IGI | MGI:MGI:88096 | Mouse | PMID:16751105 |
| Biological Process | GO:0010468 | regulation of gene expression | Satb2 | IMP | MGI:MGI:3695425 | Mouse | PMID:18255031 |
| Biological Process | GO:0060021 | roof of mouth development | Satb2 | IMP | MGI:MGI:3695425 | Mouse | PMID:16960803 |
| Biological Process | GO:0060021 | roof of mouth development | Satb2 | IMP | MGI:MGI:3692768 | Mouse | PMID:16751105 |
| EXP Inferred from experiment |
| IDA Inferred from direct assay |
| IEP Inferred from expression pattern |
| IGI Inferred from genetic interaction |
| IMP Inferred from mutant phenotype |
| IPI Inferred from physical interaction |
| HTP Inferred from High Throughput Experiment |
| HDA Inferred from High Throughput Direct Assay |
| HMP Inferred from High Throughput Mutant Phenotype |
| HGI Inferred from High Throughput Genetic Interaction |
| HEP Inferred from High Throughput Expression Pattern |
Mouse Genome Database (MGD), Gene Expression Database (GXD), Mouse Models of Human Cancer database (MMHCdb) (formerly Mouse Tumor Biology (MTB)), Gene Ontology (GO) |
||
|
Citing These Resources Funding Information Warranty Disclaimer, Privacy Notice, Licensing, & Copyright Send questions and comments to User Support. |
last database update 12/30/2025 MGI 6.24 |
|
|
|
||