|
Source |
Alliance of Genome Resources |



| Category | ID | Classification term | Gene | Evidence | Inferred from | Organism | Reference |
|---|---|---|---|---|---|---|---|
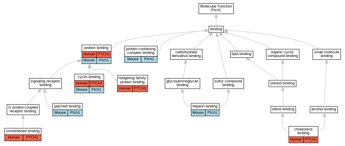
| Molecular Function | GO:0015485 | cholesterol binding | PTCH1 | IDA | Human | PMID:21931618 | |
| Molecular Function | GO:0030332 | cyclin binding | PTCH1 | IPI | UniProtKB:P13350 | Human | PMID:11331587 |
| Molecular Function | GO:0030332 | cyclin binding | PTCH1 | IPI | UniProtKB:P14635 | Human | PMID:11331587 |
| Molecular Function | GO:0030332 | cyclin binding | Ptch1 | IPI | UniProtKB:P13350 | Mouse | MGI:MGI:5306326|PMID:11331587 |
| Molecular Function | GO:0097108 | hedgehog family protein binding | PTCH1 | IPI | UniProtKB:P97812 | Human | PMID:9811851 |
| Molecular Function | GO:0097108 | hedgehog family protein binding | PTCH1 | IPI | UniProtKB:Q61488 | Human | PMID:9811851 |
| Molecular Function | GO:0097108 | hedgehog family protein binding | PTCH1 | IPI | UniProtKB:Q62226 | Human | PMID:9811851 |
| Molecular Function | GO:0008201 | heparin binding | Ptch1 | IDA | Mouse | MGI:MGI:3687672|PMID:10500113 | |
| Molecular Function | GO:0005113 | patched binding | Ptch1 | IDA | Mouse | MGI:MGI:3687672|PMID:10500113 | |
| Molecular Function | GO:0005515 | protein binding | PTCH1 | IPI | UniProtKB:P14635 | Human | PMID:19502428 |
| Molecular Function | GO:0005515 | protein binding | PTCH1 | IPI | UniProtKB:P21146 | Human | PMID:19502428 |
| Molecular Function | GO:0005515 | protein binding | PTCH1 | IPI | UniProtKB:P25098 | Human | PMID:19502428 |
| Molecular Function | GO:0005515 | protein binding | PTCH1 | IPI | UniProtKB:Q15465 | Human | PMID:19561609 |
| Molecular Function | GO:0005515 | protein binding | PTCH1 | IPI | UniProtKB:O35158 | Human | PMID:21802063 |
| Molecular Function | GO:0005515 | protein binding | PTCH1 | IPI | UniProtKB:Q4KMG0 | Human | PMID:21802063 |
| Molecular Function | GO:0005515 | protein binding | PTCH1 | IPI | UniProtKB:P46937 | Human | PMID:25283809 |
| Molecular Function | GO:0005515 | protein binding | PTCH1 | IPI | UniProtKB:P46937 | Human | PMID:35044719 |
| Molecular Function | GO:0005515 | protein binding | Ptch1 | IPI | UniProtKB:Q62226 | Mouse | MGI:MGI:3687672|PMID:10500113 |
| Molecular Function | GO:0005515 | protein binding | Ptch1 | IPI | UniProtKB:Q14623 | Mouse | MGI:MGI:5508726|PMID:21537345 |
| Molecular Function | GO:0005515 | protein binding | Ptch1 | IPI | UniProtKB:Q96EY1 | Mouse | MGI:MGI:3699985|PMID:17230190 |
| Molecular Function | GO:0005515 | protein binding | Ptch1 | IPI | PR:Q62226 | Mouse | PMID:29118110 |
| Molecular Function | GO:0005515 | protein binding | Ptch1 | IPI | PR:Q9JJS0 | Mouse | PMID:25639508 |
| Molecular Function | GO:0005515 | protein binding | Ptch1 | IPI | PR:Q99JG2 | Mouse | PMID:24062445 |
| Molecular Function | GO:0044877 | protein-containing complex binding | Ptch1 | IDA | Mouse | MGI:MGI:5306326|PMID:11331587 | |
| Molecular Function | GO:0005119 | smoothened binding | PTCH1 | IPI | UniProtKB:Q99835 | Human | PMID:11278759 |
| Molecular Function | GO:0005119 | smoothened binding | PTCH1 | IPI | UniProtKB:Q99835 | Human | PMID:9811851 |
| Cellular Component | GO:0045177 | apical part of cell | PTCH1 | IDA | Human | PMID:17850284 | |
| Cellular Component | GO:0044295 | axonal growth cone | Ptch1 | IDA | Rat | PMID:21618238|RGD:5509937 | |
| Cellular Component | GO:0005901 | caveola | PTCH1 | IDA | Human | PMID:11278759 | |
| Cellular Component | GO:0005929 | cilium | Ptch1 | IDA | Mouse | PMID:19684112 | |
| Cellular Component | GO:0005929 | cilium | Ptch1 | IDA | Mouse | PMID:19654211 | |
| Cellular Component | GO:0044294 | dendritic growth cone | Ptch1 | IDA | Rat | PMID:21618238|RGD:5509937 | |
| Cellular Component | GO:0005794 | Golgi apparatus | PTCH1 | IDA | Human | PMID:11278759 | |
| Cellular Component | GO:0043231 | intracellular membrane-bounded organelle | PTCH1 | IDA | Human | PMID:11278759 | |
| Cellular Component | GO:0030496 | midbody | Ptch1 | IDA | Mouse | MGI:MGI:4942244|PMID:15166316 | |
| Cellular Component | GO:0005634 | nucleus | Ptch1 | IDA | Rat | PMID:26210874|RGD:12832755 | |
| Cellular Component | GO:0048471 | perinuclear region of cytoplasm | PTCH1 | IDA | Human | PMID:11278759 | |
| Cellular Component | GO:0005886 | plasma membrane | PTCH1 | IDA | Human | PMID:11278759 | |
| Cellular Component | GO:0005886 | plasma membrane | PTCH1 | IDA | Human | PMID:12635140 | |
| Cellular Component | GO:0005886 | plasma membrane | Ptch1 | IDA | Mouse | MGI:MGI:5306540|PMID:21931618 | |
| Cellular Component | GO:0005886 | plasma membrane | Ptch1 | IDA | Mouse | MGI:MGI:5306326|PMID:11331587 | |
| Cellular Component | GO:0005886 | plasma membrane | Ptch1 | IDA | Mouse | PMID:24062445 | |
| Cellular Component | GO:0014069 | postsynaptic density | Ptch1 | IDA | Rat | PMID:21618238|RGD:5509937 | |
| Biological Process | GO:0009887 | animal organ morphogenesis | Ptch1 | IMP | MGI:MGI:1857447 | Mouse | PMID:12917290 |
| Biological Process | GO:0007420 | brain development | Ptch1 | IMP | Mouse | MGI:MGI:5142377|PMID:11517919 | |
| Biological Process | GO:0001658 | branching involved in ureteric bud morphogenesis | Ptch1 | IMP | MGI:MGI:1857447 | Mouse | PMID:19809516 |
| Biological Process | GO:0010002 | cardioblast differentiation | ptch1 | IGI | ZFIN:ZDB-GENO-080728-6 | Zfish | PMID:18842815 |
| Biological Process | GO:0061005 | cell differentiation involved in kidney development | Ptch1 | IGI | MGI:MGI:95729 | Mouse | PMID:19809516 |
| Biological Process | GO:0001709 | cell fate determination | Ptch1 | IGI | MGI:MGI:1095405 | Mouse | PMID:24492243 |
| Biological Process | GO:0072203 | cell proliferation involved in metanephros development | Ptch1 | IMP | MGI:MGI:1857447 | Mouse | PMID:19809516 |
| Biological Process | GO:0071397 | cellular response to cholesterol | PTCH1 | IMP | Human | PMID:11278759 | |
| Biological Process | GO:0071397 | cellular response to cholesterol | Ptch1 | IEP | Mouse | MGI:MGI:5306540|PMID:21931618 | |
| Biological Process | GO:0071679 | commissural neuron axon guidance | Ptch1 | IMP | Rat | PMID:19946319|RGD:12879429 | |
| Biological Process | GO:0021904 | dorsal/ventral neural tube patterning | Ptch1 | IMP | MGI:MGI:1857447 | Mouse | PMID:9262482 |
| Biological Process | GO:0009953 | dorsal/ventral pattern formation | Ptch1 | IGI | MGI:MGI:1341847 | Mouse | PMID:15576403 |
| Biological Process | GO:0030326 | embryonic limb morphogenesis | Ptch1 | IGI | MGI:MGI:98297 | Mouse | PMID:11389830 |
| Biological Process | GO:0030326 | embryonic limb morphogenesis | Ptch1 | IMP | MGI:MGI:1856954 | Mouse | PMID:11784021 |
| Biological Process | GO:0048568 | embryonic organ development | Ptch1 | IGI | MGI:MGI:2144467 | Mouse | PMID:24302887 |
| Biological Process | GO:0009957 | epidermal cell fate specification | Ptch1 | IGI | MGI:MGI:1095405 | Mouse | PMID:24492243 |
| Biological Process | GO:0008544 | epidermis development | Ptch1 | IMP | MGI:MGI:1856954 | Mouse | PMID:17631878 |
| Biological Process | GO:0050673 | epithelial cell proliferation | Ptch1 | IMP | MGI:MGI:1856954 | Mouse | PMID:17631878 |
| Biological Process | GO:0042593 | glucose homeostasis | Ptch1 | IMP | MGI:MGI:1857447 | Mouse | PMID:11044404 |
| Biological Process | GO:0003007 | heart morphogenesis | Ptch1 | IMP | MGI:MGI:1857447 | Mouse | PMID:9262482 |
| Biological Process | GO:0035137 | hindlimb morphogenesis | Ptch1 | IMP | MGI:MGI:1857447 | Mouse | PMID:9262482 |
| Biological Process | GO:0001701 | in utero embryonic development | Ptch1 | IGI | MGI:MGI:2384818 | Mouse | PMID:21406566 |
| Biological Process | GO:0001957 | intramembranous ossification | ptch1 | IMP | ZFIN:ZDB-GENO-100507-1 | Zfish | PMID:22627283 |
| Biological Process | GO:0043616 | keratinocyte proliferation | Ptch1 | IMP | MGI:MGI:1856954 | Mouse | PMID:17631878 |
| Biological Process | GO:0035108 | limb morphogenesis | PTCH1 | IMP | Human | PMID:8681379 | |
| Biological Process | GO:0097421 | liver regeneration | Ptch1 | IEP | Rat | PMID:22024090|RGD:12911223 | |
| Biological Process | GO:0030879 | mammary gland development | Ptch1 | IMP | MGI:MGI:1857447 | Mouse | PMID:10529434 |
| Biological Process | GO:0060603 | mammary gland duct morphogenesis | Ptch1 | IMP | MGI:MGI:1857447 | Mouse | PMID:10529434 |
| Biological Process | GO:0060644 | mammary gland epithelial cell differentiation | Ptch1 | IMP | MGI:MGI:1857447 | Mouse | PMID:10529434 |
| Biological Process | GO:0072205 | metanephric collecting duct development | PTCH1 | IEP | Human | PMID:17850284 | |
| Biological Process | GO:0051782 | negative regulation of cell division | Ptch1 | IMP | Mouse | MGI:MGI:5306326|PMID:11331587 | |
| Biological Process | GO:0008285 | negative regulation of cell population proliferation | Ptch1 | IMP | Mouse | MGI:MGI:5306326|PMID:11331587 | |
| Biological Process | GO:0008285 | negative regulation of cell population proliferation | Ptch1 | IMP | MGI:MGI:2675356 | Mouse | PMID:16489008 |
| Biological Process | GO:0043433 | negative regulation of DNA-binding transcription factor activity | PTCH1 | IMP | Human | PMID:16229683 | |
| Biological Process | GO:0045892 | negative regulation of DNA-templated transcription | Ptch1 | IMP | Mouse | MGI:MGI:5619427|PMID:24548465 | |
| Biological Process | GO:0050680 | negative regulation of epithelial cell proliferation | Ptch1 | IMP | MGI:MGI:1856954 | Mouse | PMID:17631878 |
| Biological Process | GO:0010839 | negative regulation of keratinocyte proliferation | Ptch1 | IMP | MGI:MGI:1856954 | Mouse | PMID:17631878 |
| Biological Process | GO:0040015 | negative regulation of multicellular organism growth | Ptch1 | IMP | MGI:MGI:1856954 | Mouse | PMID:11784021 |
| Biological Process | GO:0048635 | negative regulation of muscle organ development | ptch1 | IGI | ZFIN:ZDB-MRPHLNO-050308-1,ZFIN:ZDB-MRPHLNO-061130-1,ZFIN:ZDB-MRPHLNO-061130-2 | Zfish | PMID:16765934 |
| Biological Process | GO:0045668 | negative regulation of osteoblast differentiation | PTCH1 | IMP | Human | PMID:16229683 | |
| Biological Process | GO:0045879 | negative regulation of smoothened signaling pathway | Ptch1 | IGI | UniProtKB:Q62226 | Mouse | MGI:MGI:5306540|PMID:21931618 |
| Biological Process | GO:0045879 | negative regulation of smoothened signaling pathway | Ptch1 | IDA | Mouse | PMID:11493558 | |
| Biological Process | GO:0045879 | negative regulation of smoothened signaling pathway | Ptch1 | IMP | MGI:MGI:2153143 | Mouse | PMID:11784021 |
| Biological Process | GO:0045879 | negative regulation of smoothened signaling pathway | Ptch1 | IGI | MGI:MGI:1916147 | Mouse | PMID:15269168 |
| Biological Process | GO:0045879 | negative regulation of smoothened signaling pathway | Ptch1 | IDA | Mouse | PMID:9006067 | |
| Biological Process | GO:0045879 | negative regulation of smoothened signaling pathway | Ptch1 | IMP | MGI:MGI:1857447 | Mouse | PMID:19684112 |
| Biological Process | GO:0045879 | negative regulation of smoothened signaling pathway | Ptch1 | IGI | MGI:MGI:2142166 | Mouse | PMID:19004860 |
| Biological Process | GO:0045879 | negative regulation of smoothened signaling pathway | Ptch1 | IMP | MGI:MGI:1857447 | Mouse | PMID:19809516 |
| Biological Process | GO:0045879 | negative regulation of smoothened signaling pathway | ptch1 | IMP | ZFIN:ZDB-GENO-980202-1296 | Zfish | PMID:16121254 |
| Biological Process | GO:2000647 | negative regulation of stem cell proliferation | Ptch1 | IMP | MGI:MGI:1856954 | Mouse | PMID:17631878 |
| Biological Process | GO:0000122 | negative regulation of transcription by RNA polymerase II | PTCH1 | IMP | Human | PMID:16229683 | |
| Biological Process | GO:0021997 | neural plate axis specification | Ptch1 | IMP | Mouse | MGI:MGI:5142377|PMID:11517919 | |
| Biological Process | GO:0001843 | neural tube closure | Ptch1 | IMP | MGI:MGI:1857447 | Mouse | PMID:9262482 |
| Biological Process | GO:0001841 | neural tube formation | Ptch1 | IDA | Mouse | MGI:MGI:3687672|PMID:10500113 | |
| Biological Process | GO:0021532 | neural tube patterning | PTCH1 | IMP | Human | PMID:8681379 | |
| Biological Process | GO:0001649 | osteoblast differentiation | ptch1 | IMP | ZFIN:ZDB-GENO-100507-1 | Zfish | PMID:19906866 |
| Biological Process | GO:0007389 | pattern specification process | Ptch1 | IMP | MGI:MGI:1857447 | Mouse | PMID:9262482 |
| Biological Process | GO:0060037 | pharyngeal system development | PTCH1 | IMP | Human | PMID:8681379 | |
| Biological Process | GO:0060037 | pharyngeal system development | PTCH1 | IMP | Human | PMID:8981943 | |
| Biological Process | GO:0010875 | positive regulation of cholesterol efflux | PTCH1 | IDA | Human | PMID:21931618 | |
| Biological Process | GO:0045893 | positive regulation of DNA-templated transcription | Ptch1 | IMP | Mouse | MGI:MGI:5619427|PMID:24548465 | |
| Biological Process | GO:0045606 | positive regulation of epidermal cell differentiation | Ptch1 | IGI | MGI:MGI:1095405 | Mouse | PMID:24492243 |
| Biological Process | GO:0030850 | prostate gland development | Ptch1 | IEP | Rat | PMID:15328011|RGD:1303367 | |
| Biological Process | GO:0072659 | protein localization to plasma membrane | PTCH1 | IDA | Human | PMID:11278759 | |
| Biological Process | GO:0016485 | protein processing | Ptch1 | IMP | MGI:MGI:1857447 | Mouse | PMID:16061793 |
| Biological Process | GO:0042127 | regulation of cell population proliferation | Ptch1 | IMP | MGI:MGI:1857447 | Mouse | PMID:19809516 |
| Biological Process | GO:0040008 | regulation of growth | Ptch1 | IMP | MGI:MGI:1857447 | Mouse | PMID:9262482 |
| Biological Process | GO:0007346 | regulation of mitotic cell cycle | Ptch1 | IMP | MGI:MGI:2675356 | Mouse | PMID:16489008 |
| Biological Process | GO:0032880 | regulation of protein localization | Ptch1 | IDA | Mouse | MGI:MGI:5306326|PMID:11331587 | |
| Biological Process | GO:0032880 | regulation of protein localization | Ptch1 | IMP | MGI:MGI:2675356 | Mouse | PMID:16489008 |
| Biological Process | GO:0010157 | response to chlorate | Ptch1 | IDA | Mouse | PMID:11476578 | |
| Biological Process | GO:0032355 | response to estradiol | Ptch1 | IEP | Rat | PMID:17109907|RGD:1601055 | |
| Biological Process | GO:0009612 | response to mechanical stimulus | Ptch1 | IEP | Rat | PMID:16943241|RGD:2303055 | |
| Biological Process | GO:0014070 | response to organic cyclic compound | Ptch1 | IEP | Rat | PMID:18772241|RGD:2303053 | |
| Biological Process | GO:0032526 | response to retinoic acid | Ptch1 | IEP | Rat | PMID:17307727|RGD:2303054 | |
| Biological Process | GO:0009410 | response to xenobiotic stimulus | Ptch1 | IEP | Rat | PMID:18772241|RGD:2303053 | |
| Biological Process | GO:0060041 | retina development in camera-type eye | ptch1 | IMP | ZFIN:ZDB-GENO-110629-4 | Zfish | PMID:19840373 |
| Biological Process | GO:0060042 | retina morphogenesis in camera-type eye | ptch1 | IMP | ZFIN:ZDB-GENO-110629-4 | Zfish | PMID:22003118 |
| Biological Process | GO:0007165 | signal transduction | Ptch1 | IDA | Mouse | MGI:MGI:3687672|PMID:10500113 | |
| Biological Process | GO:0048745 | smooth muscle tissue development | PTCH1 | IEP | Human | PMID:17850284 | |
| Biological Process | GO:0061053 | somite development | PTCH1 | IMP | Human | PMID:8681379 | |
| Biological Process | GO:0061053 | somite development | Ptch1 | IMP | Mouse | MGI:MGI:5142377|PMID:11517919 | |
| Biological Process | GO:0007286 | spermatid development | Ptch1 | IEP | Rat | PMID:21893610|RGD:150573809 | |
| Biological Process | GO:0021522 | spinal cord motor neuron differentiation | Ptch1 | IGI | MGI:MGI:107736 | Mouse | PMID:21552265 |
| Biological Process | GO:0072089 | stem cell proliferation | Ptch1 | IMP | MGI:MGI:1856954 | Mouse | PMID:17631878 |
| EXP Inferred from experiment |
| IDA Inferred from direct assay |
| IEP Inferred from expression pattern |
| IGI Inferred from genetic interaction |
| IMP Inferred from mutant phenotype |
| IPI Inferred from physical interaction |
| HTP Inferred from High Throughput Experiment |
| HDA Inferred from High Throughput Direct Assay |
| HMP Inferred from High Throughput Mutant Phenotype |
| HGI Inferred from High Throughput Genetic Interaction |
| HEP Inferred from High Throughput Expression Pattern |
Mouse Genome Database (MGD), Gene Expression Database (GXD), Mouse Models of Human Cancer database (MMHCdb) (formerly Mouse Tumor Biology (MTB)), Gene Ontology (GO) |
||
|
Citing These Resources Funding Information Warranty Disclaimer, Privacy Notice, Licensing, & Copyright Send questions and comments to User Support. |
last database update 05/05/2026 MGI 6.24 |
|
|
|
||