|
Source |
Alliance of Genome Resources |



| Category | ID | Classification term | Gene | Evidence | Inferred from | Organism | Reference |
|---|---|---|---|---|---|---|---|
| Molecular Function | GO:0005246 | calcium channel regulator activity | Plcb1 | IDA | Mouse | PMID:9762362 | |
| Molecular Function | GO:0005509 | calcium ion binding | Plcb1 | IDA | Rat | PMID:11377826|RGD:8554253 | |
| Molecular Function | GO:0005516 | calmodulin binding | PLCB1 | IDA | Human | PMID:12821674 | |
| Molecular Function | GO:0099103 | channel activator activity | Plcb1 | IDA | Mouse | PMID:9762362 | |
| Molecular Function | GO:0019899 | enzyme binding | PLCB1 | IPI | UniProtKB:P52824 | Human | PMID:12799190 |
| Molecular Function | GO:0005096 | GTPase activator activity | PLCB1 | IDA | Human | PMID:1322796 | |
| Molecular Function | GO:0042802 | identical protein binding | Plcb1 | IPI | RGD:3344 | Rat | PMID:16763092|RGD:2314506 |
| Molecular Function | GO:0042802 | identical protein binding | Plcb1 | IPI | UniProtKB:P10687 | Rat | PMID:16763092|RGD:2314506 |
| Molecular Function | GO:0099107 | ion channel regulator activity involved in G protein-coupled receptor signaling pathway | Plcb1 | IDA | Mouse | PMID:9762362 | |
| Molecular Function | GO:0005521 | lamin binding | Plcb1 | IPI | UniProtKB:P14733 | Mouse | MGI:MGI:4943663|PMID:19028838 |
| Molecular Function | GO:0004435 | phosphatidylinositol phospholipase C activity | PLCB1 | IDA | Human | PMID:9188725 | |
| Molecular Function | GO:0004435 | phosphatidylinositol phospholipase C activity | Plcb1 | IDA | Mouse | PMID:9762362 | |
| Molecular Function | GO:0004435 | phosphatidylinositol phospholipase C activity | Plcb1 | IDA | Rat | PMID:15159145|RGD:1582559 | |
| Molecular Function | GO:0005546 | phosphatidylinositol-4,5-bisphosphate binding | PLCB1 | IDA | Human | PMID:12799190 | |
| Molecular Function | GO:0005515 | protein binding | PLCB1 | IPI | UniProtKB:P56545 | Human | PMID:25416956 |
| Molecular Function | GO:0005515 | protein binding | PLCB1 | IPI | UniProtKB:P56545-3 | Human | PMID:25416956 |
| Molecular Function | GO:0005515 | protein binding | PLCB1 | IPI | UniProtKB:Q12800 | Human | PMID:25416956 |
| Molecular Function | GO:0005515 | protein binding | PLCB1 | IPI | UniProtKB:Q13363-2 | Human | PMID:25416956 |
| Molecular Function | GO:0005515 | protein binding | PLCB1 | IPI | UniProtKB:Q8TAP6 | Human | PMID:25416956 |
| Molecular Function | GO:0005515 | protein binding | Plcb1 | IPI | UniProtKB:P84104 | Mouse | MGI:MGI:4943667|PMID:17022104 |
| Molecular Function | GO:0005515 | protein binding | Plcb1 | IPI | UniProtKB:Q925B3 | Rat | PMID:11161216|RGD:632429 |
| Molecular Function | GO:0043539 | protein serine/threonine kinase activator activity | Plcb1 | IDA | Mouse | PMID:9762362 | |
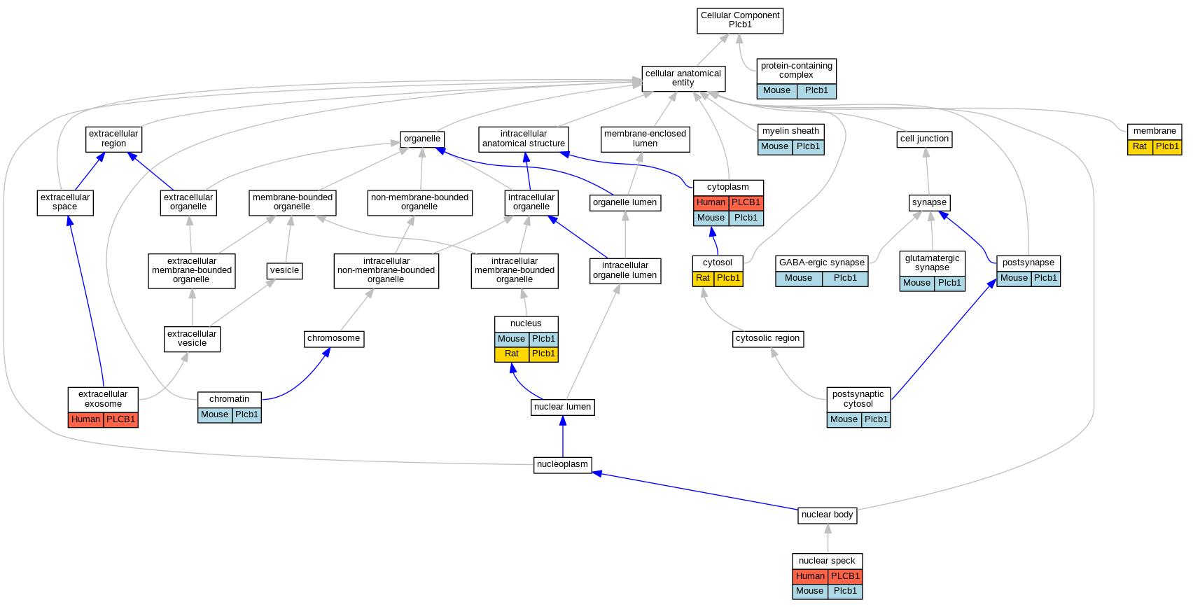
| Cellular Component | GO:0000785 | chromatin | Plcb1 | IDA | Mouse | MGI:MGI:4943663|PMID:19028838 | |
| Cellular Component | GO:0005737 | cytoplasm | PLCB1 | IDA | Human | PMID:11118617 | |
| Cellular Component | GO:0005737 | cytoplasm | Plcb1 | IDA | Mouse | MGI:MGI:4943410|PMID:15849202 | |
| Cellular Component | GO:0005737 | cytoplasm | Plcb1 | IDA | Mouse | MGI:MGI:4943666|PMID:17725492 | |
| Cellular Component | GO:0005829 | cytosol | Plcb1 | IDA | Rat | PMID:15159145|RGD:1582559 | |
| Cellular Component | GO:0070062 | extracellular exosome | PLCB1 | HDA | Human | PMID:19199708 | |
| Cellular Component | GO:0098982 | GABA-ergic synapse | Plcb1 | IDA | Mouse | PMID:15664177 | |
| Cellular Component | GO:0098982 | GABA-ergic synapse | Plcb1 | IMP | Mouse | PMID:15664177 | |
| Cellular Component | GO:0098978 | glutamatergic synapse | Plcb1 | EXP | Mouse | PMID:16339037 | |
| Cellular Component | GO:0098978 | glutamatergic synapse | Plcb1 | IDA | Mouse | PMID:16339037 | |
| Cellular Component | GO:0098978 | glutamatergic synapse | Plcb1 | IMP | Mouse | PMID:16339037 | |
| Cellular Component | GO:0016020 | membrane | Plcb1 | IDA | Rat | PMID:15159145|RGD:1582559 | |
| Cellular Component | GO:0043209 | myelin sheath | Plcb1 | HDA | Mouse | MGI:MGI:3834050|PMID:17634366 | |
| Cellular Component | GO:0016607 | nuclear speck | PLCB1 | IDA | Human | PMID:12799190 | |
| Cellular Component | GO:0016607 | nuclear speck | Plcb1 | IDA | Mouse | MGI:MGI:4943667|PMID:17022104 | |
| Cellular Component | GO:0005634 | nucleus | Plcb1 | IDA | Mouse | MGI:MGI:4942243|PMID:15174099 | |
| Cellular Component | GO:0005634 | nucleus | Plcb1 | IDA | Mouse | MGI:MGI:4942262|PMID:10913438 | |
| Cellular Component | GO:0005634 | nucleus | Plcb1 | IDA | Mouse | MGI:MGI:4943410|PMID:15849202 | |
| Cellular Component | GO:0005634 | nucleus | Plcb1 | IDA | Mouse | MGI:MGI:4943666|PMID:17725492 | |
| Cellular Component | GO:0005634 | nucleus | Plcb1 | IDA | Mouse | MGI:MGI:4942248|PMID:14499343 | |
| Cellular Component | GO:0005634 | nucleus | Plcb1 | IDA | Rat | PMID:1325785|RGD:11535160 | |
| Cellular Component | GO:0098794 | postsynapse | Plcb1 | IDA | Mouse | MGI:MGI:3610682|PMID:16339037 | |
| Cellular Component | GO:0099524 | postsynaptic cytosol | Plcb1 | IDA | Mouse | PMID:18973591 | |
| Cellular Component | GO:0099524 | postsynaptic cytosol | Plcb1 | IEP | Mouse | PMID:18973591 | |
| Cellular Component | GO:0032991 | protein-containing complex | Plcb1 | IDA | Mouse | PMID:27353086 | |
| Biological Process | GO:0060466 | activation of meiosis involved in egg activation | Plcb1 | IDA | Mouse | MGI:MGI:4942248|PMID:14499343 | |
| Biological Process | GO:0007420 | brain development | Plcb1 | IEP | Rat | PMID:9705000|RGD:13830877 | |
| Biological Process | GO:1902618 | cellular response to fluoride | Plcb1 | IDA | Rat | PMID:11377826|RGD:8554253 | |
| Biological Process | GO:1905631 | cellular response to glyceraldehyde | Plcb1 | IDA | Rat | PMID:11377826|RGD:8554253 | |
| Biological Process | GO:1904637 | cellular response to ionomycin | Plcb1 | IDA | Rat | PMID:11377826|RGD:8554253 | |
| Biological Process | GO:1904117 | cellular response to vasopressin | Plcb1 | IDA | Rat | PMID:11377826|RGD:8554253 | |
| Biological Process | GO:0021987 | cerebral cortex development | Plcb1 | IMP | Mouse | MGI:MGI:3628680|PMID:11224545 | |
| Biological Process | GO:0045444 | fat cell differentiation | Plcb1 | IDA | Mouse | MGI:MGI:4943656|PMID:19385066 | |
| Biological Process | GO:0007213 | G protein-coupled acetylcholine receptor signaling pathway | Plcb1 | IMP | Mouse | MGI:MGI:1097045|PMID:9305844 | |
| Biological Process | GO:0000086 | G2/M transition of mitotic cell cycle | Plcb1 | IDA | Mouse | MGI:MGI:4943663|PMID:19028838 | |
| Biological Process | GO:0007215 | glutamate receptor signaling pathway | Plcb1 | IMP | Mouse | MGI:MGI:3628680|PMID:11224545 | |
| Biological Process | GO:0032957 | inositol trisphosphate metabolic process | Plcb1 | IDA | Rat | PMID:8387502|RGD:11535163 | |
| Biological Process | GO:0048009 | insulin-like growth factor receptor signaling pathway | Plcb1 | IDA | Mouse | MGI:MGI:4942268|PMID:9187110 | |
| Biological Process | GO:0070498 | interleukin-1-mediated signaling pathway | PLCB1 | IDA | Human | PMID:8872139 | |
| Biological Process | GO:0035722 | interleukin-12-mediated signaling pathway | PLCB1 | IDA | Human | PMID:11743656 | |
| Biological Process | GO:0035723 | interleukin-15-mediated signaling pathway | PLCB1 | IDA | Human | PMID:11743656 | |
| Biological Process | GO:0099105 | ion channel modulating, G protein-coupled receptor signaling pathway | Plcb1 | IMP | MGI:MGI:6460327 | Mouse | PMID:31268747 |
| Biological Process | GO:0099105 | ion channel modulating, G protein-coupled receptor signaling pathway | Plcb1 | IMP | Mouse | PMID:26075576 | |
| Biological Process | GO:0007612 | learning | Plcb1 | IEP | Rat | PMID:15159145|RGD:1582559 | |
| Biological Process | GO:1990806 | ligand-gated ion channel signaling pathway | Plcb1 | IMP | MGI:MGI:6460327 | Mouse | PMID:31268747 |
| Biological Process | GO:1990806 | ligand-gated ion channel signaling pathway | Plcb1 | IMP | Mouse | PMID:26075576 | |
| Biological Process | GO:0007613 | memory | Plcb1 | IMP | Mouse | MGI:MGI:4943665|PMID:18493969 | |
| Biological Process | GO:0007613 | memory | Plcb1 | IEP | Rat | PMID:15159145|RGD:1582559 | |
| Biological Process | GO:0045892 | negative regulation of DNA-templated transcription | Plcb1 | IDA | Mouse | MGI:MGI:4942256|PMID:12031797 | |
| Biological Process | GO:0045892 | negative regulation of DNA-templated transcription | Plcb1 | IDA | Mouse | MGI:MGI:4943667|PMID:17022104 | |
| Biological Process | GO:2000438 | negative regulation of monocyte extravasation | Plcb1 | IDA | Mouse | MGI:MGI:4867163|PMID:19687358 | |
| Biological Process | GO:0031161 | phosphatidylinositol catabolic process | Plcb1 | IDA | Rat | PMID:8387502|RGD:11535163 | |
| Biological Process | GO:0046488 | phosphatidylinositol metabolic process | PLCB1 | IDA | Human | PMID:9188725 | |
| Biological Process | GO:0046488 | phosphatidylinositol metabolic process | Plcb1 | IEP | Rat | PMID:12786971|RGD:1299009 | |
| Biological Process | GO:0007207 | phospholipase C-activating G protein-coupled acetylcholine receptor signaling pathway | Plcb1 | IMP | MGI:MGI:6460327 | Mouse | PMID:31268747 |
| Biological Process | GO:0007207 | phospholipase C-activating G protein-coupled acetylcholine receptor signaling pathway | Plcb1 | IGI | MGI:MGI:88031 | Mouse | PMID:10570150 |
| Biological Process | GO:0007200 | phospholipase C-activating G protein-coupled receptor signaling pathway | Plcb1 | IMP | MGI:MGI:6460327 | Mouse | PMID:31268747 |
| Biological Process | GO:0007200 | phospholipase C-activating G protein-coupled receptor signaling pathway | Plcb1 | IMP | Mouse | PMID:26075576 | |
| Biological Process | GO:2000344 | positive regulation of acrosome reaction | Plcb1 | IMP | Mouse | MGI:MGI:2136696|PMID:11464583 | |
| Biological Process | GO:2000560 | positive regulation of CD24 production | Plcb1 | IDA | Mouse | MGI:MGI:4943410|PMID:15849202 | |
| Biological Process | GO:0048639 | positive regulation of developmental growth | Plcb1 | IMP | Mouse | MGI:MGI:3055691|PMID:15474310 | |
| Biological Process | GO:0045893 | positive regulation of DNA-templated transcription | Plcb1 | IDA | Mouse | MGI:MGI:4943410|PMID:15849202 | |
| Biological Process | GO:0040019 | positive regulation of embryonic development | Plcb1 | IMP | Mouse | MGI:MGI:2136696|PMID:11464583 | |
| Biological Process | GO:1900087 | positive regulation of G1/S transition of mitotic cell cycle | Plcb1 | IDA | Mouse | MGI:MGI:4942262|PMID:10913438 | |
| Biological Process | GO:0032024 | positive regulation of insulin secretion | Plcb1 | IMP | MGI:MGI:6460327 | Mouse | PMID:31268747 |
| Biological Process | GO:0032024 | positive regulation of insulin secretion | Plcb1 | IGI | MGI:MGI:88031 | Mouse | PMID:10570150 |
| Biological Process | GO:0032024 | positive regulation of insulin secretion | Plcb1 | IMP | Mouse | PMID:26075576 | |
| Biological Process | GO:0032735 | positive regulation of interleukin-12 production | Plcb1 | IMP | Mouse | MGI:MGI:4943671|PMID:9444325 | |
| Biological Process | GO:0046330 | positive regulation of JNK cascade | PLCB1 | IDA | Human | PMID:9500449 | |
| Biological Process | GO:0045663 | positive regulation of myoblast differentiation | Plcb1 | IDA | Mouse | MGI:MGI:4942243|PMID:15174099 | |
| Biological Process | GO:0099170 | postsynaptic modulation of chemical synaptic transmission | Plcb1 | IDA | Mouse | PMID:16339037 | |
| Biological Process | GO:0099170 | postsynaptic modulation of chemical synaptic transmission | Plcb1 | IMP | Mouse | PMID:16339037 | |
| Biological Process | GO:0099170 | postsynaptic modulation of chemical synaptic transmission | Plcb1 | EXP | Mouse | PMID:16339037 | |
| Biological Process | GO:1903140 | regulation of establishment of endothelial barrier | Plcb1 | IMP | Mouse | MGI:MGI:5904576|PMID:27653213 | |
| Biological Process | GO:0080154 | regulation of fertilization | Plcb1 | IMP | Mouse | MGI:MGI:2136696|PMID:11464583 | |
| Biological Process | GO:0008277 | regulation of G protein-coupled receptor signaling pathway | Plcb1 | IMP | Mouse | MGI:MGI:4943665|PMID:18493969 | |
| Biological Process | GO:0099178 | regulation of retrograde trans-synaptic signaling by endocanabinoid | Plcb1 | IDA | Mouse | PMID:15664177 | |
| Biological Process | GO:0099178 | regulation of retrograde trans-synaptic signaling by endocanabinoid | Plcb1 | IMP | Mouse | PMID:15664177 | |
| Biological Process | GO:0034284 | response to monosaccharide | Plcb1 | IDA | Rat | PMID:11377826|RGD:8554253 | |
| Biological Process | GO:0010243 | response to organonitrogen compound | Plcb1 | IEP | Rat | PMID:12850505|RGD:1299008 | |
| Biological Process | GO:0043434 | response to peptide hormone | Plcb1 | IDA | Rat | PMID:11377826|RGD:8554253 |
| EXP Inferred from experiment |
| IDA Inferred from direct assay |
| IEP Inferred from expression pattern |
| IGI Inferred from genetic interaction |
| IMP Inferred from mutant phenotype |
| IPI Inferred from physical interaction |
| HTP Inferred from High Throughput Experiment |
| HDA Inferred from High Throughput Direct Assay |
| HMP Inferred from High Throughput Mutant Phenotype |
| HGI Inferred from High Throughput Genetic Interaction |
| HEP Inferred from High Throughput Expression Pattern |
Mouse Genome Database (MGD), Gene Expression Database (GXD), Mouse Models of Human Cancer database (MMHCdb) (formerly Mouse Tumor Biology (MTB)), Gene Ontology (GO) |
||
|
Citing These Resources Funding Information Warranty Disclaimer, Privacy Notice, Licensing, & Copyright Send questions and comments to User Support. |
last database update 05/12/2026 MGI 6.24 |
|
|
|
||