|
Source |
Alliance of Genome Resources |



| Category | ID | Classification term | Gene | Evidence | Inferred from | Organism | Reference |
|---|---|---|---|---|---|---|---|
| Molecular Function | GO:0043531 | ADP binding | Pkm | IDA | Rat | PMID:7040662|RGD:2303138 | |
| Molecular Function | GO:0045296 | cadherin binding | PKM | HDA | Human | PMID:25468996 | |
| Molecular Function | GO:0042802 | identical protein binding | Pkm | IDA | Rat | PMID:1883388|RGD:12793012 | |
| Molecular Function | GO:0023026 | MHC class II protein complex binding | PKM | HDA | Human | PMID:20458337 | |
| Molecular Function | GO:0003729 | mRNA binding | Pkm | IDA | Mouse | MGI:MGI:6331015|PMID:28575669 | |
| Molecular Function | GO:0005515 | protein binding | PKM | IPI | UniProtKB:P04049 | Human | PMID:12620389 |
| Molecular Function | GO:0005515 | protein binding | PKM | IPI | UniProtKB:P42858 | Human | PMID:17500595 |
| Molecular Function | GO:0005515 | protein binding | PKM | IPI | UniProtKB:P32121 | Human | PMID:17620599 |
| Molecular Function | GO:0005515 | protein binding | PKM | IPI | UniProtKB:P49407 | Human | PMID:17620599 |
| Molecular Function | GO:0005515 | protein binding | PKM | IPI | UniProtKB:Q01860 | Human | PMID:18191611 |
| Molecular Function | GO:0005515 | protein binding | PKM | IPI | UniProtKB:P29590 | Human | PMID:18298799 |
| Molecular Function | GO:0005515 | protein binding | PKM | IPI | UniProtKB:Q9WMX2 | Human | PMID:18519040 |
| Molecular Function | GO:0005515 | protein binding | PKM | IPI | UniProtKB:Q9BSI4 | Human | PMID:21044950 |
| Molecular Function | GO:0005515 | protein binding | PKM | IPI | UniProtKB:P53355 | Human | PMID:21725354 |
| Molecular Function | GO:0005515 | protein binding | PKM | IPI | UniProtKB:P35222 | Human | PMID:22056988 |
| Molecular Function | GO:0005515 | protein binding | PKM | IPI | UniProtKB:Q96S16 | Human | PMID:27199445 |
| Molecular Function | GO:0005515 | protein binding | PKM | IPI | UniProtKB:P22607 | Human | PMID:32814053 |
| Molecular Function | GO:0005515 | protein binding | PKM | IPI | UniProtKB:P42858 | Human | PMID:32814053 |
| Molecular Function | GO:0005515 | protein binding | PKM | IPI | UniProtKB:Q7Z699 | Human | PMID:32814053 |
| Molecular Function | GO:0005515 | protein binding | PKM | IPI | UniProtKB:Q8N488 | Human | PMID:32814053 |
| Molecular Function | GO:0005515 | protein binding | PKM | IPI | UniProtKB:Q96IK1-2 | Human | PMID:32814053 |
| Molecular Function | GO:0005515 | protein binding | PKM | IPI | UniProtKB:Q9UMX0 | Human | PMID:32814053 |
| Molecular Function | GO:0005515 | protein binding | PKM | IPI | UniProtKB:Q9Y649 | Human | PMID:32814053 |
| Molecular Function | GO:0005515 | protein binding | Pkm | IPI | UniProtKB:P20263 | Mouse | MGI:MGI:3773761|PMID:18191611 |
| Molecular Function | GO:0005515 | protein binding | Pkm | IPI | UniProtKB:P26663 | Mouse | MGI:MGI:5512960|PMID:18519040 |
| Molecular Function | GO:0005515 | protein binding | Pkm | IPI | UniProtKB:P04156:PRO_0000025675 | Mouse | MGI:MGI:5635350|PMID:24390569 |
| Molecular Function | GO:0005515 | protein binding | Pkm | IPI | PR:P42859 | Mouse | PMID:17500595 |
| Molecular Function | GO:0005515 | protein binding | Pkm | IPI | RGD:2617 | Rat | PMID:17877381|RGD:2302074 |
| Molecular Function | GO:0046983 | protein dimerization activity | Pkm | IDA | Rat | PMID:11687968|RGD:152176659 | |
| Molecular Function | GO:0004743 | pyruvate kinase activity | PKM | IDA | Human | PMID:20005212 | |
| Molecular Function | GO:0004743 | pyruvate kinase activity | Pkm | IDA | Mouse | PMID:7295297 | |
| Molecular Function | GO:0004743 | pyruvate kinase activity | Pkm | IDA | Mouse | PMID:7262549 | |
| Molecular Function | GO:0004743 | pyruvate kinase activity | Pkm | IDA | Rat | PMID:10734049|RGD:151708737 | |
| Molecular Function | GO:0004743 | pyruvate kinase activity | Pkm | IDA | Rat | PMID:1883388|RGD:12793012 | |
| Molecular Function | GO:0004743 | pyruvate kinase activity | Pkm | IDA | Rat | PMID:4273555|RGD:2302790 | |
| Molecular Function | GO:0003723 | RNA binding | PKM | HDA | Human | PMID:22658674 | |
| Molecular Function | GO:0070324 | thyroid hormone binding | Pkm | IDA | Rat | PMID:1883388|RGD:12793012 | |
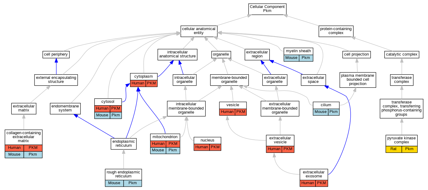
| Cellular Component | GO:0005929 | cilium | Pkm | IDA | Mouse | PMID:16687649 | |
| Cellular Component | GO:0062023 | collagen-containing extracellular matrix | PKM | HDA | Human | PMID:23658023 | |
| Cellular Component | GO:0062023 | collagen-containing extracellular matrix | Pkm | HDA | Mouse | MGI:MGI:5582867|PMID:23658023 | |
| Cellular Component | GO:0005737 | cytoplasm | PKM | IDA | Human | GO_REF:0000054 | |
| Cellular Component | GO:0005737 | cytoplasm | PKM | IDA | Human | PMID:18298799 | |
| Cellular Component | GO:0005829 | cytosol | PKM | IDA | Human | GO_REF:0000052 | |
| Cellular Component | GO:0005829 | cytosol | Pkm | IDA | Mouse | PMID:25565206 | |
| Cellular Component | GO:0070062 | extracellular exosome | PKM | HDA | Human | PMID:11487543 | |
| Cellular Component | GO:0070062 | extracellular exosome | PKM | HDA | Human | PMID:12519789 | |
| Cellular Component | GO:0070062 | extracellular exosome | PKM | HDA | Human | PMID:19056867 | |
| Cellular Component | GO:0070062 | extracellular exosome | PKM | HDA | Human | PMID:19199708 | |
| Cellular Component | GO:0070062 | extracellular exosome | PKM | HDA | Human | PMID:20458337 | |
| Cellular Component | GO:0070062 | extracellular exosome | PKM | HDA | Human | PMID:21362503 | |
| Cellular Component | GO:0070062 | extracellular exosome | PKM | HDA | Human | PMID:23533145 | |
| Cellular Component | GO:1903561 | extracellular vesicle | PKM | HDA | Human | PMID:24769233 | |
| Cellular Component | GO:0005739 | mitochondrion | PKM | HDA | Human | PMID:20833797 | |
| Cellular Component | GO:0005739 | mitochondrion | Pkm | HDA | Mouse | PMID:14651853 | |
| Cellular Component | GO:0043209 | myelin sheath | Pkm | HDA | Mouse | MGI:MGI:3834050|PMID:17634366 | |
| Cellular Component | GO:0005634 | nucleus | PKM | IDA | Human | PMID:17308100 | |
| Cellular Component | GO:0005634 | nucleus | PKM | IDA | Human | PMID:18191611 | |
| Cellular Component | GO:0005634 | nucleus | PKM | HDA | Human | PMID:21630459 | |
| Cellular Component | GO:1902912 | pyruvate kinase complex | Pkm | IDA | Rat | PMID:1883388|RGD:12793012 | |
| Cellular Component | GO:0005791 | rough endoplasmic reticulum | Pkm | IDA | Mouse | MGI:MGI:6331015|PMID:28575669 | |
| Cellular Component | GO:0031982 | vesicle | PKM | HDA | Human | PMID:19190083 | |
| Biological Process | GO:0031100 | animal organ regeneration | Pkm | IDA | Rat | PMID:4005043|RGD:2303141 | |
| Biological Process | GO:0006754 | ATP biosynthetic process | Pkm | IDA | Rat | PMID:4273555|RGD:2302790 | |
| Biological Process | GO:0061621 | canonical glycolysis | Pkm | IDA | Mouse | PMID:28630053 | |
| Biological Process | GO:0006006 | glucose metabolic process | Pkm | IDA | Rat | PMID:7929251|RGD:2303136 | |
| Biological Process | GO:0006096 | glycolytic process | Pkm | IDA | Mouse | PMID:7262549 | |
| Biological Process | GO:0006096 | glycolytic process | Pkm | IDA | Mouse | PMID:7295297 | |
| Biological Process | GO:0006096 | glycolytic process | Pkm | IDA | Rat | PMID:1883388|RGD:12793012 | |
| Biological Process | GO:0006096 | glycolytic process | Pkm | IDA | Rat | PMID:4273555|RGD:2302790 | |
| Biological Process | GO:0001889 | liver development | Pkm | IDA | Rat | PMID:7327170|RGD:2303137 | |
| Biological Process | GO:2000767 | positive regulation of cytoplasmic translation | Pkm | IDA | Mouse | MGI:MGI:6331015|PMID:28575669 | |
| Biological Process | GO:1903672 | positive regulation of sprouting angiogenesis | PKM | IMP | Human | PMID:27199445 | |
| Biological Process | GO:0012501 | programmed cell death | PKM | IDA | Human | PMID:17308100 | |
| Biological Process | GO:0051289 | protein homotetramerization | Pkm | IDA | Rat | PMID:10734049|RGD:151708737 | |
| Biological Process | GO:0051262 | protein tetramerization | Pkm | IDA | Rat | PMID:11687968|RGD:152176659 | |
| Biological Process | GO:0042866 | pyruvate biosynthetic process | Pkm | IDA | Rat | PMID:4273555|RGD:2302790 | |
| Biological Process | GO:0006090 | pyruvate metabolic process | Pkm | IDA | Rat | PMID:10734049|RGD:151708737 | |
| Biological Process | GO:0009629 | response to gravity | Pkm | IEP | Rat | PMID:12165359|RGD:2303135 | |
| Biological Process | GO:0001666 | response to hypoxia | Pkm | IEP | Rat | PMID:3696161|RGD:2303142 | |
| Biological Process | GO:0032868 | response to insulin | Pkm | IEP | Rat | PMID:7929251|RGD:2303136 | |
| Biological Process | GO:0014870 | response to muscle inactivity | Pkm | IEP | Rat | PMID:6331066|RGD:2303140 | |
| Biological Process | GO:0007584 | response to nutrient | Pkm | IEP | Rat | PMID:7929251|RGD:2303136 | |
| Biological Process | GO:0010033 | response to organic substance | Pkm | IEP | Rat | PMID:6537126|RGD:2303139 | |
| Biological Process | GO:0043403 | skeletal muscle tissue regeneration | Pkm | IDA | Rat | PMID:145474|RGD:2303143 | |
| Biological Process | GO:0002040 | sprouting angiogenesis | pkma | IGI | ZFIN:ZDB-GENO-210226-4 | Zfish | PMID:30301887 |
| Biological Process | GO:0002040 | sprouting angiogenesis | pkmb | IGI | ZFIN:ZDB-GENO-210226-4 | Zfish | PMID:30301887 |
| EXP Inferred from experiment |
| IDA Inferred from direct assay |
| IEP Inferred from expression pattern |
| IGI Inferred from genetic interaction |
| IMP Inferred from mutant phenotype |
| IPI Inferred from physical interaction |
| HTP Inferred from High Throughput Experiment |
| HDA Inferred from High Throughput Direct Assay |
| HMP Inferred from High Throughput Mutant Phenotype |
| HGI Inferred from High Throughput Genetic Interaction |
| HEP Inferred from High Throughput Expression Pattern |
Mouse Genome Database (MGD), Gene Expression Database (GXD), Mouse Models of Human Cancer database (MMHCdb) (formerly Mouse Tumor Biology (MTB)), Gene Ontology (GO) |
||
|
Citing These Resources Funding Information Warranty Disclaimer, Privacy Notice, Licensing, & Copyright Send questions and comments to User Support. |
last database update 09/30/2025 MGI 6.24 |
|
|
|
||