|
Source |
Alliance of Genome Resources |



| Category | ID | Classification term | Gene | Evidence | Inferred from | Organism | Reference |
|---|---|---|---|---|---|---|---|
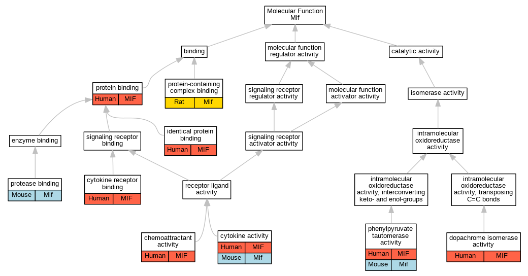
| Molecular Function | GO:0042056 | chemoattractant activity | MIF | IDA | Human | PMID:19602265 | |
| Molecular Function | GO:0005125 | cytokine activity | MIF | IDA | Human | PMID:12782713 | |
| Molecular Function | GO:0005125 | cytokine activity | Mif | IDA | Mouse | MGI:MGI:4437204|PMID:10364264 | |
| Molecular Function | GO:0005125 | cytokine activity | Mif | IDA | Mouse | MGI:MGI:3690285|PMID:17045821 | |
| Molecular Function | GO:0005126 | cytokine receptor binding | MIF | IPI | UniProtKB:P04233 | Human | PMID:17045821 |
| Molecular Function | GO:0005126 | cytokine receptor binding | MIF | IDA | Human | PMID:21817065 | |
| Molecular Function | GO:0004167 | dopachrome isomerase activity | MIF | IDA | Human | PMID:17526494 | |
| Molecular Function | GO:0042802 | identical protein binding | MIF | IPI | UniProtKB:P14174 | Human | PMID:20534506 |
| Molecular Function | GO:0042802 | identical protein binding | MIF | IPI | UniProtKB:P14174 | Human | PMID:25416956 |
| Molecular Function | GO:0042802 | identical protein binding | MIF | IPI | UniProtKB:P14174 | Human | PMID:31515488 |
| Molecular Function | GO:0042802 | identical protein binding | MIF | IPI | UniProtKB:P14174 | Human | PMID:32296183 |
| Molecular Function | GO:0050178 | phenylpyruvate tautomerase activity | MIF | IDA | Human | PMID:16285950 | |
| Molecular Function | GO:0050178 | phenylpyruvate tautomerase activity | MIF | IDA | Human | PMID:21817065 | |
| Molecular Function | GO:0050178 | phenylpyruvate tautomerase activity | Mif | IMP | MGI:MGI:2176337 | Mouse | PMID:16285950 |
| Molecular Function | GO:0002020 | protease binding | Mif | IPI | UniProtKB:O35864 | Mouse | MGI:MGI:5286754|PMID:21817065 |
| Molecular Function | GO:0005515 | protein binding | MIF | IPI | UniProtKB:Q7Z465 | Human | PMID:12681488 |
| Molecular Function | GO:0005515 | protein binding | MIF | IPI | UniProtKB:P14174 | Human | PMID:17526494 |
| Molecular Function | GO:0005515 | protein binding | MIF | IPI | UniProtKB:O43521-2 | Human | PMID:18677096 |
| Molecular Function | GO:0005515 | protein binding | MIF | IPI | UniProtKB:Q96HA8 | Human | PMID:25416956 |
| Molecular Function | GO:0005515 | protein binding | MIF | IPI | UniProtKB:P00533 | Human | PMID:26280537 |
| Molecular Function | GO:0005515 | protein binding | MIF | IPI | UniProtKB:Q92743 | Human | PMID:28726057 |
| Molecular Function | GO:0005515 | protein binding | MIF | IPI | UniProtKB:Q96HA8 | Human | PMID:31515488 |
| Molecular Function | GO:0044877 | protein-containing complex binding | Mif | IDA | Rat | PMID:15947686|RGD:1641988 | |
| Cellular Component | GO:0009986 | cell surface | MIF | IDA | Human | PMID:12782713 | |
| Cellular Component | GO:0005737 | cytoplasm | MIF | IDA | Human | PMID:24569872 | |
| Cellular Component | GO:0005737 | cytoplasm | Mif | IDA | Rat | PMID:11126199|RGD:1642009 | |
| Cellular Component | GO:0005829 | cytosol | MIF | IDA | Human | GO_REF:0000052 | |
| Cellular Component | GO:0070062 | extracellular exosome | MIF | HDA | Human | PMID:19056867 | |
| Cellular Component | GO:0070062 | extracellular exosome | MIF | HDA | Human | PMID:20458337 | |
| Cellular Component | GO:0070062 | extracellular exosome | MIF | HDA | Human | PMID:23533145 | |
| Cellular Component | GO:0005576 | extracellular region | MIF | IDA | Human | PMID:12782713 | |
| Cellular Component | GO:0005576 | extracellular region | MIF | HDA | Human | PMID:27068509 | |
| Cellular Component | GO:0005615 | extracellular space | MIF | IDA | Human | PMID:21817065 | |
| Cellular Component | GO:0005615 | extracellular space | Mif | IDA | Mouse | MGI:MGI:5286754|PMID:21817065 | |
| Cellular Component | GO:0005615 | extracellular space | Mif | IDA | Mouse | MGI:MGI:2156302|PMID:11756671 | |
| Cellular Component | GO:0005615 | extracellular space | Mif | HDA | Mouse | MGI:MGI:5640941|PMID:24006456 | |
| Cellular Component | GO:0005615 | extracellular space | Mif | IDA | Rat | PMID:15947686|RGD:1641988 | |
| Cellular Component | GO:0043209 | myelin sheath | Mif | HDA | Mouse | MGI:MGI:3834050|PMID:17634366 | |
| Cellular Component | GO:0005654 | nucleoplasm | MIF | IDA | Human | GO_REF:0000052 | |
| Cellular Component | GO:0005634 | nucleus | Mif | IDA | Rat | PMID:15145447|RGD:1641996 | |
| Cellular Component | GO:0005886 | plasma membrane | MIF | IDA | Human | PMID:24569872 | |
| Cellular Component | GO:0031982 | vesicle | MIF | HDA | Human | PMID:19190083 | |
| Biological Process | GO:0007568 | aging | Mif | IEP | Rat | PMID:15856362|RGD:1641992 | |
| Biological Process | GO:0060117 | auditory receptor cell development | mif | IMP | ZFIN:ZDB-MRPHLNO-120323-3 | Zfish | PMID:28928022 |
| Biological Process | GO:0007420 | brain development | Mif | IEP | Rat | PMID:9878869|RGD:1642021 | |
| Biological Process | GO:0002035 | brain renin-angiotensin system | Mif | IMP | Rat | PMID:17261648|RGD:1641980 | |
| Biological Process | GO:0019752 | carboxylic acid metabolic process | MIF | IDA | Human | PMID:12782713 | |
| Biological Process | GO:0008283 | cell population proliferation | mif | IMP | ZFIN:ZDB-MRPHLNO-080708-6 | Zfish | PMID:18068224 |
| Biological Process | GO:0007166 | cell surface receptor signaling pathway | MIF | IDA | Human | PMID:12782713 | |
| Biological Process | GO:0070301 | cellular response to hydrogen peroxide | Mif | IEP | Rat | PMID:19799867|RGD:4890974 | |
| Biological Process | GO:0071456 | cellular response to hypoxia | Mif | IEP | Rat | PMID:19462902|RGD:4890975 | |
| Biological Process | GO:0090398 | cellular senescence | Mif | IMP | MGI:MGI:2673280 | Mouse | PMID:12878730 |
| Biological Process | GO:0030330 | DNA damage response, signal transduction by p53 class mediator | Mif | IMP | MGI:MGI:2673280 | Mouse | PMID:12878730 |
| Biological Process | GO:0042756 | drinking behavior | Mif | IMP | Rat | PMID:16809436|RGD:1641982 | |
| Biological Process | GO:0048598 | embryonic morphogenesis | mif | IMP | ZFIN:ZDB-MRPHLNO-080708-4 | Zfish | PMID:18068224 |
| Biological Process | GO:0048598 | embryonic morphogenesis | mif | IMP | ZFIN:ZDB-MRPHLNO-080708-6 | Zfish | PMID:18068224 |
| Biological Process | GO:0048598 | embryonic morphogenesis | mif | IMP | ZFIN:ZDB-MRPHLNO-080708-5 | Zfish | PMID:18068224 |
| Biological Process | GO:0001942 | hair follicle development | Mif | IEP | Rat | PMID:16232303|RGD:1641987 | |
| Biological Process | GO:0048839 | inner ear development | mif | IGI | ZFIN:ZDB-MRPHLNO-120323-3,ZFIN:ZDB-MRPHLNO-120323-4,ZFIN:ZDB-MRPHLNO-120323-5 | Zfish | PMID:22210003 |
| Biological Process | GO:0043066 | negative regulation of apoptotic process | MIF | IDA | Human | PMID:12782713 | |
| Biological Process | GO:0043066 | negative regulation of apoptotic process | Mif | IDA | Mouse | MGI:MGI:3690285|PMID:17045821 | |
| Biological Process | GO:0043066 | negative regulation of apoptotic process | mif | IGI | ZFIN:ZDB-MRPHLNO-120323-3,ZFIN:ZDB-MRPHLNO-120323-4,ZFIN:ZDB-MRPHLNO-120323-5 | Zfish | PMID:22210003 |
| Biological Process | GO:0030336 | negative regulation of cell migration | MIF | IMP | Human | PMID:22952837 | |
| Biological Process | GO:2000773 | negative regulation of cellular senescence | MIF | IDA | Human | PMID:10562313 | |
| Biological Process | GO:0043518 | negative regulation of DNA damage response, signal transduction by p53 class mediator | MIF | IDA | Human | PMID:17045821 | |
| Biological Process | GO:0043518 | negative regulation of DNA damage response, signal transduction by p53 class mediator | Mif | IDA | Mouse | MGI:MGI:3690285|PMID:17045821 | |
| Biological Process | GO:0010629 | negative regulation of gene expression | MIF | IDA | Human | PMID:10562313 | |
| Biological Process | GO:1902166 | negative regulation of intrinsic apoptotic signaling pathway in response to DNA damage by p53 class mediator | MIF | IDA | Human | PMID:17045821 | |
| Biological Process | GO:0010760 | negative regulation of macrophage chemotaxis | MIF | IDA | Human | PMID:21817065 | |
| Biological Process | GO:0002906 | negative regulation of mature B cell apoptotic process | Mif | IDA | Mouse | MGI:MGI:3773489|PMID:18056708 | |
| Biological Process | GO:0033033 | negative regulation of myeloid cell apoptotic process | Mif | IMP | Mouse | MGI:MGI:2156302|PMID:11756671 | |
| Biological Process | GO:0051248 | negative regulation of protein metabolic process | Mif | IDA | Mouse | MGI:MGI:2156302|PMID:11756671 | |
| Biological Process | GO:0002675 | positive regulation of acute inflammatory response | Mif | IMP | Rat | PMID:16455830|RGD:1641985 | |
| Biological Process | GO:0090238 | positive regulation of arachidonic acid secretion | Mif | IDA | Mouse | MGI:MGI:4437204|PMID:10364264 | |
| Biological Process | GO:0048680 | positive regulation of axon regeneration | Mif | IMP | Rat | PMID:12456989|RGD:1642004 | |
| Biological Process | GO:0030890 | positive regulation of B cell proliferation | MIF | IDA | Human | PMID:12782713 | |
| Biological Process | GO:0008284 | positive regulation of cell population proliferation | MIF | IDA | Human | PMID:10562313 | |
| Biological Process | GO:2000343 | positive regulation of chemokine (C-X-C motif) ligand 2 production | Mif | IDA | Mouse | MGI:MGI:3773489|PMID:18056708 | |
| Biological Process | GO:0001819 | positive regulation of cytokine production | MIF | IDA | Human | PMID:19602265 | |
| Biological Process | GO:0070374 | positive regulation of ERK1 and ERK2 cascade | MIF | IDA | Human | PMID:12782713 | |
| Biological Process | GO:0070374 | positive regulation of ERK1 and ERK2 cascade | MIF | IDA | Human | PMID:17045821 | |
| Biological Process | GO:0070374 | positive regulation of ERK1 and ERK2 cascade | MIF | IGI | UniProtKB:P30046 | Human | PMID:21817065 |
| Biological Process | GO:0070374 | positive regulation of ERK1 and ERK2 cascade | Mif | IDA | Mouse | MGI:MGI:4437204|PMID:10364264 | |
| Biological Process | GO:0070374 | positive regulation of ERK1 and ERK2 cascade | Mif | IDA | Mouse | MGI:MGI:3690285|PMID:17045821 | |
| Biological Process | GO:0048146 | positive regulation of fibroblast proliferation | MIF | IDA | Human | PMID:12782713 | |
| Biological Process | GO:0048146 | positive regulation of fibroblast proliferation | Mif | IDA | Mouse | MGI:MGI:4437204|PMID:10364264 | |
| Biological Process | GO:0046326 | positive regulation of glucose import | Mif | IMP | Rat | PMID:11086030|RGD:1642010 | |
| Biological Process | GO:0045821 | positive regulation of glycolytic process | Mif | IMP | Rat | PMID:11086030|RGD:1642010 | |
| Biological Process | GO:0050778 | positive regulation of immune response | Mif | IMP | Rat | PMID:10617911|RGD:1642013 | |
| Biological Process | GO:0031666 | positive regulation of lipopolysaccharide-mediated signaling pathway | Mif | IMP | Mouse | MGI:MGI:2156302|PMID:11756671 | |
| Biological Process | GO:0043406 | positive regulation of MAP kinase activity | Mif | IDA | Mouse | MGI:MGI:4437204|PMID:10364264 | |
| Biological Process | GO:0061081 | positive regulation of myeloid leukocyte cytokine production involved in immune response | Mif | IMP | Mouse | MGI:MGI:2156302|PMID:11756671 | |
| Biological Process | GO:0033138 | positive regulation of peptidyl-serine phosphorylation | MIF | IDA | Human | PMID:17045821 | |
| Biological Process | GO:0033138 | positive regulation of peptidyl-serine phosphorylation | Mif | IDA | Mouse | MGI:MGI:3690285|PMID:17045821 | |
| Biological Process | GO:0050731 | positive regulation of peptidyl-tyrosine phosphorylation | MIF | IDA | Human | PMID:17045821 | |
| Biological Process | GO:0050731 | positive regulation of peptidyl-tyrosine phosphorylation | Mif | IDA | Mouse | MGI:MGI:3690285|PMID:17045821 | |
| Biological Process | GO:0042327 | positive regulation of phosphorylation | MIF | IDA | Human | PMID:12782713 | |
| Biological Process | GO:0043268 | positive regulation of potassium ion transport | Mif | IMP | Rat | PMID:16267117|RGD:1641986 | |
| Biological Process | GO:0061078 | positive regulation of prostaglandin secretion involved in immune response | Mif | IMP | Mouse | MGI:MGI:2156302|PMID:11756671 | |
| Biological Process | GO:0010739 | positive regulation of protein kinase A signaling | MIF | IDA | Human | PMID:17045821 | |
| Biological Process | GO:0001934 | positive regulation of protein phosphorylation | Mif | IDA | Mouse | MGI:MGI:4437204|PMID:10364264 | |
| Biological Process | GO:0014911 | positive regulation of smooth muscle cell migration | Mif | IMP | Rat | PMID:18270460|RGD:4890978 | |
| Biological Process | GO:0032760 | positive regulation of tumor necrosis factor production | MIF | IDA | Human | PMID:21817065 | |
| Biological Process | GO:0001516 | prostaglandin biosynthetic process | MIF | IDA | Human | PMID:12782713 | |
| Biological Process | GO:0070207 | protein homotrimerization | MIF | IPI | UniProtKB:P14174 | Human | PMID:17526494 |
| Biological Process | GO:0042127 | regulation of cell population proliferation | Mif | IMP | MGI:MGI:2673280 | Mouse | PMID:12878730 |
| Biological Process | GO:0032355 | response to estradiol | Mif | IEP | Rat | PMID:17324399|RGD:1641979 | |
| Biological Process | GO:0051384 | response to glucocorticoid | Mif | IEP | Rat | PMID:17565848|RGD:1641978 | |
| Biological Process | GO:0009408 | response to heat | Mif | IEP | Rat | PMID:14625478|RGD:1642001 | |
| Biological Process | GO:0009725 | response to hormone | Mif | IEP | Rat | PMID:15196698|RGD:1641994 | |
| Biological Process | GO:0010035 | response to inorganic substance | Mif | IEP | Rat | PMID:17028300|RGD:1641981 | |
| Biological Process | GO:0032868 | response to insulin | Mif | IEP | Rat | PMID:12435855|RGD:1642005 | |
| Biological Process | GO:0032496 | response to lipopolysaccharide | Mif | IEP | Rat | PMID:14980085|RGD:1641998 | |
| Biological Process | GO:0009612 | response to mechanical stimulus | Mif | IEP | Rat | PMID:15886670|RGD:1641990 | |
| Biological Process | GO:0032572 | response to menaquinone | Mif | IEP | Rat | PMID:15856362|RGD:1641992 | |
| Biological Process | GO:0032570 | response to progesterone | Mif | IEP | Rat | PMID:17324399|RGD:1641979 | |
| Biological Process | GO:0033197 | response to vitamin E | Mif | IEP | Rat | PMID:10609875|RGD:1642014 | |
| Biological Process | GO:0009410 | response to xenobiotic stimulus | Mif | IEP | Rat | PMID:16571782|RGD:1641984 | |
| Biological Process | GO:0043588 | skin development | Mif | IEP | Rat | PMID:16232303|RGD:1641987 | |
| Biological Process | GO:0007283 | spermatogenesis | Mif | IMP | Rat | PMID:15169922|RGD:1641995 | |
| Biological Process | GO:0042060 | wound healing | Mif | IEP | Rat | PMID:14767776|RGD:1641999 |
| EXP Inferred from experiment |
| IDA Inferred from direct assay |
| IEP Inferred from expression pattern |
| IGI Inferred from genetic interaction |
| IMP Inferred from mutant phenotype |
| IPI Inferred from physical interaction |
| HTP Inferred from High Throughput Experiment |
| HDA Inferred from High Throughput Direct Assay |
| HMP Inferred from High Throughput Mutant Phenotype |
| HGI Inferred from High Throughput Genetic Interaction |
| HEP Inferred from High Throughput Expression Pattern |
Mouse Genome Database (MGD), Gene Expression Database (GXD), Mouse Models of Human Cancer database (MMHCdb) (formerly Mouse Tumor Biology (MTB)), Gene Ontology (GO) |
||
|
Citing These Resources Funding Information Warranty Disclaimer, Privacy Notice, Licensing, & Copyright Send questions and comments to User Support. |
last database update 10/07/2025 MGI 6.24 |
|
|
|
||