|
Source |
Alliance of Genome Resources |



| Category | ID | Classification term | Gene | Evidence | Inferred from | Organism | Reference |
|---|---|---|---|---|---|---|---|
| Molecular Function | GO:0003682 | chromatin binding | MEF2A | IDA | Human | PMID:21468593 | |
| Molecular Function | GO:0003682 | chromatin binding | Mef2a | IDA | Mouse | PMID:16407236 | |
| Molecular Function | GO:0003682 | chromatin binding | Mef2a | IDA | Mouse | PMID:21379568 | |
| Molecular Function | GO:0003682 | chromatin binding | Mef2a | IDA | Mouse | PMID:18198354 | |
| Molecular Function | GO:0003677 | DNA binding | Mef2a | IDA | Mouse | PMID:9738004 | |
| Molecular Function | GO:0003677 | DNA binding | Mef2a | IDA | Mouse | PMID:15491989 | |
| Molecular Function | GO:0001228 | DNA-binding transcription activator activity, RNA polymerase II-specific | MEF2A | IDA | Human | PMID:15466416 | |
| Molecular Function | GO:0001228 | DNA-binding transcription activator activity, RNA polymerase II-specific | MEF2A | IDA | Human | PMID:7760790 | |
| Molecular Function | GO:0001228 | DNA-binding transcription activator activity, RNA polymerase II-specific | Mef2a | IDA | Mouse | PMID:16407236 | |
| Molecular Function | GO:0003700 | DNA-binding transcription factor activity | MEF2A | IDA | Human | PMID:16043483 | |
| Molecular Function | GO:0003700 | DNA-binding transcription factor activity | Mef2a | IDA | Mouse | PMID:9738004 | |
| Molecular Function | GO:0003700 | DNA-binding transcription factor activity | Mef2a | IDA | Mouse | PMID:12130539 | |
| Molecular Function | GO:0000981 | DNA-binding transcription factor activity, RNA polymerase II-specific | MEF2A | IDA | Human | PMID:10748098 | |
| Molecular Function | GO:0000981 | DNA-binding transcription factor activity, RNA polymerase II-specific | MEF2A | IDA | Human | PMID:16484498 | |
| Molecular Function | GO:0000981 | DNA-binding transcription factor activity, RNA polymerase II-specific | MEF2A | IDA | Human | PMID:20590529 | |
| Molecular Function | GO:0000981 | DNA-binding transcription factor activity, RNA polymerase II-specific | Mef2a | IDA | Mouse | PMID:21379568 | |
| Molecular Function | GO:0000981 | DNA-binding transcription factor activity, RNA polymerase II-specific | Mef2a | IDA | Rat | PMID:10521511|RGD:8553671 | |
| Molecular Function | GO:0140297 | DNA-binding transcription factor binding | MEF2A | IPI | UniProtKB:Q14814 | Human | PMID:20590529 |
| Molecular Function | GO:0140297 | DNA-binding transcription factor binding | Mef2a | IPI | UniProtKB:Q62432 | Mouse | MGI:MGI:5009194|PMID:11160896 |
| Molecular Function | GO:0035035 | histone acetyltransferase binding | MEF2A | IPI | UniProtKB:Q09472 | Human | PMID:20590529 |
| Molecular Function | GO:0042826 | histone deacetylase binding | MEF2A | IPI | UniProtKB:Q6NZM9 | Human | PMID:10748098 |
| Molecular Function | GO:0042826 | histone deacetylase binding | MEF2A | IPI | UniProtKB:Q9UKV0 | Human | PMID:10748098 |
| Molecular Function | GO:0042826 | histone deacetylase binding | MEF2A | IPI | UniProtKB:Q9Z2V6 | Human | PMID:10748098 |
| Molecular Function | GO:0042826 | histone deacetylase binding | MEF2A | IPI | UniProtKB:Q13547 | Human | PMID:20590529 |
| Molecular Function | GO:0042826 | histone deacetylase binding | MEF2A | IPI | UniProtKB:Q8WUI4 | Human | PMID:20590529 |
| Molecular Function | GO:0005515 | protein binding | MEF2A | IPI | UniProtKB:Q92793 | Human | PMID:16043483 |
| Molecular Function | GO:0005515 | protein binding | MEF2A | IPI | UniProtKB:Q99697-3 | Human | PMID:15466416 |
| Molecular Function | GO:0005515 | protein binding | MEF2A | IPI | UniProtKB:P70257-2 | Human | PMID:20178747 |
| Molecular Function | GO:0005515 | protein binding | MEF2A | IPI | UniProtKB:P10085 | Human | PMID:7973707 |
| Molecular Function | GO:0005515 | protein binding | Mef2a | IPI | UniProtKB:P70257-2 | Mouse | MGI:MGI:4454367|PMID:20178747 |
| Molecular Function | GO:0005515 | protein binding | Mef2a | IPI | UniProtKB:P12979 | Mouse | MGI:MGI:6718239|PMID:7973707 |
| Molecular Function | GO:0005515 | protein binding | Mef2a | IPI | PR:Q9EPW2 | Mouse | PMID:12097321 |
| Molecular Function | GO:0046982 | protein heterodimerization activity | MEF2A | IPI | UniProtKB:Q63943 | Human | PMID:9858528 |
| Molecular Function | GO:0019901 | protein kinase binding | Mef2a | IPI | UniProtKB:O54949 | Mouse | MGI:MGI:3843420|PMID:17785444 |
| Molecular Function | GO:0000978 | RNA polymerase II cis-regulatory region sequence-specific DNA binding | MEF2A | IDA | Human | PMID:7760790 | |
| Molecular Function | GO:0000978 | RNA polymerase II cis-regulatory region sequence-specific DNA binding | Mef2a | IDA | Mouse | MGI:MGI:5572905|PMID:9430690 | |
| Molecular Function | GO:0000978 | RNA polymerase II cis-regulatory region sequence-specific DNA binding | Mef2a | IDA | Mouse | PMID:22194471 | |
| Molecular Function | GO:0000977 | RNA polymerase II transcription regulatory region sequence-specific DNA binding | MEF2A | IDA | Human | PMID:20590529 | |
| Molecular Function | GO:0061629 | RNA polymerase II-specific DNA-binding transcription factor binding | MEF2A | IPI | UniProtKB:Q99697-3 | Human | PMID:15466416 |
| Molecular Function | GO:0061629 | RNA polymerase II-specific DNA-binding transcription factor binding | MEF2A | IPI | UniProtKB:O96004 | Human | PMID:16043483 |
| Molecular Function | GO:0043565 | sequence-specific DNA binding | MEF2A | IDA | Human | PMID:10835359 | |
| Molecular Function | GO:0043565 | sequence-specific DNA binding | Mef2a | IDA | Mouse | PMID:8096811 | |
| Molecular Function | GO:0043565 | sequence-specific DNA binding | Mef2a | IDA | Rat | PMID:10521511|RGD:8553671 | |
| Molecular Function | GO:0046332 | SMAD binding | MEF2A | IPI | UniProtKB:Q15796 | Human | PMID:11160896 |
| Molecular Function | GO:0000976 | transcription cis-regulatory region binding | mef2aa | IDA | Zfish | PMID:8951797 | |
| Cellular Component | GO:0000785 | chromatin | Mef2a | IDA | Mouse | MGI:MGI:4838688|PMID:20833138 | |
| Cellular Component | GO:0005829 | cytosol | MEF2A | IDA | Human | GO_REF:0000052 | |
| Cellular Component | GO:0005654 | nucleoplasm | MEF2A | IDA | Human | GO_REF:0000052 | |
| Cellular Component | GO:0005634 | nucleus | MEF2A | IDA | Human | PMID:16484498 | |
| Cellular Component | GO:0005634 | nucleus | MEF2A | IDA | Human | PMID:20590529 | |
| Cellular Component | GO:0005634 | nucleus | Mef2a | IDA | Mouse | MGI:MGI:5009194|PMID:11160896 | |
| Cellular Component | GO:0005634 | nucleus | Mef2a | IDA | Mouse | PMID:9013788 | |
| Cellular Component | GO:0005634 | nucleus | Mef2a | IDA | Mouse | PMID:15491989 | |
| Cellular Component | GO:0005634 | nucleus | Mef2a | IDA | Mouse | PMID:17431507 | |
| Cellular Component | GO:0005634 | nucleus | Mef2a | IDA | Mouse | PMID:18198354 | |
| Cellular Component | GO:0005634 | nucleus | Mef2a | IDA | Mouse | PMID:22194471 | |
| Cellular Component | GO:0005634 | nucleus | Mef2a | IDA | Rat | PMID:17696759|RGD:8553739 | |
| Cellular Component | GO:0005667 | transcription regulator complex | MEF2A | IDA | Human | PMID:16043483 | |
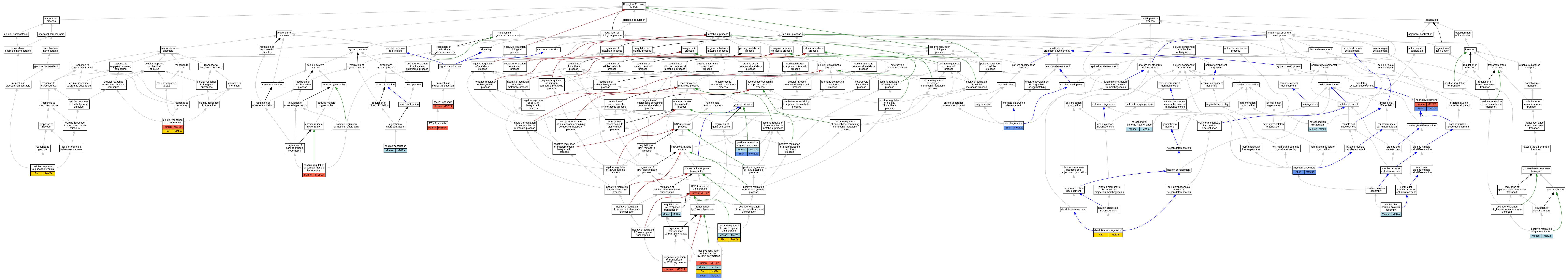
| Biological Process | GO:0061337 | cardiac conduction | Mef2a | IMP | Mouse | MGI:MGI:2429350|PMID:12379849 | |
| Biological Process | GO:0071277 | cellular response to calcium ion | MEF2A | IDA | Human | PMID:16484498 | |
| Biological Process | GO:0071277 | cellular response to calcium ion | Mef2a | IDA | Rat | PMID:10521511|RGD:8553671 | |
| Biological Process | GO:0071333 | cellular response to glucose stimulus | Mef2a | IEP | Rat | PMID:18413674|RGD:2312263 | |
| Biological Process | GO:0048813 | dendrite morphogenesis | Mef2a | IMP | Rat | PMID:16484498|RGD:8553655 | |
| Biological Process | GO:0006351 | DNA-templated transcription | MEF2A | IDA | Human | PMID:16043483 | |
| Biological Process | GO:0070375 | ERK5 cascade | MEF2A | IMP | Human | PMID:15132737 | |
| Biological Process | GO:0007507 | heart development | MEF2A | IEP | Human | PMID:10458488 | |
| Biological Process | GO:0007507 | heart development | mef2aa | IMP | ZFIN:ZDB-MRPHLNO-050914-1 | Zfish | PMID:17367767 |
| Biological Process | GO:0000165 | MAPK cascade | MEF2A | IDA | Human | PMID:9858528 | |
| Biological Process | GO:0000002 | mitochondrial genome maintenance | Mef2a | IMP | Mouse | MGI:MGI:2429350|PMID:12379849 | |
| Biological Process | GO:0048311 | mitochondrion distribution | Mef2a | IMP | Mouse | MGI:MGI:2429350|PMID:12379849 | |
| Biological Process | GO:0030239 | myofibril assembly | mef2aa | IMP | ZFIN:ZDB-MRPHLNO-050914-1 | Zfish | PMID:16107252 |
| Biological Process | GO:0000122 | negative regulation of transcription by RNA polymerase II | MEF2A | IDA | Human | PMID:16484498 | |
| Biological Process | GO:0010613 | positive regulation of cardiac muscle hypertrophy | MEF2A | IDA | Human | PMID:24161931 | |
| Biological Process | GO:0010613 | positive regulation of cardiac muscle hypertrophy | MEF2A | IGI | UniProtKB:P61296 | Human | PMID:24161931 |
| Biological Process | GO:0045893 | positive regulation of DNA-templated transcription | Mef2a | IDA | Mouse | PMID:12097321 | |
| Biological Process | GO:0045893 | positive regulation of DNA-templated transcription | Mef2a | IMP | Rat | PMID:17696759|RGD:8553739 | |
| Biological Process | GO:0010628 | positive regulation of gene expression | Mef2a | IDA | Mouse | PMID:29606596 | |
| Biological Process | GO:0010628 | positive regulation of gene expression | mef2aa | IMP | ZFIN:ZDB-MRPHLNO-050914-1 | Zfish | PMID:19517572 |
| Biological Process | GO:0046326 | positive regulation of glucose import | Mef2a | IDA | Mouse | PMID:12097321 | |
| Biological Process | GO:0045944 | positive regulation of transcription by RNA polymerase II | MEF2A | IDA | Human | PMID:10748098 | |
| Biological Process | GO:0045944 | positive regulation of transcription by RNA polymerase II | MEF2A | IDA | Human | PMID:15466416 | |
| Biological Process | GO:0045944 | positive regulation of transcription by RNA polymerase II | MEF2A | IDA | Human | PMID:20590529 | |
| Biological Process | GO:0045944 | positive regulation of transcription by RNA polymerase II | MEF2A | IDA | Human | PMID:21468593 | |
| Biological Process | GO:0045944 | positive regulation of transcription by RNA polymerase II | MEF2A | IDA | Human | PMID:7760790 | |
| Biological Process | GO:0045944 | positive regulation of transcription by RNA polymerase II | MEF2A | IDA | Human | PMID:9858528 | |
| Biological Process | GO:0045944 | positive regulation of transcription by RNA polymerase II | Mef2a | IDA | Mouse | MGI:MGI:3639834|PMID:16407236 | |
| Biological Process | GO:0045944 | positive regulation of transcription by RNA polymerase II | Mef2a | IGI | MGI:MGI:97276 | Mouse | PMID:20399744 |
| Biological Process | GO:0045944 | positive regulation of transcription by RNA polymerase II | Mef2a | IGI | MGI:MGI:98510 | Mouse | PMID:8900141 |
| Biological Process | GO:0045944 | positive regulation of transcription by RNA polymerase II | Mef2a | IGI | MGI:MGI:96919 | Mouse | PMID:8900141 |
| Biological Process | GO:0045944 | positive regulation of transcription by RNA polymerase II | Mef2a | IDA | Rat | PMID:10521511|RGD:8553671 | |
| Biological Process | GO:0045944 | positive regulation of transcription by RNA polymerase II | Mef2a | IMP | Rat | PMID:26240138|RGD:13210532 | |
| Biological Process | GO:0045944 | positive regulation of transcription by RNA polymerase II | mef2aa | IDA | Zfish | PMID:8951797 | |
| Biological Process | GO:0006355 | regulation of DNA-templated transcription | Mef2a | IDA | Mouse | PMID:12130539 | |
| Biological Process | GO:0006355 | regulation of DNA-templated transcription | Mef2a | IDA | Mouse | PMID:9738004 | |
| Biological Process | GO:0001756 | somitogenesis | mef2aa | IMP | ZFIN:ZDB-MRPHLNO-050914-1 | Zfish | PMID:16942865 |
| Biological Process | GO:0055005 | ventricular cardiac myofibril assembly | Mef2a | IMP | Mouse | MGI:MGI:2429350|PMID:12379849 |
| EXP Inferred from experiment |
| IDA Inferred from direct assay |
| IEP Inferred from expression pattern |
| IGI Inferred from genetic interaction |
| IMP Inferred from mutant phenotype |
| IPI Inferred from physical interaction |
| HTP Inferred from High Throughput Experiment |
| HDA Inferred from High Throughput Direct Assay |
| HMP Inferred from High Throughput Mutant Phenotype |
| HGI Inferred from High Throughput Genetic Interaction |
| HEP Inferred from High Throughput Expression Pattern |
Mouse Genome Database (MGD), Gene Expression Database (GXD), Mouse Models of Human Cancer database (MMHCdb) (formerly Mouse Tumor Biology (MTB)), Gene Ontology (GO) |
||
|
Citing These Resources Funding Information Warranty Disclaimer, Privacy Notice, Licensing, & Copyright Send questions and comments to User Support. |
last database update 09/30/2025 MGI 6.24 |
|
|
|
||