|
Source |
Alliance of Genome Resources |



| Category | ID | Classification term | Gene | Evidence | Inferred from | Organism | Reference |
|---|---|---|---|---|---|---|---|
| Molecular Function | GO:0030246 | carbohydrate binding | LGALS9 | IDA | Human | PMID:18977853 | |
| Molecular Function | GO:0030246 | carbohydrate binding | Lgals9 | IMP | Mouse | MGI:MGI:5014432|PMID:21670307 | |
| Molecular Function | GO:0030246 | carbohydrate binding | Lgals9 | IDA | Mouse | MGI:MGI:5644014|PMID:23242525 | |
| Molecular Function | GO:0048030 | disaccharide binding | LGALS9 | IMP | Human | PMID:16116184 | |
| Molecular Function | GO:0019899 | enzyme binding | LGALS9 | IPI | UniProtKB:P07237,UniProtKB:P30101,UniProtKB:Q15084 | Human | PMID:21670307 |
| Molecular Function | GO:0019899 | enzyme binding | Lgals9 | IPI | UniProtKB:P09103 | Mouse | MGI:MGI:5014432|PMID:21670307 |
| Molecular Function | GO:0016936 | galactoside binding | Lgals9 | IMP | Mouse | MGI:MGI:5688819|PMID:25065622 | |
| Molecular Function | GO:0005515 | protein binding | LGALS9B | IPI | UniProtKB:O00308 | Human | PMID:25416956 |
| Molecular Function | GO:0005515 | protein binding | LGALS9B | IPI | UniProtKB:O75553 | Human | PMID:25416956 |
| Molecular Function | GO:0005515 | protein binding | LGALS9B | IPI | UniProtKB:Q9NRG1 | Human | PMID:25416956 |
| Molecular Function | GO:0005515 | protein binding | LGALS9B | IPI | UniProtKB:O00308 | Human | PMID:29892012 |
| Molecular Function | GO:0005515 | protein binding | LGALS9B | IPI | UniProtKB:O00308 | Human | PMID:31515488 |
| Molecular Function | GO:0005515 | protein binding | LGALS9B | IPI | UniProtKB:P47897 | Human | PMID:32296183 |
| Molecular Function | GO:0005515 | protein binding | LGALS9B | IPI | UniProtKB:Q17RB8 | Human | PMID:32296183 |
| Molecular Function | GO:0005515 | protein binding | LGALS9B | IPI | UniProtKB:Q8N5M1 | Human | PMID:32296183 |
| Molecular Function | GO:0005515 | protein binding | LGALS9B | IPI | UniProtKB:Q96HA8 | Human | PMID:32296183 |
| Molecular Function | GO:0005515 | protein binding | LGALS9B | IPI | UniProtKB:Q9NYB9-2 | Human | PMID:32296183 |
| Molecular Function | GO:0005515 | protein binding | LGALS9C | IPI | UniProtKB:O15162 | Human | PMID:25416956 |
| Molecular Function | GO:0005515 | protein binding | LGALS9C | IPI | UniProtKB:O75553 | Human | PMID:25416956 |
| Molecular Function | GO:0005515 | protein binding | LGALS9C | IPI | UniProtKB:Q93062 | Human | PMID:25416956 |
| Molecular Function | GO:0005515 | protein binding | LGALS9C | IPI | UniProtKB:A8MQ03 | Human | PMID:32296183 |
| Molecular Function | GO:0005515 | protein binding | LGALS9C | IPI | UniProtKB:P47897 | Human | PMID:32296183 |
| Molecular Function | GO:0005515 | protein binding | LGALS9C | IPI | UniProtKB:Q3LI66 | Human | PMID:32296183 |
| Molecular Function | GO:0005515 | protein binding | LGALS9C | IPI | UniProtKB:D3DTS7 | Human | PMID:32814053 |
| Molecular Function | GO:0005515 | protein binding | LGALS9C | IPI | UniProtKB:O14645 | Human | PMID:32814053 |
| Molecular Function | GO:0005515 | protein binding | LGALS9C | IPI | UniProtKB:O14901 | Human | PMID:32814053 |
| Molecular Function | GO:0005515 | protein binding | LGALS9C | IPI | UniProtKB:O75400-2 | Human | PMID:32814053 |
| Molecular Function | GO:0005515 | protein binding | LGALS9C | IPI | UniProtKB:P00488 | Human | PMID:32814053 |
| Molecular Function | GO:0005515 | protein binding | LGALS9C | IPI | UniProtKB:P02489 | Human | PMID:32814053 |
| Molecular Function | GO:0005515 | protein binding | LGALS9C | IPI | UniProtKB:P06307 | Human | PMID:32814053 |
| Molecular Function | GO:0005515 | protein binding | LGALS9C | IPI | UniProtKB:P13473-2 | Human | PMID:32814053 |
| Molecular Function | GO:0005515 | protein binding | LGALS9C | IPI | UniProtKB:P14136 | Human | PMID:32814053 |
| Molecular Function | GO:0005515 | protein binding | LGALS9C | IPI | UniProtKB:P19404 | Human | PMID:32814053 |
| Molecular Function | GO:0005515 | protein binding | LGALS9C | IPI | UniProtKB:P29474 | Human | PMID:32814053 |
| Molecular Function | GO:0005515 | protein binding | LGALS9C | IPI | UniProtKB:P46379-2 | Human | PMID:32814053 |
| Molecular Function | GO:0005515 | protein binding | LGALS9C | IPI | UniProtKB:P50570-2 | Human | PMID:32814053 |
| Molecular Function | GO:0005515 | protein binding | LGALS9C | IPI | UniProtKB:P54253 | Human | PMID:32814053 |
| Molecular Function | GO:0005515 | protein binding | LGALS9C | IPI | UniProtKB:P55212 | Human | PMID:32814053 |
| Molecular Function | GO:0005515 | protein binding | LGALS9C | IPI | UniProtKB:Q13148 | Human | PMID:32814053 |
| Molecular Function | GO:0005515 | protein binding | LGALS9C | IPI | UniProtKB:Q14204 | Human | PMID:32814053 |
| Molecular Function | GO:0005515 | protein binding | LGALS9C | IPI | UniProtKB:Q86V38 | Human | PMID:32814053 |
| Molecular Function | GO:0005515 | protein binding | LGALS9C | IPI | UniProtKB:Q8WXH2 | Human | PMID:32814053 |
| Molecular Function | GO:0005515 | protein binding | LGALS9C | IPI | UniProtKB:Q92876 | Human | PMID:32814053 |
| Molecular Function | GO:0005515 | protein binding | LGALS9C | IPI | UniProtKB:Q9BVL2 | Human | PMID:32814053 |
| Molecular Function | GO:0005515 | protein binding | LGALS9C | IPI | UniProtKB:Q9Y371 | Human | PMID:32814053 |
| Molecular Function | GO:0005515 | protein binding | LGALS9C | IPI | UniProtKB:Q9Y5Z0 | Human | PMID:32814053 |
| Molecular Function | GO:0005515 | protein binding | Lgals9 | IPI | UniProtKB:P15379 | Mouse | MGI:MGI:5688819|PMID:25065622 |
| Molecular Function | GO:0005515 | protein binding | Lgals9 | IPI | UniProtKB:Q8VIM0 | Mouse | MGI:MGI:3662972|PMID:16286920 |
| Molecular Function | GO:0043539 | protein serine/threonine kinase activator activity | Lgals9 | IDA | Mouse | MGI:MGI:5688819|PMID:25065622 | |
| Molecular Function | GO:0005102 | signaling receptor binding | Lgals9 | IPI | UniProtKB:P15379 | Mouse | MGI:MGI:5688819|PMID:25065622 |
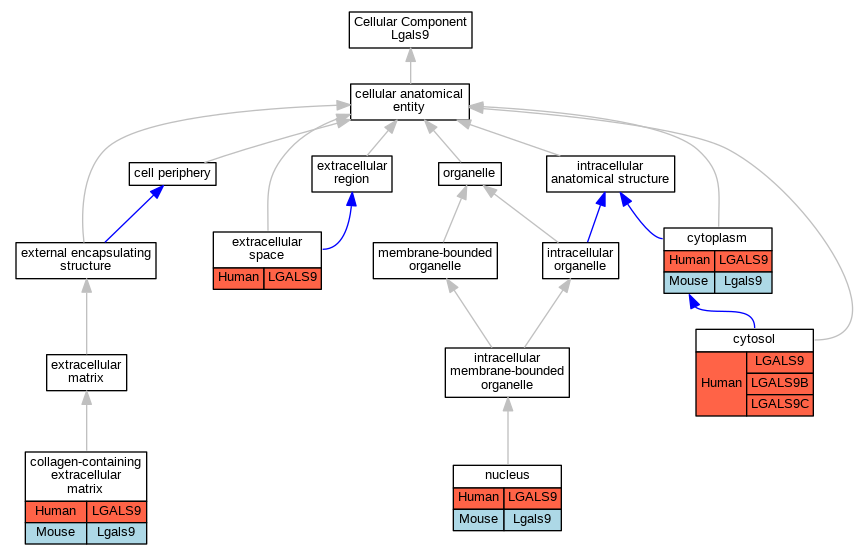
| Cellular Component | GO:0062023 | collagen-containing extracellular matrix | LGALS9 | HDA | Human | PMID:25037231 | |
| Cellular Component | GO:0062023 | collagen-containing extracellular matrix | Lgals9 | HDA | Mouse | MGI:MGI:6201853|PMID:28071719 | |
| Cellular Component | GO:0005737 | cytoplasm | LGALS9 | IDA | Human | PMID:23242525 | |
| Cellular Component | GO:0005737 | cytoplasm | Lgals9 | IDA | Mouse | MGI:MGI:5644014|PMID:23242525 | |
| Cellular Component | GO:0005829 | cytosol | LGALS9 | IDA | Human | GO_REF:0000052 | |
| Cellular Component | GO:0005829 | cytosol | LGALS9B | IDA | Human | GO_REF:0000052 | |
| Cellular Component | GO:0005829 | cytosol | LGALS9C | IDA | Human | GO_REF:0000052 | |
| Cellular Component | GO:0005615 | extracellular space | LGALS9 | IDA | Human | PMID:20209097 | |
| Cellular Component | GO:0005634 | nucleus | LGALS9 | IDA | Human | PMID:23242525 | |
| Cellular Component | GO:0005634 | nucleus | Lgals9 | IDA | Mouse | MGI:MGI:5644014|PMID:23242525 | |
| Biological Process | GO:0071346 | cellular response to type II interferon | LGALS9 | IDA | Human | PMID:23817958 | |
| Biological Process | GO:0098586 | cellular response to virus | LGALS9 | IMP | Human | PMID:25754930 | |
| Biological Process | GO:0098586 | cellular response to virus | Lgals9 | IMP | Mouse | MGI:MGI:5491117|PMID:23408620 | |
| Biological Process | GO:0070371 | ERK1 and ERK2 cascade | LGALS9 | IDA | Human | PMID:16116184 | |
| Biological Process | GO:0007565 | female pregnancy | LGALS9 | IDA | Human | PMID:23242525 | |
| Biological Process | GO:0007565 | female pregnancy | Lgals9 | IDA | Mouse | MGI:MGI:5644014|PMID:23242525 | |
| Biological Process | GO:0006954 | inflammatory response | LGALS9 | IDA | Human | PMID:23817958 | |
| Biological Process | GO:0045185 | maintenance of protein location | Lgals9 | IDA | Mouse | MGI:MGI:5014432|PMID:21670307 | |
| Biological Process | GO:0060135 | maternal process involved in female pregnancy | LGALS9 | IDA | Human | PMID:25578313 | |
| Biological Process | GO:0002519 | natural killer cell tolerance induction | LGALS9 | IMP | UniProtKB:Q8TDQ0 | Human | PMID:25578313 |
| Biological Process | GO:0046007 | negative regulation of activated T cell proliferation | LGALS9 | IMP | Human | PMID:23817958 | |
| Biological Process | GO:2000562 | negative regulation of CD4-positive, alpha-beta T cell proliferation | LGALS9 | IDA | Human | PMID:20209097 | |
| Biological Process | GO:2000562 | negative regulation of CD4-positive, alpha-beta T cell proliferation | Lgals9 | IMP | Mouse | MGI:MGI:5688819|PMID:25065622 | |
| Biological Process | GO:0032682 | negative regulation of chemokine production | LGALS9 | IMP | Human | PMID:25754930 | |
| Biological Process | GO:0010629 | negative regulation of gene expression | LGALS9 | IDA | Human | PMID:23408620 | |
| Biological Process | GO:0010629 | negative regulation of gene expression | LGALS9 | IMP | UniProtKB:Q8TDQ0 | Human | PMID:25578313 |
| Biological Process | GO:0010629 | negative regulation of gene expression | Lgals9 | IMP | Mouse | MGI:MGI:5491117|PMID:23408620 | |
| Biological Process | GO:0050728 | negative regulation of inflammatory response | Lgals9 | IMP | Mouse | MGI:MGI:5688819|PMID:25065622 | |
| Biological Process | GO:0043305 | negative regulation of mast cell degranulation | LGALS9 | IMP | Human | PMID:24465902 | |
| Biological Process | GO:0032815 | negative regulation of natural killer cell activation | Lgals9 | IMP | Mouse | MGI:MGI:5491117|PMID:23408620 | |
| Biological Process | GO:0043322 | negative regulation of natural killer cell degranulation | Lgals9 | IMP | Mouse | MGI:MGI:5491117|PMID:23408620 | |
| Biological Process | GO:0045953 | negative regulation of natural killer cell mediated cytotoxicity | LGALS9 | IDA | Human | PMID:23408620 | |
| Biological Process | GO:0032720 | negative regulation of tumor necrosis factor production | LGALS9 | IMP | UniProtKB:Q8TDQ0 | Human | PMID:25578313 |
| Biological Process | GO:0032689 | negative regulation of type II interferon production | LGALS9 | IDA | Human | PMID:23408620 | |
| Biological Process | GO:0032689 | negative regulation of type II interferon production | Lgals9 | IDA | Mouse | MGI:MGI:5644014|PMID:23242525 | |
| Biological Process | GO:0032689 | negative regulation of type II interferon production | Lgals9 | IMP | Mouse | MGI:MGI:5491117|PMID:23408620 | |
| Biological Process | GO:0038066 | p38MAPK cascade | LGALS9 | IDA | Human | PMID:16116184 | |
| Biological Process | GO:0070241 | positive regulation of activated T cell autonomous cell death | LGALS9 | IDA | Human | PMID:20209097 | |
| Biological Process | GO:2000563 | positive regulation of CD4-positive, alpha-beta T cell proliferation | LGALS9 | IDA | Human | PMID:16116184 | |
| Biological Process | GO:0032834 | positive regulation of CD4-positive, CD25-positive, alpha-beta regulatory T cell differentiation involved in immune response | LGALS9 | IDA | Human | PMID:20209097 | |
| Biological Process | GO:0032722 | positive regulation of chemokine production | Lgals9 | IMP | UniProtKB:Q8VIM0 | Mouse | MGI:MGI:4839671|PMID:20937702 |
| Biological Process | GO:2001269 | positive regulation of cysteine-type endopeptidase activity involved in apoptotic signaling pathway | LGALS9 | IMP | Human | PMID:24465902 | |
| Biological Process | GO:0001819 | positive regulation of cytokine production | Lgals9 | IMP | UniProtKB:Q8VIM0 | Mouse | MGI:MGI:4839671|PMID:20937702 |
| Biological Process | GO:1900426 | positive regulation of defense response to bacterium | Lgals9 | IMP | UniProtKB:Q8VIM0 | Mouse | MGI:MGI:4839671|PMID:20937702 |
| Biological Process | GO:2000670 | positive regulation of dendritic cell apoptotic process | LGALS9 | IDA | Human | PMID:16116184 | |
| Biological Process | GO:2000510 | positive regulation of dendritic cell chemotaxis | LGALS9 | IMP | Human | PMID:25754930 | |
| Biological Process | GO:2001200 | positive regulation of dendritic cell differentiation | LGALS9 | IMP | Human | PMID:16116184 | |
| Biological Process | GO:0070374 | positive regulation of ERK1 and ERK2 cascade | LGALS9 | IMP | Human | PMID:24465902 | |
| Biological Process | GO:0070374 | positive regulation of ERK1 and ERK2 cascade | LGALS9 | IMP | UniProtKB:Q99731 | Human | PMID:25754930 |
| Biological Process | GO:0010628 | positive regulation of gene expression | LGALS9 | IDA | Human | PMID:16116184 | |
| Biological Process | GO:0010628 | positive regulation of gene expression | Lgals9 | IMP | Mouse | MGI:MGI:5688819|PMID:25065622 | |
| Biological Process | GO:0043123 | positive regulation of I-kappaB kinase/NF-kappaB signaling | LGALS9 | HMP | Human | PMID:12761501 | |
| Biological Process | GO:0045089 | positive regulation of innate immune response | Lgals9 | IMP | UniProtKB:Q8VIM0 | Mouse | MGI:MGI:4839671|PMID:20937702 |
| Biological Process | GO:0032731 | positive regulation of interleukin-1 beta production | LGALS9 | IDA | Human | PMID:20209097 | |
| Biological Process | GO:0032732 | positive regulation of interleukin-1 production | Lgals9 | IMP | UniProtKB:Q8VIM0 | Mouse | MGI:MGI:4839671|PMID:20937702 |
| Biological Process | GO:0032733 | positive regulation of interleukin-10 production | LGALS9 | IDA | Human | PMID:16116184 | |
| Biological Process | GO:0032733 | positive regulation of interleukin-10 production | LGALS9 | IDA | Human | PMID:20209097 | |
| Biological Process | GO:0032733 | positive regulation of interleukin-10 production | Lgals9 | IMP | Mouse | MGI:MGI:5688819|PMID:25065622 | |
| Biological Process | GO:0032735 | positive regulation of interleukin-12 production | LGALS9 | IMP | Human | PMID:16116184 | |
| Biological Process | GO:0032735 | positive regulation of interleukin-12 production | LGALS9 | IMP | Human | PMID:25754930 | |
| Biological Process | GO:0032736 | positive regulation of interleukin-13 production | LGALS9 | IDA | Human | PMID:20209097 | |
| Biological Process | GO:0032753 | positive regulation of interleukin-4 production | LGALS9 | IDA | Human | PMID:20209097 | |
| Biological Process | GO:0032753 | positive regulation of interleukin-4 production | LGALS9 | IMP | UniProtKB:Q8VIM0 | Human | PMID:25578313 |
| Biological Process | GO:0032755 | positive regulation of interleukin-6 production | LGALS9 | IMP | Human | PMID:24465902 | |
| Biological Process | GO:0032755 | positive regulation of interleukin-6 production | Lgals9 | IMP | Mouse | MGI:MGI:5645190|PMID:25158758 | |
| Biological Process | GO:0032757 | positive regulation of interleukin-8 production | LGALS9 | IMP | Human | PMID:24465902 | |
| Biological Process | GO:0043032 | positive regulation of macrophage activation | Lgals9 | IMP | UniProtKB:Q8VIM0 | Mouse | MGI:MGI:4839671|PMID:20937702 |
| Biological Process | GO:0071639 | positive regulation of monocyte chemotactic protein-1 production | LGALS9 | IMP | Human | PMID:24465902 | |
| Biological Process | GO:0051092 | positive regulation of NF-kappaB transcription factor activity | LGALS9 | IMP | Human | PMID:25754930 | |
| Biological Process | GO:1901224 | positive regulation of NIK/NF-kappaB signaling | LGALS9 | IMP | Human | PMID:25754930 | |
| Biological Process | GO:0051353 | positive regulation of oxidoreductase activity | Lgals9 | IDA | Mouse | MGI:MGI:5014432|PMID:21670307 | |
| Biological Process | GO:0010862 | positive regulation of pathway-restricted SMAD protein phosphorylation | Lgals9 | IMP | Mouse | MGI:MGI:5688819|PMID:25065622 | |
| Biological Process | GO:0045591 | positive regulation of regulatory T cell differentiation | Lgals9 | IMP | Mouse | MGI:MGI:5688819|PMID:25065622 | |
| Biological Process | GO:2001190 | positive regulation of T cell activation via T cell receptor contact with antigen bound to MHC molecule on antigen presenting cell | LGALS9 | IDA | Human | PMID:16116184 | |
| Biological Process | GO:2000406 | positive regulation of T cell migration | Lgals9 | IDA | Mouse | MGI:MGI:5014432|PMID:21670307 | |
| Biological Process | GO:2000679 | positive regulation of transcription regulatory region DNA binding | Lgals9 | IMP | Mouse | MGI:MGI:5688819|PMID:25065622 | |
| Biological Process | GO:0071636 | positive regulation of transforming growth factor beta production | LGALS9 | IDA | Human | PMID:20209097 | |
| Biological Process | GO:0032760 | positive regulation of tumor necrosis factor production | LGALS9 | IDA | Human | PMID:20209097 | |
| Biological Process | GO:0032760 | positive regulation of tumor necrosis factor production | Lgals9 | IMP | Mouse | MGI:MGI:5645190|PMID:25158758 | |
| Biological Process | GO:0032729 | positive regulation of type II interferon production | LGALS9 | IDA | Human | PMID:20209097 | |
| Biological Process | GO:0046598 | positive regulation of viral entry into host cell | LGALS9 | IDA | Human | PMID:21670307 | |
| Biological Process | GO:0032823 | regulation of natural killer cell differentiation | Lgals9 | IMP | Mouse | MGI:MGI:5491117|PMID:23408620 | |
| Biological Process | GO:0070555 | response to interleukin-1 | LGALS9 | IDA | Human | PMID:23817958 | |
| Biological Process | GO:0032496 | response to lipopolysaccharide | LGALS9 | IMP | Human | PMID:25578313 | |
| Biological Process | GO:0032496 | response to lipopolysaccharide | Lgals9 | IMP | Mouse | MGI:MGI:5645190|PMID:25158758 | |
| Biological Process | GO:0034138 | toll-like receptor 3 signaling pathway | Lgals9 | IMP | Rat | PMID:25158758|RGD:10054077 |
| EXP Inferred from experiment |
| IDA Inferred from direct assay |
| IEP Inferred from expression pattern |
| IGI Inferred from genetic interaction |
| IMP Inferred from mutant phenotype |
| IPI Inferred from physical interaction |
| HTP Inferred from High Throughput Experiment |
| HDA Inferred from High Throughput Direct Assay |
| HMP Inferred from High Throughput Mutant Phenotype |
| HGI Inferred from High Throughput Genetic Interaction |
| HEP Inferred from High Throughput Expression Pattern |
Mouse Genome Database (MGD), Gene Expression Database (GXD), Mouse Models of Human Cancer database (MMHCdb) (formerly Mouse Tumor Biology (MTB)), Gene Ontology (GO) |
||
|
Citing These Resources Funding Information Warranty Disclaimer, Privacy Notice, Licensing, & Copyright Send questions and comments to User Support. |
last database update 12/30/2025 MGI 6.24 |
|
|
|
||