|
Source |
Alliance of Genome Resources |



| Category | ID | Classification term | Gene | Evidence | Inferred from | Organism | Reference |
|---|---|---|---|---|---|---|---|
| Molecular Function | GO:0098632 | cell-cell adhesion mediator activity | JAM3 | IDA | Human | PMID:11823489 | |
| Molecular Function | GO:0098632 | cell-cell adhesion mediator activity | JAM3 | IDA | Human | PMID:19740376 | |
| Molecular Function | GO:0042802 | identical protein binding | Jam3 | IPI | PR:Q9D8B7 | Mouse | PMID:16093349 |
| Molecular Function | GO:0005178 | integrin binding | JAM3 | IPI | UniProtKB:P05107 | Human | PMID:12208882 |
| Molecular Function | GO:0005178 | integrin binding | JAM3 | IPI | UniProtKB:P11215 | Human | PMID:12208882 |
| Molecular Function | GO:0005178 | integrin binding | JAM3 | IPI | UniProtKB:P11215 | Human | PMID:15194813 |
| Molecular Function | GO:0005178 | integrin binding | JAM3 | IPI | UniProtKB:P05106 | Human | PMID:19461049 |
| Molecular Function | GO:0005178 | integrin binding | Jam3 | IPI | PR:P11835 | Mouse | PMID:16093349 |
| Molecular Function | GO:0005178 | integrin binding | Jam3 | IPI | PR:P05555 | Mouse | PMID:16093349 |
| Molecular Function | GO:0005515 | protein binding | JAM3 | IPI | UniProtKB:P57087 | Human | PMID:11590146 |
| Molecular Function | GO:0005515 | protein binding | JAM3 | IPI | UniProtKB:P57087 | Human | PMID:11823489 |
| Molecular Function | GO:0005515 | protein binding | JAM3 | IPI | UniProtKB:P55196 | Human | PMID:19461049 |
| Molecular Function | GO:0005515 | protein binding | JAM3 | IPI | UniProtKB:P57087 | Human | PMID:21982860 |
| Molecular Function | GO:0005515 | protein binding | JAM3 | IPI | UniProtKB:Q6FHY5 | Human | PMID:32296183 |
| Molecular Function | GO:0005515 | protein binding | Jam3 | IPI | PR:Q99NH2 | Mouse | PMID:18055550 |
| Molecular Function | GO:0005515 | protein binding | Jam3 | IPI | PR:Q8R5M8 | Mouse | PMID:18055550 |
| Molecular Function | GO:0005515 | protein binding | Jam3 | IPI | PR:Q9JI59 | Mouse | PMID:16093349 |
| Molecular Function | GO:0005515 | protein binding | Jam3 | IPI | PR:P97792 | Mouse | PMID:16410001 |
| Molecular Function | GO:0005515 | protein binding | jam3b | IPI | UniProtKB:A4JYM3 | Zfish | PMID:22180726|ZFIN:ZDB-PUB-120105-71 |
| Molecular Function | GO:0005515 | protein binding | jam3b | IPI | UniProtKB:A4JYM3 | Zfish | PMID:18296487 |
| Cellular Component | GO:0005923 | bicellular tight junction | JAM3 | IDA | Human | PMID:28196865 | |
| Cellular Component | GO:0005923 | bicellular tight junction | Jam3 | IDA | Mouse | PMID:17853450 | |
| Cellular Component | GO:0044291 | cell-cell contact zone | JAM3 | IDA | Human | PMID:15994945 | |
| Cellular Component | GO:0005911 | cell-cell junction | JAM3 | IMP | Human | PMID:19461049 | |
| Cellular Component | GO:0005911 | cell-cell junction | Jam3 | IDA | Mouse | PMID:17099249 | |
| Cellular Component | GO:0005911 | cell-cell junction | Jam3 | IDA | Mouse | PMID:16093349 | |
| Cellular Component | GO:0005911 | cell-cell junction | Jam3 | IDA | Mouse | PMID:17853450 | |
| Cellular Component | GO:0005911 | cell-cell junction | Jam3 | IDA | Mouse | PMID:15372036 | |
| Cellular Component | GO:0030057 | desmosome | JAM3 | IDA | Human | PMID:15194813 | |
| Cellular Component | GO:0005615 | extracellular space | JAM3 | IDA | Human | PMID:20592283 | |
| Cellular Component | GO:0031941 | filamentous actin | JAM3 | IDA | Human | PMID:19060272 | |
| Cellular Component | GO:0005794 | Golgi apparatus | JAM3 | IDA | Human | GO_REF:0000052 | |
| Cellular Component | GO:0005902 | microvillus | JAM3 | IDA | Human | PMID:19060272 | |
| Cellular Component | GO:0033010 | paranodal junction | Jam3 | IDA | Mouse | PMID:21097846 | |
| Cellular Component | GO:0033010 | paranodal junction | Jam3 | IDA | Mouse | PMID:18048693 | |
| Cellular Component | GO:0005886 | plasma membrane | JAM3 | IDA | Human | PMID:11590146 | |
| Cellular Component | GO:0005886 | plasma membrane | JAM3 | IDA | Human | PMID:19461049 | |
| Cellular Component | GO:0098636 | protein complex involved in cell adhesion | JAM3 | IDA | Human | PMID:11590146 | |
| Cellular Component | GO:0043220 | Schmidt-Lanterman incisure | Jam3 | IDA | Mouse | PMID:21097846 | |
| Cellular Component | GO:0070160 | tight junction | JAM3 | IDA | Human | PMID:19060272 | |
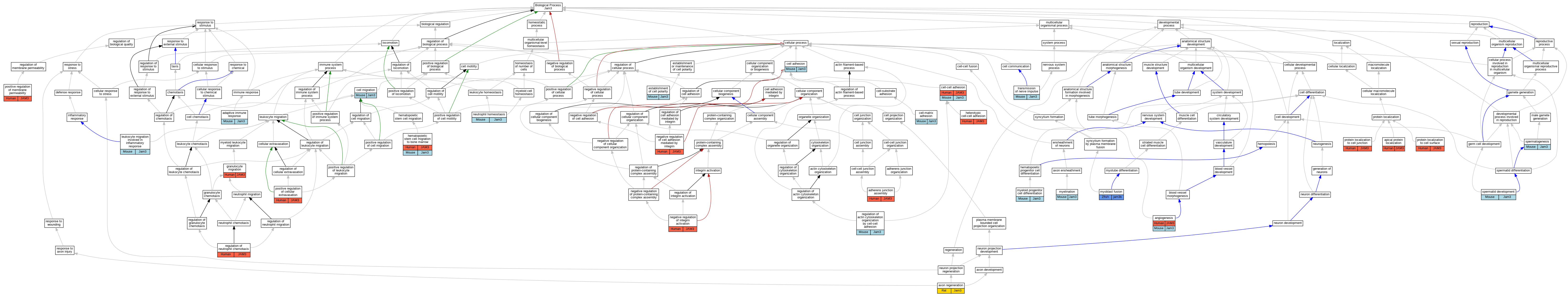
| Biological Process | GO:0002250 | adaptive immune response | Jam3 | IMP | MGI:MGI:3055281 | Mouse | PMID:19342649 |
| Biological Process | GO:0034333 | adherens junction assembly | JAM3 | IMP | Human | PMID:19060272 | |
| Biological Process | GO:0001525 | angiogenesis | JAM3 | IDA | Human | PMID:20592283 | |
| Biological Process | GO:0001525 | angiogenesis | Jam3 | IDA | Mouse | MGI:MGI:5009412|PMID:15994945 | |
| Biological Process | GO:0045176 | apical protein localization | JAM3 | IMP | UniProtKB:P15311 | Human | PMID:19060272 |
| Biological Process | GO:0031103 | axon regeneration | Jam3 | IEP | Rat | PMID:22950044|RGD:7488944 | |
| Biological Process | GO:0007155 | cell adhesion | Jam3 | IGI | MGI:MGI:96611 | Mouse | PMID:16093349 |
| Biological Process | GO:0007155 | cell adhesion | Jam3 | IGI | MGI:MGI:96607 | Mouse | PMID:16093349 |
| Biological Process | GO:0007155 | cell adhesion | Jam3 | IGI | MGI:MGI:96611 | Mouse | PMID:19342649 |
| Biological Process | GO:0007155 | cell adhesion | Jam3 | IGI | MGI:MGI:96607 | Mouse | PMID:19342649 |
| Biological Process | GO:0007155 | cell adhesion | Jam3 | IGI | MGI:MGI:1933820 | Mouse | PMID:16093349 |
| Biological Process | GO:0007155 | cell adhesion | Jam3 | IMP | Mouse | PMID:16093349 | |
| Biological Process | GO:0016477 | cell migration | Jam3 | IDA | Mouse | PMID:17099249 | |
| Biological Process | GO:0098609 | cell-cell adhesion | JAM3 | IDA | Human | PMID:11823489 | |
| Biological Process | GO:0098609 | cell-cell adhesion | JAM3 | IDA | Human | PMID:19740376 | |
| Biological Process | GO:0098609 | cell-cell adhesion | JAM3 | IMP | Human | PMID:24357068 | |
| Biological Process | GO:0098609 | cell-cell adhesion | Jam3 | IMP | Mouse | MGI:MGI:5691914|PMID:24357068 | |
| Biological Process | GO:0007160 | cell-matrix adhesion | Jam3 | IDA | Mouse | PMID:17099249 | |
| Biological Process | GO:0007160 | cell-matrix adhesion | Jam3 | IGI | MGI:MGI:96610 | Mouse | PMID:17099249 |
| Biological Process | GO:0007160 | cell-matrix adhesion | Jam3 | IGI | MGI:MGI:96612 | Mouse | PMID:17099249 |
| Biological Process | GO:0030010 | establishment of cell polarity | Jam3 | IDA | Mouse | PMID:17099249 | |
| Biological Process | GO:0097530 | granulocyte migration | JAM3 | IMP | Human | PMID:19060272 | |
| Biological Process | GO:0097241 | hematopoietic stem cell migration to bone marrow | JAM3 | IMP | Human | PMID:24357068 | |
| Biological Process | GO:0097241 | hematopoietic stem cell migration to bone marrow | Jam3 | IMP | Mouse | MGI:MGI:5691914|PMID:24357068 | |
| Biological Process | GO:0034113 | heterotypic cell-cell adhesion | JAM3 | IDA | Human | PMID:12208882 | |
| Biological Process | GO:0002523 | leukocyte migration involved in inflammatory response | Jam3 | IMP | Mouse | PMID:15879142 | |
| Biological Process | GO:0042552 | myelination | Jam3 | IMP | Mouse | PMID:18048693 | |
| Biological Process | GO:0002318 | myeloid progenitor cell differentiation | Jam3 | IMP | Mouse | PMID:19109565 | |
| Biological Process | GO:0007520 | myoblast fusion | jam3b | IMP | ZFIN:ZDB-GENO-120130-990 | Zfish | PMID:30467785 |
| Biological Process | GO:0007520 | myoblast fusion | jam3b | IGI | ZFIN:ZDB-GENO-120127-11,ZFIN:ZDB-GENO-120130-990 | Zfish | PMID:22180726 |
| Biological Process | GO:0007520 | myoblast fusion | jam3b | IGI | ZFIN:ZDB-GENO-120127-11,ZFIN:ZDB-MRPHLNO-120130-2 | Zfish | PMID:22180726 |
| Biological Process | GO:0007520 | myoblast fusion | jam3b | IMP | ZFIN:ZDB-GENO-120130-990 | Zfish | PMID:22180726 |
| Biological Process | GO:0007520 | myoblast fusion | jam3b | IMP | ZFIN:ZDB-MRPHLNO-120130-2 | Zfish | PMID:22180726 |
| Biological Process | GO:0007520 | myoblast fusion | jam3b | IGI | ZFIN:ZDB-GENO-120130-990,ZFIN:ZDB-MRPHLNO-120130-1 | Zfish | PMID:22180726 |
| Biological Process | GO:0033629 | negative regulation of cell adhesion mediated by integrin | JAM3 | IMP | Human | PMID:19461049 | |
| Biological Process | GO:0033624 | negative regulation of integrin activation | JAM3 | IMP | Human | PMID:19461049 | |
| Biological Process | GO:0001780 | neutrophil homeostasis | Jam3 | IMP | MGI:MGI:3055281 | Mouse | PMID:17455169 |
| Biological Process | GO:0002693 | positive regulation of cellular extravasation | JAM3 | IMP | Human | PMID:31926946 | |
| Biological Process | GO:1905710 | positive regulation of membrane permeability | JAM3 | IMP | Human | PMID:31926946 | |
| Biological Process | GO:1902414 | protein localization to cell junction | JAM3 | IMP | UniProtKB:Q07157 | Human | PMID:19060272 |
| Biological Process | GO:0034394 | protein localization to cell surface | JAM3 | IMP | UniProtKB:P19022 | Human | PMID:19060272 |
| Biological Process | GO:0090138 | regulation of actin cytoskeleton organization by cell-cell adhesion | Jam3 | IMP | MGI:MGI:3055281 | Mouse | PMID:15372036 |
| Biological Process | GO:0090022 | regulation of neutrophil chemotaxis | JAM3 | IDA | Human | PMID:15194813 | |
| Biological Process | GO:0007286 | spermatid development | Jam3 | IMP | MGI:MGI:3055281 | Mouse | PMID:15372036 |
| Biological Process | GO:0007283 | spermatogenesis | Jam3 | IMP | MGI:MGI:3055281 | Mouse | PMID:15372036 |
| Biological Process | GO:0019226 | transmission of nerve impulse | Jam3 | IMP | Mouse | PMID:18048693 |
| EXP Inferred from experiment |
| IDA Inferred from direct assay |
| IEP Inferred from expression pattern |
| IGI Inferred from genetic interaction |
| IMP Inferred from mutant phenotype |
| IPI Inferred from physical interaction |
| HTP Inferred from High Throughput Experiment |
| HDA Inferred from High Throughput Direct Assay |
| HMP Inferred from High Throughput Mutant Phenotype |
| HGI Inferred from High Throughput Genetic Interaction |
| HEP Inferred from High Throughput Expression Pattern |
Mouse Genome Database (MGD), Gene Expression Database (GXD), Mouse Models of Human Cancer database (MMHCdb) (formerly Mouse Tumor Biology (MTB)), Gene Ontology (GO) |
||
|
Citing These Resources Funding Information Warranty Disclaimer, Privacy Notice, Licensing, & Copyright Send questions and comments to User Support. |
last database update 12/30/2025 MGI 6.24 |
|
|
|
||