|
Source |
Alliance of Genome Resources |



| Category | ID | Classification term | Gene | Evidence | Inferred from | Organism | Reference |
|---|---|---|---|---|---|---|---|
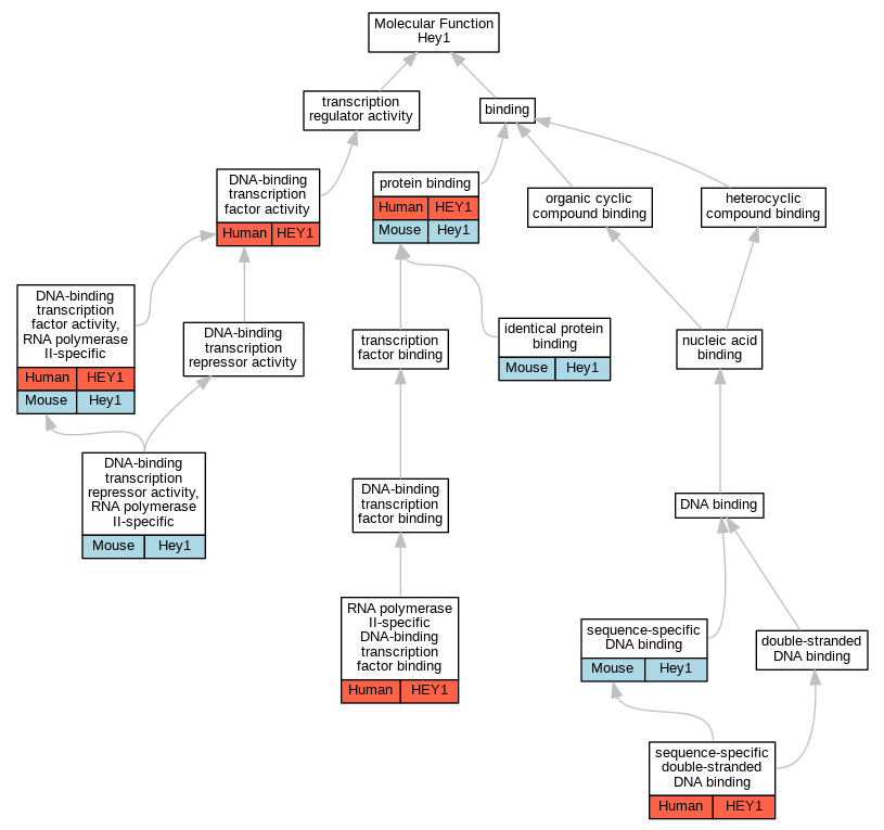
| Molecular Function | GO:0003700 | DNA-binding transcription factor activity | HEY1 | IDA | Human | PMID:15485867 | |
| Molecular Function | GO:0000981 | DNA-binding transcription factor activity, RNA polymerase II-specific | HEY1 | IDA | Human | PMID:21290414 | |
| Molecular Function | GO:0000981 | DNA-binding transcription factor activity, RNA polymerase II-specific | Hey1 | IDA | Mouse | MGI:MGI:5285133|PMID:21290414 | |
| Molecular Function | GO:0001227 | DNA-binding transcription repressor activity, RNA polymerase II-specific | Hey1 | IDA | Mouse | MGI:MGI:5285519|PMID:21259317 | |
| Molecular Function | GO:0001227 | DNA-binding transcription repressor activity, RNA polymerase II-specific | Hey1 | IDA | Mouse | MGI:MGI:3603871|PMID:16199874 | |
| Molecular Function | GO:0042802 | identical protein binding | Hey1 | IPI | PR:Q9WV93 | Mouse | PMID:11076679 |
| Molecular Function | GO:0005515 | protein binding | HEY1 | IPI | UniProtKB:P43694 | Human | PMID:15485867 |
| Molecular Function | GO:0005515 | protein binding | HEY1 | IPI | UniProtKB:Q9NQ87 | Human | PMID:21454491 |
| Molecular Function | GO:0005515 | protein binding | HEY1 | IPI | UniProtKB:O75593 | Human | PMID:32296183 |
| Molecular Function | GO:0005515 | protein binding | HEY1 | IPI | UniProtKB:Q15038 | Human | PMID:32296183 |
| Molecular Function | GO:0005515 | protein binding | HEY1 | IPI | UniProtKB:Q3LI66 | Human | PMID:32296183 |
| Molecular Function | GO:0005515 | protein binding | HEY1 | IPI | UniProtKB:Q8NEK8 | Human | PMID:32296183 |
| Molecular Function | GO:0005515 | protein binding | HEY1 | IPI | UniProtKB:Q96CS7 | Human | PMID:32296183 |
| Molecular Function | GO:0005515 | protein binding | HEY1 | IPI | UniProtKB:Q99697-2 | Human | PMID:32296183 |
| Molecular Function | GO:0005515 | protein binding | HEY1 | IPI | UniProtKB:Q9BYJ9 | Human | PMID:32296183 |
| Molecular Function | GO:0005515 | protein binding | Hey1 | IPI | UniProtKB:Q62440|UniProtKB:Q9DBX7 | Mouse | MGI:MGI:5285519|PMID:21259317 |
| Molecular Function | GO:0005515 | protein binding | Hey1 | IPI | UniProtKB:P43694|UniProtKB:Q92908 | Mouse | MGI:MGI:3603871|PMID:16199874 |
| Molecular Function | GO:0005515 | protein binding | Hey1 | IPI | UniProtKB:Q9DA73 | Mouse | MGI:MGI:3809308|PMID:14648848 |
| Molecular Function | GO:0005515 | protein binding | Hey1 | IPI | UniProtKB:Q15327 | Mouse | MGI:MGI:5294529|PMID:20599664 |
| Molecular Function | GO:0005515 | protein binding | Hey1 | IPI | PR:Q60722 | Mouse | PMID:11076679 |
| Molecular Function | GO:0005515 | protein binding | Hey1 | IPI | PR:P15806 | Mouse | PMID:11076679 |
| Molecular Function | GO:0005515 | protein binding | Hey1 | IPI | PR:P20067 | Mouse | PMID:20231428 |
| Molecular Function | GO:0061629 | RNA polymerase II-specific DNA-binding transcription factor binding | HEY1 | IPI | UniProtKB:P27540 | Human | PMID:10692439 |
| Molecular Function | GO:0043565 | sequence-specific DNA binding | Hey1 | IDA | Mouse | PMID:22615585 | |
| Molecular Function | GO:1990837 | sequence-specific double-stranded DNA binding | HEY1 | IDA | Human | PMID:28473536 | |
| Cellular Component | GO:0005737 | cytoplasm | Hey1 | IDA | Mouse | MGI:MGI:5285133|PMID:21290414 | |
| Cellular Component | GO:0005634 | nucleus | Hey1 | IDA | Mouse | MGI:MGI:5285133|PMID:21290414 | |
| Cellular Component | GO:0005634 | nucleus | Hey1 | IDA | Mouse | PMID:11486044 | |
| Cellular Component | GO:0005634 | nucleus | Hey1 | IDA | Rat | PMID:11741889|RGD:70528 | |
| Biological Process | GO:0001525 | angiogenesis | HEY1 | IEP | Human | PMID:11866539 | |
| Biological Process | GO:0009948 | anterior/posterior axis specification | Hey1 | IGI | MGI:MGI:1341884 | Mouse | PMID:15680351 |
| Biological Process | GO:0003180 | aortic valve morphogenesis | Hey1 | IDA | Mouse | MGI:MGI:6158746|PMID:22110751 | |
| Biological Process | GO:0060842 | arterial endothelial cell differentiation | Hey1 | IGI | UniProtKB:Q9QUS4 | Mouse | MGI:MGI:3040159|PMID:15107403 |
| Biological Process | GO:0060840 | artery development | Hey1 | IGI | MGI:MGI:1341884 | Mouse | PMID:15680351 |
| Biological Process | GO:0003190 | atrioventricular valve formation | Hey1 | IMP | Mouse | MGI:MGI:3703467|PMID:17259303 | |
| Biological Process | GO:0003181 | atrioventricular valve morphogenesis | Hey1 | IGI | UniProtKB:Q9DBX7 | Mouse | MGI:MGI:3783952|PMID:17303760 |
| Biological Process | GO:0001568 | blood vessel development | Hey1 | IGI | MGI:MGI:1341884 | Mouse | PMID:15680351 |
| Biological Process | GO:0060837 | blood vessel endothelial cell differentiation | Hey1 | IGI | MGI:MGI:1341884 | Mouse | PMID:15107403 |
| Biological Process | GO:0060317 | cardiac epithelial to mesenchymal transition | Hey1 | IGI | UniProtKB:Q9DBX7 | Mouse | MGI:MGI:3783952|PMID:17303760 |
| Biological Process | GO:0060411 | cardiac septum morphogenesis | Hey1 | IMP | Mouse | MGI:MGI:3703467|PMID:17259303 | |
| Biological Process | GO:0003208 | cardiac ventricle morphogenesis | Hey1 | IMP | Mouse | MGI:MGI:3783952|PMID:17303760 | |
| Biological Process | GO:0001708 | cell fate specification | hey1 | IMP | ZFIN:ZDB-GENO-190218-6 | Zfish | PMID:27027936 |
| Biological Process | GO:0071385 | cellular response to glucocorticoid stimulus | Hey1 | IEP | Rat | PMID:20666749|RGD:5132633 | |
| Biological Process | GO:0072049 | comma-shaped body morphogenesis | Hey1 | IEP | Mouse | MGI:MGI:3576186|PMID:15821257 | |
| Biological Process | GO:0035912 | dorsal aorta morphogenesis | Hey1 | IGI | UniProtKB:Q9QUS4 | Mouse | MGI:MGI:3040159|PMID:15107403 |
| Biological Process | GO:0003203 | endocardial cushion morphogenesis | Hey1 | IGI | UniProtKB:Q9DBX7 | Mouse | MGI:MGI:3783952|PMID:17303760 |
| Biological Process | GO:0003199 | endocardial cushion to mesenchymal transition involved in heart valve formation | Hey1 | IGI | MGI:MGI:1341884 | Mouse | PMID:15680351 |
| Biological Process | GO:0003198 | epithelial to mesenchymal transition involved in endocardial cushion formation | Hey1 | IGI | MGI:MGI:1860511 | Mouse | PMID:17303760 |
| Biological Process | GO:0090162 | establishment of epithelial cell polarity | Hey1 | IGI | MGI:MGI:104853 | Mouse | PMID:21300049 |
| Biological Process | GO:0090162 | establishment of epithelial cell polarity | Hey1 | IGI | MGI:MGI:104876 | Mouse | PMID:21300049 |
| Biological Process | GO:0060122 | inner ear receptor cell stereocilium organization | Hey1 | IGI | MGI:MGI:104876 | Mouse | PMID:21300049 |
| Biological Process | GO:0060122 | inner ear receptor cell stereocilium organization | Hey1 | IGI | MGI:MGI:104853 | Mouse | PMID:21300049 |
| Biological Process | GO:0060716 | labyrinthine layer blood vessel development | Hey1 | IGI | UniProtKB:Q9QUS4 | Mouse | MGI:MGI:3040159|PMID:15107403 |
| Biological Process | GO:0014031 | mesenchymal cell development | Hey1 | IGI | UniProtKB:Q9DBX7 | Mouse | MGI:MGI:3783952|PMID:17303760 |
| Biological Process | GO:0070168 | negative regulation of biomineral tissue development | Hey1 | IDA | Mouse | MGI:MGI:6158746|PMID:22110751 | |
| Biological Process | GO:0045892 | negative regulation of DNA-templated transcription | HEY1 | IDA | Human | PMID:15485867 | |
| Biological Process | GO:0045892 | negative regulation of DNA-templated transcription | Hey1 | IMP | Mouse | MGI:MGI:3603871|PMID:16199874 | |
| Biological Process | GO:0010629 | negative regulation of gene expression | Hey1 | IDA | Mouse | MGI:MGI:3604167|PMID:16025100 | |
| Biological Process | GO:0010629 | negative regulation of gene expression | Hey1 | IMP | Mouse | PMID:22615585 | |
| Biological Process | GO:0045665 | negative regulation of neuron differentiation | Hey1 | IMP | Mouse | MGI:MGI:4365702|PMID:19631204 | |
| Biological Process | GO:0045746 | negative regulation of Notch signaling pathway | HEY1 | IDA | Human | PMID:18239137 | |
| Biological Process | GO:0000122 | negative regulation of transcription by RNA polymerase II | HEY1 | IMP | Human | PMID:11486045 | |
| Biological Process | GO:0000122 | negative regulation of transcription by RNA polymerase II | HEY1 | IDA | Human | PMID:16043483 | |
| Biological Process | GO:0000122 | negative regulation of transcription by RNA polymerase II | HEY1 | IDA | Human | PMID:21290414 | |
| Biological Process | GO:0000122 | negative regulation of transcription by RNA polymerase II | Hey1 | IDA | Mouse | MGI:MGI:6158746|PMID:22110751 | |
| Biological Process | GO:0000122 | negative regulation of transcription by RNA polymerase II | Hey1 | IMP | Mouse | MGI:MGI:3703467|PMID:17259303 | |
| Biological Process | GO:0000122 | negative regulation of transcription by RNA polymerase II | Hey1 | IDA | Mouse | MGI:MGI:3604167|PMID:16025100 | |
| Biological Process | GO:0000122 | negative regulation of transcription by RNA polymerase II | Hey1 | IDA | Mouse | MGI:MGI:5285133|PMID:21290414 | |
| Biological Process | GO:2000820 | negative regulation of transcription from RNA polymerase II promoter involved in smooth muscle cell differentiation | HEY1 | IDA | Human | PMID:18239137 | |
| Biological Process | GO:2000678 | negative regulation of transcription regulatory region DNA binding | HEY1 | IDA | Human | PMID:18239137 | |
| Biological Process | GO:0061314 | Notch signaling involved in heart development | Hey1 | IMP | Mouse | MGI:MGI:3703467|PMID:17259303 | |
| Biological Process | GO:0007219 | Notch signaling pathway | HEY1 | IDA | Human | PMID:10964718 | |
| Biological Process | GO:0007219 | Notch signaling pathway | HEY1 | IDA | Human | PMID:25985737 | |
| Biological Process | GO:0007219 | Notch signaling pathway | Hey1 | IDA | Mouse | MGI:MGI:1889175|PMID:10964718 | |
| Biological Process | GO:0007219 | Notch signaling pathway | Hey1 | IDA | Rat | PMID:11741889|RGD:70528 | |
| Biological Process | GO:0002076 | osteoblast development | Hey1 | IGI | MGI:MGI:99829 | Mouse | PMID:18986983 |
| Biological Process | GO:0003151 | outflow tract morphogenesis | Hey1 | IGI | UniProtKB:Q9DBX7 | Mouse | MGI:MGI:3783952|PMID:17303760 |
| Biological Process | GO:0045669 | positive regulation of osteoblast differentiation | Hey1 | IGI | MGI:MGI:99829 | Mouse | PMID:18986983 |
| Biological Process | GO:0045669 | positive regulation of osteoblast differentiation | Hey1 | IGI | MGI:MGI:1321394 | Mouse | PMID:18986983 |
| Biological Process | GO:0045944 | positive regulation of transcription by RNA polymerase II | Hey1 | IMP | Mouse | MGI:MGI:3040159|PMID:15107403 | |
| Biological Process | GO:0045944 | positive regulation of transcription by RNA polymerase II | Hey1 | IGI | UniProtKB:Q9DBX7 | Mouse | MGI:MGI:3783952|PMID:17303760 |
| Biological Process | GO:0045944 | positive regulation of transcription by RNA polymerase II | Hey1 | IDA | Mouse | MGI:MGI:6158746|PMID:22110751 | |
| Biological Process | GO:0003184 | pulmonary valve morphogenesis | Hey1 | IGI | UniProtKB:Q9DBX7 | Mouse | MGI:MGI:3783952|PMID:17303760 |
| Biological Process | GO:0050678 | regulation of epithelial cell proliferation | Hey1 | IGI | MGI:MGI:104876 | Mouse | PMID:21300049 |
| Biological Process | GO:0050678 | regulation of epithelial cell proliferation | Hey1 | IGI | MGI:MGI:104853 | Mouse | PMID:21300049 |
| Biological Process | GO:0045607 | regulation of inner ear auditory receptor cell differentiation | Hey1 | IGI | MGI:MGI:104853 | Mouse | PMID:21300049 |
| Biological Process | GO:0045607 | regulation of inner ear auditory receptor cell differentiation | Hey1 | IGI | MGI:MGI:104876 | Mouse | PMID:21300049 |
| Biological Process | GO:2001212 | regulation of vasculogenesis | Hey1 | IGI | UniProtKB:Q9QUS4 | Mouse | MGI:MGI:3040159|PMID:15107403 |
| Biological Process | GO:0072087 | renal vesicle development | Hey1 | IEP | Mouse | MGI:MGI:3576186|PMID:15821257 | |
| Biological Process | GO:0072050 | S-shaped body morphogenesis | Hey1 | IEP | Mouse | MGI:MGI:3576186|PMID:15821257 | |
| Biological Process | GO:0036304 | umbilical cord morphogenesis | Hey1 | IGI | UniProtKB:Q9QUS4 | Mouse | MGI:MGI:3040159|PMID:15107403 |
| Biological Process | GO:0060675 | ureteric bud morphogenesis | Hey1 | IEP | Mouse | MGI:MGI:3576186|PMID:15821257 | |
| Biological Process | GO:0001570 | vasculogenesis | Hey1 | IGI | MGI:MGI:1341884 | Mouse | PMID:15107403 |
| Biological Process | GO:0060412 | ventricular septum morphogenesis | Hey1 | IGI | UniProtKB:Q9DBX7 | Mouse | MGI:MGI:3783952|PMID:17303760 |
| Biological Process | GO:0003222 | ventricular trabecula myocardium morphogenesis | Hey1 | IGI | MGI:MGI:1341884 | Mouse | PMID:15680351 |
| EXP Inferred from experiment |
| IDA Inferred from direct assay |
| IEP Inferred from expression pattern |
| IGI Inferred from genetic interaction |
| IMP Inferred from mutant phenotype |
| IPI Inferred from physical interaction |
| HTP Inferred from High Throughput Experiment |
| HDA Inferred from High Throughput Direct Assay |
| HMP Inferred from High Throughput Mutant Phenotype |
| HGI Inferred from High Throughput Genetic Interaction |
| HEP Inferred from High Throughput Expression Pattern |
Mouse Genome Database (MGD), Gene Expression Database (GXD), Mouse Models of Human Cancer database (MMHCdb) (formerly Mouse Tumor Biology (MTB)), Gene Ontology (GO) |
||
|
Citing These Resources Funding Information Warranty Disclaimer, Privacy Notice, Licensing, & Copyright Send questions and comments to User Support. |
last database update 12/30/2025 MGI 6.24 |
|
|
|
||