|
Source |
Alliance of Genome Resources |



| Category | ID | Classification term | Gene | Evidence | Inferred from | Organism | Reference |
|---|---|---|---|---|---|---|---|
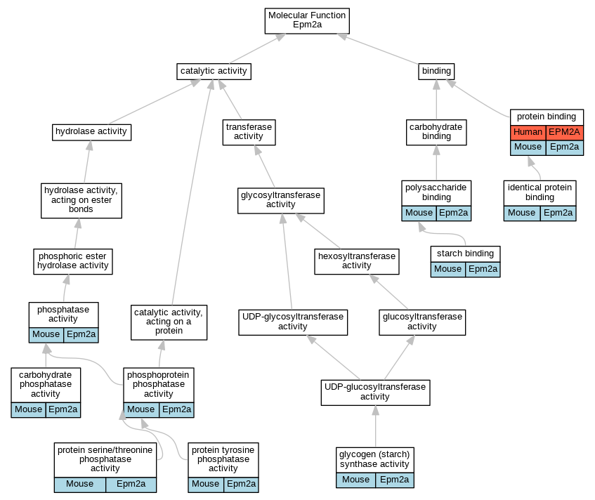
| Molecular Function | GO:0019203 | carbohydrate phosphatase activity | Epm2a | IDA | Mouse | PMID:18040046 | |
| Molecular Function | GO:0019203 | carbohydrate phosphatase activity | Epm2a | IMP | Mouse | PMID:18040046 | |
| Molecular Function | GO:0004373 | glycogen (starch) synthase activity | Epm2a | IEP | Mouse | PMID:18852261 | |
| Molecular Function | GO:0042802 | identical protein binding | Epm2a | IPI | PR:Q9WUA5 | Mouse | PMID:16971387 |
| Molecular Function | GO:0016791 | phosphatase activity | Epm2a | IDA | Mouse | PMID:24430976 | |
| Molecular Function | GO:0004721 | phosphoprotein phosphatase activity | Epm2a | IDA | Mouse | PMID:16971387 | |
| Molecular Function | GO:0030247 | polysaccharide binding | Epm2a | IDA | Mouse | PMID:15102711 | |
| Molecular Function | GO:0005515 | protein binding | EPM2A | IPI | UniProtKB:O95210 | Human | PMID:24837458 |
| Molecular Function | GO:0005515 | protein binding | Epm2a | IPI | UniProtKB:Q6VVB1 | Mouse | MGI:MGI:5501016|PMID:22578008 |
| Molecular Function | GO:0005515 | protein binding | Epm2a | IPI | UniProtKB:Q9WV60 | Mouse | MGI:MGI:3663202|PMID:16959610 |
| Molecular Function | GO:0005515 | protein binding | Epm2a | IPI | PR:Q9WVS6 | Mouse | PMID:28063983 |
| Molecular Function | GO:0004722 | protein serine/threonine phosphatase activity | Epm2a | IDA | Mouse | PMID:16971387 | |
| Molecular Function | GO:0004725 | protein tyrosine phosphatase activity | Epm2a | IDA | Mouse | PMID:15541350 | |
| Molecular Function | GO:2001070 | starch binding | Epm2a | IDA | Mouse | PMID:15102711 | |
| Cellular Component | GO:0005737 | cytoplasm | Epm2a | IDA | Mouse | PMID:17908927 | |
| Cellular Component | GO:0098554 | cytoplasmic side of endoplasmic reticulum membrane | Epm2a | IDA | Mouse | PMID:15102711 | |
| Cellular Component | GO:0005829 | cytosol | Epm2a | IMP | MGI:MGI:2182627 | Mouse | PMID:22669944 |
| Cellular Component | GO:0030425 | dendrite | Epm2a | IDA | Mouse | PMID:15102711 | |
| Cellular Component | GO:0005634 | nucleus | Epm2a | IDA | Mouse | PMID:17908927 | |
| Cellular Component | GO:0043204 | perikaryon | Epm2a | IDA | Mouse | PMID:15102711 | |
| Biological Process | GO:0000045 | autophagosome assembly | Epm2a | IMP | MGI:MGI:2182627 | Mouse | PMID:24430976 |
| Biological Process | GO:0006914 | autophagy | Epm2a | IMP | MGI:MGI:2182627 | Mouse | PMID:24914213 |
| Biological Process | GO:0006816 | calcium ion transport | Epm2a | IMP | MGI:MGI:2182627 | Mouse | PMID:28063983 |
| Biological Process | GO:0046835 | carbohydrate phosphorylation | Epm2a | IMP | MGI:2182627 | Mouse | PMID:18852261 |
| Biological Process | GO:0014009 | glial cell proliferation | Epm2a | IGI | MGI:MGI:104993 | Mouse | PMID:28973665 |
| Biological Process | GO:0005978 | glycogen biosynthetic process | Epm2a | IMP | Mouse | PMID:17118331 | |
| Biological Process | GO:0005978 | glycogen biosynthetic process | Epm2a | IMP | MGI:MGI:6118039 | Mouse | PMID:31042462 |
| Biological Process | GO:0005978 | glycogen biosynthetic process | Epm2a | IDA | Mouse | PMID:18040046 | |
| Biological Process | GO:0005978 | glycogen biosynthetic process | Epm2a | IGI | MGI:MGI:2145264 | Mouse | PMID:28536304 |
| Biological Process | GO:0005978 | glycogen biosynthetic process | Epm2a | IMP | Mouse | PMID:28536304 | |
| Biological Process | GO:0005977 | glycogen metabolic process | Epm2a | IMP | MGI:2182627 | Mouse | PMID:18852261 |
| Biological Process | GO:0005977 | glycogen metabolic process | Epm2a | IGI | MGI:MGI:1858229 | Mouse | PMID:21552327 |
| Biological Process | GO:0005977 | glycogen metabolic process | Epm2a | IMP | MGI:MGI:2182627 | Mouse | PMID:25416783 |
| Biological Process | GO:0005977 | glycogen metabolic process | Epm2a | IMP | MGI:MGI:2182627 | Mouse | PMID:24914213 |
| Biological Process | GO:0005977 | glycogen metabolic process | Epm2a | IMP | MGI:MGI:2182627 | Mouse | PMID:23663739 |
| Biological Process | GO:0005977 | glycogen metabolic process | Epm2a | IGI | MGI:MGI:104993 | Mouse | PMID:28973665 |
| Biological Process | GO:0046959 | habituation | Epm2a | IMP | MGI:MGI:2182627 | Mouse | PMID:12019206 |
| Biological Process | GO:0015813 | L-glutamate transmembrane transport | Epm2a | IMP | MGI:MGI:2182627 | Mouse | PMID:26976331 |
| Biological Process | GO:0043170 | macromolecule metabolic process | Epm2a | IMP | MGI:MGI:2182627 | Mouse | PMID:23663739 |
| Biological Process | GO:0007005 | mitochondrion organization | Epm2a | IMP | MGI:MGI:2182627 | Mouse | PMID:28063983 |
| Biological Process | GO:0045786 | negative regulation of cell cycle | Epm2a | IMP | MGI:MGI:2182627 | Mouse | PMID:18824542 |
| Biological Process | GO:0010629 | negative regulation of gene expression | Epm2a | IMP | MGI:MGI:2182627 | Mouse | PMID:18824542 |
| Biological Process | GO:0033137 | negative regulation of peptidyl-serine phosphorylation | Epm2a | IMP | MGI:MGI:2182627 | Mouse | PMID:18824542 |
| Biological Process | GO:0032007 | negative regulation of TOR signaling | EPM2A | IMP | Human | PMID:20453062 | |
| Biological Process | GO:0007399 | nervous system development | Epm2a | IMP | MGI:MGI:2182627 | Mouse | PMID:12019206 |
| Biological Process | GO:0016239 | positive regulation of macroautophagy | EPM2A | IMP | Human | PMID:20453062 | |
| Biological Process | GO:0016239 | positive regulation of macroautophagy | Epm2a | IMP | MGI:MGI:2182627 | Mouse | PMID:20453062 |
| Biological Process | GO:0016239 | positive regulation of macroautophagy | Epm2a | IGI | MGI:MGI:102548 | Mouse | PMID:20453062 |
| Biological Process | GO:0043161 | proteasome-mediated ubiquitin-dependent protein catabolic process | Epm2a | IMP | MGI:MGI:2182627 | Mouse | PMID:24914213 |
| Biological Process | GO:0001558 | regulation of cell growth | Epm2a | IMP | Mouse | PMID:18824542 | |
| Biological Process | GO:0010468 | regulation of gene expression | Epm2a | IMP | MGI:MGI:2182627 | Mouse | PMID:28063983 |
| Biological Process | GO:0010468 | regulation of gene expression | Epm2a | IMP | MGI:MGI:2182627 | Mouse | PMID:24914213 |
| Biological Process | GO:0010468 | regulation of gene expression | Epm2a | IMP | MGI:MGI:2182627 | Mouse | PMID:27107699 |
| Biological Process | GO:2000465 | regulation of glycogen (starch) synthase activity | Epm2a | IMP | MGI:MGI:2182627 | Mouse | PMID:18040046 |
| Biological Process | GO:0042325 | regulation of phosphorylation | Epm2a | IMP | MGI:MGI:2182627 | Mouse | PMID:18040046 |
| Biological Process | GO:0061136 | regulation of proteasomal protein catabolic process | Epm2a | IMP | MGI:MGI:2182627 | Mouse | PMID:27107699 |
| Biological Process | GO:0042306 | regulation of protein import into nucleus | Epm2a | IDA | Mouse | PMID:16971387 | |
| Biological Process | GO:0045859 | regulation of protein kinase activity | Epm2a | IMP | MGI:MGI:2182627 | Mouse | PMID:24914213 |
| Biological Process | GO:1903076 | regulation of protein localization to plasma membrane | Epm2a | IGI | MGI:MGI:2145264 | Mouse | PMID:26976331 |
| Biological Process | GO:0001932 | regulation of protein phosphorylation | Epm2a | IMP | MGI:MGI:2182627 | Mouse | PMID:24914213 |
| Biological Process | GO:0001932 | regulation of protein phosphorylation | Epm2a | IMP | MGI:MGI:2182627 | Mouse | PMID:18824542 |
| Biological Process | GO:0031396 | regulation of protein ubiquitination | Epm2a | IGI | MGI:MGI:2145264 | Mouse | PMID:26976331 |
| Biological Process | GO:1904666 | regulation of ubiquitin protein ligase activity | Epm2a | IMP | MGI:MGI:2182627 | Mouse | PMID:28063983 |
| Biological Process | GO:0016055 | Wnt signaling pathway | Epm2a | IMP | Mouse | PMID:16971387 |
| EXP Inferred from experiment |
| IDA Inferred from direct assay |
| IEP Inferred from expression pattern |
| IGI Inferred from genetic interaction |
| IMP Inferred from mutant phenotype |
| IPI Inferred from physical interaction |
| HTP Inferred from High Throughput Experiment |
| HDA Inferred from High Throughput Direct Assay |
| HMP Inferred from High Throughput Mutant Phenotype |
| HGI Inferred from High Throughput Genetic Interaction |
| HEP Inferred from High Throughput Expression Pattern |
Mouse Genome Database (MGD), Gene Expression Database (GXD), Mouse Models of Human Cancer database (MMHCdb) (formerly Mouse Tumor Biology (MTB)), Gene Ontology (GO) |
||
|
Citing These Resources Funding Information Warranty Disclaimer, Privacy Notice, Licensing, & Copyright Send questions and comments to User Support. |
last database update 12/30/2025 MGI 6.24 |
|
|
|
||