|
Source |
Alliance of Genome Resources |



| Category | ID | Classification term | Gene | Evidence | Inferred from | Organism | Reference |
|---|---|---|---|---|---|---|---|
| Molecular Function | GO:0035402 | histone H3T11 kinase activity | CHEK1 | IDA | Human | PMID:18243098 | |
| Molecular Function | GO:0035402 | histone H3T11 kinase activity | Chek1 | IDA | Mouse | MGI:MGI:5294291|PMID:18243098 | |
| Molecular Function | GO:0005515 | protein binding | CHEK1 | IPI | UniProtKB:P30307 | Human | PMID:11836499 |
| Molecular Function | GO:0005515 | protein binding | CHEK1 | IPI | UniProtKB:P38398 | Human | PMID:11836499 |
| Molecular Function | GO:0005515 | protein binding | CHEK1 | IPI | UniProtKB:Q06609 | Human | PMID:15665856 |
| Molecular Function | GO:0005515 | protein binding | CHEK1 | IPI | UniProtKB:Q9UNS1 | Human | PMID:15798197 |
| Molecular Function | GO:0005515 | protein binding | CHEK1 | IPI | UniProtKB:P08238 | Human | PMID:16330544 |
| Molecular Function | GO:0005515 | protein binding | CHEK1 | IPI | UniProtKB:P30307 | Human | PMID:16330544 |
| Molecular Function | GO:0005515 | protein binding | CHEK1 | IPI | UniProtKB:Q9HAW4 | Human | PMID:16963448 |
| Molecular Function | GO:0005515 | protein binding | CHEK1 | IPI | UniProtKB:P06400 | Human | PMID:17380128 |
| Molecular Function | GO:0005515 | protein binding | CHEK1 | IPI | UniProtKB:Q96JB5 | Human | PMID:19223857 |
| Molecular Function | GO:0005515 | protein binding | CHEK1 | IPI | UniProtKB:Q9UK73 | Human | PMID:19330022 |
| Molecular Function | GO:0005515 | protein binding | CHEK1 | IPI | UniProtKB:Q9NRD1 | Human | PMID:19716789 |
| Molecular Function | GO:0005515 | protein binding | CHEK1 | IPI | UniProtKB:P61981 | Human | PMID:20639859 |
| Molecular Function | GO:0005515 | protein binding | CHEK1 | IPI | UniProtKB:O00255 | Human | PMID:20969866 |
| Molecular Function | GO:0005515 | protein binding | CHEK1 | IPI | UniProtKB:Q9UJM3 | Human | PMID:22505024 |
| Molecular Function | GO:0005515 | protein binding | CHEK1 | IPI | UniProtKB:P08238 | Human | PMID:22939624 |
| Molecular Function | GO:0005515 | protein binding | CHEK1 | IPI | UniProtKB:Q9HCE7-2 | Human | PMID:25249323 |
| Molecular Function | GO:0005515 | protein binding | Chek1 | IPI | UniProtKB:Q9R1X4 | Mouse | MGI:MGI:5578016|PMID:23418588 |
| Molecular Function | GO:0005515 | protein binding | Chek1 | IPI | PR:O88700 | Mouse | PMID:15364958 |
| Molecular Function | GO:0005515 | protein binding | Chek1 | IPI | RGD:728310 | Rat | PMID:11687578|RGD:70230 |
| Molecular Function | GO:0019904 | protein domain specific binding | CHEK1 | IPI | UniProtKB:P54725 | Human | PMID:26296656 |
| Molecular Function | GO:0004672 | protein kinase activity | CHEK1 | IMP | Human | PMID:22024163 | |
| Molecular Function | GO:0004672 | protein kinase activity | Chek1 | IMP | Mouse | PMID:15364958 | |
| Molecular Function | GO:0004672 | protein kinase activity | Chek1 | IDA | Rat | PMID:11278490|RGD:2316109 | |
| Molecular Function | GO:0004674 | protein serine/threonine kinase activity | CHEK1 | IDA | Human | PMID:16963448 | |
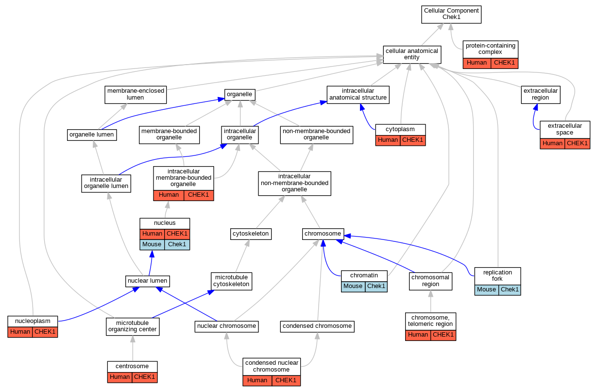
| Cellular Component | GO:0005813 | centrosome | CHEK1 | IDA | Human | PMID:15311285 | |
| Cellular Component | GO:0000785 | chromatin | Chek1 | IDA | Mouse | MGI:MGI:5294291|PMID:18243098 | |
| Cellular Component | GO:0000781 | chromosome, telomeric region | CHEK1 | IDA | Human | PMID:15149599 | |
| Cellular Component | GO:0000794 | condensed nuclear chromosome | CHEK1 | IDA | Human | PMID:9382850 | |
| Cellular Component | GO:0005737 | cytoplasm | CHEK1 | IDA | Human | PMID:26296656 | |
| Cellular Component | GO:0005615 | extracellular space | CHEK1 | HDA | Human | PMID:23580065 | |
| Cellular Component | GO:0043231 | intracellular membrane-bounded organelle | CHEK1 | IDA | Human | GO_REF:0000052 | |
| Cellular Component | GO:0005654 | nucleoplasm | CHEK1 | IDA | Human | GO_REF:0000052 | |
| Cellular Component | GO:0005634 | nucleus | CHEK1 | IDA | Human | PMID:15311285 | |
| Cellular Component | GO:0005634 | nucleus | CHEK1 | IDA | Human | PMID:20932473 | |
| Cellular Component | GO:0005634 | nucleus | CHEK1 | IDA | Human | PMID:26296656 | |
| Cellular Component | GO:0005634 | nucleus | Chek1 | IDA | Mouse | PMID:11555636 | |
| Cellular Component | GO:0032991 | protein-containing complex | CHEK1 | IDA | Human | PMID:26296656 | |
| Cellular Component | GO:0005657 | replication fork | Chek1 | IDA | Mouse | PMID:15364958 | |
| Biological Process | GO:0006915 | apoptotic process | CHEK1 | IDA | Human | PMID:23028632 | |
| Biological Process | GO:1902742 | apoptotic process involved in development | Chek1 | IMP | MGI:MGI:1928818 | Mouse | PMID:10859163 |
| Biological Process | GO:0071313 | cellular response to caffeine | Chek1 | IEP | Rat | PMID:11278490|RGD:2316109 | |
| Biological Process | GO:0071260 | cellular response to mechanical stimulus | CHEK1 | IEP | Human | PMID:19593445 | |
| Biological Process | GO:0071310 | cellular response to organic substance | Chek1 | IEP | Rat | PMID:11278490|RGD:2316109 | |
| Biological Process | GO:0006338 | chromatin remodeling | Chek1 | IDA | Mouse | MGI:MGI:5294291|PMID:18243098 | |
| Biological Process | GO:0000077 | DNA damage checkpoint signaling | CHEK1 | IDA | Human | PMID:16963448 | |
| Biological Process | GO:0000077 | DNA damage checkpoint signaling | CHEK1 | IMP | Human | PMID:19716789 | |
| Biological Process | GO:0000077 | DNA damage checkpoint signaling | Chek1 | IMP | MGI:MGI:1926528 | Mouse | PMID:10859164 |
| Biological Process | GO:0000077 | DNA damage checkpoint signaling | Chek1 | IDA | Mouse | PMID:12529385 | |
| Biological Process | GO:0006974 | DNA damage response | CHEK1 | IMP | Human | PMID:20932473 | |
| Biological Process | GO:0006974 | DNA damage response | Chek1 | IMP | Mouse | MGI:MGI:5294291|PMID:18243098 | |
| Biological Process | GO:0006974 | DNA damage response | Chek1 | IDA | Mouse | PMID:11790307 | |
| Biological Process | GO:0006974 | DNA damage response | Chek1 | IDA | Mouse | PMID:12529385 | |
| Biological Process | GO:0006281 | DNA repair | CHEK1 | IMP | Human | PMID:19716789 | |
| Biological Process | GO:0006281 | DNA repair | Chek1 | IDA | Mouse | PMID:15364958 | |
| Biological Process | GO:0000086 | G2/M transition of mitotic cell cycle | Chek1 | IMP | MGI:MGI:1926528 | Mouse | PMID:10859164 |
| Biological Process | GO:0001833 | inner cell mass cell proliferation | Chek1 | IMP | MGI:MGI:1928818 | Mouse | PMID:10859163 |
| Biological Process | GO:0008630 | intrinsic apoptotic signaling pathway in response to DNA damage | chek1 | IGI | ZFIN:ZDB-GENO-050428-1,ZFIN:ZDB-MRPHLNO-080804-1 | Zfish | PMID:18510930 |
| Biological Process | GO:0008630 | intrinsic apoptotic signaling pathway in response to DNA damage | chek1 | IGI | ZFIN:ZDB-GENO-050428-4,ZFIN:ZDB-MRPHLNO-080804-1 | Zfish | PMID:18510930 |
| Biological Process | GO:0007093 | mitotic cell cycle checkpoint signaling | Chek1 | IMP | MGI:MGI:1928818 | Mouse | PMID:10859163 |
| Biological Process | GO:0007095 | mitotic G2 DNA damage checkpoint signaling | CHEK1 | IMP | Human | PMID:20932473 | |
| Biological Process | GO:0007095 | mitotic G2 DNA damage checkpoint signaling | chek1 | IMP | ZFIN:ZDB-MRPHLNO-080804-1 | Zfish | PMID:18510930 |
| Biological Process | GO:0044818 | mitotic G2/M transition checkpoint | CHEK1 | IMP | Human | PMID:33108758 | |
| Biological Process | GO:2000279 | negative regulation of DNA biosynthetic process | Chek1 | IMP | Rat | PMID:12429946|RGD:2316115 | |
| Biological Process | GO:0010972 | negative regulation of G2/M transition of mitotic cell cycle | Chek1 | IMP | Rat | PMID:11278490|RGD:2316109 | |
| Biological Process | GO:0045814 | negative regulation of gene expression, epigenetic | Chek1 | IMP | Mouse | MGI:MGI:5294291|PMID:18243098 | |
| Biological Process | GO:0045839 | negative regulation of mitotic nuclear division | CHEK1 | IDA | Human | PMID:15311285 | |
| Biological Process | GO:0006997 | nucleus organization | Chek1 | IMP | MGI:MGI:1928818 | Mouse | PMID:10859163 |
| Biological Process | GO:0018107 | peptidyl-threonine phosphorylation | CHEK1 | IDA | Human | PMID:15665856 | |
| Biological Process | GO:0045787 | positive regulation of cell cycle | CHEK1 | IDA | Human | PMID:26296656 | |
| Biological Process | GO:0006468 | protein phosphorylation | CHEK1 | IDA | Human | PMID:33108758 | |
| Biological Process | GO:0006468 | protein phosphorylation | Chek1 | IDA | Mouse | PMID:15364958 | |
| Biological Process | GO:0006468 | protein phosphorylation | Chek1 | IDA | Rat | PMID:11278490|RGD:2316109 | |
| Biological Process | GO:0006468 | protein phosphorylation | chek1 | IMP | ZFIN:ZDB-MRPHLNO-080804-1 | Zfish | PMID:18510930 |
| Biological Process | GO:0042127 | regulation of cell population proliferation | Chek1 | IMP | Mouse | PMID:21737879 | |
| Biological Process | GO:0010569 | regulation of double-strand break repair via homologous recombination | CHEK1 | IDA | Human | PMID:15665856 | |
| Biological Process | GO:0010468 | regulation of gene expression | Chek1 | IGI | MGI:MGI:2443308 | Mouse | PMID:21737879 |
| Biological Process | GO:0046602 | regulation of mitotic centrosome separation | CHEK1 | IDA | Human | PMID:15311285 | |
| Biological Process | GO:0042770 | signal transduction in response to DNA damage | CHEK1 | IDA | Human | PMID:16963448 | |
| Biological Process | GO:0042770 | signal transduction in response to DNA damage | Chek1 | IMP | Rat | PMID:11278490|RGD:2316109 |
| EXP Inferred from experiment |
| IDA Inferred from direct assay |
| IEP Inferred from expression pattern |
| IGI Inferred from genetic interaction |
| IMP Inferred from mutant phenotype |
| IPI Inferred from physical interaction |
| HTP Inferred from High Throughput Experiment |
| HDA Inferred from High Throughput Direct Assay |
| HMP Inferred from High Throughput Mutant Phenotype |
| HGI Inferred from High Throughput Genetic Interaction |
| HEP Inferred from High Throughput Expression Pattern |
Mouse Genome Database (MGD), Gene Expression Database (GXD), Mouse Models of Human Cancer database (MMHCdb) (formerly Mouse Tumor Biology (MTB)), Gene Ontology (GO) |
||
|
Citing These Resources Funding Information Warranty Disclaimer, Privacy Notice, Licensing, & Copyright Send questions and comments to User Support. |
last database update 05/05/2026 MGI 6.24 |
|
|
|
||