|
Source |
Alliance of Genome Resources |



| Category | ID | Classification term | Gene | Evidence | Inferred from | Organism | Reference |
|---|---|---|---|---|---|---|---|
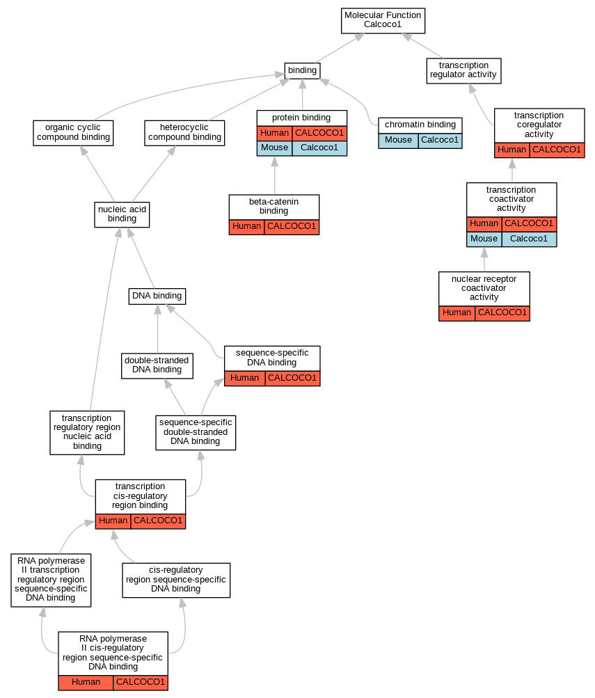
| Molecular Function | GO:0008013 | beta-catenin binding | CALCOCO1 | IPI | UniProtKB:O42486 | Human | PMID:16344550 |
| Molecular Function | GO:0003682 | chromatin binding | Calcoco1 | IDA | Mouse | PMID:15383530 | |
| Molecular Function | GO:0030374 | nuclear receptor coactivator activity | CALCOCO1 | IDA | Human | PMID:16344550 | |
| Molecular Function | GO:0005515 | protein binding | CALCOCO1 | IPI | UniProtKB:O14777 | Human | PMID:16189514 |
| Molecular Function | GO:0005515 | protein binding | CALCOCO1 | IPI | UniProtKB:O42486 | Human | PMID:16344550 |
| Molecular Function | GO:0005515 | protein binding | CALCOCO1 | IPI | UniProtKB:Q9Y3R0 | Human | PMID:16344550 |
| Molecular Function | GO:0005515 | protein binding | CALCOCO1 | IPI | UniProtKB:O14777 | Human | PMID:25416956 |
| Molecular Function | GO:0005515 | protein binding | CALCOCO1 | IPI | UniProtKB:P60520 | Human | PMID:25416956 |
| Molecular Function | GO:0005515 | protein binding | CALCOCO1 | IPI | UniProtKB:Q2TBE0 | Human | PMID:25416956 |
| Molecular Function | GO:0005515 | protein binding | CALCOCO1 | IPI | UniProtKB:Q3B820 | Human | PMID:25416956 |
| Molecular Function | GO:0005515 | protein binding | CALCOCO1 | IPI | UniProtKB:Q8TC07 | Human | PMID:25416956 |
| Molecular Function | GO:0005515 | protein binding | CALCOCO1 | IPI | UniProtKB:Q96CN7 | Human | PMID:25416956 |
| Molecular Function | GO:0005515 | protein binding | CALCOCO1 | IPI | UniProtKB:Q96LK0 | Human | PMID:25416956 |
| Molecular Function | GO:0005515 | protein binding | CALCOCO1 | IPI | UniProtKB:Q9UII6 | Human | PMID:25416956 |
| Molecular Function | GO:0005515 | protein binding | CALCOCO1 | IPI | UniProtKB:O76064 | Human | PMID:32296183 |
| Molecular Function | GO:0005515 | protein binding | CALCOCO1 | IPI | UniProtKB:P54646 | Human | PMID:32296183 |
| Molecular Function | GO:0005515 | protein binding | CALCOCO1 | IPI | UniProtKB:Q13515 | Human | PMID:32296183 |
| Molecular Function | GO:0005515 | protein binding | CALCOCO1 | IPI | UniProtKB:Q2TBE0 | Human | PMID:32296183 |
| Molecular Function | GO:0005515 | protein binding | CALCOCO1 | IPI | UniProtKB:Q96LK0 | Human | PMID:32296183 |
| Molecular Function | GO:0005515 | protein binding | CALCOCO1 | IPI | UniProtKB:Q96NC0 | Human | PMID:32296183 |
| Molecular Function | GO:0005515 | protein binding | CALCOCO1 | IPI | UniProtKB:Q9H0I2 | Human | PMID:32296183 |
| Molecular Function | GO:0005515 | protein binding | CALCOCO1 | IPI | UniProtKB:Q9H0R8 | Human | PMID:32296183 |
| Molecular Function | GO:0005515 | protein binding | CALCOCO1 | IPI | UniProtKB:Q9UII6 | Human | PMID:32296183 |
| Molecular Function | GO:0005515 | protein binding | Calcoco1 | IPI | UniProtKB:P17679|UniProtKB:Q8CH18 | Mouse | MGI:MGI:5606145|PMID:24245781 |
| Molecular Function | GO:0005515 | protein binding | Calcoco1 | IPI | UniProtKB:O42486 | Mouse | MGI:MGI:3694288|PMID:16344550 |
| Molecular Function | GO:0005515 | protein binding | Calcoco1 | IPI | UniProtKB:Q7TPU7 | Mouse | MGI:MGI:3530629|PMID:14690606 |
| Molecular Function | GO:0000978 | RNA polymerase II cis-regulatory region sequence-specific DNA binding | CALCOCO1 | IDA | Human | PMID:24245781 | |
| Molecular Function | GO:0043565 | sequence-specific DNA binding | CALCOCO1 | IDA | Human | PMID:16344550 | |
| Molecular Function | GO:0000976 | transcription cis-regulatory region binding | CALCOCO1 | IDA | Human | PMID:16344550 | |
| Molecular Function | GO:0003713 | transcription coactivator activity | CALCOCO1 | IMP | Human | PMID:16344550 | |
| Molecular Function | GO:0003713 | transcription coactivator activity | CALCOCO1 | IMP | Human | PMID:24245781 | |
| Molecular Function | GO:0003713 | transcription coactivator activity | Calcoco1 | IMP | Mouse | MGI:MGI:5606145|PMID:24245781 | |
| Molecular Function | GO:0003713 | transcription coactivator activity | Calcoco1 | IDA | Mouse | MGI:MGI:3530629|PMID:14690606 | |
| Molecular Function | GO:0003712 | transcription coregulator activity | CALCOCO1 | IDA | Human | PMID:16344550 | |
| Cellular Component | GO:0000785 | chromatin | Calcoco1 | IDA | Mouse | PMID:15383530 | |
| Cellular Component | GO:0005829 | cytosol | CALCOCO1 | IDA | Human | GO_REF:0000052 | |
| Cellular Component | GO:0043231 | intracellular membrane-bounded organelle | CALCOCO1 | IDA | Human | GO_REF:0000052 | |
| Cellular Component | GO:0005634 | nucleus | CALCOCO1 | IDA | Human | GO_REF:0000054 | |
| Biological Process | GO:0030518 | intracellular steroid hormone receptor signaling pathway | Calcoco1 | IDA | Mouse | MGI:MGI:3530629|PMID:14690606 | |
| Biological Process | GO:0045893 | positive regulation of DNA-templated transcription | CALCOCO1 | IMP | Human | PMID:16344550 | |
| Biological Process | GO:0010628 | positive regulation of gene expression | CALCOCO1 | IDA | Human | PMID:16344550 | |
| Biological Process | GO:0045944 | positive regulation of transcription by RNA polymerase II | Calcoco1 | IDA | Mouse | MGI:MGI:3530629|PMID:14690606 | |
| Biological Process | GO:0045944 | positive regulation of transcription by RNA polymerase II | Calcoco1 | IGI | MGI:MGI:105043 | Mouse | PMID:15383530 |
| Biological Process | GO:0007165 | signal transduction | Calcoco1 | IDA | Mouse | MGI:MGI:3530629|PMID:14690606 |
| EXP Inferred from experiment |
| IDA Inferred from direct assay |
| IEP Inferred from expression pattern |
| IGI Inferred from genetic interaction |
| IMP Inferred from mutant phenotype |
| IPI Inferred from physical interaction |
| HTP Inferred from High Throughput Experiment |
| HDA Inferred from High Throughput Direct Assay |
| HMP Inferred from High Throughput Mutant Phenotype |
| HGI Inferred from High Throughput Genetic Interaction |
| HEP Inferred from High Throughput Expression Pattern |
Mouse Genome Database (MGD), Gene Expression Database (GXD), Mouse Models of Human Cancer database (MMHCdb) (formerly Mouse Tumor Biology (MTB)), Gene Ontology (GO) |
||
|
Citing These Resources Funding Information Warranty Disclaimer, Privacy Notice, Licensing, & Copyright Send questions and comments to User Support. |
last database update 05/05/2026 MGI 6.24 |
|
|
|
||