|
Source |
Alliance of Genome Resources |



| Category | ID | Classification term | Gene | Evidence | Inferred from | Organism | Reference |
|---|---|---|---|---|---|---|---|
| Molecular Function | GO:0042802 | identical protein binding | ACTG1 | IPI | UniProtKB:P63261 | Human | PMID:16189514 |
| Molecular Function | GO:0042802 | identical protein binding | ACTG1 | IPI | UniProtKB:P63261 | Human | PMID:21516116 |
| Molecular Function | GO:0042802 | identical protein binding | ACTG1 | IPI | UniProtKB:P63261 | Human | PMID:25416956 |
| Molecular Function | GO:0042802 | identical protein binding | ACTG1 | IPI | UniProtKB:P63261 | Human | PMID:25910212 |
| Molecular Function | GO:0005522 | profilin binding | ACTG1 | IDA | Human | PMID:28493397 | |
| Molecular Function | GO:0005515 | protein binding | ACTG1 | IPI | UniProtKB:P23528 | Human | PMID:16189514 |
| Molecular Function | GO:0005515 | protein binding | ACTG1 | IPI | UniProtKB:P60709 | Human | PMID:16189514 |
| Molecular Function | GO:0005515 | protein binding | ACTG1 | IPI | UniProtKB:P60981 | Human | PMID:16189514 |
| Molecular Function | GO:0005515 | protein binding | ACTG1 | IPI | UniProtKB:Q9Y281 | Human | PMID:16189514 |
| Molecular Function | GO:0005515 | protein binding | ACTG1 | IPI | UniProtKB:P40692 | Human | PMID:20706999 |
| Molecular Function | GO:0005515 | protein binding | ACTG1 | IPI | UniProtKB:P60709 | Human | PMID:21516116 |
| Molecular Function | GO:0005515 | protein binding | ACTG1 | IPI | UniProtKB:O60826 | Human | PMID:25416956 |
| Molecular Function | GO:0005515 | protein binding | ACTG1 | IPI | UniProtKB:P23528 | Human | PMID:25416956 |
| Molecular Function | GO:0005515 | protein binding | ACTG1 | IPI | UniProtKB:P40123 | Human | PMID:25416956 |
| Molecular Function | GO:0005515 | protein binding | ACTG1 | IPI | UniProtKB:P60709 | Human | PMID:25416956 |
| Molecular Function | GO:0005515 | protein binding | ACTG1 | IPI | UniProtKB:P60981 | Human | PMID:25416956 |
| Molecular Function | GO:0005515 | protein binding | ACTG1 | IPI | UniProtKB:Q08426 | Human | PMID:25416956 |
| Molecular Function | GO:0005515 | protein binding | ACTG1 | IPI | UniProtKB:Q1KLZ0 | Human | PMID:25416956 |
| Molecular Function | GO:0005515 | protein binding | ACTG1 | IPI | UniProtKB:Q549N0 | Human | PMID:25416956 |
| Molecular Function | GO:0005515 | protein binding | ACTG1 | IPI | UniProtKB:Q96HA8 | Human | PMID:25416956 |
| Molecular Function | GO:0005515 | protein binding | ACTG1 | IPI | UniProtKB:P40123 | Human | PMID:25910212 |
| Molecular Function | GO:0005515 | protein binding | ACTG1 | IPI | UniProtKB:P60709 | Human | PMID:25910212 |
| Molecular Function | GO:0005515 | protein binding | ACTG1 | IPI | UniProtKB:Q9Y281 | Human | PMID:25910212 |
| Molecular Function | GO:0005515 | protein binding | ACTG1 | IPI | UniProtKB:P42858 | Human | PMID:25959826 |
| Molecular Function | GO:0005515 | protein binding | ACTG1 | IPI | UniProtKB:P47756 | Human | PMID:28493397 |
| Molecular Function | GO:0005515 | protein binding | ACTG1 | IPI | UniProtKB:Q12792 | Human | PMID:28493397 |
| Molecular Function | GO:0005515 | protein binding | ACTG1 | IPI | UniProtKB:P60709 | Human | PMID:29892012 |
| Molecular Function | GO:0005515 | protein binding | ACTG1 | IPI | UniProtKB:P60709 | Human | PMID:30886144 |
| Molecular Function | GO:0005515 | protein binding | ACTG1 | IPI | UniProtKB:P60709 | Human | PMID:31515488 |
| Molecular Function | GO:0005515 | protein binding | ACTG1 | IPI | UniProtKB:Q08426 | Human | PMID:31515488 |
| Molecular Function | GO:0005515 | protein binding | ACTG1 | IPI | UniProtKB:Q96HA8 | Human | PMID:31515488 |
| Molecular Function | GO:0005515 | protein binding | ACTG1 | IPI | UniProtKB:P23528 | Human | PMID:32296183 |
| Molecular Function | GO:0005515 | protein binding | ACTG1 | IPI | UniProtKB:P40123 | Human | PMID:32296183 |
| Molecular Function | GO:0005515 | protein binding | ACTG1 | IPI | UniProtKB:P60709 | Human | PMID:32296183 |
| Molecular Function | GO:0005515 | protein binding | ACTG1 | IPI | UniProtKB:P60981 | Human | PMID:32296183 |
| Molecular Function | GO:0005515 | protein binding | ACTG1 | IPI | UniProtKB:Q16543 | Human | PMID:32296183 |
| Molecular Function | GO:0005515 | protein binding | ACTG1 | IPI | UniProtKB:Q96HA8 | Human | PMID:32296183 |
| Molecular Function | GO:0005515 | protein binding | ACTG1 | IPI | UniProtKB:Q9Y281 | Human | PMID:32296183 |
| Molecular Function | GO:0005515 | protein binding | ACTG1 | IPI | UniProtKB:P42858 | Human | PMID:32814053 |
| Molecular Function | GO:0005515 | protein binding | Actg1 | IPI | UniProtKB:Q08460 | Mouse | MGI:MGI:3852248|PMID:19423573 |
| Molecular Function | GO:0005200 | structural constituent of cytoskeleton | Actg1 | IDA | Mouse | PMID:15194427 | |
| Molecular Function | GO:0098973 | structural constituent of postsynaptic actin cytoskeleton | Actg1 | IDA | Rat | PMID:9875357|RGD:13702432 | |
| Molecular Function | GO:0098973 | structural constituent of postsynaptic actin cytoskeleton | LOC100361457 | IDA | Rat | PMID:9875357|RGD:13702432 | |
| Molecular Function | GO:0031625 | ubiquitin protein ligase binding | ACTG1 | IPI | UniProtKB:O60260 | Human | PMID:21753002 |
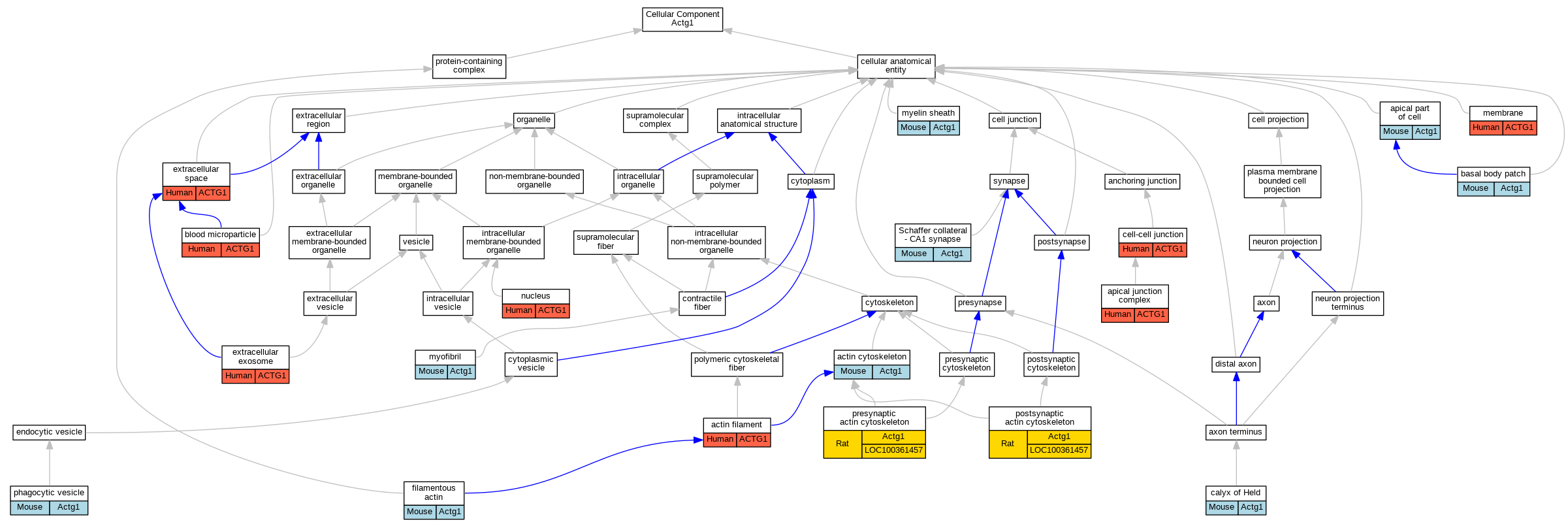
| Cellular Component | GO:0015629 | actin cytoskeleton | Actg1 | IDA | Mouse | PMID:29891944 | |
| Cellular Component | GO:0015629 | actin cytoskeleton | Actg1 | IDA | Mouse | PMID:15194427 | |
| Cellular Component | GO:0005884 | actin filament | ACTG1 | IDA | Human | PMID:28493397 | |
| Cellular Component | GO:0043296 | apical junction complex | ACTG1 | IDA | Human | PMID:22855531 | |
| Cellular Component | GO:0045177 | apical part of cell | Actg1 | IDA | Mouse | PMID:29891944 | |
| Cellular Component | GO:0120220 | basal body patch | Actg1 | IDA | Mouse | PMID:29891944 | |
| Cellular Component | GO:0072562 | blood microparticle | ACTG1 | HDA | Human | PMID:22516433 | |
| Cellular Component | GO:0044305 | calyx of Held | Actg1 | IDA | Mouse | PMID:27840001 | |
| Cellular Component | GO:0044305 | calyx of Held | Actg1 | IMP | Mouse | PMID:27840001 | |
| Cellular Component | GO:0005911 | cell-cell junction | ACTG1 | IDA | Human | PMID:22855531 | |
| Cellular Component | GO:0070062 | extracellular exosome | ACTG1 | HDA | Human | PMID:20458337 | |
| Cellular Component | GO:0070062 | extracellular exosome | ACTG1 | IDA | Human | PMID:21557262 | |
| Cellular Component | GO:0070062 | extracellular exosome | ACTG1 | HDA | Human | PMID:23533145 | |
| Cellular Component | GO:0005615 | extracellular space | ACTG1 | HDA | Human | PMID:16502470 | |
| Cellular Component | GO:0005615 | extracellular space | ACTG1 | HDA | Human | PMID:23580065 | |
| Cellular Component | GO:0031941 | filamentous actin | Actg1 | IDA | Mouse | PMID:18796539 | |
| Cellular Component | GO:0016020 | membrane | ACTG1 | HDA | Human | PMID:19946888 | |
| Cellular Component | GO:0043209 | myelin sheath | Actg1 | HDA | Mouse | MGI:MGI:3834050|PMID:17634366 | |
| Cellular Component | GO:0030016 | myofibril | Actg1 | IDA | Mouse | PMID:15194427 | |
| Cellular Component | GO:0005634 | nucleus | ACTG1 | HDA | Human | PMID:21630459 | |
| Cellular Component | GO:0045335 | phagocytic vesicle | Actg1 | IDA | Mouse | PMID:19144319 | |
| Cellular Component | GO:0098871 | postsynaptic actin cytoskeleton | Actg1 | IDA | Rat | PMID:9875357|RGD:13702432 | |
| Cellular Component | GO:0098871 | postsynaptic actin cytoskeleton | LOC100361457 | IDA | Rat | PMID:9875357|RGD:13702432 | |
| Cellular Component | GO:0099143 | presynaptic actin cytoskeleton | Actg1 | IDA | Rat | PMID:9875357|RGD:13702432 | |
| Cellular Component | GO:0099143 | presynaptic actin cytoskeleton | LOC100361457 | IDA | Rat | PMID:9875357|RGD:13702432 | |
| Cellular Component | GO:0098685 | Schaffer collateral - CA1 synapse | Actg1 | IDA | Mouse | PMID:27840001 | |
| Cellular Component | GO:0098685 | Schaffer collateral - CA1 synapse | Actg1 | IMP | Mouse | PMID:27840001 | |
| Biological Process | GO:0001525 | angiogenesis | ACTG1 | IMP | Human | PMID:25705373 | |
| Biological Process | GO:0071346 | cellular response to type II interferon | Actg1 | IDA | Mouse | PMID:19144319 | |
| Biological Process | GO:0001738 | morphogenesis of a polarized epithelium | ACTG1 | IMP | Human | PMID:22855531 | |
| Biological Process | GO:0070527 | platelet aggregation | ACTG1 | HMP | Human | PMID:23382103 | |
| Biological Process | GO:0030335 | positive regulation of cell migration | ACTG1 | IMP | Human | PMID:25705373 | |
| Biological Process | GO:0010628 | positive regulation of gene expression | ACTG1 | IMP | UniProtKB:P33151 | Human | PMID:25705373 |
| Biological Process | GO:0090303 | positive regulation of wound healing | ACTG1 | IMP | Human | PMID:25705373 | |
| Biological Process | GO:1902396 | protein localization to bicellular tight junction | ACTG1 | IMP | UniProtKB:O95832|UniProtKB:Q07157|UniProtKB:Q16625 | Human | PMID:22855531 |
| Biological Process | GO:0051893 | regulation of focal adhesion assembly | ACTG1 | IMP | Human | PMID:25705373 | |
| Biological Process | GO:0051492 | regulation of stress fiber assembly | ACTG1 | IMP | Human | PMID:25705373 | |
| Biological Process | GO:1900242 | regulation of synaptic vesicle endocytosis | Actg1 | IDA | Mouse | PMID:27840001 | |
| Biological Process | GO:1900242 | regulation of synaptic vesicle endocytosis | Actg1 | IMP | Mouse | PMID:27840001 | |
| Biological Process | GO:0150111 | regulation of transepithelial transport | ACTG1 | IMP | Human | PMID:22855531 | |
| Biological Process | GO:0051592 | response to calcium ion | Actg1 | IEP | Rat | PMID:8476030|RGD:1598730 | |
| Biological Process | GO:0009612 | response to mechanical stimulus | Actg1 | IEP | Rat | PMID:24780915|RGD:11541100 | |
| Biological Process | GO:0001895 | retina homeostasis | ACTG1 | HEP | Human | PMID:23580065 | |
| Biological Process | GO:0045214 | sarcomere organization | Actg1 | IDA | Mouse | PMID:15194427 | |
| Biological Process | GO:0120192 | tight junction assembly | ACTG1 | IMP | Human | PMID:22855531 |
| EXP Inferred from experiment |
| IDA Inferred from direct assay |
| IEP Inferred from expression pattern |
| IGI Inferred from genetic interaction |
| IMP Inferred from mutant phenotype |
| IPI Inferred from physical interaction |
| HTP Inferred from High Throughput Experiment |
| HDA Inferred from High Throughput Direct Assay |
| HMP Inferred from High Throughput Mutant Phenotype |
| HGI Inferred from High Throughput Genetic Interaction |
| HEP Inferred from High Throughput Expression Pattern |
Mouse Genome Database (MGD), Gene Expression Database (GXD), Mouse Models of Human Cancer database (MMHCdb) (formerly Mouse Tumor Biology (MTB)), Gene Ontology (GO) |
||
|
Citing These Resources Funding Information Warranty Disclaimer, Privacy Notice, Licensing, & Copyright Send questions and comments to User Support. |
last database update 05/12/2026 MGI 6.24 |
|
|
|
||