|
Source |
Alliance of Genome Resources |



| Category | ID | Classification term | Gene | Evidence | Inferred from | Organism | Reference |
|---|---|---|---|---|---|---|---|
| Molecular Function | GO:0017162 | aryl hydrocarbon receptor binding | TBP | IPI | UniProtKB:P35869 | Human | PMID:15641800 |
| Molecular Function | GO:0001046 | core promoter sequence-specific DNA binding | TBP | IDA | Human | PMID:9841876 | |
| Molecular Function | GO:0003677 | DNA binding | Tbp | IDA | Mouse | PMID:18722179 | |
| Molecular Function | GO:0003677 | DNA binding | Tbp | IDA | Mouse | PMID:18218637 | |
| Molecular Function | GO:0003677 | DNA binding | Tbp | IDA | Mouse | PMID:15601870 | |
| Molecular Function | GO:0003677 | DNA binding | Tbp | IDA | Rat | PMID:16112330|RGD:5684346 | |
| Molecular Function | GO:0003677 | DNA binding | tbp | IDA | Zfish | PMID:18046332|ZFIN:ZDB-PUB-071210-9 | |
| Molecular Function | GO:0140297 | DNA-binding transcription factor binding | TBP | IPI | UniProtKB:Q00613 | Human | PMID:11005381 |
| Molecular Function | GO:0140297 | DNA-binding transcription factor binding | TBP | IPI | UniProtKB:P05412 | Human | PMID:12676957 |
| Molecular Function | GO:0140297 | DNA-binding transcription factor binding | TBP | IPI | UniProtKB:Q9ULM3 | Human | PMID:18838386 |
| Molecular Function | GO:0140297 | DNA-binding transcription factor binding | TBP | IPI | UniProtKB:Q12947 | Human | PMID:9722567 |
| Molecular Function | GO:0019899 | enzyme binding | TBP | IPI | UniProtKB:Q9UKV8 | Human | PMID:25336585 |
| Molecular Function | GO:0019899 | enzyme binding | TBP | IPI | UniProtKB:Q9UL18 | Human | PMID:25336585 |
| Molecular Function | GO:0005515 | protein binding | TBP | IPI | UniProtKB:P78545 | Human | PMID:10391676 |
| Molecular Function | GO:0005515 | protein binding | TBP | IPI | UniProtKB:O60869-1 | Human | PMID:10567391 |
| Molecular Function | GO:0005515 | protein binding | TBP | IPI | UniProtKB:Q00403 | Human | PMID:10619841 |
| Molecular Function | GO:0005515 | protein binding | TBP | IPI | UniProtKB:P20265 | Human | PMID:11029584 |
| Molecular Function | GO:0005515 | protein binding | TBP | IPI | UniProtKB:Q5VWG9 | Human | PMID:11438666 |
| Molecular Function | GO:0005515 | protein binding | TBP | IPI | UniProtKB:O60869 | Human | PMID:12040021 |
| Molecular Function | GO:0005515 | protein binding | TBP | IPI | UniProtKB:Q8IZX4 | Human | PMID:12217962 |
| Molecular Function | GO:0005515 | protein binding | TBP | IPI | UniProtKB:P87662 | Human | PMID:12552007 |
| Molecular Function | GO:0005515 | protein binding | TBP | IPI | UniProtKB:P04637 | Human | PMID:1465435 |
| Molecular Function | GO:0005515 | protein binding | TBP | IPI | UniProtKB:P20226 | Human | PMID:15207618 |
| Molecular Function | GO:0005515 | protein binding | TBP | IPI | UniProtKB:Q00403 | Human | PMID:15207618 |
| Molecular Function | GO:0005515 | protein binding | TBP | IPI | UniProtKB:Q05906 | Human | PMID:15207618 |
| Molecular Function | GO:0005515 | protein binding | TBP | IPI | UniProtKB:P17473 | Human | PMID:16641295 |
| Molecular Function | GO:0005515 | protein binding | TBP | IPI | UniProtKB:P18111 | Human | PMID:17158164 |
| Molecular Function | GO:0005515 | protein binding | TBP | IPI | UniProtKB:Q16514 | Human | PMID:17158164 |
| Molecular Function | GO:0005515 | protein binding | TBP | IPI | UniProtKB:Q15572 | Human | PMID:17268553 |
| Molecular Function | GO:0005515 | protein binding | TBP | IPI | UniProtKB:Q16514 | Human | PMID:17268553 |
| Molecular Function | GO:0005515 | protein binding | TBP | IPI | UniProtKB:Q01105 | Human | PMID:17318177 |
| Molecular Function | GO:0005515 | protein binding | TBP | IPI | UniProtKB:Q15572 | Human | PMID:17318177 |
| Molecular Function | GO:0005515 | protein binding | TBP | IPI | UniProtKB:Q15573 | Human | PMID:17318177 |
| Molecular Function | GO:0005515 | protein binding | TBP | IPI | UniProtKB:Q53T94 | Human | PMID:17318177 |
| Molecular Function | GO:0005515 | protein binding | TBP | IPI | UniProtKB:P21675 | Human | PMID:17884155 |
| Molecular Function | GO:0005515 | protein binding | TBP | IPI | UniProtKB:P21675 | Human | PMID:18391197 |
| Molecular Function | GO:0005515 | protein binding | TBP | IPI | UniProtKB:P28159 | Human | PMID:21653638 |
| Molecular Function | GO:0005515 | protein binding | TBP | IPI | UniProtKB:L8B1Q7 | Human | PMID:24418534 |
| Molecular Function | GO:0005515 | protein binding | TBP | IPI | UniProtKB:Q5NTY3 | Human | PMID:24418534 |
| Molecular Function | GO:0005515 | protein binding | TBP | IPI | UniProtKB:Q15573 | Human | PMID:26496610 |
| Molecular Function | GO:0005515 | protein binding | TBP | IPI | UniProtKB:Q53T94 | Human | PMID:26496610 |
| Molecular Function | GO:0005515 | protein binding | TBP | IPI | UniProtKB:P52655 | Human | PMID:28514442 |
| Molecular Function | GO:0005515 | protein binding | TBP | IPI | UniProtKB:P05067 | Human | PMID:32814053 |
| Molecular Function | GO:0005515 | protein binding | TBP | IPI | UniProtKB:Q00535 | Human | PMID:32814053 |
| Molecular Function | GO:0005515 | protein binding | TBP | IPI | UniProtKB:Q16236 | Human | PMID:32911434 |
| Molecular Function | GO:0005515 | protein binding | TBP | IPI | UniProtKB:P49848-1 | Human | PMID:7667268 |
| Molecular Function | GO:0005515 | protein binding | TBP | IPI | UniProtKB:P21675 | Human | PMID:7680771 |
| Molecular Function | GO:0005515 | protein binding | TBP | IPI | UniProtKB:P52657 | Human | PMID:7724559 |
| Molecular Function | GO:0005515 | protein binding | TBP | IPI | UniProtKB:P21675 | Human | PMID:7729427 |
| Molecular Function | GO:0005515 | protein binding | TBP | IPI | UniProtKB:Q15544 | Human | PMID:7729427 |
| Molecular Function | GO:0005515 | protein binding | TBP | IPI | UniProtKB:Q16514 | Human | PMID:7729427 |
| Molecular Function | GO:0005515 | protein binding | TBP | IPI | UniProtKB:P04637 | Human | PMID:7799929 |
| Molecular Function | GO:0005515 | protein binding | TBP | IPI | UniProtKB:P09429 | Human | PMID:8006019 |
| Molecular Function | GO:0005515 | protein binding | TBP | IPI | UniProtKB:P52655 | Human | PMID:8006019 |
| Molecular Function | GO:0005515 | protein binding | TBP | IPI | UniProtKB:Q00403 | Human | PMID:8006019 |
| Molecular Function | GO:0005515 | protein binding | TBP | IPI | UniProtKB:Q00403 | Human | PMID:8504927 |
| Molecular Function | GO:0005515 | protein binding | TBP | IPI | UniProtKB:P52657 | Human | PMID:8626665 |
| Molecular Function | GO:0005515 | protein binding | TBP | IPI | UniProtKB:Q15542 | Human | PMID:9045704 |
| Molecular Function | GO:0005515 | protein binding | TBP | IPI | UniProtKB:P21675 | Human | PMID:9603525 |
| Molecular Function | GO:0005515 | protein binding | TBP | IPI | UniProtKB:Q16514 | Human | PMID:9603525 |
| Molecular Function | GO:0005515 | protein binding | TBP | IPI | UniProtKB:P21675 | Human | PMID:9674425 |
| Molecular Function | GO:0005515 | protein binding | TBP | IPI | UniProtKB:Q5T230 | Human | PMID:9748258 |
| Molecular Function | GO:0005515 | protein binding | Tbp | IPI | UniProtKB:Q6J1H4 | Mouse | MGI:MGI:1202493|PMID:9524124 |
| Molecular Function | GO:0005515 | protein binding | Tbp | IPI | UniProtKB:O35740 | Mouse | MGI:MGI:5009206|PMID:10593900 |
| Molecular Function | GO:0005515 | protein binding | Tbp | IPI | UniProtKB:P97357 | Mouse | PMID:28893950 |
| Molecular Function | GO:0005515 | protein binding | Tbp | IPI | UniProtKB:Q6PDZ2 | Mouse | PMID:28893950 |
| Molecular Function | GO:0005515 | protein binding | Tbp | IPI | PR:Q8C5D8 | Mouse | PMID:16522640 |
| Molecular Function | GO:0005515 | protein binding | Tbp | IPI | PR:Q9JM05 | Mouse | PMID:16522640 |
| Molecular Function | GO:0005515 | protein binding | Tbp | IPI | PR:Q9R1C0 | Mouse | PMID:12665565 |
| Molecular Function | GO:0005515 | protein binding | Tbp | IPI | PR:Q6PDZ2 | Mouse | PMID:9050847 |
| Molecular Function | GO:0005515 | protein binding | Tbp | IPI | PR:Q6NXH3 | Mouse | PMID:14612417 |
| Molecular Function | GO:0005515 | protein binding | Tbp | IPI | PR:Q9R1C0 | Mouse | PMID:17242199 |
| Molecular Function | GO:0005515 | protein binding | Tbp | IPI | MGI:MGI:2152346 | Mouse | PMID:12665565 |
| Molecular Function | GO:0005515 | protein binding | Tbp | IPI | PR:P07903 | Mouse | PMID:22323595 |
| Molecular Function | GO:0005515 | protein binding | Tbp | IPI | PR:Q9D3R9 | Mouse | PMID:17242199 |
| Molecular Function | GO:0005515 | protein binding | Tbp | IPI | PR:P97357 | Mouse | PMID:9050847 |
| Molecular Function | GO:0005515 | protein binding | Tbp | IPI | PR:Q8BMU0 | Mouse | PMID:16522640 |
| Molecular Function | GO:0005515 | protein binding | Tbp | IPI | PR:Q9D3R9 | Mouse | PMID:12665565 |
| Molecular Function | GO:0005515 | protein binding | Tbp | IPI | PR:O88907 | Mouse | PMID:16522640 |
| Molecular Function | GO:0005515 | protein binding | Tbp | IPI | PR:Q62311 | Mouse | PMID:12665565 |
| Molecular Function | GO:0005515 | protein binding | Tbp | IPI | PR:P97358 | Mouse | PMID:9050847 |
| Molecular Function | GO:0005515 | protein binding | Tbp | IPI | RGD:620366 | Rat | PMID:10471789|RGD:632913 |
| Molecular Function | GO:0005515 | protein binding | Tbp | IPI | UniProtKB:P26663 | Rat | PMID:12379483|RGD:9681731 |
| Molecular Function | GO:0000978 | RNA polymerase II cis-regulatory region sequence-specific DNA binding | Tbp | IDA | Mouse | PMID:22194471 | |
| Molecular Function | GO:0000978 | RNA polymerase II cis-regulatory region sequence-specific DNA binding | Tbp | IDA | Mouse | PMID:21245044 | |
| Molecular Function | GO:0000979 | RNA polymerase II core promoter sequence-specific DNA binding | TBP | IDA | Human | PMID:29111974 | |
| Molecular Function | GO:0016251 | RNA polymerase II general transcription initiation factor activity | TBP | IDA | Human | PMID:27193682 | |
| Molecular Function | GO:0016251 | RNA polymerase II general transcription initiation factor activity | TBP | IDA | Human | PMID:9841876 | |
| Molecular Function | GO:0016251 | RNA polymerase II general transcription initiation factor activity | Tbp | IDA | Rat | PMID:7980586|RGD:2306552 | |
| Molecular Function | GO:0001091 | RNA polymerase II general transcription initiation factor binding | TBP | IPI | UniProtKB:P52655 | Human | PMID:29111974 |
| Molecular Function | GO:0001091 | RNA polymerase II general transcription initiation factor binding | TBP | IPI | UniProtKB:Q15543 | Human | PMID:29111974 |
| Molecular Function | GO:0001091 | RNA polymerase II general transcription initiation factor binding | TBP | IPI | UniProtKB:Q15544 | Human | PMID:29111974 |
| Molecular Function | GO:0001091 | RNA polymerase II general transcription initiation factor binding | TBP | IPI | UniProtKB:P52655 | Human | PMID:7724559 |
| Molecular Function | GO:0001091 | RNA polymerase II general transcription initiation factor binding | TBP | IPI | UniProtKB:P52657 | Human | PMID:7724559 |
| Molecular Function | GO:0001091 | RNA polymerase II general transcription initiation factor binding | TBP | IPI | UniProtKB:P52657 | Human | PMID:8626665 |
| Molecular Function | GO:0001091 | RNA polymerase II general transcription initiation factor binding | TBP | IPI | UniProtKB:Q01658 | Human | PMID:8670811 |
| Molecular Function | GO:0001091 | RNA polymerase II general transcription initiation factor binding | TBP | IPI | UniProtKB:Q14919 | Human | PMID:8670811 |
| Molecular Function | GO:0061629 | RNA polymerase II-specific DNA-binding transcription factor binding | Tbp | IPI | PR:Q8BIA3 | Mouse | PMID:19235719 |
| Molecular Function | GO:0000995 | RNA polymerase III general transcription initiation factor activity | TBP | IMP | Human | PMID:26638071 | |
| Molecular Function | GO:0001093 | TFIIB-class transcription factor binding | TBP | IPI | UniProtKB:Q00403 | Human | PMID:9841876 |
| Molecular Function | GO:0000976 | transcription cis-regulatory region binding | TBP | IDA | Human | PMID:16540471 | |
| Molecular Function | GO:0000976 | transcription cis-regulatory region binding | TBP | IDA | Human | PMID:7933101 | |
| Molecular Function | GO:0000976 | transcription cis-regulatory region binding | TBP | IDA | Human | PMID:9027316 | |
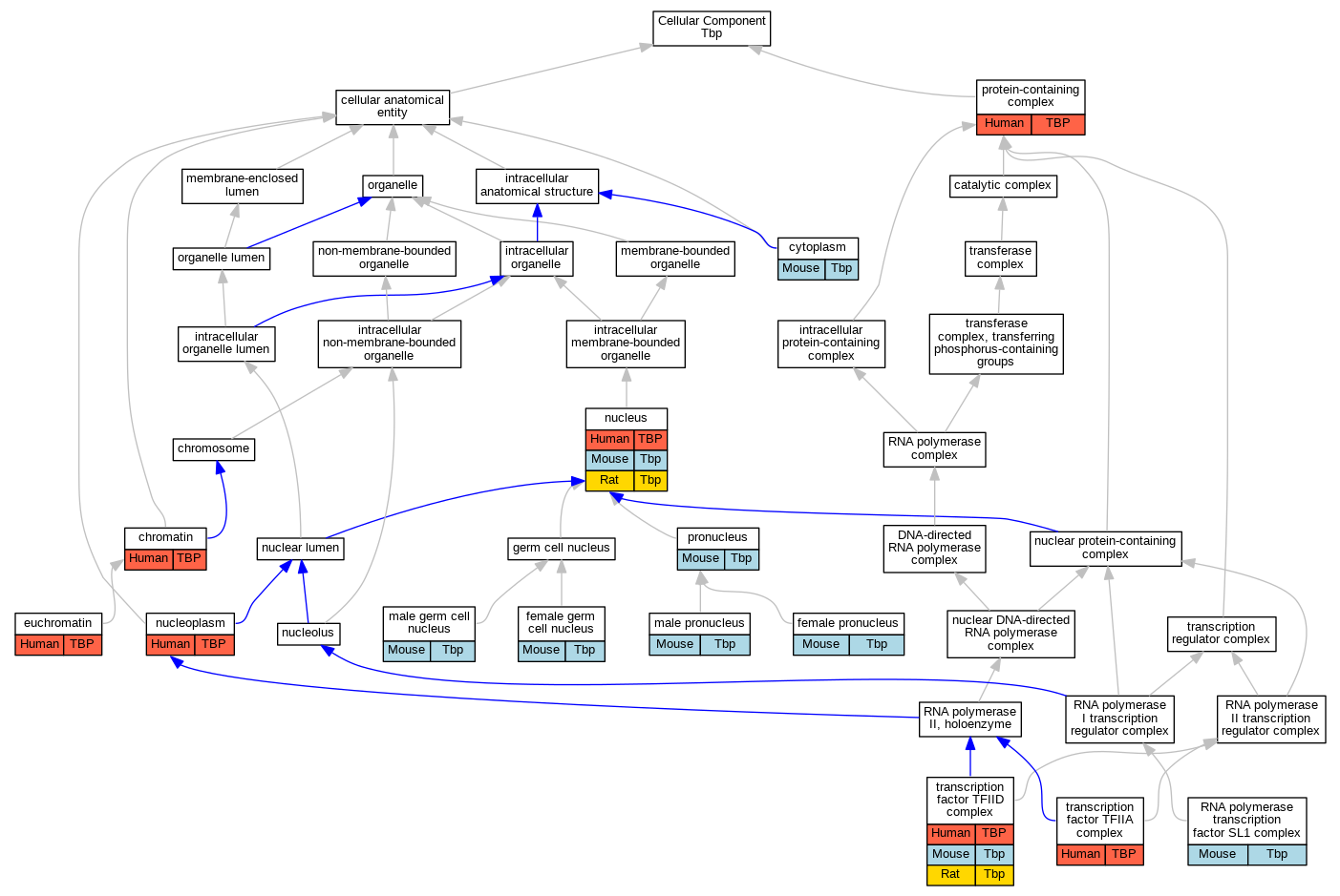
| Cellular Component | GO:0000785 | chromatin | TBP | IDA | Human | PMID:24289924 | |
| Cellular Component | GO:0005737 | cytoplasm | Tbp | IDA | Mouse | PMID:12665565 | |
| Cellular Component | GO:0000791 | euchromatin | TBP | IDA | Human | PMID:19861239 | |
| Cellular Component | GO:0001674 | female germ cell nucleus | Tbp | IDA | Mouse | PMID:17641088 | |
| Cellular Component | GO:0001939 | female pronucleus | Tbp | IDA | Mouse | PMID:17641088 | |
| Cellular Component | GO:0001673 | male germ cell nucleus | Tbp | IDA | Mouse | PMID:12665565 | |
| Cellular Component | GO:0001940 | male pronucleus | Tbp | IDA | Mouse | PMID:17641088 | |
| Cellular Component | GO:0005654 | nucleoplasm | TBP | IDA | Human | GO_REF:0000052 | |
| Cellular Component | GO:0005634 | nucleus | TBP | EXP | Human | PMID:23332750 | |
| Cellular Component | GO:0005634 | nucleus | TBP | IDA | Human | PMID:27007846 | |
| Cellular Component | GO:0005634 | nucleus | TBP | IDA | Human | PMID:9841876 | |
| Cellular Component | GO:0005634 | nucleus | Tbp | IPI | PR:P07903 | Mouse | PMID:22323595 |
| Cellular Component | GO:0005634 | nucleus | Tbp | IDA | Mouse | PMID:17242199 | |
| Cellular Component | GO:0005634 | nucleus | Tbp | IDA | Mouse | PMID:16522640 | |
| Cellular Component | GO:0005634 | nucleus | Tbp | IDA | Mouse | PMID:22194471 | |
| Cellular Component | GO:0005634 | nucleus | Tbp | IDA | Mouse | PMID:11861477 | |
| Cellular Component | GO:0005634 | nucleus | Tbp | IDA | Mouse | PMID:12411709 | |
| Cellular Component | GO:0005634 | nucleus | Tbp | IDA | Mouse | PMID:17641088 | |
| Cellular Component | GO:0005634 | nucleus | Tbp | IDA | Mouse | PMID:15927180 | |
| Cellular Component | GO:0005634 | nucleus | Tbp | IDA | Mouse | PMID:22323595 | |
| Cellular Component | GO:0005634 | nucleus | Tbp | IDA | Mouse | PMID:12471023 | |
| Cellular Component | GO:0005634 | nucleus | Tbp | IDA | Mouse | PMID:18722179 | |
| Cellular Component | GO:0005634 | nucleus | Tbp | IDA | Rat | PMID:7980586|RGD:2306552 | |
| Cellular Component | GO:0045120 | pronucleus | Tbp | IDA | Mouse | PMID:16822332 | |
| Cellular Component | GO:0032991 | protein-containing complex | TBP | IMP | Human | PMID:15641800 | |
| Cellular Component | GO:0005668 | RNA polymerase transcription factor SL1 complex | Tbp | IPI | UniProtKB:P97357 | Mouse | PMID:28893950 |
| Cellular Component | GO:0005668 | RNA polymerase transcription factor SL1 complex | Tbp | IPI | UniProtKB:Q6PDZ2 | Mouse | PMID:28893950 |
| Cellular Component | GO:0005672 | transcription factor TFIIA complex | TBP | IDA | Human | PMID:7724559 | |
| Cellular Component | GO:0005669 | transcription factor TFIID complex | TBP | IPI | Human | PMID:23332750 | |
| Cellular Component | GO:0005669 | transcription factor TFIID complex | TBP | IDA | Human | PMID:14580349 | |
| Cellular Component | GO:0005669 | transcription factor TFIID complex | TBP | IDA | Human | PMID:27007846 | |
| Cellular Component | GO:0005669 | transcription factor TFIID complex | TBP | IDA | Human | PMID:27193682 | |
| Cellular Component | GO:0005669 | transcription factor TFIID complex | TBP | IDA | Human | PMID:29111974 | |
| Cellular Component | GO:0005669 | transcription factor TFIID complex | TBP | IDA | Human | PMID:7729427 | |
| Cellular Component | GO:0005669 | transcription factor TFIID complex | Tbp | IDA | Mouse | PMID:28893950 | |
| Cellular Component | GO:0005669 | transcription factor TFIID complex | Tbp | IDA | Rat | PMID:7980586|RGD:2306552 | |
| Biological Process | GO:0007369 | gastrulation | tbp | IMP | Zfish | PMID:18046332|ZFIN:ZDB-PUB-071210-9 | |
| Biological Process | GO:0006402 | mRNA catabolic process | tbp | IMP | Zfish | PMID:17703193|ZFIN:ZDB-PUB-070820-19 | |
| Biological Process | GO:0042789 | mRNA transcription by RNA polymerase II | TBP | IDA | Human | PMID:17884155 | |
| Biological Process | GO:0045893 | positive regulation of DNA-templated transcription | Tbp | IDA | Rat | PMID:7980586|RGD:2306552 | |
| Biological Process | GO:0060261 | positive regulation of transcription initiation by RNA polymerase II | TBP | IDA | Human | PMID:17884155 | |
| Biological Process | GO:0006468 | protein phosphorylation | TBP | IDA | Human | PMID:15053879 | |
| Biological Process | GO:0051123 | RNA polymerase II preinitiation complex assembly | TBP | IPI | Human | PMID:27007846 | |
| Biological Process | GO:0051123 | RNA polymerase II preinitiation complex assembly | TBP | IDA | Human | PMID:9841876 | |
| Biological Process | GO:0007283 | spermatogenesis | Tbp | IEP | Rat | PMID:8776734|RGD:2306551 | |
| Biological Process | GO:0006366 | transcription by RNA polymerase II | TBP | IMP | Human | PMID:27193682 | |
| Biological Process | GO:0006366 | transcription by RNA polymerase II | TBP | IDA | Human | PMID:7724559 | |
| Biological Process | GO:0006366 | transcription by RNA polymerase II | Tbp | IMP | MGI:MGI:2429772 | Mouse | PMID:12411709 |
| Biological Process | GO:0006366 | transcription by RNA polymerase II | tbp | IMP | Zfish | PMID:11250159|ZFIN:ZDB-PUB-010404-14 | |
| Biological Process | GO:0006366 | transcription by RNA polymerase II | tbp | IMP | Zfish | PMID:17703193|ZFIN:ZDB-PUB-070820-19 | |
| Biological Process | GO:0006366 | transcription by RNA polymerase II | tbp | IMP | ZFIN:ZDB-MRPHLNO-071129-3 | Zfish | PMID:11250159 |
| Biological Process | GO:0006383 | transcription by RNA polymerase III | TBP | IDA | Human | PMID:9027316 | |
| Biological Process | GO:0006383 | transcription by RNA polymerase III | TBP | IMP | Human | PMID:26638071 | |
| Biological Process | GO:0006383 | transcription by RNA polymerase III | Tbp | IMP | MGI:MGI:2429772 | Mouse | PMID:12411709 |
| EXP Inferred from experiment |
| IDA Inferred from direct assay |
| IEP Inferred from expression pattern |
| IGI Inferred from genetic interaction |
| IMP Inferred from mutant phenotype |
| IPI Inferred from physical interaction |
| HTP Inferred from High Throughput Experiment |
| HDA Inferred from High Throughput Direct Assay |
| HMP Inferred from High Throughput Mutant Phenotype |
| HGI Inferred from High Throughput Genetic Interaction |
| HEP Inferred from High Throughput Expression Pattern |
Mouse Genome Database (MGD), Gene Expression Database (GXD), Mouse Models of Human Cancer database (MMHCdb) (formerly Mouse Tumor Biology (MTB)), Gene Ontology (GO) |
||
|
Citing These Resources Funding Information Warranty Disclaimer, Privacy Notice, Licensing, & Copyright Send questions and comments to User Support. |
last database update 10/07/2025 MGI 6.24 |
|
|
|
||