|
Source |
Alliance of Genome Resources |



| Category | ID | Classification term | Gene | Evidence | Inferred from | Organism | Reference |
|---|---|---|---|---|---|---|---|
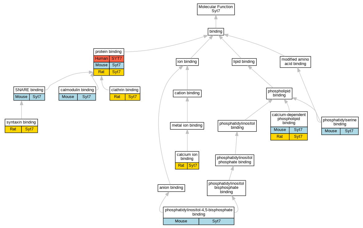
| Molecular Function | GO:0005509 | calcium ion binding | Syt7 | IMP | Rat | PMID:11395007|RGD:634203 | |
| Molecular Function | GO:0005544 | calcium-dependent phospholipid binding | Syt7 | IDA | Mouse | MGI:MGI:3690533|PMID:16982801 | |
| Molecular Function | GO:0005544 | calcium-dependent phospholipid binding | Syt7 | IDA | Rat | PMID:11395007|RGD:634203 | |
| Molecular Function | GO:0005544 | calcium-dependent phospholipid binding | Syt7 | IDA | Rat | PMID:7791877|RGD:61762 | |
| Molecular Function | GO:0005516 | calmodulin binding | Syt7 | IDA | Mouse | MGI:MGI:5560382|PMID:24569478 | |
| Molecular Function | GO:0030276 | clathrin binding | Syt7 | IDA | Rat | PMID:7791877|RGD:61762 | |
| Molecular Function | GO:0005546 | phosphatidylinositol-4,5-bisphosphate binding | Syt7 | IDA | Mouse | MGI:MGI:5645834|PMID:25860611 | |
| Molecular Function | GO:0005546 | phosphatidylinositol-4,5-bisphosphate binding | Syt7 | IDA | Mouse | MGI:MGI:5780544|PMID:12860971 | |
| Molecular Function | GO:0001786 | phosphatidylserine binding | Syt7 | IDA | Mouse | MGI:MGI:5780544|PMID:12860971 | |
| Molecular Function | GO:0005515 | protein binding | SYT7 | IPI | UniProtKB:Q8IUQ4 | Human | PMID:25416956 |
| Molecular Function | GO:0005515 | protein binding | Syt7 | IPI | UniProtKB:P41731 | Mouse | MGI:MGI:4849340|PMID:21041449 |
| Molecular Function | GO:0005515 | protein binding | Syt7 | IPI | UniProtKB:O35526 | Rat | PMID:26437117|RGD:11060704 |
| Molecular Function | GO:0000149 | SNARE binding | Syt7 | IDA | Mouse | MGI:MGI:5780544|PMID:12860971 | |
| Molecular Function | GO:0019905 | syntaxin binding | Syt7 | IDA | Rat | PMID:7791877|RGD:61762 | |
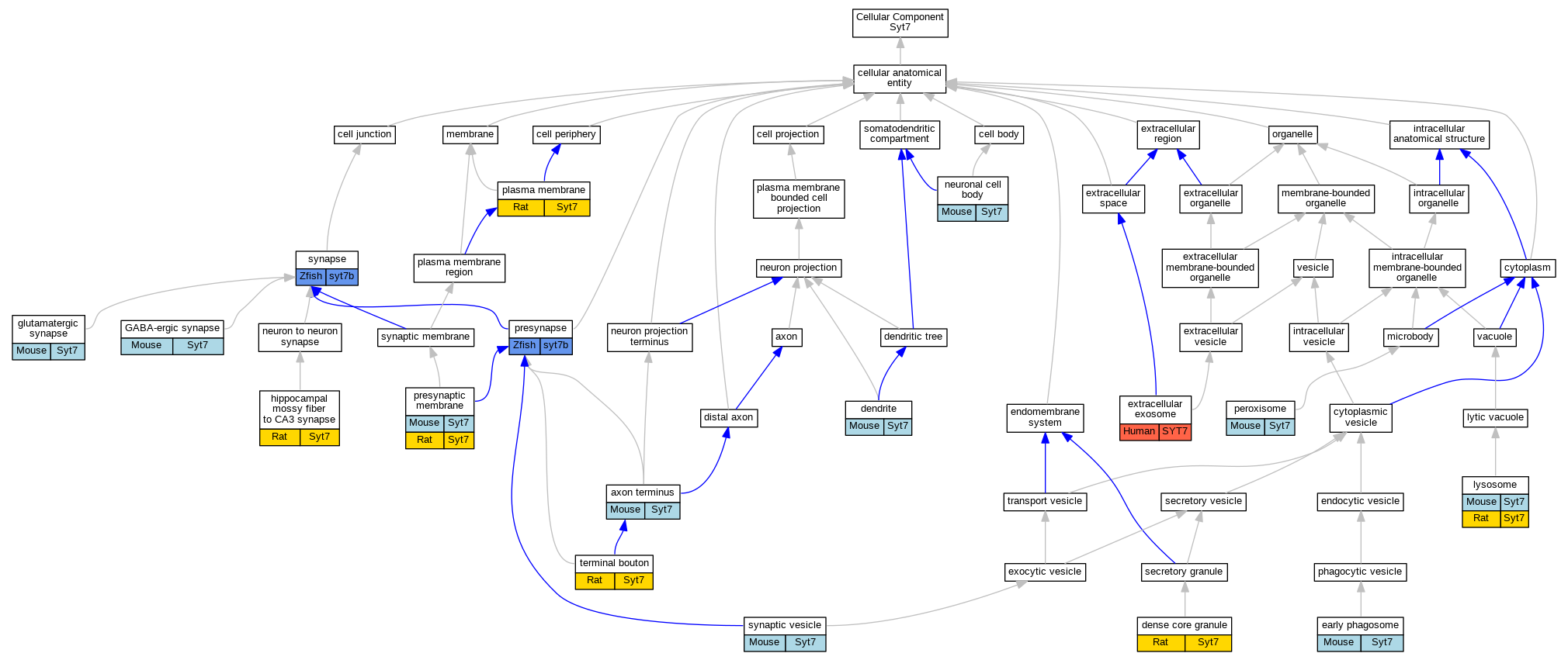
| Cellular Component | GO:0043679 | axon terminus | Syt7 | IDA | Mouse | MGI:MGI:5795818|PMID:21576241 | |
| Cellular Component | GO:0030425 | dendrite | Syt7 | IDA | Mouse | MGI:MGI:5795818|PMID:21576241 | |
| Cellular Component | GO:0031045 | dense core granule | Syt7 | IDA | Rat | PMID:20016973|RGD:7241272 | |
| Cellular Component | GO:0031045 | dense core granule | Syt7 | IDA | Rat | PMID:21551071|RGD:7205660 | |
| Cellular Component | GO:0032009 | early phagosome | Syt7 | IDA | Mouse | MGI:MGI:3690533|PMID:16982801 | |
| Cellular Component | GO:0070062 | extracellular exosome | SYT7 | HDA | Human | PMID:23533145 | |
| Cellular Component | GO:0098982 | GABA-ergic synapse | Syt7 | IMP | Mouse | PMID:24267651 | |
| Cellular Component | GO:0098982 | GABA-ergic synapse | Syt7 | IDA | Mouse | PMID:24267651 | |
| Cellular Component | GO:0098978 | glutamatergic synapse | Syt7 | IMP | Mouse | PMID:24267651 | |
| Cellular Component | GO:0098978 | glutamatergic synapse | Syt7 | IDA | Mouse | PMID:24267651 | |
| Cellular Component | GO:0098686 | hippocampal mossy fiber to CA3 synapse | Syt7 | IDA | Rat | PMID:11395007|RGD:634203 | |
| Cellular Component | GO:0005764 | lysosome | Syt7 | IDA | Mouse | MGI:MGI:5645834|PMID:25860611 | |
| Cellular Component | GO:0005764 | lysosome | Syt7 | IDA | Mouse | MGI:MGI:4849340|PMID:21041449 | |
| Cellular Component | GO:0005764 | lysosome | Syt7 | IDA | Mouse | PMID:12925704 | |
| Cellular Component | GO:0005764 | lysosome | Syt7 | IDA | Rat | PMID:10725327|RGD:2311145 | |
| Cellular Component | GO:0005764 | lysosome | Syt7 | IDA | Rat | PMID:11511344|RGD:11041027 | |
| Cellular Component | GO:0043025 | neuronal cell body | Syt7 | IDA | Mouse | MGI:MGI:5795818|PMID:21576241 | |
| Cellular Component | GO:0005777 | peroxisome | Syt7 | IDA | Mouse | MGI:MGI:5645834|PMID:25860611 | |
| Cellular Component | GO:0005886 | plasma membrane | Syt7 | IDA | Rat | PMID:17709608|RGD:2311143 | |
| Cellular Component | GO:0098793 | presynapse | syt7b | IMP | ZFIN:ZDB-MRPHLNO-100823-1 | Zfish | PMID:20643933|ZFIN:ZDB-PUB-100726-11 |
| Cellular Component | GO:0042734 | presynaptic membrane | Syt7 | IDA | Mouse | MGI:MGI:1935012|PMID:11395007 | |
| Cellular Component | GO:0042734 | presynaptic membrane | Syt7 | IDA | Rat | PMID:11395007|RGD:634203 | |
| Cellular Component | GO:0045202 | synapse | syt7b | IMP | ZFIN:ZDB-MRPHLNO-100823-1 | Zfish | PMID:20643933|ZFIN:ZDB-PUB-100726-11 |
| Cellular Component | GO:0008021 | synaptic vesicle | Syt7 | IMP | Mouse | MGI:MGI:5560382|PMID:24569478 | |
| Cellular Component | GO:0043195 | terminal bouton | Syt7 | HDA | Rat | PMID:24876496|RGD:10047219 | |
| Biological Process | GO:0071912 | asynchronous neurotransmitter secretion | syt7b | IMP | ZFIN:ZDB-MRPHLNO-100823-1 | Zfish | PMID:20643933 |
| Biological Process | GO:1990927 | calcium ion regulated lysosome exocytosis | Syt7 | IMP | Mouse | MGI:MGI:3690533|PMID:16982801 | |
| Biological Process | GO:1990927 | calcium ion regulated lysosome exocytosis | Syt7 | IMP | Mouse | MGI:MGI:3798323|PMID:18539119 | |
| Biological Process | GO:1990927 | calcium ion regulated lysosome exocytosis | Syt7 | IDA | Rat | PMID:10725327|RGD:2311145 | |
| Biological Process | GO:1990927 | calcium ion regulated lysosome exocytosis | Syt7 | IDA | Rat | PMID:11511344|RGD:11041027 | |
| Biological Process | GO:0048791 | calcium ion-regulated exocytosis of neurotransmitter | Syt7 | IMP | Mouse | MGI:MGI:5707519|PMID:26738595 | |
| Biological Process | GO:0099502 | calcium-dependent activation of synaptic vesicle fusion | Syt7 | IMP | Mouse | PMID:24267651 | |
| Biological Process | GO:0099502 | calcium-dependent activation of synaptic vesicle fusion | Syt7 | IDA | Mouse | PMID:24267651 | |
| Biological Process | GO:0017156 | calcium-ion regulated exocytosis | Syt7 | IDA | Rat | PMID:11395007|RGD:634203 | |
| Biological Process | GO:0006909 | phagocytosis | Syt7 | IMP | Mouse | MGI:MGI:4849340|PMID:21041449 | |
| Biological Process | GO:0090385 | phagosome-lysosome fusion | Syt7 | IMP | Mouse | MGI:MGI:3690533|PMID:16982801 | |
| Biological Process | GO:0001778 | plasma membrane repair | Syt7 | IDA | Mouse | PMID:12925704 | |
| Biological Process | GO:0001778 | plasma membrane repair | Syt7 | IDA | Rat | PMID:11511344|RGD:11041027 | |
| Biological Process | GO:0045956 | positive regulation of calcium ion-dependent exocytosis | Syt7 | IDA | Rat | PMID:21551071|RGD:7205660 | |
| Biological Process | GO:0046850 | regulation of bone remodeling | Syt7 | IMP | Mouse | MGI:MGI:3798323|PMID:18539119 | |
| Biological Process | GO:0017158 | regulation of calcium ion-dependent exocytosis | Syt7 | IMP | Mouse | MGI:MGI:5780544|PMID:12860971 | |
| Biological Process | GO:0017158 | regulation of calcium ion-dependent exocytosis | Syt7 | IMP | Rat | PMID:10725327|RGD:2311145 | |
| Biological Process | GO:0017158 | regulation of calcium ion-dependent exocytosis | Syt7 | IMP | Rat | PMID:20016973|RGD:7241272 | |
| Biological Process | GO:0014059 | regulation of dopamine secretion | Syt7 | IMP | Mouse | MGI:MGI:5795818|PMID:21576241 | |
| Biological Process | GO:0070092 | regulation of glucagon secretion | Syt7 | IMP | Mouse | MGI:MGI:4848029|PMID:19171650 | |
| Biological Process | GO:0050796 | regulation of insulin secretion | Syt7 | IMP | Mouse | MGI:MGI:3773625|PMID:18308938 | |
| Biological Process | GO:0050796 | regulation of insulin secretion | Syt7 | IMP | Rat | PMID:17709608|RGD:2311143 | |
| Biological Process | GO:0050764 | regulation of phagocytosis | Syt7 | IMP | Mouse | MGI:MGI:3690533|PMID:16982801 | |
| Biological Process | GO:1900242 | regulation of synaptic vesicle endocytosis | Syt7 | IDA | Rat | PMID:14532108|RGD:155230716 | |
| Biological Process | GO:1900242 | regulation of synaptic vesicle endocytosis | Syt7 | IMP | Rat | PMID:14532108|RGD:155230716 | |
| Biological Process | GO:1990926 | short-term synaptic potentiation | Syt7 | IDA | Mouse | MGI:MGI:5707519|PMID:26738595 | |
| Biological Process | GO:1990926 | short-term synaptic potentiation | Syt7 | IMP | Mouse | MGI:MGI:5560382|PMID:24569478 | |
| Biological Process | GO:0036465 | synaptic vesicle recycling | Syt7 | IMP | Mouse | MGI:MGI:5560382|PMID:24569478 | |
| Biological Process | GO:0090119 | vesicle-mediated cholesterol transport | Syt7 | IDA | Mouse | MGI:MGI:5645834|PMID:25860611 |
| EXP Inferred from experiment |
| IDA Inferred from direct assay |
| IEP Inferred from expression pattern |
| IGI Inferred from genetic interaction |
| IMP Inferred from mutant phenotype |
| IPI Inferred from physical interaction |
| HTP Inferred from High Throughput Experiment |
| HDA Inferred from High Throughput Direct Assay |
| HMP Inferred from High Throughput Mutant Phenotype |
| HGI Inferred from High Throughput Genetic Interaction |
| HEP Inferred from High Throughput Expression Pattern |
Mouse Genome Database (MGD), Gene Expression Database (GXD), Mouse Models of Human Cancer database (MMHCdb) (formerly Mouse Tumor Biology (MTB)), Gene Ontology (GO) |
||
|
Citing These Resources Funding Information Warranty Disclaimer, Privacy Notice, Licensing, & Copyright Send questions and comments to User Support. |
last database update 09/30/2025 MGI 6.24 |
|
|
|
||