|
Source |
Alliance of Genome Resources |



| Category | ID | Classification term | Gene | Evidence | Inferred from | Organism | Reference |
|---|---|---|---|---|---|---|---|
| Molecular Function | GO:0048306 | calcium-dependent protein binding | Syn2 | IPI | RGD:3614 | Rat | PMID:10567243|RGD:7205635 |
| Molecular Function | GO:0042802 | identical protein binding | Syn2 | IPI | PR:Q64332 | Mouse | PMID:15071120 |
| Molecular Function | GO:0005515 | protein binding | SYN2 | IPI | UniProtKB:P17600 | Human | PMID:23406870 |
| Molecular Function | GO:0005515 | protein binding | Syn2 | IPI | PR:Q64324 | Mouse | PMID:18535671 |
| Molecular Function | GO:0005515 | protein binding | Syn2 | IPI | UniProtKB:O54960 | Rat | PMID:11867766|RGD:8553593 |
| Molecular Function | GO:0005515 | protein binding | Syn2 | IPI | UniProtKB:P61765 | Rat | PMID:17442889|RGD:2312426 |
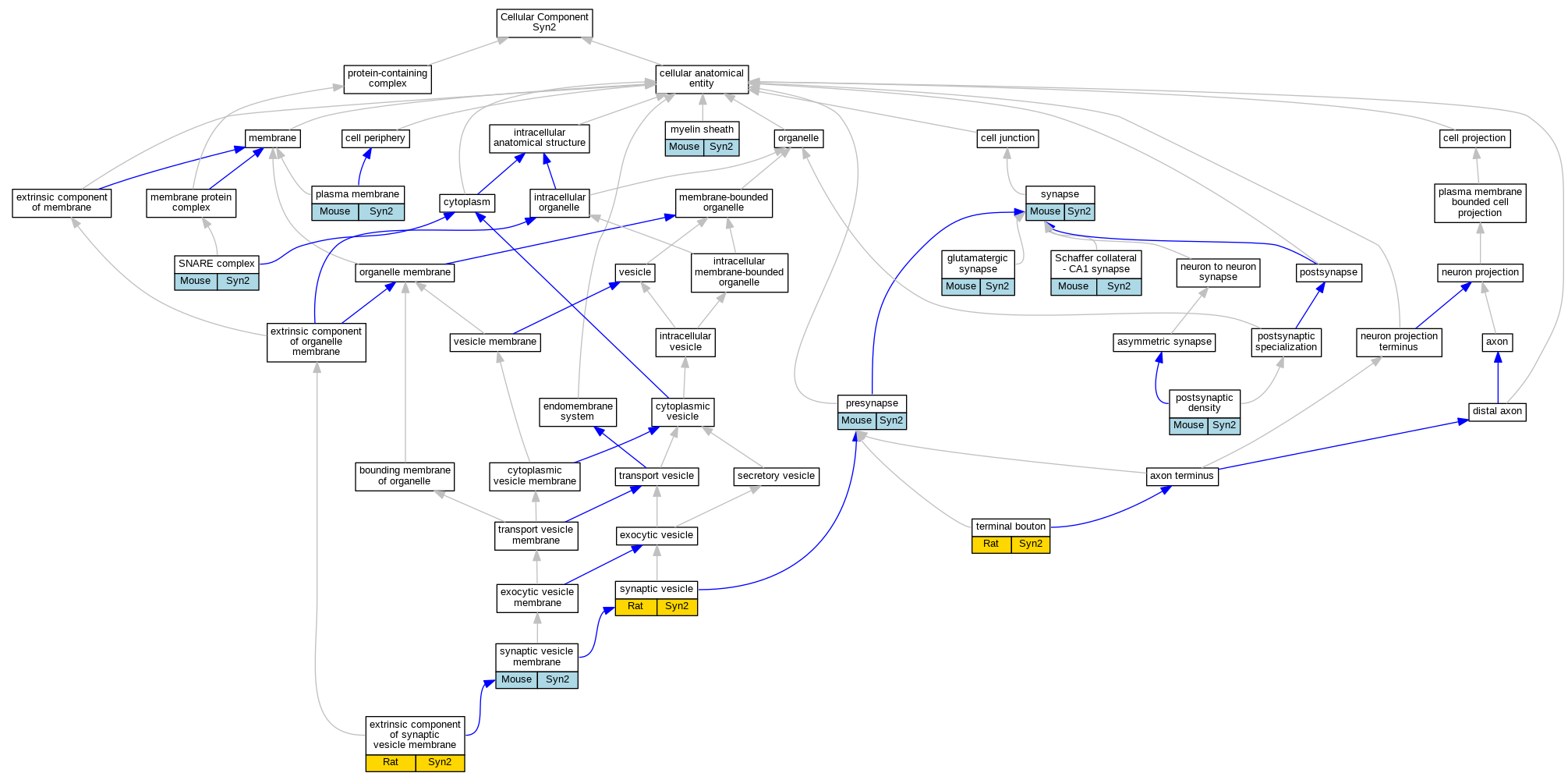
| Cellular Component | GO:0098850 | extrinsic component of synaptic vesicle membrane | Syn2 | IDA | Rat | PMID:2118908|RGD:13702354 | |
| Cellular Component | GO:0098850 | extrinsic component of synaptic vesicle membrane | Syn2 | IMP | Rat | PMID:2118908|RGD:13702354 | |
| Cellular Component | GO:0098850 | extrinsic component of synaptic vesicle membrane | Syn2 | EXP | Rat | PMID:23622064|RGD:13702180 | |
| Cellular Component | GO:0098850 | extrinsic component of synaptic vesicle membrane | Syn2 | IDA | Rat | PMID:23622064|RGD:13702180 | |
| Cellular Component | GO:0098978 | glutamatergic synapse | Syn2 | IDA | Mouse | PMID:25429150 | |
| Cellular Component | GO:0098978 | glutamatergic synapse | Syn2 | IMP | Mouse | PMID:18945891 | |
| Cellular Component | GO:0098978 | glutamatergic synapse | Syn2 | IDA | Mouse | PMID:18945891 | |
| Cellular Component | GO:0043209 | myelin sheath | Syn2 | HDA | Mouse | MGI:MGI:3834050|PMID:17634366 | |
| Cellular Component | GO:0005886 | plasma membrane | Syn2 | IPI | PR:Q64324 | Mouse | PMID:18535671 |
| Cellular Component | GO:0005886 | plasma membrane | Syn2 | IDA | Mouse | PMID:18535671 | |
| Cellular Component | GO:0014069 | postsynaptic density | Syn2 | IDA | Mouse | PMID:17114649 | |
| Cellular Component | GO:0098793 | presynapse | Syn2 | IMP | Mouse | MGI:MGI:74599|PMID:7777057 | |
| Cellular Component | GO:0098685 | Schaffer collateral - CA1 synapse | Syn2 | IDA | Mouse | PMID:7777057 | |
| Cellular Component | GO:0098685 | Schaffer collateral - CA1 synapse | Syn2 | IMP | Mouse | PMID:7777057 | |
| Cellular Component | GO:0031201 | SNARE complex | Syn2 | IDA | Mouse | PMID:18535671 | |
| Cellular Component | GO:0045202 | synapse | Syn2 | IMP | Mouse | MGI:MGI:74599|PMID:7777057 | |
| Cellular Component | GO:0045202 | synapse | Syn2 | IDA | Mouse | PMID:15071120 | |
| Cellular Component | GO:0008021 | synaptic vesicle | Syn2 | IDA | Rat | PMID:11867766|RGD:8553593 | |
| Cellular Component | GO:0030672 | synaptic vesicle membrane | Syn2 | IDA | Mouse | PMID:15071120 | |
| Cellular Component | GO:0043195 | terminal bouton | Syn2 | HDA | Rat | PMID:24876496|RGD:10047219 | |
| Biological Process | GO:0017156 | calcium-ion regulated exocytosis | Syn2 | IMP | Mouse | MGI:MGI:4830800|PMID:20338242 | |
| Biological Process | GO:0007269 | neurotransmitter secretion | Syn2 | IGI | MGI:MGI:98460 | Mouse | PMID:7777057 |
| Biological Process | GO:0007269 | neurotransmitter secretion | Syn2 | IMP | MGI:MGI:1857251 | Mouse | PMID:7777057 |
| Biological Process | GO:0097091 | synaptic vesicle clustering | Syn2 | IMP | Mouse | MGI:MGI:4830800|PMID:20338242 | |
| Biological Process | GO:0097091 | synaptic vesicle clustering | Syn2 | IDA | Mouse | PMID:18945891 | |
| Biological Process | GO:0097091 | synaptic vesicle clustering | Syn2 | IMP | Mouse | PMID:18945891 | |
| Biological Process | GO:0099504 | synaptic vesicle cycle | Syn2 | IMP | Mouse | PMID:7777057 | |
| Biological Process | GO:0099504 | synaptic vesicle cycle | Syn2 | IDA | Mouse | PMID:7777057 |
| EXP Inferred from experiment |
| IDA Inferred from direct assay |
| IEP Inferred from expression pattern |
| IGI Inferred from genetic interaction |
| IMP Inferred from mutant phenotype |
| IPI Inferred from physical interaction |
| HTP Inferred from High Throughput Experiment |
| HDA Inferred from High Throughput Direct Assay |
| HMP Inferred from High Throughput Mutant Phenotype |
| HGI Inferred from High Throughput Genetic Interaction |
| HEP Inferred from High Throughput Expression Pattern |
Mouse Genome Database (MGD), Gene Expression Database (GXD), Mouse Models of Human Cancer database (MMHCdb) (formerly Mouse Tumor Biology (MTB)), Gene Ontology (GO) |
||
|
Citing These Resources Funding Information Warranty Disclaimer, Privacy Notice, Licensing, & Copyright Send questions and comments to User Support. |
last database update 12/30/2025 MGI 6.24 |
|
|
|
||