|
Source |
Alliance of Genome Resources |



| Category | ID | Classification term | Gene | Evidence | Inferred from | Organism | Reference |
|---|---|---|---|---|---|---|---|
| Molecular Function | GO:0043008 | ATP-dependent protein binding | Stx1a | IPI | RGD:3143 | Rat | PMID:16030255|RGD:1581734 |
| Molecular Function | GO:0019855 | calcium channel inhibitor activity | Stx1a | IMP | Mouse | PMID:10468580 | |
| Molecular Function | GO:0048306 | calcium-dependent protein binding | Stx1a | IPI | RGD:3143 | Rat | PMID:16030255|RGD:1581734 |
| Molecular Function | GO:0019869 | chloride channel inhibitor activity | STX1A | IDA | Human | PMID:18570918 | |
| Molecular Function | GO:0042802 | identical protein binding | STX1A | IPI | UniProtKB:Q16623 | Human | PMID:24722188 |
| Molecular Function | GO:0042802 | identical protein binding | STX1A | IPI | UniProtKB:Q16623 | Human | PMID:32296183 |
| Molecular Function | GO:0019900 | kinase binding | STX1A | IPI | UniProtKB:P53355 | Human | PMID:12730201 |
| Molecular Function | GO:0017022 | myosin binding | Stx1a | IPI | RGD:3143 | Rat | PMID:16030255|RGD:1581734 |
| Molecular Function | GO:0032028 | myosin head/neck binding | Stx1a | IPI | RGD:3143 | Rat | PMID:16030255|RGD:1581734 |
| Molecular Function | GO:0005515 | protein binding | STX1A | IPI | UniProtKB:Q15019 | Human | PMID:10321247 |
| Molecular Function | GO:0005515 | protein binding | STX1A | IPI | UniProtKB:Q99719 | Human | PMID:10321247 |
| Molecular Function | GO:0005515 | protein binding | STX1A | IPI | UniProtKB:P63027 | Human | PMID:10481273 |
| Molecular Function | GO:0005515 | protein binding | STX1A | IPI | UniProtKB:P60880 | Human | PMID:12730201 |
| Molecular Function | GO:0005515 | protein binding | STX1A | IPI | UniProtKB:P61764 | Human | PMID:12730201 |
| Molecular Function | GO:0005515 | protein binding | STX1A | IPI | UniProtKB:Q9NX95 | Human | PMID:15459722 |
| Molecular Function | GO:0005515 | protein binding | STX1A | IPI | UniProtKB:P60880 | Human | PMID:16169070 |
| Molecular Function | GO:0005515 | protein binding | STX1A | IPI | UniProtKB:P61764 | Human | PMID:19748891 |
| Molecular Function | GO:0005515 | protein binding | STX1A | IPI | UniProtKB:P37840 | Human | PMID:20798282 |
| Molecular Function | GO:0005515 | protein binding | STX1A | IPI | UniProtKB:P60880-2 | Human | PMID:20798282 |
| Molecular Function | GO:0005515 | protein binding | STX1A | IPI | UniProtKB:P63027 | Human | PMID:20798282 |
| Molecular Function | GO:0005515 | protein binding | STX1A | IPI | UniProtKB:P40222 | Human | PMID:24722188 |
| Molecular Function | GO:0005515 | protein binding | STX1A | IPI | UniProtKB:Q9H115 | Human | PMID:24722188 |
| Molecular Function | GO:0005515 | protein binding | STX1A | IPI | UniProtKB:P60880 | Human | PMID:26635000 |
| Molecular Function | GO:0005515 | protein binding | STX1A | IPI | UniProtKB:P61764 | Human | PMID:26635000 |
| Molecular Function | GO:0005515 | protein binding | STX1A | IPI | UniProtKB:P63027 | Human | PMID:26635000 |
| Molecular Function | GO:0005515 | protein binding | STX1A | IPI | UniProtKB:P60880 | Human | PMID:30610939 |
| Molecular Function | GO:0005515 | protein binding | STX1A | IPI | UniProtKB:A0AVG3 | Human | PMID:32296183 |
| Molecular Function | GO:0005515 | protein binding | STX1A | IPI | UniProtKB:A8K8V0 | Human | PMID:32296183 |
| Molecular Function | GO:0005515 | protein binding | STX1A | IPI | UniProtKB:B2RUZ4 | Human | PMID:32296183 |
| Molecular Function | GO:0005515 | protein binding | STX1A | IPI | UniProtKB:O00559 | Human | PMID:32296183 |
| Molecular Function | GO:0005515 | protein binding | STX1A | IPI | UniProtKB:O14653 | Human | PMID:32296183 |
| Molecular Function | GO:0005515 | protein binding | STX1A | IPI | UniProtKB:O14662-5 | Human | PMID:32296183 |
| Molecular Function | GO:0005515 | protein binding | STX1A | IPI | UniProtKB:O15155 | Human | PMID:32296183 |
| Molecular Function | GO:0005515 | protein binding | STX1A | IPI | UniProtKB:O15400 | Human | PMID:32296183 |
| Molecular Function | GO:0005515 | protein binding | STX1A | IPI | UniProtKB:O43169 | Human | PMID:32296183 |
| Molecular Function | GO:0005515 | protein binding | STX1A | IPI | UniProtKB:O43752 | Human | PMID:32296183 |
| Molecular Function | GO:0005515 | protein binding | STX1A | IPI | UniProtKB:O60499-2 | Human | PMID:32296183 |
| Molecular Function | GO:0005515 | protein binding | STX1A | IPI | UniProtKB:O75379 | Human | PMID:32296183 |
| Molecular Function | GO:0005515 | protein binding | STX1A | IPI | UniProtKB:O75396 | Human | PMID:32296183 |
| Molecular Function | GO:0005515 | protein binding | STX1A | IPI | UniProtKB:O75558 | Human | PMID:32296183 |
| Molecular Function | GO:0005515 | protein binding | STX1A | IPI | UniProtKB:O75841 | Human | PMID:32296183 |
| Molecular Function | GO:0005515 | protein binding | STX1A | IPI | UniProtKB:O95159 | Human | PMID:32296183 |
| Molecular Function | GO:0005515 | protein binding | STX1A | IPI | UniProtKB:O95183 | Human | PMID:32296183 |
| Molecular Function | GO:0005515 | protein binding | STX1A | IPI | UniProtKB:O95236-2 | Human | PMID:32296183 |
| Molecular Function | GO:0005515 | protein binding | STX1A | IPI | UniProtKB:P01375 | Human | PMID:32296183 |
| Molecular Function | GO:0005515 | protein binding | STX1A | IPI | UniProtKB:P09601 | Human | PMID:32296183 |
| Molecular Function | GO:0005515 | protein binding | STX1A | IPI | UniProtKB:P0CB47 | Human | PMID:32296183 |
| Molecular Function | GO:0005515 | protein binding | STX1A | IPI | UniProtKB:P0DN84 | Human | PMID:32296183 |
| Molecular Function | GO:0005515 | protein binding | STX1A | IPI | UniProtKB:P15622-3 | Human | PMID:32296183 |
| Molecular Function | GO:0005515 | protein binding | STX1A | IPI | UniProtKB:P17014 | Human | PMID:32296183 |
| Molecular Function | GO:0005515 | protein binding | STX1A | IPI | UniProtKB:P21145 | Human | PMID:32296183 |
| Molecular Function | GO:0005515 | protein binding | STX1A | IPI | UniProtKB:P23763-3 | Human | PMID:32296183 |
| Molecular Function | GO:0005515 | protein binding | STX1A | IPI | UniProtKB:P26678 | Human | PMID:32296183 |
| Molecular Function | GO:0005515 | protein binding | STX1A | IPI | UniProtKB:P30301 | Human | PMID:32296183 |
| Molecular Function | GO:0005515 | protein binding | STX1A | IPI | UniProtKB:P32856-2 | Human | PMID:32296183 |
| Molecular Function | GO:0005515 | protein binding | STX1A | IPI | UniProtKB:P40222 | Human | PMID:32296183 |
| Molecular Function | GO:0005515 | protein binding | STX1A | IPI | UniProtKB:P50402 | Human | PMID:32296183 |
| Molecular Function | GO:0005515 | protein binding | STX1A | IPI | UniProtKB:P52737 | Human | PMID:32296183 |
| Molecular Function | GO:0005515 | protein binding | STX1A | IPI | UniProtKB:P54315 | Human | PMID:32296183 |
| Molecular Function | GO:0005515 | protein binding | STX1A | IPI | UniProtKB:P60033 | Human | PMID:32296183 |
| Molecular Function | GO:0005515 | protein binding | STX1A | IPI | UniProtKB:P60201-2 | Human | PMID:32296183 |
| Molecular Function | GO:0005515 | protein binding | STX1A | IPI | UniProtKB:P63027 | Human | PMID:32296183 |
| Molecular Function | GO:0005515 | protein binding | STX1A | IPI | UniProtKB:P78317 | Human | PMID:32296183 |
| Molecular Function | GO:0005515 | protein binding | STX1A | IPI | UniProtKB:Q12846 | Human | PMID:32296183 |
| Molecular Function | GO:0005515 | protein binding | STX1A | IPI | UniProtKB:Q12981 | Human | PMID:32296183 |
| Molecular Function | GO:0005515 | protein binding | STX1A | IPI | UniProtKB:Q13021 | Human | PMID:32296183 |
| Molecular Function | GO:0005515 | protein binding | STX1A | IPI | UniProtKB:Q13190 | Human | PMID:32296183 |
| Molecular Function | GO:0005515 | protein binding | STX1A | IPI | UniProtKB:Q13277 | Human | PMID:32296183 |
| Molecular Function | GO:0005515 | protein binding | STX1A | IPI | UniProtKB:Q13491-3 | Human | PMID:32296183 |
| Molecular Function | GO:0005515 | protein binding | STX1A | IPI | UniProtKB:Q15836 | Human | PMID:32296183 |
| Molecular Function | GO:0005515 | protein binding | STX1A | IPI | UniProtKB:Q16543 | Human | PMID:32296183 |
| Molecular Function | GO:0005515 | protein binding | STX1A | IPI | UniProtKB:Q16617 | Human | PMID:32296183 |
| Molecular Function | GO:0005515 | protein binding | STX1A | IPI | UniProtKB:Q16853 | Human | PMID:32296183 |
| Molecular Function | GO:0005515 | protein binding | STX1A | IPI | UniProtKB:Q3SXY8 | Human | PMID:32296183 |
| Molecular Function | GO:0005515 | protein binding | STX1A | IPI | UniProtKB:Q3SY00 | Human | PMID:32296183 |
| Molecular Function | GO:0005515 | protein binding | STX1A | IPI | UniProtKB:Q4LEZ3 | Human | PMID:32296183 |
| Molecular Function | GO:0005515 | protein binding | STX1A | IPI | UniProtKB:Q5BJH2-2 | Human | PMID:32296183 |
| Molecular Function | GO:0005515 | protein binding | STX1A | IPI | UniProtKB:Q5QGT7 | Human | PMID:32296183 |
| Molecular Function | GO:0005515 | protein binding | STX1A | IPI | UniProtKB:Q5SQN1 | Human | PMID:32296183 |
| Molecular Function | GO:0005515 | protein binding | STX1A | IPI | UniProtKB:Q5VZY2 | Human | PMID:32296183 |
| Molecular Function | GO:0005515 | protein binding | STX1A | IPI | UniProtKB:Q6RW13-2 | Human | PMID:32296183 |
| Molecular Function | GO:0005515 | protein binding | STX1A | IPI | UniProtKB:Q6UX34 | Human | PMID:32296183 |
| Molecular Function | GO:0005515 | protein binding | STX1A | IPI | UniProtKB:Q7KZS0 | Human | PMID:32296183 |
| Molecular Function | GO:0005515 | protein binding | STX1A | IPI | UniProtKB:Q86W74-2 | Human | PMID:32296183 |
| Molecular Function | GO:0005515 | protein binding | STX1A | IPI | UniProtKB:Q86Y82 | Human | PMID:32296183 |
| Molecular Function | GO:0005515 | protein binding | STX1A | IPI | UniProtKB:Q8IW00 | Human | PMID:32296183 |
| Molecular Function | GO:0005515 | protein binding | STX1A | IPI | UniProtKB:Q8IXM6 | Human | PMID:32296183 |
| Molecular Function | GO:0005515 | protein binding | STX1A | IPI | UniProtKB:Q8IY26 | Human | PMID:32296183 |
| Molecular Function | GO:0005515 | protein binding | STX1A | IPI | UniProtKB:Q8IYI8 | Human | PMID:32296183 |
| Molecular Function | GO:0005515 | protein binding | STX1A | IPI | UniProtKB:Q8N4V1 | Human | PMID:32296183 |
| Molecular Function | GO:0005515 | protein binding | STX1A | IPI | UniProtKB:Q8N511 | Human | PMID:32296183 |
| Molecular Function | GO:0005515 | protein binding | STX1A | IPI | UniProtKB:Q8N5M9 | Human | PMID:32296183 |
| Molecular Function | GO:0005515 | protein binding | STX1A | IPI | UniProtKB:Q8N6R1 | Human | PMID:32296183 |
| Molecular Function | GO:0005515 | protein binding | STX1A | IPI | UniProtKB:Q8N8B7-2 | Human | PMID:32296183 |
| Molecular Function | GO:0005515 | protein binding | STX1A | IPI | UniProtKB:Q8N8Z8 | Human | PMID:32296183 |
| Molecular Function | GO:0005515 | protein binding | STX1A | IPI | UniProtKB:Q8N988-2 | Human | PMID:32296183 |
| Molecular Function | GO:0005515 | protein binding | STX1A | IPI | UniProtKB:Q8NC01 | Human | PMID:32296183 |
| Molecular Function | GO:0005515 | protein binding | STX1A | IPI | UniProtKB:Q8TBM7 | Human | PMID:32296183 |
| Molecular Function | GO:0005515 | protein binding | STX1A | IPI | UniProtKB:Q8TBN0 | Human | PMID:32296183 |
| Molecular Function | GO:0005515 | protein binding | STX1A | IPI | UniProtKB:Q8WVV5 | Human | PMID:32296183 |
| Molecular Function | GO:0005515 | protein binding | STX1A | IPI | UniProtKB:Q8WVX3-2 | Human | PMID:32296183 |
| Molecular Function | GO:0005515 | protein binding | STX1A | IPI | UniProtKB:Q8WWP7 | Human | PMID:32296183 |
| Molecular Function | GO:0005515 | protein binding | STX1A | IPI | UniProtKB:Q92482 | Human | PMID:32296183 |
| Molecular Function | GO:0005515 | protein binding | STX1A | IPI | UniProtKB:Q92520 | Human | PMID:32296183 |
| Molecular Function | GO:0005515 | protein binding | STX1A | IPI | UniProtKB:Q96C28 | Human | PMID:32296183 |
| Molecular Function | GO:0005515 | protein binding | STX1A | IPI | UniProtKB:Q96F15 | Human | PMID:32296183 |
| Molecular Function | GO:0005515 | protein binding | STX1A | IPI | UniProtKB:Q96FZ5 | Human | PMID:32296183 |
| Molecular Function | GO:0005515 | protein binding | STX1A | IPI | UniProtKB:Q96HV5 | Human | PMID:32296183 |
| Molecular Function | GO:0005515 | protein binding | STX1A | IPI | UniProtKB:Q96IW7 | Human | PMID:32296183 |
| Molecular Function | GO:0005515 | protein binding | STX1A | IPI | UniProtKB:Q96JC4 | Human | PMID:32296183 |
| Molecular Function | GO:0005515 | protein binding | STX1A | IPI | UniProtKB:Q96LZ7 | Human | PMID:32296183 |
| Molecular Function | GO:0005515 | protein binding | STX1A | IPI | UniProtKB:Q9BQE5 | Human | PMID:32296183 |
| Molecular Function | GO:0005515 | protein binding | STX1A | IPI | UniProtKB:Q9BVG8-5 | Human | PMID:32296183 |
| Molecular Function | GO:0005515 | protein binding | STX1A | IPI | UniProtKB:Q9BXJ8 | Human | PMID:32296183 |
| Molecular Function | GO:0005515 | protein binding | STX1A | IPI | UniProtKB:Q9BZL3 | Human | PMID:32296183 |
| Molecular Function | GO:0005515 | protein binding | STX1A | IPI | UniProtKB:Q9H0R3 | Human | PMID:32296183 |
| Molecular Function | GO:0005515 | protein binding | STX1A | IPI | UniProtKB:Q9H115 | Human | PMID:32296183 |
| Molecular Function | GO:0005515 | protein binding | STX1A | IPI | UniProtKB:Q9H2L4 | Human | PMID:32296183 |
| Molecular Function | GO:0005515 | protein binding | STX1A | IPI | UniProtKB:Q9H7X3 | Human | PMID:32296183 |
| Molecular Function | GO:0005515 | protein binding | STX1A | IPI | UniProtKB:Q9NV29 | Human | PMID:32296183 |
| Molecular Function | GO:0005515 | protein binding | STX1A | IPI | UniProtKB:Q9NVF9 | Human | PMID:32296183 |
| Molecular Function | GO:0005515 | protein binding | STX1A | IPI | UniProtKB:Q9NVV5-2 | Human | PMID:32296183 |
| Molecular Function | GO:0005515 | protein binding | STX1A | IPI | UniProtKB:Q9NWW5 | Human | PMID:32296183 |
| Molecular Function | GO:0005515 | protein binding | STX1A | IPI | UniProtKB:Q9NZ43 | Human | PMID:32296183 |
| Molecular Function | GO:0005515 | protein binding | STX1A | IPI | UniProtKB:Q9NZG7 | Human | PMID:32296183 |
| Molecular Function | GO:0005515 | protein binding | STX1A | IPI | UniProtKB:Q9P0S9 | Human | PMID:32296183 |
| Molecular Function | GO:0005515 | protein binding | STX1A | IPI | UniProtKB:Q9P2A4 | Human | PMID:32296183 |
| Molecular Function | GO:0005515 | protein binding | STX1A | IPI | UniProtKB:Q9UEU0 | Human | PMID:32296183 |
| Molecular Function | GO:0005515 | protein binding | STX1A | IPI | UniProtKB:Q9UHJ9-5 | Human | PMID:32296183 |
| Molecular Function | GO:0005515 | protein binding | STX1A | IPI | UniProtKB:Q9UKR5 | Human | PMID:32296183 |
| Molecular Function | GO:0005515 | protein binding | STX1A | IPI | UniProtKB:Q9UL45 | Human | PMID:32296183 |
| Molecular Function | GO:0005515 | protein binding | STX1A | IPI | UniProtKB:Q9ULM2 | Human | PMID:32296183 |
| Molecular Function | GO:0005515 | protein binding | STX1A | IPI | UniProtKB:Q9UNK0 | Human | PMID:32296183 |
| Molecular Function | GO:0005515 | protein binding | STX1A | IPI | UniProtKB:Q9Y228 | Human | PMID:32296183 |
| Molecular Function | GO:0005515 | protein binding | STX1A | IPI | UniProtKB:Q9Y2P0 | Human | PMID:32296183 |
| Molecular Function | GO:0005515 | protein binding | STX1A | IPI | UniProtKB:Q9Y6V7 | Human | PMID:32296183 |
| Molecular Function | GO:0005515 | protein binding | STX1A | IPI | UniProtKB:Q9Y6X1 | Human | PMID:32296183 |
| Molecular Function | GO:0005515 | protein binding | Stx1a | IPI | UniProtKB:E9PUL5 | Mouse | MGI:MGI:6114881|PMID:29056747 |
| Molecular Function | GO:0005515 | protein binding | Stx1a | IPI | UniProtKB:Q9R0N6|UniProtKB:Q9R0N8 | Mouse | MGI:MGI:3584221|PMID:15774481 |
| Molecular Function | GO:0005515 | protein binding | Stx1a | IPI | UniProtKB:P28661|UniProtKB:Q9Z2Q6 | Mouse | MGI:MGI:3796969|PMID:17296554 |
| Molecular Function | GO:0005515 | protein binding | Stx1a | IPI | UniProtKB:P21707 | Mouse | MGI:MGI:5694851|PMID:26280336 |
| Molecular Function | GO:0005515 | protein binding | Stx1a | IPI | UniProtKB:Q9ESF1 | Mouse | MGI:MGI:3692845|PMID:17055430 |
| Molecular Function | GO:0005515 | protein binding | Stx1a | IPI | UniProtKB:O08547|UniProtKB:P60879 | Mouse | MGI:MGI:5618598|PMID:24705552 |
| Molecular Function | GO:0005515 | protein binding | Stx1a | IPI | UniProtKB:Q8K406 | Mouse | MGI:MGI:3817394|PMID:18760330 |
| Molecular Function | GO:0005515 | protein binding | Stx1a | IPI | UniProtKB:P46097 | Mouse | MGI:MGI:3624891|PMID:16642042 |
| Molecular Function | GO:0005515 | protein binding | Stx1a | IPI | UniProtKB:P63044 | Mouse | MGI:MGI:6294198|PMID:24356748 |
| Molecular Function | GO:0005515 | protein binding | Stx1a | IPI | UniProtKB:P21707|UniProtKB:Q62747 | Mouse | MGI:MGI:5697210|PMID:26437117 |
| Molecular Function | GO:0005515 | protein binding | Stx1a | IPI | UniProtKB:P60879 | Mouse | MGI:MGI:3703199|PMID:17283335 |
| Molecular Function | GO:0005515 | protein binding | Stx1a | IPI | UniProtKB:P60879 | Mouse | MGI:MGI:4431150|PMID:20114047 |
| Molecular Function | GO:0005515 | protein binding | Stx1a | IPI | PR:O08599 | Mouse | PMID:7890599 |
| Molecular Function | GO:0005515 | protein binding | Stx1a | IPI | PR:Q99246 | Mouse | PMID:10468580 |
| Molecular Function | GO:0005515 | protein binding | Stx1a | IPI | PR:Q64324 | Mouse | PMID:7890599 |
| Molecular Function | GO:0005515 | protein binding | Stx1a | IPI | PR:P63044 | Mouse | PMID:21040848 |
| Molecular Function | GO:0005515 | protein binding | Stx1a | IPI | PR:P42859 | Mouse | PMID:17500595 |
| Molecular Function | GO:0005515 | protein binding | Stx1a | IPI | PR:Q9DB05 | Mouse | PMID:21040848 |
| Molecular Function | GO:0005515 | protein binding | Stx1a | IPI | UniProtKB:Q28288 | Mouse | PMID:8774707 |
| Molecular Function | GO:0005515 | protein binding | Stx1a | IPI | PR:P28663 | Mouse | PMID:21040848 |
| Molecular Function | GO:0005515 | protein binding | Stx1a | IPI | PR:P60879 | Mouse | PMID:21040848 |
| Molecular Function | GO:0005515 | protein binding | Stx1a | IPI | PR:Q8K400 | Mouse | PMID:12832401 |
| Molecular Function | GO:0005515 | protein binding | Stx1a | IPI | UniProtKB:P21707 | Rat | PMID:10397765|RGD:11535116 |
| Molecular Function | GO:0005515 | protein binding | Stx1a | IPI | UniProtKB:P50232 | Rat | PMID:10397765|RGD:11535116 |
| Molecular Function | GO:0005515 | protein binding | Stx1a | IPI | UniProtKB:P61765 | Rat | PMID:10746715|RGD:8553704 |
| Molecular Function | GO:0005515 | protein binding | Stx1a | IPI | UniProtKB:P31652 | Rat | PMID:11709063|RGD:8553990 |
| Molecular Function | GO:0005515 | protein binding | Stx1a | IPI | UniProtKB:P61765 | Rat | PMID:12093152|RGD:730238 |
| Molecular Function | GO:0005515 | protein binding | Stx1a | IPI | UniProtKB:P60881 | Rat | PMID:12496247|RGD:8554115 |
| Molecular Function | GO:0005515 | protein binding | Stx1a | IPI | UniProtKB:P31652 | Rat | PMID:14642278|RGD:8553687 |
| Molecular Function | GO:0005515 | protein binding | Stx1a | IPI | UniProtKB:P60881 | Rat | PMID:15316007|RGD:8554158 |
| Molecular Function | GO:0005515 | protein binding | Stx1a | IPI | RGD:3787 | Rat | PMID:15339904|RGD:1598641 |
| Molecular Function | GO:0005515 | protein binding | Stx1a | IPI | UniProtKB:P60879 | Rat | PMID:16565726|RGD:13432289 |
| Molecular Function | GO:0005515 | protein binding | Stx1a | IPI | UniProtKB:O35430 | Rat | PMID:16763567|RGD:8553578 |
| Molecular Function | GO:0005515 | protein binding | Stx1a | IPI | UniProtKB:P61765 | Rat | PMID:17301226|RGD:13432352 |
| Molecular Function | GO:0005515 | protein binding | Stx1a | IPI | UniProtKB:P60881 | Rat | PMID:17717530|RGD:8554124 |
| Molecular Function | GO:0005515 | protein binding | Stx1a | IPI | UniProtKB:P60881-2 | Rat | PMID:18275821|RGD:13432279 |
| Molecular Function | GO:0005515 | protein binding | Stx1a | IPI | UniProtKB:P60881 | Rat | PMID:18337752|RGD:8553871 |
| Molecular Function | GO:0005515 | protein binding | Stx1a | IPI | UniProtKB:P61765 | Rat | PMID:18337752|RGD:8553871 |
| Molecular Function | GO:0005515 | protein binding | Stx1a | IPI | UniProtKB:P60881 | Rat | PMID:18822290|RGD:8553696 |
| Molecular Function | GO:0005515 | protein binding | Stx1a | IPI | UniProtKB:B0BNF1 | Rat | PMID:19196426|RGD:13702278 |
| Molecular Function | GO:0005515 | protein binding | Stx1a | IPI | UniProtKB:P63044 | Rat | PMID:19196426|RGD:13702278 |
| Molecular Function | GO:0005515 | protein binding | Stx1a | IPI | RGD:3785 | Rat | PMID:19255244|RGD:2311128 |
| Molecular Function | GO:0005515 | protein binding | Stx1a | IPI | UniProtKB:P60881-2 | Rat | PMID:19571812|RGD:13432305 |
| Molecular Function | GO:0005515 | protein binding | Stx1a | IPI | UniProtKB:P60879 | Rat | PMID:19703397|RGD:13432303 |
| Molecular Function | GO:0005515 | protein binding | Stx1a | IPI | UniProtKB:P60879 | Rat | PMID:19805029|RGD:13432245 |
| Molecular Function | GO:0005515 | protein binding | Stx1a | IPI | UniProtKB:Q62717 | Rat | PMID:19805029|RGD:13432245 |
| Molecular Function | GO:0005515 | protein binding | Stx1a | IPI | UniProtKB:P60881 | Rat | PMID:20489724|RGD:8553846 |
| Molecular Function | GO:0005515 | protein binding | Stx1a | IPI | UniProtKB:P50232,UniProtKB:P60881 | Rat | PMID:20688915|RGD:11535104 |
| Molecular Function | GO:0005515 | protein binding | Stx1a | IPI | UniProtKB:P60881 | Rat | PMID:21193638|RGD:13432275 |
| Molecular Function | GO:0005515 | protein binding | Stx1a | IPI | UniProtKB:P61765 | Rat | PMID:21193638|RGD:13432275 |
| Molecular Function | GO:0005515 | protein binding | Stx1a | IPI | UniProtKB:P63045 | Rat | PMID:21193638|RGD:13432275 |
| Molecular Function | GO:0005515 | protein binding | Stx1a | IPI | UniProtKB:P60880-2 | Rat | PMID:21785412|RGD:13432226 |
| Molecular Function | GO:0005515 | protein binding | Stx1a | IPI | UniProtKB:P60880-2 | Rat | PMID:21785414|RGD:13432227 |
| Molecular Function | GO:0005515 | protein binding | Stx1a | IPI | UniProtKB:P60881 | Rat | PMID:22307055|RGD:13432342 |
| Molecular Function | GO:0005515 | protein binding | Stx1a | IPI | UniProtKB:P60881 | Rat | PMID:25581794|RGD:13432311 |
| Molecular Function | GO:0005515 | protein binding | Stx1a | IPI | UniProtKB:P63045 | Rat | PMID:25581794|RGD:13432311 |
| Molecular Function | GO:0005515 | protein binding | Stx1a | IPI | UniProtKB:P60880-2 | Rat | PMID:26030875|RGD:13432259 |
| Molecular Function | GO:0005515 | protein binding | Stx1a | IPI | UniProtKB:P61765 | Rat | PMID:26359495|RGD:10412295 |
| Molecular Function | GO:0005515 | protein binding | Stx1a | IPI | UniProtKB:Q5SQN1 | Rat | PMID:26359495|RGD:10412295 |
| Molecular Function | GO:0005515 | protein binding | Stx1a | IPI | UniProtKB:P60881-2 | Rat | PMID:26389740|RGD:13432323 |
| Molecular Function | GO:0005515 | protein binding | Stx1a | IPI | UniProtKB:P60881 | Rat | PMID:26876096|RGD:11573385 |
| Molecular Function | GO:0005515 | protein binding | Stx1a | IPI | UniProtKB:P61765 | Rat | PMID:26876096|RGD:11573385 |
| Molecular Function | GO:0005515 | protein binding | Stx1a | IPI | UniProtKB:P63045 | Rat | PMID:8567678|RGD:2301258 |
| Molecular Function | GO:0005515 | protein binding | Stx1a | IPI | UniProtKB:O35430 | Rat | PMID:9395480|RGD:727250 |
| Molecular Function | GO:0005515 | protein binding | Stx1a | IPI | UniProtKB:P60881 | Rat | PMID:9759724|RGD:8553514 |
| Molecular Function | GO:0044877 | protein-containing complex binding | Stx1a | IDA | Rat | PMID:16030255|RGD:1581734 | |
| Molecular Function | GO:0030674 | protein-macromolecule adaptor activity | Stx1a | IPI | RGD:3143 | Rat | PMID:16030255|RGD:1581734 |
| Molecular Function | GO:0030674 | protein-macromolecule adaptor activity | Stx1a | IPI | RGD:3728 | Rat | PMID:16030255|RGD:1581734 |
| Molecular Function | GO:0030674 | protein-macromolecule adaptor activity | Stx1a | IPI | RGD:3949 | Rat | PMID:16030255|RGD:1581734 |
| Molecular Function | GO:0000149 | SNARE binding | Stx1a | IDA | Mouse | PMID:12145198 | |
| Molecular Function | GO:0000149 | SNARE binding | Stx1a | IPI | UniProtKB:P60881,UniProtKB:P63045 | Rat | PMID:12680753|RGD:12793015 |
| Molecular Function | GO:0000149 | SNARE binding | Stx1a | IPI | RGD:3728 | Rat | PMID:16030255|RGD:1581734 |
| Molecular Function | GO:0000149 | SNARE binding | Stx1a | IPI | RGD:3949 | Rat | PMID:16030255|RGD:1581734 |
| Molecular Function | GO:0000149 | SNARE binding | Stx1a | IDA | Rat | PMID:7553862|RGD:70701 | |
| Molecular Function | GO:0000149 | SNARE binding | Stx1a | IPI | RGD:61880 | Rat | PMID:7698987|RGD:4892592 |
| Molecular Function | GO:0000149 | SNARE binding | Stx1a | IPI | UniProtKB:P60881 | Rat | PMID:9671503|RGD:12793053 |
| Molecular Function | GO:0000149 | SNARE binding | Stx1a | IPI | UniProtKB:P60881,UniProtKB:P63045 | Rat | PMID:9671503|RGD:12793053 |
| Molecular Function | GO:0044325 | transmembrane transporter binding | Stx1a | IPI | UniProtKB:P15387 | Rat | PMID:17301173|RGD:10047384 |
| Molecular Function | GO:0044325 | transmembrane transporter binding | Stx1a | IPI | UniProtKB:P15387 | Rat | PMID:18167541|RGD:10047360 |
| Molecular Function | GO:0044325 | transmembrane transporter binding | Stx1a | IPI | UniProtKB:P15387 | Rat | PMID:19077057|RGD:10047372 |
| Molecular Function | GO:0044325 | transmembrane transporter binding | Stx1a | IPI | UniProtKB:P15387 | Rat | PMID:20484665|RGD:10047179 |
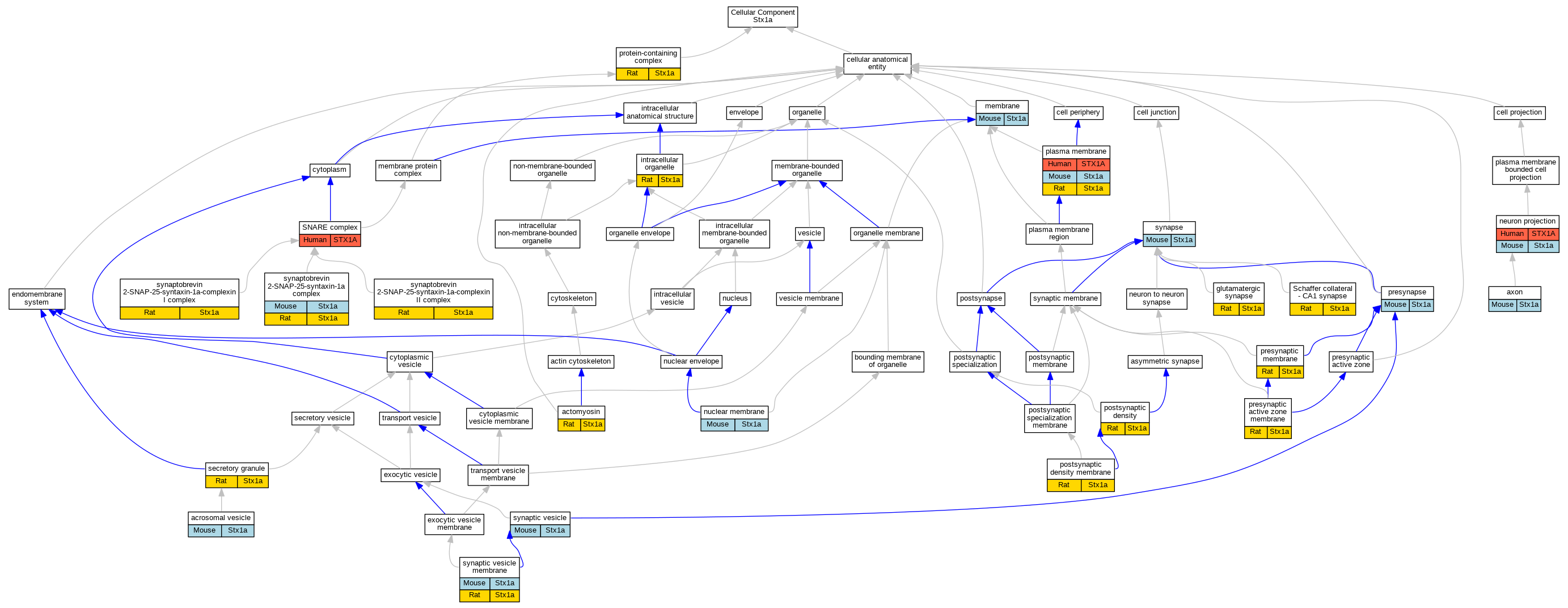
| Cellular Component | GO:0001669 | acrosomal vesicle | Stx1a | EXP | Mouse | PMID:16540102 | |
| Cellular Component | GO:0042641 | actomyosin | Stx1a | IDA | Rat | PMID:16030255|RGD:1581734 | |
| Cellular Component | GO:0030424 | axon | Stx1a | IDA | Mouse | MGI:MGI:5819336|PMID:23821748 | |
| Cellular Component | GO:0098978 | glutamatergic synapse | Stx1a | EXP | Rat | PMID:7901002|RGD:13702440 | |
| Cellular Component | GO:0098978 | glutamatergic synapse | Stx1a | IDA | Rat | PMID:7901002|RGD:13702440 | |
| Cellular Component | GO:0043229 | intracellular organelle | Stx1a | IDA | Rat | PMID:10340764|RGD:4892571 | |
| Cellular Component | GO:0016020 | membrane | Stx1a | IDA | Mouse | PMID:10712642 | |
| Cellular Component | GO:0043005 | neuron projection | STX1A | IDA | Human | PMID:12115694 | |
| Cellular Component | GO:0043005 | neuron projection | Stx1a | IDA | Mouse | PMID:15935055 | |
| Cellular Component | GO:0031965 | nuclear membrane | Stx1a | IDA | Mouse | PMID:11092755 | |
| Cellular Component | GO:0005886 | plasma membrane | STX1A | IDA | Human | PMID:12730201 | |
| Cellular Component | GO:0005886 | plasma membrane | STX1A | IDA | Human | PMID:17543282 | |
| Cellular Component | GO:0005886 | plasma membrane | STX1A | IDA | Human | PMID:24885604 | |
| Cellular Component | GO:0005886 | plasma membrane | Stx1a | IDA | Mouse | MGI:MGI:5819336|PMID:23821748 | |
| Cellular Component | GO:0005886 | plasma membrane | Stx1a | IDA | Mouse | PMID:10468580 | |
| Cellular Component | GO:0005886 | plasma membrane | Stx1a | IDA | Rat | PMID:11331586|RGD:68723 | |
| Cellular Component | GO:0005886 | plasma membrane | Stx1a | IDA | Rat | PMID:17301173|RGD:10047384 | |
| Cellular Component | GO:0005886 | plasma membrane | Stx1a | IDA | Rat | PMID:18167541|RGD:10047360 | |
| Cellular Component | GO:0005886 | plasma membrane | Stx1a | IDA | Rat | PMID:20484665|RGD:10047179 | |
| Cellular Component | GO:0014069 | postsynaptic density | Stx1a | IDA | Rat | PMID:26903802|RGD:12050133 | |
| Cellular Component | GO:0098839 | postsynaptic density membrane | Stx1a | IDA | Rat | PMID:26903802|RGD:12050133 | |
| Cellular Component | GO:0098793 | presynapse | Stx1a | IDA | Mouse | MGI:MGI:5790510|PMID:27466336 | |
| Cellular Component | GO:0048787 | presynaptic active zone membrane | Stx1a | IDA | Rat | PMID:26903802|RGD:12050133 | |
| Cellular Component | GO:0048787 | presynaptic active zone membrane | Stx1a | IDA | Rat | PMID:7675219|RGD:12050126 | |
| Cellular Component | GO:0042734 | presynaptic membrane | Stx1a | IDA | Rat | PMID:8301329|RGD:13702289 | |
| Cellular Component | GO:0042734 | presynaptic membrane | Stx1a | IDA | Rat | PMID:12093152|RGD:730238 | |
| Cellular Component | GO:0042734 | presynaptic membrane | Stx1a | IDA | Rat | PMID:7675219|RGD:12050126 | |
| Cellular Component | GO:0032991 | protein-containing complex | Stx1a | IDA | Rat | PMID:19255244|RGD:2311128 | |
| Cellular Component | GO:0098685 | Schaffer collateral - CA1 synapse | Stx1a | IDA | Rat | PMID:26903802|RGD:12050133 | |
| Cellular Component | GO:0030141 | secretory granule | Stx1a | IDA | Rat | PMID:15537656|RGD:8554063 | |
| Cellular Component | GO:0031201 | SNARE complex | STX1A | IDA | Human | PMID:12730201 | |
| Cellular Component | GO:0031201 | SNARE complex | STX1A | IDA | Human | PMID:19546860 | |
| Cellular Component | GO:0045202 | synapse | Stx1a | IDA | Mouse | MGI:MGI:5790510|PMID:27466336 | |
| Cellular Component | GO:0008021 | synaptic vesicle | Stx1a | IDA | Mouse | MGI:MGI:3817394|PMID:18760330 | |
| Cellular Component | GO:0030672 | synaptic vesicle membrane | Stx1a | IDA | Mouse | PMID:12805290 | |
| Cellular Component | GO:0030672 | synaptic vesicle membrane | Stx1a | IDA | Rat | PMID:23622064|RGD:13702180 | |
| Cellular Component | GO:0030672 | synaptic vesicle membrane | Stx1a | IDA | Rat | PMID:26903802|RGD:12050133 | |
| Cellular Component | GO:0030672 | synaptic vesicle membrane | Stx1a | IDA | Rat | PMID:7860636|RGD:13702228 | |
| Cellular Component | GO:0030672 | synaptic vesicle membrane | Stx1a | IDA | Rat | PMID:14645230|RGD:1549870 | |
| Cellular Component | GO:0070044 | synaptobrevin 2-SNAP-25-syntaxin-1a complex | Stx1a | IDA | Mouse | PMID:21040848 | |
| Cellular Component | GO:0070044 | synaptobrevin 2-SNAP-25-syntaxin-1a complex | Stx1a | IDA | Mouse | PMID:15935055 | |
| Cellular Component | GO:0070044 | synaptobrevin 2-SNAP-25-syntaxin-1a complex | Stx1a | IDA | Rat | PMID:22711810|RGD:7205652 | |
| Cellular Component | GO:0070044 | synaptobrevin 2-SNAP-25-syntaxin-1a complex | Stx1a | IMP | Rat | PMID:12680753|RGD:12793015 | |
| Cellular Component | GO:0070044 | synaptobrevin 2-SNAP-25-syntaxin-1a complex | Stx1a | IDA | Rat | PMID:7553862|RGD:70701 | |
| Cellular Component | GO:0070044 | synaptobrevin 2-SNAP-25-syntaxin-1a complex | Stx1a | IMP | Rat | PMID:9671503|RGD:12793053 | |
| Cellular Component | GO:0070032 | synaptobrevin 2-SNAP-25-syntaxin-1a-complexin I complex | Stx1a | IDA | Rat | PMID:7553862|RGD:70701 | |
| Cellular Component | GO:0070033 | synaptobrevin 2-SNAP-25-syntaxin-1a-complexin II complex | Stx1a | IDA | Rat | PMID:19132534|RGD:7205655 | |
| Biological Process | GO:0017156 | calcium-ion regulated exocytosis | Stx1a | IMP | Mouse | PMID:10468580 | |
| Biological Process | GO:0046879 | hormone secretion | Stx1a | IMP | Mouse | MGI:MGI:5916295|PMID:28596237 | |
| Biological Process | GO:0030073 | insulin secretion | Stx1a | IMP | Mouse | MGI:MGI:3789566|PMID:17502420 | |
| Biological Process | GO:0098815 | modulation of excitatory postsynaptic potential | Stx1a | IMP | Rat | PMID:18703708|RGD:11535099 | |
| Biological Process | GO:0045956 | positive regulation of calcium ion-dependent exocytosis | Stx1a | IDA | Rat | PMID:17301173|RGD:10047384 | |
| Biological Process | GO:0045956 | positive regulation of calcium ion-dependent exocytosis | Stx1a | IDA | Rat | PMID:18167541|RGD:10047360 | |
| Biological Process | GO:0045956 | positive regulation of calcium ion-dependent exocytosis | Stx1a | IDA | Rat | PMID:20484665|RGD:10047179 | |
| Biological Process | GO:0033605 | positive regulation of catecholamine secretion | Stx1a | IDA | Rat | PMID:20484665|RGD:10047179 | |
| Biological Process | GO:2000463 | positive regulation of excitatory postsynaptic potential | Stx1a | IGI | UniProtKB:O35526|UniProtKB:P61264 | Mouse | MGI:MGI:5521403|PMID:24133272 |
| Biological Process | GO:0045921 | positive regulation of exocytosis | Stx1a | IDA | Rat | PMID:11331586|RGD:68723 | |
| Biological Process | GO:0001956 | positive regulation of neurotransmitter secretion | Stx1a | IGI | UniProtKB:O35526|UniProtKB:P61264 | Mouse | MGI:MGI:5521403|PMID:24133272 |
| Biological Process | GO:0001956 | positive regulation of neurotransmitter secretion | Stx1a | IMP | Rat | PMID:12183029|RGD:1581173 | |
| Biological Process | GO:0010701 | positive regulation of norepinephrine secretion | Stx1a | IDA | Rat | PMID:18167541|RGD:10047360 | |
| Biological Process | GO:0072657 | protein localization to membrane | Stx1a | IDA | Rat | PMID:12093152|RGD:730238 | |
| Biological Process | GO:0016925 | protein sumoylation | STX1A | IDA | Human | PMID:26635000 | |
| Biological Process | GO:0045055 | regulated exocytosis | Stx1a | IMP | Mouse | MGI:MGI:3789566|PMID:17502420 | |
| Biological Process | GO:0017157 | regulation of exocytosis | Stx1a | IMP | Rat | PMID:16030255|RGD:1581734 | |
| Biological Process | GO:0010807 | regulation of synaptic vesicle priming | Stx1a | IGI | UniProtKB:O35526|UniProtKB:P61264 | Mouse | MGI:MGI:5521403|PMID:24133272 |
| Biological Process | GO:0009629 | response to gravity | Stx1a | IDA | Rat | PMID:15076716|RGD:1581172 | |
| Biological Process | GO:0032940 | secretion by cell | STX1A | IDA | Human | PMID:12130530 | |
| Biological Process | GO:0035493 | SNARE complex assembly | Stx1a | IMP | Rat | PMID:12680753|RGD:12793015 | |
| Biological Process | GO:0035493 | SNARE complex assembly | Stx1a | IMP | Rat | PMID:9671503|RGD:12793053 | |
| Biological Process | GO:0016081 | synaptic vesicle docking | Stx1a | IEP | Rat | PMID:1321498|RGD:8553325 | |
| Biological Process | GO:0048488 | synaptic vesicle endocytosis | STX1A | IDA | Human | PMID:26635000 | |
| Biological Process | GO:0016079 | synaptic vesicle exocytosis | STX1A | IDA | Human | PMID:26635000 | |
| Biological Process | GO:0016079 | synaptic vesicle exocytosis | Stx1a | IDA | Mouse | PMID:27466336 | |
| Biological Process | GO:0016079 | synaptic vesicle exocytosis | Stx1a | IMP | Mouse | PMID:27466336 | |
| Biological Process | GO:0016079 | synaptic vesicle exocytosis | Stx1a | EXP | Rat | PMID:7901002|RGD:13702440 | |
| Biological Process | GO:0016079 | synaptic vesicle exocytosis | Stx1a | IDA | Rat | PMID:7901002|RGD:13702440 | |
| Biological Process | GO:0016079 | synaptic vesicle exocytosis | Stx1a | IEP | Rat | PMID:7901002|RGD:13702440 | |
| Biological Process | GO:0031629 | synaptic vesicle fusion to presynaptic active zone membrane | Stx1a | IGI | UniProtKB:P61264 | Rat | PMID:18703708|RGD:11535099 |
| Biological Process | GO:0048278 | vesicle docking | Stx1a | IMP | Mouse | MGI:MGI:3789566|PMID:17502420 |
| EXP Inferred from experiment |
| IDA Inferred from direct assay |
| IEP Inferred from expression pattern |
| IGI Inferred from genetic interaction |
| IMP Inferred from mutant phenotype |
| IPI Inferred from physical interaction |
| HTP Inferred from High Throughput Experiment |
| HDA Inferred from High Throughput Direct Assay |
| HMP Inferred from High Throughput Mutant Phenotype |
| HGI Inferred from High Throughput Genetic Interaction |
| HEP Inferred from High Throughput Expression Pattern |
Mouse Genome Database (MGD), Gene Expression Database (GXD), Mouse Models of Human Cancer database (MMHCdb) (formerly Mouse Tumor Biology (MTB)), Gene Ontology (GO) |
||
|
Citing These Resources Funding Information Warranty Disclaimer, Privacy Notice, Licensing, & Copyright Send questions and comments to User Support. |
last database update 05/05/2026 MGI 6.24 |
|
|
|
||