|
Source |
Alliance of Genome Resources |



| Category | ID | Classification term | Gene | Evidence | Inferred from | Organism | Reference |
|---|---|---|---|---|---|---|---|
| Molecular Function | GO:0003682 | chromatin binding | Srebf2 | IDA | Rat | PMID:19470373|RGD:2308817 | |
| Molecular Function | GO:0003677 | DNA binding | Srebf2 | IDA | Mouse | PMID:11829742 | |
| Molecular Function | GO:0003700 | DNA-binding transcription factor activity | Srebf2 | IDA | Mouse | PMID:12242332 | |
| Molecular Function | GO:0003700 | DNA-binding transcription factor activity | Srebf2 | IDA | Mouse | PMID:11739104 | |
| Molecular Function | GO:0000981 | DNA-binding transcription factor activity, RNA polymerase II-specific | SREBF2 | IDA | Human | PMID:12177166 | |
| Molecular Function | GO:0001227 | DNA-binding transcription repressor activity, RNA polymerase II-specific | SREBF2 | IDA | Human | PMID:15358760 | |
| Molecular Function | GO:0070888 | E-box binding | SREBF2 | IDA | Human | PMID:15358760 | |
| Molecular Function | GO:0005515 | protein binding | SREBF2 | IPI | UniProtKB:P08047 | Human | PMID:10976766 |
| Molecular Function | GO:0005515 | protein binding | SREBF2 | IPI | UniProtKB:P41235 | Human | PMID:12855700 |
| Molecular Function | GO:0005515 | protein binding | SREBF2 | IPI | UniProtKB:Q92793 | Human | PMID:16799563 |
| Molecular Function | GO:0005515 | protein binding | SREBF2 | IPI | UniProtKB:Q96RN5 | Human | PMID:16799563 |
| Molecular Function | GO:0005515 | protein binding | SREBF2 | IPI | UniProtKB:Q8WU17 | Human | PMID:19706601 |
| Molecular Function | GO:0005515 | protein binding | SREBF2 | IPI | UniProtKB:P08047 | Human | PMID:20936779 |
| Molecular Function | GO:0005515 | protein binding | SREBF2 | IPI | UniProtKB:P04637 | Human | PMID:22265415 |
| Molecular Function | GO:0005515 | protein binding | SREBF2 | IPI | UniProtKB:Q13952-2 | Human | PMID:32296183 |
| Molecular Function | GO:0005515 | protein binding | SREBF2 | IPI | UniProtKB:Q14192 | Human | PMID:32296183 |
| Molecular Function | GO:0005515 | protein binding | SREBF2 | IPI | UniProtKB:P97260 | Human | PMID:9242699 |
| Molecular Function | GO:0005515 | protein binding | Srebf2 | IPI | UniProtKB:Q9JM73 | Mouse | MGI:MGI:3688344|PMID:15102471 |
| Molecular Function | GO:0000978 | RNA polymerase II cis-regulatory region sequence-specific DNA binding | SREBF2 | IDA | Human | PMID:15358760 | |
| Molecular Function | GO:0043565 | sequence-specific DNA binding | Srebf2 | IDA | Rat | PMID:12446768|RGD:628485 | |
| Molecular Function | GO:1990837 | sequence-specific double-stranded DNA binding | SREBF2 | IDA | Human | PMID:28473536 | |
| Molecular Function | GO:0000976 | transcription cis-regulatory region binding | Srebf2 | IDA | Mouse | PMID:11739104 | |
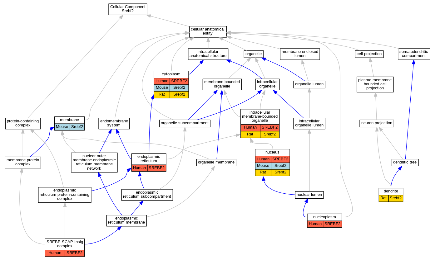
| Cellular Component | GO:0005737 | cytoplasm | SREBF2 | IDA | Human | PMID:12941800 | |
| Cellular Component | GO:0005737 | cytoplasm | SREBF2 | IDA | Human | PMID:19098903 | |
| Cellular Component | GO:0005737 | cytoplasm | Srebf2 | IDA | Mouse | PMID:16100574 | |
| Cellular Component | GO:0005737 | cytoplasm | Srebf2 | IDA | Rat | PMID:19124072|RGD:2308818 | |
| Cellular Component | GO:0030425 | dendrite | Srebf2 | IDA | Rat | PMID:19124072|RGD:2308818 | |
| Cellular Component | GO:0005783 | endoplasmic reticulum | SREBF2 | IDA | Human | GO_REF:0000052 | |
| Cellular Component | GO:0005783 | endoplasmic reticulum | SREBF2 | IDA | Human | PMID:12202038 | |
| Cellular Component | GO:0005783 | endoplasmic reticulum | SREBF2 | IDA | Human | PMID:12941800 | |
| Cellular Component | GO:0043231 | intracellular membrane-bounded organelle | SREBF2 | IDA | Human | GO_REF:0000052 | |
| Cellular Component | GO:0043231 | intracellular membrane-bounded organelle | Srebf2 | IDA | Rat | PMID:16741953|RGD:1581819 | |
| Cellular Component | GO:0016020 | membrane | Srebf2 | IDA | Mouse | MGI:MGI:1927704|PMID:11090130 | |
| Cellular Component | GO:0005654 | nucleoplasm | SREBF2 | IDA | Human | GO_REF:0000052 | |
| Cellular Component | GO:0005634 | nucleus | SREBF2 | IDA | Human | PMID:12202038 | |
| Cellular Component | GO:0005634 | nucleus | SREBF2 | IDA | Human | PMID:12242332 | |
| Cellular Component | GO:0005634 | nucleus | SREBF2 | IDA | Human | PMID:12941800 | |
| Cellular Component | GO:0005634 | nucleus | SREBF2 | IDA | Human | PMID:15358760 | |
| Cellular Component | GO:0005634 | nucleus | SREBF2 | IDA | Human | PMID:19098903 | |
| Cellular Component | GO:0005634 | nucleus | Srebf2 | IDA | Mouse | MGI:MGI:1927704|PMID:11090130 | |
| Cellular Component | GO:0005634 | nucleus | Srebf2 | IDA | Mouse | MGI:MGI:6437000|PMID:10397761 | |
| Cellular Component | GO:0005634 | nucleus | Srebf2 | IDA | Rat | PMID:15944339|RGD:1625196 | |
| Cellular Component | GO:0032937 | SREBP-SCAP-Insig complex | SREBF2 | IDA | Human | PMID:12202038 | |
| Cellular Component | GO:0032937 | SREBP-SCAP-Insig complex | SREBF2 | IDA | Human | PMID:12242332 | |
| Biological Process | GO:0007568 | aging | Srebf2 | IEP | Rat | PMID:16741953|RGD:1581819 | |
| Biological Process | GO:0071404 | cellular response to low-density lipoprotein particle stimulus | SREBF2 | IEP | Human | PMID:15358760 | |
| Biological Process | GO:0009267 | cellular response to starvation | SREBF2 | IMP | Human | PMID:25339898 | |
| Biological Process | GO:0042632 | cholesterol homeostasis | Srebf2 | IGI | MGI:MGI:3619343 | Mouse | PMID:20466882 |
| Biological Process | GO:0001889 | liver development | srebf2 | IGI | ZFIN:ZDB-GENE-040312-3 | Zfish | PMID:26884397 |
| Biological Process | GO:0001889 | liver development | srebf2 | IGI | ZFIN:ZDB-GENE-040702-7 | Zfish | PMID:26884397 |
| Biological Process | GO:0090370 | negative regulation of cholesterol efflux | SREBF2 | IDA | Human | PMID:15358760 | |
| Biological Process | GO:0000122 | negative regulation of transcription by RNA polymerase II | SREBF2 | IDA | Human | PMID:15358760 | |
| Biological Process | GO:0000122 | negative regulation of transcription by RNA polymerase II | SREBF2 | IDA | Human | PMID:19098903 | |
| Biological Process | GO:0045542 | positive regulation of cholesterol biosynthetic process | SREBF2 | IDA | Human | PMID:12177166 | |
| Biological Process | GO:0010886 | positive regulation of cholesterol storage | SREBF2 | IDA | Human | PMID:15358760 | |
| Biological Process | GO:0045893 | positive regulation of DNA-templated transcription | Srebf2 | IMP | Rat | PMID:19470373|RGD:2308817 | |
| Biological Process | GO:1902895 | positive regulation of miRNA transcription | Srebf2 | IDA | Mouse | MGI:MGI:5501359|PMID:23823476 | |
| Biological Process | GO:1903955 | positive regulation of protein targeting to mitochondrion | SREBF2 | HMP | Human | PMID:24912190 | |
| Biological Process | GO:0045944 | positive regulation of transcription by RNA polymerase II | SREBF2 | IDA | Human | PMID:12446768 | |
| Biological Process | GO:0045944 | positive regulation of transcription by RNA polymerase II | SREBF2 | IDA | Human | PMID:12242332 | |
| Biological Process | GO:0045944 | positive regulation of transcription by RNA polymerase II | Srebf2 | IDA | Mouse | PMID:16890542 | |
| Biological Process | GO:0045944 | positive regulation of transcription by RNA polymerase II | Srebf2 | IDA | Rat | PMID:12446768|RGD:628485 | |
| Biological Process | GO:1903146 | regulation of autophagy of mitochondrion | SREBF2 | HMP | Human | PMID:24912190 | |
| Biological Process | GO:0006355 | regulation of DNA-templated transcription | Srebf2 | IDA | Mouse | PMID:12242332 | |
| Biological Process | GO:0008593 | regulation of Notch signaling pathway | srebf2 | IMP | Zfish | PMID:30705153|ZFIN:ZDB-PUB-190917-4 | |
| Biological Process | GO:0009725 | response to hormone | Srebf2 | IMP | Rat | PMID:19470373|RGD:2308817 | |
| Biological Process | GO:0010288 | response to lead ion | Srebf2 | IEP | Rat | PMID:16705668|RGD:2308832 | |
| Biological Process | GO:0033993 | response to lipid | Srebf2 | IEP | Rat | PMID:17709436|RGD:2308819 | |
| Biological Process | GO:0009410 | response to xenobiotic stimulus | Srebf2 | IEP | Rat | PMID:11551527|RGD:2308837 | |
| Biological Process | GO:0007283 | spermatogenesis | Srebf2 | IEP | Rat | PMID:16723505|RGD:2308831 | |
| Biological Process | GO:0032933 | SREBP signaling pathway | SREBF2 | IDA | Human | PMID:27614840 | |
| Biological Process | GO:0032933 | SREBP signaling pathway | SREBF2 | IMP | Human | PMID:27614840 |
| EXP Inferred from experiment |
| IDA Inferred from direct assay |
| IEP Inferred from expression pattern |
| IGI Inferred from genetic interaction |
| IMP Inferred from mutant phenotype |
| IPI Inferred from physical interaction |
| HTP Inferred from High Throughput Experiment |
| HDA Inferred from High Throughput Direct Assay |
| HMP Inferred from High Throughput Mutant Phenotype |
| HGI Inferred from High Throughput Genetic Interaction |
| HEP Inferred from High Throughput Expression Pattern |
Mouse Genome Database (MGD), Gene Expression Database (GXD), Mouse Models of Human Cancer database (MMHCdb) (formerly Mouse Tumor Biology (MTB)), Gene Ontology (GO) |
||
|
Citing These Resources Funding Information Warranty Disclaimer, Privacy Notice, Licensing, & Copyright Send questions and comments to User Support. |
last database update 12/30/2025 MGI 6.24 |
|
|
|
||