|
Source |
Alliance of Genome Resources |



| Category | ID | Classification term | Gene | Evidence | Inferred from | Organism | Reference |
|---|---|---|---|---|---|---|---|
| Molecular Function | GO:0000987 | cis-regulatory region sequence-specific DNA binding | Sox8 | IDA | Mouse | PMID:15102707 | |
| Molecular Function | GO:0000987 | cis-regulatory region sequence-specific DNA binding | Sox8 | IDA | Mouse | PMID:12732652 | |
| Molecular Function | GO:0003700 | DNA-binding transcription factor activity | Sox8 | IDA | Mouse | PMID:10684944 | |
| Molecular Function | GO:0003700 | DNA-binding transcription factor activity | Sox8 | IDA | Mouse | PMID:12732652 | |
| Molecular Function | GO:0003700 | DNA-binding transcription factor activity | Sox8 | IMP | MGI:MGI:2154329 | Mouse | PMID:17084361 |
| Molecular Function | GO:0000981 | DNA-binding transcription factor activity, RNA polymerase II-specific | Sox8 | IDA | Mouse | PMID:22344693 | |
| Molecular Function | GO:0140297 | DNA-binding transcription factor binding | Sox8 | IPI | UniProtKB:F1LMV3|UniProtKB:P05554|UniProtKB:P08047|UniProtKB:P17325|UniProtKB:P51514|UniProtKB:P51774|UniProtKB:P63013|UniProtKB:Q06348|UniProtKB:Q08624|UniProtKB:Q9EQW6 | Mouse | MGI:MGI:5284787|PMID:16582099 |
| Molecular Function | GO:0005515 | protein binding | Sox8 | IPI | PR:P20263 | Mouse | PMID:22344693 |
| Molecular Function | GO:0005515 | protein binding | Sox8 | IPI | PR:P33242 | Mouse | PMID:12732652 |
| Molecular Function | GO:0000978 | RNA polymerase II cis-regulatory region sequence-specific DNA binding | Sox8 | IDA | Mouse | MGI:MGI:5142371|PMID:11875113 | |
| Molecular Function | GO:0043565 | sequence-specific DNA binding | Sox8 | IDA | Mouse | PMID:10684944 | |
| Molecular Function | GO:1990837 | sequence-specific double-stranded DNA binding | SOX8 | IDA | Human | PMID:28473536 | |
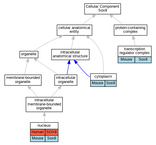
| Cellular Component | GO:0005737 | cytoplasm | Sox8 | IDA | Mouse | MGI:MGI:3527299|PMID:15572147 | |
| Cellular Component | GO:0005737 | cytoplasm | Sox8 | IMP | MGI:MGI:3795214 | Mouse | PMID:18342849 |
| Cellular Component | GO:0005634 | nucleus | SOX8 | IDA | Human | PMID:18512230 | |
| Cellular Component | GO:0005634 | nucleus | Sox8 | IDA | Mouse | PMID:12782625 | |
| Cellular Component | GO:0005634 | nucleus | Sox8 | IDA | Mouse | PMID:18342849 | |
| Cellular Component | GO:0005667 | transcription regulator complex | Sox8 | IDA | Mouse | PMID:22344693 | |
| Biological Process | GO:0060612 | adipose tissue development | Sox8 | IMP | MGI:MGI:2154329 | Mouse | PMID:11564878 |
| Biological Process | GO:0060612 | adipose tissue development | Sox8 | IMP | MGI:MGI:2154329 | Mouse | PMID:19286648 |
| Biological Process | GO:0060018 | astrocyte fate commitment | Sox8 | IGI | MGI:MGI:98371 | Mouse | PMID:19490914 |
| Biological Process | GO:0045165 | cell fate commitment | Sox8 | IGI | MGI:MGI:98371 | Mouse | PMID:15893981 |
| Biological Process | GO:0048469 | cell maturation | Sox8 | IGI | MGI:MGI:98358 | Mouse | PMID:15102707 |
| Biological Process | GO:0048469 | cell maturation | Sox8 | IMP | MGI:MGI:2154329 | Mouse | PMID:15102707 |
| Biological Process | GO:0048484 | enteric nervous system development | Sox8 | IMP | Mouse | MGI:MGI:3527299|PMID:15572147 | |
| Biological Process | GO:0045444 | fat cell differentiation | Sox8 | IMP | MGI:MGI:2154329 | Mouse | PMID:19286648 |
| Biological Process | GO:0001701 | in utero embryonic development | Sox8 | IGI | MGI:MGI:98358 | Mouse | PMID:16790476 |
| Biological Process | GO:0008584 | male gonad development | Sox8 | IGI | MGI:MGI:98371 | Mouse | PMID:15056615 |
| Biological Process | GO:0008584 | male gonad development | Sox8 | IGI | MGI:MGI:98371 | Mouse | PMID:19124014 |
| Biological Process | GO:0072289 | metanephric nephron tubule formation | Sox8 | IGI | MGI:MGI:98371 | Mouse | PMID:21212101 |
| Biological Process | GO:0061138 | morphogenesis of a branching epithelium | Sox8 | IGI | MGI:MGI:98371 | Mouse | PMID:21212101 |
| Biological Process | GO:0043066 | negative regulation of apoptotic process | Sox8 | IMP | Mouse | MGI:MGI:3527299|PMID:15572147 | |
| Biological Process | GO:0045892 | negative regulation of DNA-templated transcription | Sox8 | IMP | Mouse | MGI:MGI:4939090|PMID:21212101 | |
| Biological Process | GO:0045892 | negative regulation of DNA-templated transcription | Sox8 | IDA | Mouse | PMID:12782625 | |
| Biological Process | GO:0045662 | negative regulation of myoblast differentiation | Sox8 | IDA | Mouse | PMID:12782625 | |
| Biological Process | GO:0046533 | negative regulation of photoreceptor cell differentiation | Sox8 | IGI | MGI:MGI:98371 | Mouse | PMID:19490914 |
| Biological Process | GO:0001755 | neural crest cell migration | Sox8 | IMP | Mouse | MGI:MGI:3527299|PMID:15572147 | |
| Biological Process | GO:0048709 | oligodendrocyte differentiation | Sox8 | IMP | MGI:MGI:2154329 | Mouse | PMID:17084361 |
| Biological Process | GO:0001649 | osteoblast differentiation | Sox8 | IMP | MGI:MGI:2154329 | Mouse | PMID:15753123 |
| Biological Process | GO:0007422 | peripheral nervous system development | Sox8 | IGI | MGI:MGI:98358 | Mouse | PMID:16790476 |
| Biological Process | GO:0090190 | positive regulation of branching involved in ureteric bud morphogenesis | Sox8 | IMP | Mouse | MGI:MGI:4939090|PMID:21212101 | |
| Biological Process | GO:0045893 | positive regulation of DNA-templated transcription | Sox8 | IDA | Mouse | MGI:MGI:5142371|PMID:11875113 | |
| Biological Process | GO:0045893 | positive regulation of DNA-templated transcription | Sox8 | IDA | Mouse | MGI:MGI:5284787|PMID:16582099 | |
| Biological Process | GO:0045893 | positive regulation of DNA-templated transcription | Sox8 | IMP | MGI:MGI:2154329 | Mouse | PMID:17084361 |
| Biological Process | GO:0010628 | positive regulation of gene expression | Sox8 | IGI | MGI:MGI:98371 | Mouse | PMID:19124014 |
| Biological Process | GO:0014015 | positive regulation of gliogenesis | Sox8 | IMP | Mouse | MGI:MGI:3527299|PMID:15572147 | |
| Biological Process | GO:0090184 | positive regulation of kidney development | Sox8 | IGI | UniProtKB:Q04887 | Mouse | MGI:MGI:4939090|PMID:21212101 |
| Biological Process | GO:0033690 | positive regulation of osteoblast proliferation | Sox8 | IMP | MGI:MGI:2154329 | Mouse | PMID:15753123 |
| Biological Process | GO:0045944 | positive regulation of transcription by RNA polymerase II | SOX8 | IDA | Human | PMID:10662550 | |
| Biological Process | GO:0045944 | positive regulation of transcription by RNA polymerase II | Sox8 | IDA | Mouse | PMID:10684944 | |
| Biological Process | GO:0045944 | positive regulation of transcription by RNA polymerase II | Sox8 | IDA | Mouse | PMID:15590666 | |
| Biological Process | GO:0045944 | positive regulation of transcription by RNA polymerase II | Sox8 | IDA | Mouse | PMID:12732652 | |
| Biological Process | GO:0045944 | positive regulation of transcription by RNA polymerase II | Sox8 | IDA | Mouse | PMID:15102707 | |
| Biological Process | GO:0010817 | regulation of hormone levels | Sox8 | IMP | MGI:MGI:2154329 | Mouse | PMID:19286648 |
| Biological Process | GO:0072034 | renal vesicle induction | Sox8 | IMP | Mouse | MGI:MGI:4939090|PMID:21212101 | |
| Biological Process | GO:0060041 | retina development in camera-type eye | Sox8 | IGI | MGI:MGI:98371 | Mouse | PMID:19490914 |
| Biological Process | GO:0060221 | retinal rod cell differentiation | Sox8 | IGI | MGI:MGI:98371 | Mouse | PMID:19490914 |
| Biological Process | GO:0060009 | Sertoli cell development | Sox8 | IEP | Mouse | MGI:MGI:5142371|PMID:11875113 | |
| Biological Process | GO:0060009 | Sertoli cell development | Sox8 | IGI | MGI:MGI:98371 | Mouse | PMID:19124014 |
| Biological Process | GO:0007165 | signal transduction | Sox8 | IMP | Mouse | MGI:MGI:4939090|PMID:21212101 | |
| Biological Process | GO:0035914 | skeletal muscle cell differentiation | Sox8 | IMP | Mouse | PMID:22147266 | |
| Biological Process | GO:0007283 | spermatogenesis | Sox8 | IMP | MGI:MGI:3795214 | Mouse | PMID:18342849 |
| Biological Process | GO:0007283 | spermatogenesis | Sox8 | IGI | MGI:MGI:98371 | Mouse | PMID:19124014 |
| Biological Process | GO:0072197 | ureter morphogenesis | Sox8 | IGI | MGI:MGI:98371 | Mouse | PMID:21212101 |
| EXP Inferred from experiment |
| IDA Inferred from direct assay |
| IEP Inferred from expression pattern |
| IGI Inferred from genetic interaction |
| IMP Inferred from mutant phenotype |
| IPI Inferred from physical interaction |
| HTP Inferred from High Throughput Experiment |
| HDA Inferred from High Throughput Direct Assay |
| HMP Inferred from High Throughput Mutant Phenotype |
| HGI Inferred from High Throughput Genetic Interaction |
| HEP Inferred from High Throughput Expression Pattern |
Mouse Genome Database (MGD), Gene Expression Database (GXD), Mouse Models of Human Cancer database (MMHCdb) (formerly Mouse Tumor Biology (MTB)), Gene Ontology (GO) |
||
|
Citing These Resources Funding Information Warranty Disclaimer, Privacy Notice, Licensing, & Copyright Send questions and comments to User Support. |
last database update 12/30/2025 MGI 6.24 |
|
|
|
||