|
Source |
Alliance of Genome Resources |



| Category | ID | Classification term | Gene | Evidence | Inferred from | Organism | Reference |
|---|---|---|---|---|---|---|---|
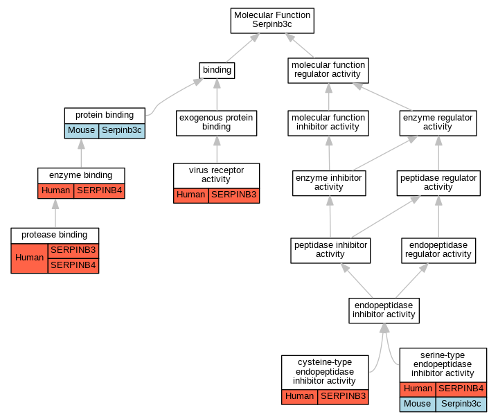
| Molecular Function | GO:0004869 | cysteine-type endopeptidase inhibitor activity | SERPINB3 | IMP | Human | PMID:21383048 | |
| Molecular Function | GO:0019899 | enzyme binding | SERPINB4 | IPI | UniProtKB:Q96EB6 | Human | PMID:23382074 |
| Molecular Function | GO:0002020 | protease binding | SERPINB3 | IPI | UniProtKB:P00784 | Human | PMID:21383048 |
| Molecular Function | GO:0002020 | protease binding | SERPINB3 | IPI | UniProtKB:P07711 | Human | PMID:21383048 |
| Molecular Function | GO:0002020 | protease binding | SERPINB4 | IPI | UniProtKB:P51124 | Human | PMID:21857942 |
| Molecular Function | GO:0005515 | protein binding | Serpinb3c | IPI | PR:Q8R1Y2 | Mouse | PMID:11591653 |
| Molecular Function | GO:0004867 | serine-type endopeptidase inhibitor activity | SERPINB4 | IDA | Human | PMID:21857942 | |
| Molecular Function | GO:0004867 | serine-type endopeptidase inhibitor activity | Serpinb3c | IDA | Mouse | PMID:9828132 | |
| Molecular Function | GO:0001618 | virus receptor activity | SERPINB3 | IDA | Human | PMID:12975381 | |
| Cellular Component | GO:0005737 | cytoplasm | SERPINB3 | IDA | Human | PMID:20527027 | |
| Cellular Component | GO:0031410 | cytoplasmic vesicle | SERPINB3 | IDA | Human | PMID:21383048 | |
| Cellular Component | GO:0005829 | cytosol | SERPINB3 | IDA | Human | GO_REF:0000052 | |
| Cellular Component | GO:0005829 | cytosol | SERPINB4 | IDA | Human | GO_REF:0000052 | |
| Cellular Component | GO:0070062 | extracellular exosome | SERPINB3 | HDA | Human | PMID:19056867 | |
| Cellular Component | GO:0005634 | nucleus | SERPINB3 | IDA | Human | PMID:20527027 | |
| Cellular Component | GO:0005634 | nucleus | SERPINB3 | IDA | Human | PMID:21383048 | |
| Cellular Component | GO:0005634 | nucleus | SERPINB3 | HDA | Human | PMID:21630459 | |
| Cellular Component | GO:0005886 | plasma membrane | SERPINB3 | IDA | Human | GO_REF:0000052 | |
| Cellular Component | GO:0005886 | plasma membrane | SERPINB4 | IDA | Human | GO_REF:0000052 | |
| Cellular Component | GO:0031982 | vesicle | SERPINB3 | HDA | Human | PMID:19190083 | |
| Biological Process | GO:0035425 | autocrine signaling | SERPINB3 | IMP | Human | PMID:20527027 | |
| Biological Process | GO:0043086 | negative regulation of catalytic activity | SERPINB3 | IDA | Human | PMID:10956412 | |
| Biological Process | GO:0010951 | negative regulation of endopeptidase activity | SERPINB3 | IMP | Human | PMID:21383048 | |
| Biological Process | GO:0043508 | negative regulation of JUN kinase activity | SERPINB3 | IMP | Human | PMID:21383048 | |
| Biological Process | GO:0010466 | negative regulation of peptidase activity | SERPINB3 | IDA | Human | PMID:12949073 | |
| Biological Process | GO:0010466 | negative regulation of peptidase activity | SERPINB4 | IDA | Human | PMID:12949073 | |
| Biological Process | GO:0045861 | negative regulation of proteolysis | SERPINB3 | IDA | Human | PMID:12975381 | |
| Biological Process | GO:0038001 | paracrine signaling | SERPINB3 | IMP | Human | PMID:20527027 | |
| Biological Process | GO:0030335 | positive regulation of cell migration | SERPINB3 | IMP | Human | PMID:20527027 | |
| Biological Process | GO:0008284 | positive regulation of cell population proliferation | SERPINB3 | IMP | Human | PMID:20527027 | |
| Biological Process | GO:0010950 | positive regulation of endopeptidase activity | SERPINB3 | IDA | Human | PMID:20527027 | |
| Biological Process | GO:0010718 | positive regulation of epithelial to mesenchymal transition | SERPINB3 | IMP | Human | PMID:20527027 | |
| Biological Process | GO:0042270 | protection from natural killer cell mediated cytotoxicity | SERPINB4 | IMP | Human | PMID:21857942 |
| EXP Inferred from experiment |
| IDA Inferred from direct assay |
| IEP Inferred from expression pattern |
| IGI Inferred from genetic interaction |
| IMP Inferred from mutant phenotype |
| IPI Inferred from physical interaction |
| HTP Inferred from High Throughput Experiment |
| HDA Inferred from High Throughput Direct Assay |
| HMP Inferred from High Throughput Mutant Phenotype |
| HGI Inferred from High Throughput Genetic Interaction |
| HEP Inferred from High Throughput Expression Pattern |
Mouse Genome Database (MGD), Gene Expression Database (GXD), Mouse Models of Human Cancer database (MMHCdb) (formerly Mouse Tumor Biology (MTB)), Gene Ontology (GO) |
||
|
Citing These Resources Funding Information Warranty Disclaimer, Privacy Notice, Licensing, & Copyright Send questions and comments to User Support. |
last database update 10/07/2025 MGI 6.24 |
|
|
|
||