|
Source |
Alliance of Genome Resources |



| Category | ID | Classification term | Gene | Evidence | Inferred from | Organism | Reference |
|---|---|---|---|---|---|---|---|
| Molecular Function | GO:0003682 | chromatin binding | RNF168 | IDA | Human | PMID:19203578 | |
| Molecular Function | GO:0003682 | chromatin binding | RNF168 | IDA | Human | PMID:19203579 | |
| Molecular Function | GO:0003682 | chromatin binding | RNF168 | IDA | Human | PMID:19500350 | |
| Molecular Function | GO:0042393 | histone binding | RNF168 | IDA | Human | PMID:19203578 | |
| Molecular Function | GO:0042393 | histone binding | RNF168 | IDA | Human | PMID:19203579 | |
| Molecular Function | GO:0042393 | histone binding | RNF168 | IMP | Human | PMID:23760478 | |
| Molecular Function | GO:0140858 | histone H2AK15 ubiquitin ligase activity | RNF168 | IDA | Human | PMID:27153538 | |
| Molecular Function | GO:0070530 | K63-linked polyubiquitin modification-dependent protein binding | RNF168 | IDA | Human | PMID:19500350 | |
| Molecular Function | GO:0070530 | K63-linked polyubiquitin modification-dependent protein binding | RNF168 | IDA | Human | PMID:21041483 | |
| Molecular Function | GO:0070530 | K63-linked polyubiquitin modification-dependent protein binding | RNF168 | IDA | Human | PMID:22742833 | |
| Molecular Function | GO:0031491 | nucleosome binding | RNF168 | IDA | Human | PMID:22742833 | |
| Molecular Function | GO:0005515 | protein binding | RNF168 | IPI | UniProtKB:Q9Y3C5 | Human | PMID:15231748 |
| Molecular Function | GO:0005515 | protein binding | RNF168 | IPI | UniProtKB:P61088 | Human | PMID:19203578 |
| Molecular Function | GO:0005515 | protein binding | RNF168 | IPI | UniProtKB:O75164 | Human | PMID:22373579 |
| Molecular Function | GO:0005515 | protein binding | RNF168 | IPI | UniProtKB:P07305 | Human | PMID:26503038 |
| Molecular Function | GO:0005515 | protein binding | RNF168 | IPI | UniProtKB:P13196 | Human | PMID:32296183 |
| Molecular Function | GO:0005515 | protein binding | RNF168 | IPI | UniProtKB:Q9BZR9 | Human | PMID:32296183 |
| Molecular Function | GO:0005515 | protein binding | RNF168 | IPI | UniProtKB:O76024 | Human | PMID:32814053 |
| Molecular Function | GO:0005515 | protein binding | RNF168 | IPI | UniProtKB:P37840 | Human | PMID:32814053 |
| Molecular Function | GO:0005515 | protein binding | RNF168 | IPI | UniProtKB:Q14203-5 | Human | PMID:32814053 |
| Molecular Function | GO:0005515 | protein binding | RNF168 | IPI | UniProtKB:Q9Y3C5 | Human | PMID:32814053 |
| Molecular Function | GO:0043130 | ubiquitin binding | RNF168 | IDA | Human | PMID:19203578 | |
| Molecular Function | GO:0043130 | ubiquitin binding | RNF168 | IDA | Human | PMID:19203579 | |
| Molecular Function | GO:0004842 | ubiquitin-protein transferase activity | RNF168 | IDA | Human | PMID:19203578 | |
| Molecular Function | GO:0004842 | ubiquitin-protein transferase activity | RNF168 | IDA | Human | PMID:19203579 | |
| Molecular Function | GO:0004842 | ubiquitin-protein transferase activity | RNF168 | IDA | Human | PMID:19500350 | |
| Molecular Function | GO:0004842 | ubiquitin-protein transferase activity | RNF168 | IDA | Human | PMID:22373579 | |
| Molecular Function | GO:0004842 | ubiquitin-protein transferase activity | RNF168 | IDA | Human | PMID:22980979 | |
| Molecular Function | GO:0004842 | ubiquitin-protein transferase activity | RNF168 | IMP | Human | PMID:23760478 | |
| Molecular Function | GO:0004842 | ubiquitin-protein transferase activity | RNF168 | IDA | Human | PMID:27153538 | |
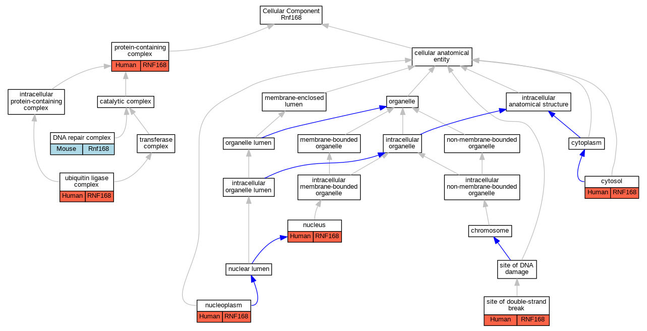
| Cellular Component | GO:0005829 | cytosol | RNF168 | IDA | Human | GO_REF:0000052 | |
| Cellular Component | GO:1990391 | DNA repair complex | Rnf168 | IDA | Mouse | PMID:24217620 | |
| Cellular Component | GO:0005654 | nucleoplasm | RNF168 | IDA | Human | GO_REF:0000052 | |
| Cellular Component | GO:0005634 | nucleus | RNF168 | IDA | Human | PMID:19203578 | |
| Cellular Component | GO:0005634 | nucleus | RNF168 | IDA | Human | PMID:19203579 | |
| Cellular Component | GO:0032991 | protein-containing complex | RNF168 | IDA | Human | PMID:24217620 | |
| Cellular Component | GO:0035861 | site of double-strand break | RNF168 | IDA | Human | PMID:27153538 | |
| Cellular Component | GO:0035861 | site of double-strand break | RNF168 | IDA | Human | PMID:19500350 | |
| Cellular Component | GO:0035861 | site of double-strand break | RNF168 | IDA | Human | PMID:21041483 | |
| Cellular Component | GO:0000151 | ubiquitin ligase complex | RNF168 | IDA | Human | PMID:19203578 | |
| Cellular Component | GO:0000151 | ubiquitin ligase complex | RNF168 | IDA | Human | PMID:19203579 | |
| Biological Process | GO:0034644 | cellular response to UV | Rnf168 | IDA | Mouse | PMID:24217620 | |
| Biological Process | GO:0006974 | DNA damage response | RNF168 | IDA | Human | PMID:19500350 | |
| Biological Process | GO:0006974 | DNA damage response | RNF168 | IDA | Human | PMID:20550933 | |
| Biological Process | GO:0006974 | DNA damage response | RNF168 | IDA | Human | PMID:22373579 | |
| Biological Process | GO:0006974 | DNA damage response | RNF168 | IDA | Human | PMID:22508508 | |
| Biological Process | GO:0006974 | DNA damage response | RNF168 | IDA | Human | PMID:22980979 | |
| Biological Process | GO:0006302 | double-strand break repair | RNF168 | IDA | Human | PMID:19203578 | |
| Biological Process | GO:0006302 | double-strand break repair | RNF168 | IDA | Human | PMID:19203579 | |
| Biological Process | GO:0006302 | double-strand break repair | RNF168 | IDA | Human | PMID:22980979 | |
| Biological Process | GO:0006303 | double-strand break repair via nonhomologous end joining | RNF168 | IDA | Human | PMID:27153538 | |
| Biological Process | GO:0040029 | epigenetic regulation of gene expression | RNF168 | IMP | Human | PMID:20550933 | |
| Biological Process | GO:0070535 | histone H2A K63-linked ubiquitination | RNF168 | IDA | Human | PMID:19203578 | |
| Biological Process | GO:0070535 | histone H2A K63-linked ubiquitination | RNF168 | IDA | Human | PMID:19203579 | |
| Biological Process | GO:0070535 | histone H2A K63-linked ubiquitination | RNF168 | IDA | Human | PMID:19500350 | |
| Biological Process | GO:0035518 | histone H2A monoubiquitination | RNF168 | IDA | Human | PMID:22980979 | |
| Biological Process | GO:0035518 | histone H2A monoubiquitination | RNF168 | IMP | Human | PMID:23760478 | |
| Biological Process | GO:0036351 | histone H2A-K13 ubiquitination | RNF168 | IDA | Human | PMID:22980979 | |
| Biological Process | GO:0036352 | histone H2A-K15 ubiquitination | RNF168 | IDA | Human | PMID:22980979 | |
| Biological Process | GO:0036352 | histone H2A-K15 ubiquitination | RNF168 | IMP | Human | PMID:23760478 | |
| Biological Process | GO:0036352 | histone H2A-K15 ubiquitination | RNF168 | IDA | Human | PMID:27153538 | |
| Biological Process | GO:0045190 | isotype switching | Rnf168 | IMP | Mouse | MGI:MGI:4420833|PMID:20080757 | |
| Biological Process | GO:0034244 | negative regulation of transcription elongation by RNA polymerase II | RNF168 | IMP | Human | PMID:20550933 | |
| Biological Process | GO:0045739 | positive regulation of DNA repair | RNF168 | IDA | Human | PMID:19203578 | |
| Biological Process | GO:0045739 | positive regulation of DNA repair | RNF168 | IDA | Human | PMID:19203579 | |
| Biological Process | GO:0045739 | positive regulation of DNA repair | RNF168 | IMP | Human | PMID:23760478 | |
| Biological Process | GO:0070534 | protein K63-linked ubiquitination | RNF168 | IDA | Human | PMID:22266820 | |
| Biological Process | GO:0016567 | protein ubiquitination | RNF168 | IDA | Human | PMID:22373579 | |
| Biological Process | GO:0032880 | regulation of protein localization | Rnf168 | IMP | Mouse | PMID:24217620 | |
| Biological Process | GO:0010212 | response to ionizing radiation | RNF168 | IDA | Human | PMID:19203578 | |
| Biological Process | GO:0010212 | response to ionizing radiation | RNF168 | IDA | Human | PMID:19203579 | |
| Biological Process | GO:0006511 | ubiquitin-dependent protein catabolic process | RNF168 | IDA | Human | PMID:22373579 |
| EXP Inferred from experiment |
| IDA Inferred from direct assay |
| IEP Inferred from expression pattern |
| IGI Inferred from genetic interaction |
| IMP Inferred from mutant phenotype |
| IPI Inferred from physical interaction |
| HTP Inferred from High Throughput Experiment |
| HDA Inferred from High Throughput Direct Assay |
| HMP Inferred from High Throughput Mutant Phenotype |
| HGI Inferred from High Throughput Genetic Interaction |
| HEP Inferred from High Throughput Expression Pattern |
Mouse Genome Database (MGD), Gene Expression Database (GXD), Mouse Models of Human Cancer database (MMHCdb) (formerly Mouse Tumor Biology (MTB)), Gene Ontology (GO) |
||
|
Citing These Resources Funding Information Warranty Disclaimer, Privacy Notice, Licensing, & Copyright Send questions and comments to User Support. |
last database update 09/30/2025 MGI 6.24 |
|
|
|
||