|
Source |
Alliance of Genome Resources |



| Category | ID | Classification term | Gene | Evidence | Inferred from | Organism | Reference |
|---|---|---|---|---|---|---|---|
| Molecular Function | GO:0071889 | 14-3-3 protein binding | RIPOR2 | IDA | Human | PMID:24687993 | |
| Molecular Function | GO:0042802 | identical protein binding | Ripor2 | IMP | Mouse | MGI:MGI:5789047|PMID:27269051 | |
| Molecular Function | GO:0005515 | protein binding | RIPOR2 | IPI | UniProtKB:P61586 | Human | PMID:21988832 |
| Molecular Function | GO:0005515 | protein binding | RIPOR2 | IPI | UniProtKB:O75923 | Human | PMID:24687993 |
| Molecular Function | GO:0005515 | protein binding | RIPOR2 | IPI | UniProtKB:Q9NZM1 | Human | PMID:24687993 |
| Molecular Function | GO:0005515 | protein binding | RIPOR2 | IPI | UniProtKB:Q9UBN7 | Human | PMID:24687993 |
| Molecular Function | GO:0005515 | protein binding | RIPOR2 | IPI | UniProtKB:P08134 | Human | PMID:25416956 |
| Molecular Function | GO:0005515 | protein binding | RIPOR2 | IPI | UniProtKB:P61586 | Human | PMID:25416956 |
| Molecular Function | GO:0005515 | protein binding | RIPOR2 | IPI | UniProtKB:Q96C12 | Human | PMID:28169274 |
| Molecular Function | GO:0005515 | protein binding | Ripor2 | IPI | UniProtKB:Q62159|UniProtKB:Q9QUI0 | Mouse | MGI:MGI:5789047|PMID:27269051 |
| Molecular Function | GO:0005515 | protein binding | Ripor2 | IPI | UniProtKB:Q9ESD7 | Mouse | MGI:MGI:5607386|PMID:24687993 |
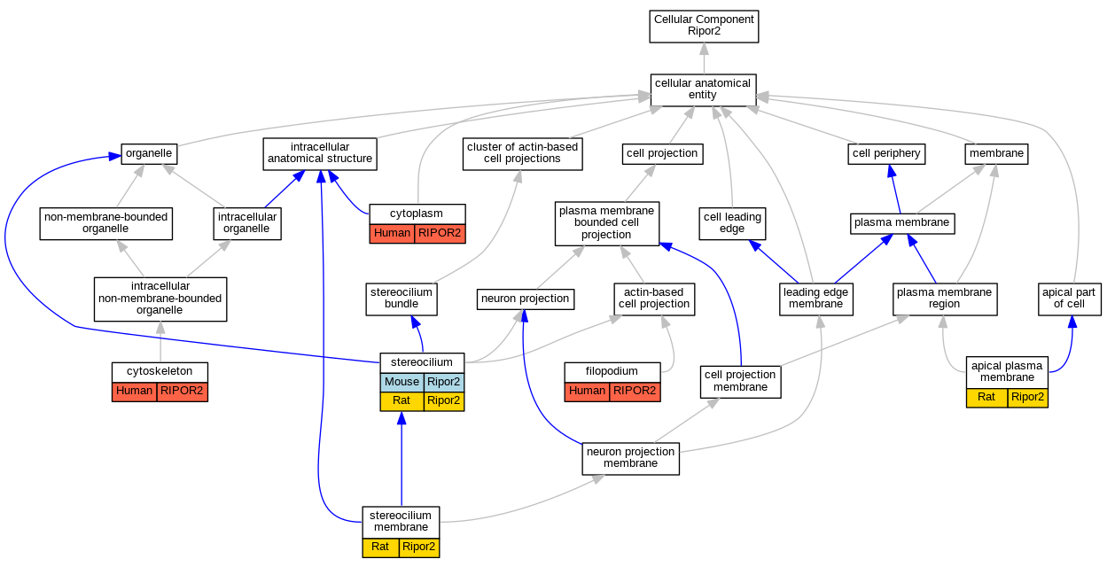
| Cellular Component | GO:0016324 | apical plasma membrane | Ripor2 | IDA | Rat | PMID:24958875|RGD:10047244 | |
| Cellular Component | GO:0005737 | cytoplasm | RIPOR2 | IDA | Human | PMID:17150207 | |
| Cellular Component | GO:0005737 | cytoplasm | RIPOR2 | IDA | Human | PMID:23241886 | |
| Cellular Component | GO:0005737 | cytoplasm | RIPOR2 | IDA | Human | PMID:24687993 | |
| Cellular Component | GO:0005856 | cytoskeleton | RIPOR2 | IDA | Human | PMID:17150207 | |
| Cellular Component | GO:0030175 | filopodium | RIPOR2 | IDA | Human | PMID:17150207 | |
| Cellular Component | GO:0032420 | stereocilium | Ripor2 | IDA | Mouse | MGI:MGI:5789047|PMID:27269051 | |
| Cellular Component | GO:0032420 | stereocilium | Ripor2 | IDA | Rat | PMID:24958875|RGD:10047244 | |
| Cellular Component | GO:0060171 | stereocilium membrane | Ripor2 | IDA | Rat | PMID:24958875|RGD:10047244 | |
| Biological Process | GO:0060088 | auditory receptor cell stereocilium organization | Ripor2 | IMP | Mouse | MGI:MGI:5789047|PMID:27269051 | |
| Biological Process | GO:1990869 | cellular response to chemokine | RIPOR2 | IDA | Human | PMID:23241886 | |
| Biological Process | GO:1990869 | cellular response to chemokine | Ripor2 | IMP | Mouse | MGI:MGI:5887189|PMID:25588844 | |
| Biological Process | GO:0071260 | cellular response to mechanical stimulus | Ripor2 | IMP | Mouse | MGI:MGI:5789047|PMID:27269051 | |
| Biological Process | GO:0045184 | establishment of protein localization | Ripor2 | IMP | Mouse | MGI:MGI:5789047|PMID:27269051 | |
| Biological Process | GO:0007162 | negative regulation of cell adhesion | RIPOR2 | IMP | Human | PMID:23241886 | |
| Biological Process | GO:0007162 | negative regulation of cell adhesion | Ripor2 | IMP | Mouse | MGI:MGI:5887189|PMID:25588844 | |
| Biological Process | GO:1903904 | negative regulation of establishment of T cell polarity | RIPOR2 | IMP | Human | PMID:23241886 | |
| Biological Process | GO:1905872 | negative regulation of protein localization to cell leading edge | Ripor2 | IMP | Mouse | MGI:MGI:5887189|PMID:25588844 | |
| Biological Process | GO:2001107 | negative regulation of Rho guanyl-nucleotide exchange factor activity | RIPOR2 | IMP | Human | PMID:23241886 | |
| Biological Process | GO:2001107 | negative regulation of Rho guanyl-nucleotide exchange factor activity | Ripor2 | IMP | Mouse | MGI:MGI:5887189|PMID:25588844 | |
| Biological Process | GO:0035024 | negative regulation of Rho protein signal transduction | RIPOR2 | IMP | Human | PMID:23241886 | |
| Biological Process | GO:0035024 | negative regulation of Rho protein signal transduction | Ripor2 | IMP | Mouse | MGI:MGI:5887189|PMID:25588844 | |
| Biological Process | GO:2000405 | negative regulation of T cell migration | RIPOR2 | IMP | Human | PMID:23241886 | |
| Biological Process | GO:0051491 | positive regulation of filopodium assembly | RIPOR2 | IMP | Human | PMID:17150207 | |
| Biological Process | GO:0051491 | positive regulation of filopodium assembly | Ripor2 | IMP | Mouse | MGI:MGI:5887195|PMID:17150207 | |
| Biological Process | GO:0045663 | positive regulation of myoblast differentiation | RIPOR2 | IMP | Human | PMID:17150207 | |
| Biological Process | GO:1901741 | positive regulation of myoblast fusion | RIPOR2 | IMP | Human | PMID:17150207 | |
| Biological Process | GO:0090023 | positive regulation of neutrophil chemotaxis | Ripor2 | IMP | Mouse | MGI:MGI:5887189|PMID:25588844 | |
| Biological Process | GO:2000391 | positive regulation of neutrophil extravasation | Ripor2 | IMP | Mouse | MGI:MGI:5887189|PMID:25588844 | |
| Biological Process | GO:0051260 | protein homooligomerization | Ripor2 | IDA | Mouse | MGI:MGI:5789047|PMID:27269051 | |
| Biological Process | GO:2000114 | regulation of establishment of cell polarity | Ripor2 | IMP | Mouse | MGI:MGI:5887189|PMID:25588844 | |
| Biological Process | GO:0007605 | sensory perception of sound | RIPOR2 | IMP | Human | PMID:24958875 | |
| Biological Process | GO:0007605 | sensory perception of sound | Ripor2 | IMP | Mouse | MGI:MGI:5789047|PMID:27269051 | |
| Biological Process | GO:0007605 | sensory perception of sound | ripor2 | IMP | ZFIN:ZDB-MRPHLNO-140929-5 | Zfish | PMID:24958875 |
| Biological Process | GO:0007605 | sensory perception of sound | ripor2 | IMP | ZFIN:ZDB-MRPHLNO-140929-4 | Zfish | PMID:24958875 |
| Biological Process | GO:0048741 | skeletal muscle fiber development | ripor2 | IMP | ZFIN:ZDB-MRPHLNO-140930-1 | Zfish | PMID:24687993 |
| Biological Process | GO:0048741 | skeletal muscle fiber development | ripor2 | IMP | ZFIN:ZDB-MRPHLNO-140930-2 | Zfish | PMID:24687993 |
| EXP Inferred from experiment |
| IDA Inferred from direct assay |
| IEP Inferred from expression pattern |
| IGI Inferred from genetic interaction |
| IMP Inferred from mutant phenotype |
| IPI Inferred from physical interaction |
| HTP Inferred from High Throughput Experiment |
| HDA Inferred from High Throughput Direct Assay |
| HMP Inferred from High Throughput Mutant Phenotype |
| HGI Inferred from High Throughput Genetic Interaction |
| HEP Inferred from High Throughput Expression Pattern |
Mouse Genome Database (MGD), Gene Expression Database (GXD), Mouse Models of Human Cancer database (MMHCdb) (formerly Mouse Tumor Biology (MTB)), Gene Ontology (GO) |
||
|
Citing These Resources Funding Information Warranty Disclaimer, Privacy Notice, Licensing, & Copyright Send questions and comments to User Support. |
last database update 09/30/2025 MGI 6.24 |
|
|
|
||