|
Source |
Alliance of Genome Resources |



| Category | ID | Classification term | Gene | Evidence | Inferred from | Organism | Reference |
|---|---|---|---|---|---|---|---|
| Molecular Function | GO:0020037 | heme binding | PTGIS | IDA | Human | PMID:17020766 | |
| Molecular Function | GO:0020037 | heme binding | PTGIS | IDA | Human | PMID:18032380 | |
| Molecular Function | GO:0020037 | heme binding | ptgis | IDA | Zfish | PMID:18032380|ZFIN:ZDB-PUB-120117-26 | |
| Molecular Function | GO:0008116 | prostaglandin-I synthase activity | PTGIS | IDA | Human | PMID:15115769 | |
| Molecular Function | GO:0008116 | prostaglandin-I synthase activity | PTGIS | IDA | Human | PMID:20122998 | |
| Molecular Function | GO:0008116 | prostaglandin-I synthase activity | PTGIS | IDA | Human | PMID:21296955 | |
| Molecular Function | GO:0008116 | prostaglandin-I synthase activity | Ptgis | IMP | Rat | PMID:10359560|RGD:727270 | |
| Molecular Function | GO:0008116 | prostaglandin-I synthase activity | Ptgis | IDA | Rat | PMID:16094316|RGD:8693629 | |
| Molecular Function | GO:0008116 | prostaglandin-I synthase activity | ptgis | IDA | Zfish | PMID:18032380|ZFIN:ZDB-PUB-120117-26 | |
| Molecular Function | GO:0005515 | protein binding | PTGIS | IPI | UniProtKB:Q03135 | Human | PMID:20122998 |
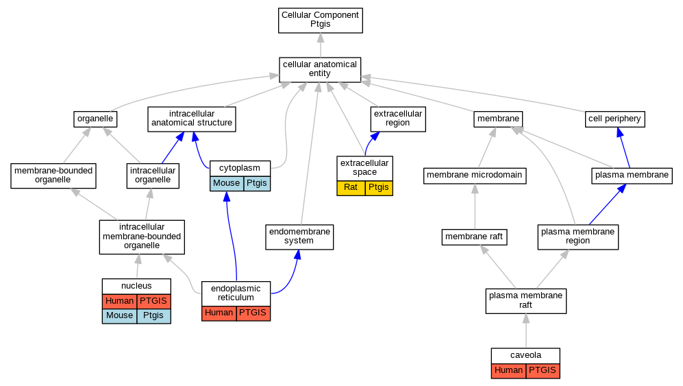
| Cellular Component | GO:0005901 | caveola | PTGIS | IDA | Human | PMID:20122998 | |
| Cellular Component | GO:0005737 | cytoplasm | Ptgis | IDA | Mouse | PMID:10385625 | |
| Cellular Component | GO:0005783 | endoplasmic reticulum | PTGIS | IDA | Human | GO_REF:0000052 | |
| Cellular Component | GO:0005783 | endoplasmic reticulum | PTGIS | IDA | Human | PMID:21035466 | |
| Cellular Component | GO:0005615 | extracellular space | Ptgis | IDA | Rat | PMID:15684702|RGD:1580695 | |
| Cellular Component | GO:0005634 | nucleus | PTGIS | IDA | Human | PMID:21035466 | |
| Cellular Component | GO:0005634 | nucleus | Ptgis | IDA | Mouse | PMID:10385625 | |
| Biological Process | GO:0097190 | apoptotic signaling pathway | PTGIS | IDA | Human | PMID:11551955 | |
| Biological Process | GO:0071456 | cellular response to hypoxia | PTGIS | IDA | Human | PMID:21296955 | |
| Biological Process | GO:0071347 | cellular response to interleukin-1 | PTGIS | IEP | Human | PMID:8185632 | |
| Biological Process | GO:0071354 | cellular response to interleukin-6 | PTGIS | IEP | Human | PMID:8185632 | |
| Biological Process | GO:0046697 | decidualization | Ptgis | IDA | Mouse | PMID:10385625 | |
| Biological Process | GO:0007566 | embryo implantation | Ptgis | IDA | Mouse | PMID:10385625 | |
| Biological Process | GO:0006690 | icosanoid metabolic process | PTGIS | IDA | Human | PMID:15115769 | |
| Biological Process | GO:0050728 | negative regulation of inflammatory response | PTGIS | IDA | Human | PMID:20159982 | |
| Biological Process | GO:0032088 | negative regulation of NF-kappaB transcription factor activity | PTGIS | IDA | Human | PMID:20159982 | |
| Biological Process | GO:0045019 | negative regulation of nitric oxide biosynthetic process | PTGIS | IDA | Human | PMID:20159982 | |
| Biological Process | GO:0045766 | positive regulation of angiogenesis | PTGIS | IMP | Human | PMID:20122998 | |
| Biological Process | GO:1900119 | positive regulation of execution phase of apoptosis | PTGIS | IDA | Human | PMID:11551955 | |
| Biological Process | GO:0035360 | positive regulation of peroxisome proliferator activated receptor signaling pathway | PTGIS | IDA | Human | PMID:11551955 | |
| Biological Process | GO:0001516 | prostaglandin biosynthetic process | PTGIS | IDA | Human | PMID:15115769 | |
| Biological Process | GO:0001516 | prostaglandin biosynthetic process | PTGIS | IDA | Human | PMID:20122998 | |
| Biological Process | GO:0001516 | prostaglandin biosynthetic process | PTGIS | IDA | Human | PMID:21296955 | |
| Biological Process | GO:0001516 | prostaglandin biosynthetic process | Ptgis | IDA | Rat | PMID:16094316|RGD:8693629 | |
| Biological Process | GO:0001516 | prostaglandin biosynthetic process | ptgis | IDA | Zfish | PMID:18032380|ZFIN:ZDB-PUB-120117-26 | |
| Biological Process | GO:0001666 | response to hypoxia | Ptgis | IMP | Rat | PMID:16094316|RGD:8693629 |
| EXP Inferred from experiment |
| IDA Inferred from direct assay |
| IEP Inferred from expression pattern |
| IGI Inferred from genetic interaction |
| IMP Inferred from mutant phenotype |
| IPI Inferred from physical interaction |
| HTP Inferred from High Throughput Experiment |
| HDA Inferred from High Throughput Direct Assay |
| HMP Inferred from High Throughput Mutant Phenotype |
| HGI Inferred from High Throughput Genetic Interaction |
| HEP Inferred from High Throughput Expression Pattern |
Mouse Genome Database (MGD), Gene Expression Database (GXD), Mouse Models of Human Cancer database (MMHCdb) (formerly Mouse Tumor Biology (MTB)), Gene Ontology (GO) |
||
|
Citing These Resources Funding Information Warranty Disclaimer, Privacy Notice, Licensing, & Copyright Send questions and comments to User Support. |
last database update 04/14/2026 MGI 6.24 |
|
|
|
||