|
Source |
Alliance of Genome Resources |



| Category | ID | Classification term | Gene | Evidence | Inferred from | Organism | Reference |
|---|---|---|---|---|---|---|---|
| Molecular Function | GO:0004957 | prostaglandin E receptor activity | Ptger3 | IDA | Mouse | PMID:8223569 | |
| Molecular Function | GO:0004957 | prostaglandin E receptor activity | Ptger3 | IMP | Mouse | PMID:7733888 | |
| Molecular Function | GO:0004957 | prostaglandin E receptor activity | Ptger3 | IDA | Mouse | PMID:8076637 | |
| Molecular Function | GO:0004957 | prostaglandin E receptor activity | Ptger3 | IDA | Mouse | PMID:7945376 | |
| Molecular Function | GO:0004957 | prostaglandin E receptor activity | Ptger3 | IDA | Rat | PMID:10336471|RGD:9850259 | |
| Molecular Function | GO:0004957 | prostaglandin E receptor activity | Ptger3 | IMP | Rat | PMID:9350980|RGD:9850278 | |
| Molecular Function | GO:0004957 | prostaglandin E receptor activity | ptger3 | IDA | Zfish | PMID:23892039 | |
| Molecular Function | GO:0005515 | protein binding | Ptger3 | IPI | PR:P08752 | Mouse | PMID:8076637 |
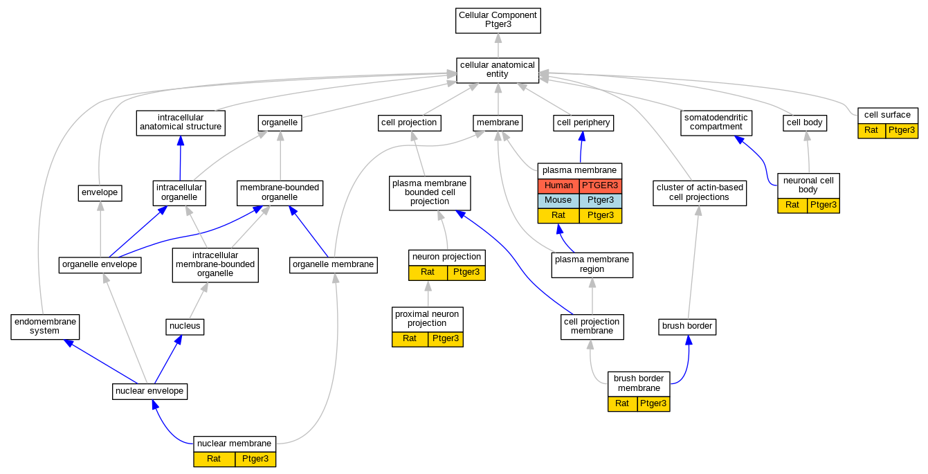
| Cellular Component | GO:0031526 | brush border membrane | Ptger3 | IDA | Rat | PMID:15292051|RGD:10003094 | |
| Cellular Component | GO:0009986 | cell surface | Ptger3 | IDA | Rat | PMID:15937517|RGD:10043344 | |
| Cellular Component | GO:0043005 | neuron projection | Ptger3 | IDA | Rat | PMID:20336467|RGD:9850277 | |
| Cellular Component | GO:0043025 | neuronal cell body | Ptger3 | IDA | Rat | PMID:20336467|RGD:9850277 | |
| Cellular Component | GO:0031965 | nuclear membrane | Ptger3 | IDA | Rat | PMID:10336471|RGD:9850259 | |
| Cellular Component | GO:0005886 | plasma membrane | PTGER3 | IDA | Human | PMID:31097585 | |
| Cellular Component | GO:0005886 | plasma membrane | Ptger3 | IDA | Mouse | PMID:8223569 | |
| Cellular Component | GO:0005886 | plasma membrane | Ptger3 | IDA | Mouse | PMID:8381413 | |
| Cellular Component | GO:0005886 | plasma membrane | Ptger3 | IDA | Rat | PMID:10336471|RGD:9850259 | |
| Cellular Component | GO:1990769 | proximal neuron projection | Ptger3 | IDA | Rat | PMID:21104189|RGD:10045900 | |
| Biological Process | GO:0007188 | adenylate cyclase-modulating G protein-coupled receptor signaling pathway | Ptger3 | IDA | Mouse | PMID:8223569 | |
| Biological Process | GO:0007188 | adenylate cyclase-modulating G protein-coupled receptor signaling pathway | Ptger3 | IDA | Mouse | PMID:8381413 | |
| Biological Process | GO:0015701 | bicarbonate transport | Ptger3 | IMP | MGI:MGI:2137759 | Mouse | PMID:10535876 |
| Biological Process | GO:1904322 | cellular response to forskolin | Ptger3 | IMP | Rat | PMID:15937517|RGD:10043344 | |
| Biological Process | GO:0071347 | cellular response to interleukin-1 | Ptger3 | IEP | Rat | PMID:16405508|RGD:9850258 | |
| Biological Process | GO:0071222 | cellular response to lipopolysaccharide | Ptger3 | IEP | Rat | PMID:14636300|RGD:10043359 | |
| Biological Process | GO:0002029 | desensitization of G protein-coupled receptor signaling pathway | Ptger3 | IMP | Rat | PMID:9350980|RGD:9850278 | |
| Biological Process | GO:0007565 | female pregnancy | Ptger3 | IEP | Rat | PMID:10819751|RGD:10043343 | |
| Biological Process | GO:0001660 | fever generation | Ptger3 | IDA | Mouse | PMID:9751056 | |
| Biological Process | GO:0001660 | fever generation | Ptger3 | IMP | MGI:MGI:2137759 | Mouse | PMID:9751056 |
| Biological Process | GO:0007186 | G protein-coupled receptor signaling pathway | Ptger3 | IDA | Mouse | MGI:MGI:69021|PMID:7945376 | |
| Biological Process | GO:0014827 | intestine smooth muscle contraction | Ptger3 | IMP | Rat | PMID:24170253|RGD:10043193 | |
| Biological Process | GO:0060836 | lymphatic endothelial cell differentiation | ptger3 | IMP | ZFIN:ZDB-GENO-200618-1 | Zfish | PMID:31114004 |
| Biological Process | GO:0060137 | maternal process involved in parturition | Ptger3 | IEP | Rat | PMID:19801535|RGD:10043313 | |
| Biological Process | GO:0106072 | negative regulation of adenylate cyclase-activating G protein-coupled receptor signaling pathway | Ptger3 | IMP | Rat | PMID:9013884|RGD:9850263 | |
| Biological Process | GO:1903170 | negative regulation of calcium ion transmembrane transport | Ptger3 | IMP | Rat | PMID:10670413|RGD:10043333 | |
| Biological Process | GO:1904326 | negative regulation of circadian sleep/wake cycle, wakefulness | Ptger3 | IMP | Rat | PMID:10923657|RGD:10043386 | |
| Biological Process | GO:2000978 | negative regulation of forebrain neuron differentiation | Ptger3 | IMP | Rat | PMID:19555672|RGD:10043320 | |
| Biological Process | GO:0060455 | negative regulation of gastric acid secretion | Ptger3 | IMP | Rat | PMID:15961884|RGD:10043339 | |
| Biological Process | GO:1903640 | negative regulation of gastrin-induced gastric acid secretion | Ptger3 | IMP | Rat | PMID:15961884|RGD:10043339 | |
| Biological Process | GO:0046676 | negative regulation of insulin secretion | Ptger3 | IDA | Rat | PMID:10531320|RGD:10043332 | |
| Biological Process | GO:0010700 | negative regulation of norepinephrine secretion | Ptger3 | IMP | Rat | PMID:12524145|RGD:10043195 | |
| Biological Process | GO:0090331 | negative regulation of platelet aggregation | Ptger3 | IMP | Rat | PMID:20303752|RGD:10043327 | |
| Biological Process | GO:1901380 | negative regulation of potassium ion transmembrane transport | Ptger3 | IMP | Rat | PMID:18496512|RGD:10043331 | |
| Biological Process | GO:0007200 | phospholipase C-activating G protein-coupled receptor signaling pathway | Ptger3 | IDA | Mouse | PMID:7945376 | |
| Biological Process | GO:0043950 | positive regulation of cAMP-mediated signaling | Ptger3 | IMP | Rat | PMID:11278900|RGD:10003101 | |
| Biological Process | GO:0046010 | positive regulation of circadian sleep/wake cycle, non-REM sleep | Ptger3 | IMP | Rat | PMID:10923657|RGD:10043386 | |
| Biological Process | GO:1904343 | positive regulation of colon smooth muscle contraction | Ptger3 | IMP | Rat | PMID:24170253|RGD:10043193 | |
| Biological Process | GO:0007204 | positive regulation of cytosolic calcium ion concentration | Ptger3 | IDA | Mouse | PMID:7945376 | |
| Biological Process | GO:0007204 | positive regulation of cytosolic calcium ion concentration | Ptger3 | IMP | Rat | PMID:8743550|RGD:10043347 | |
| Biological Process | GO:0031622 | positive regulation of fever generation | Ptger3 | IMP | Mouse | MGI:MGI:4413614|PMID:19940926 | |
| Biological Process | GO:1904346 | positive regulation of gastric mucosal blood circulation | Ptger3 | IMP | Rat | PMID:10807413|RGD:10043357 | |
| Biological Process | GO:0010628 | positive regulation of gene expression | Ptger3 | IMP | Rat | PMID:17408863|RGD:10043191 | |
| Biological Process | GO:1904325 | positive regulation of inhibitory G protein-coupled receptor phosphorylation | Ptger3 | IMP | Rat | PMID:15937517|RGD:10043344 | |
| Biological Process | GO:1904330 | positive regulation of myofibroblast contraction | Ptger3 | IMP | Rat | PMID:19239477|RGD:10045899 | |
| Biological Process | GO:2000391 | positive regulation of neutrophil extravasation | Ptger3 | IMP | Rat | PMID:15944932|RGD:10003098 | |
| Biological Process | GO:0001934 | positive regulation of protein phosphorylation | Ptger3 | IMP | Rat | PMID:15937517|RGD:10043344 | |
| Biological Process | GO:1904320 | positive regulation of smooth muscle contraction involved in micturition | Ptger3 | IMP | Rat | PMID:18562635|RGD:10043314 | |
| Biological Process | GO:1903672 | positive regulation of sprouting angiogenesis | ptger3 | IMP | ZFIN:ZDB-MRPHLNO-170720-1 | Zfish | PMID:28254818 |
| Biological Process | GO:0035810 | positive regulation of urine volume | Ptger3 | IMP | MGI:MGI:2157796 | Mouse | PMID:9843913 |
| Biological Process | GO:0045907 | positive regulation of vasoconstriction | Ptger3 | IMP | Rat | PMID:10747002|RGD:10043337 | |
| Biological Process | GO:1990767 | prostaglandin receptor internalization | Ptger3 | IMP | Rat | PMID:15937517|RGD:10043344 | |
| Biological Process | GO:0031623 | receptor internalization | Ptger3 | IMP | Rat | PMID:15937517|RGD:10043344 | |
| Biological Process | GO:0010840 | regulation of circadian sleep/wake cycle, wakefulness | Ptger3 | IMP | Rat | PMID:10923657|RGD:10043386 | |
| Biological Process | GO:0014061 | regulation of norepinephrine secretion | Ptger3 | IMP | Rat | PMID:12524145|RGD:10043195 | |
| Biological Process | GO:1903670 | regulation of sprouting angiogenesis | ptger3 | IGI | ZFIN:ZDB-GENE-040426-2575,ZFIN:ZDB-GENE-980526-362 | Zfish | PMID:28254818 |
| Biological Process | GO:1903670 | regulation of sprouting angiogenesis | ptger3 | IGI | ZFIN:ZDB-GENE-041014-73 | Zfish | PMID:28254818 |
| Biological Process | GO:0032355 | response to estradiol | Ptger3 | IEP | Rat | PMID:10819751|RGD:10043343 | |
| Biological Process | GO:0032496 | response to lipopolysaccharide | Ptger3 | IMP | MGI:MGI:2137759 | Mouse | PMID:15834430 |
| Biological Process | GO:0032570 | response to progesterone | Ptger3 | IEP | Rat | PMID:19801535|RGD:10043313 | |
| Biological Process | GO:1902074 | response to salt | Ptger3 | IEP | Rat | PMID:10432392|RGD:9850282 | |
| Biological Process | GO:0009410 | response to xenobiotic stimulus | Ptger3 | IEP | Rat | PMID:19801535|RGD:10043313 | |
| Biological Process | GO:0014832 | urinary bladder smooth muscle contraction | Ptger3 | IMP | Rat | PMID:18562635|RGD:10043314 |
| EXP Inferred from experiment |
| IDA Inferred from direct assay |
| IEP Inferred from expression pattern |
| IGI Inferred from genetic interaction |
| IMP Inferred from mutant phenotype |
| IPI Inferred from physical interaction |
| HTP Inferred from High Throughput Experiment |
| HDA Inferred from High Throughput Direct Assay |
| HMP Inferred from High Throughput Mutant Phenotype |
| HGI Inferred from High Throughput Genetic Interaction |
| HEP Inferred from High Throughput Expression Pattern |
Mouse Genome Database (MGD), Gene Expression Database (GXD), Mouse Models of Human Cancer database (MMHCdb) (formerly Mouse Tumor Biology (MTB)), Gene Ontology (GO) |
||
|
Citing These Resources Funding Information Warranty Disclaimer, Privacy Notice, Licensing, & Copyright Send questions and comments to User Support. |
last database update 12/30/2025 MGI 6.24 |
|
|
|
||