|
Source |
Alliance of Genome Resources |



| Category | ID | Classification term | Gene | Evidence | Inferred from | Organism | Reference |
|---|---|---|---|---|---|---|---|
| Molecular Function | GO:0001228 | DNA-binding transcription activator activity, RNA polymerase II-specific | Pitx3 | IDA | Mouse | MGI:MGI:5572899|PMID:11299318 | |
| Molecular Function | GO:0001228 | DNA-binding transcription activator activity, RNA polymerase II-specific | Pitx3 | IMP | Mouse | MGI:MGI:5572899|PMID:11299318 | |
| Molecular Function | GO:0003700 | DNA-binding transcription factor activity | Pitx3 | IDA | Rat | PMID:10800925|RGD:11535131 | |
| Molecular Function | GO:0005515 | protein binding | Pitx3 | IPI | UniProtKB:Q8VIJ6 | Mouse | MGI:MGI:3830409|PMID:19144721 |
| Molecular Function | GO:0000978 | RNA polymerase II cis-regulatory region sequence-specific DNA binding | Pitx3 | IDA | Mouse | MGI:MGI:5572899|PMID:11299318 | |
| Molecular Function | GO:1990837 | sequence-specific double-stranded DNA binding | PITX3 | IDA | Human | PMID:28473536 | |
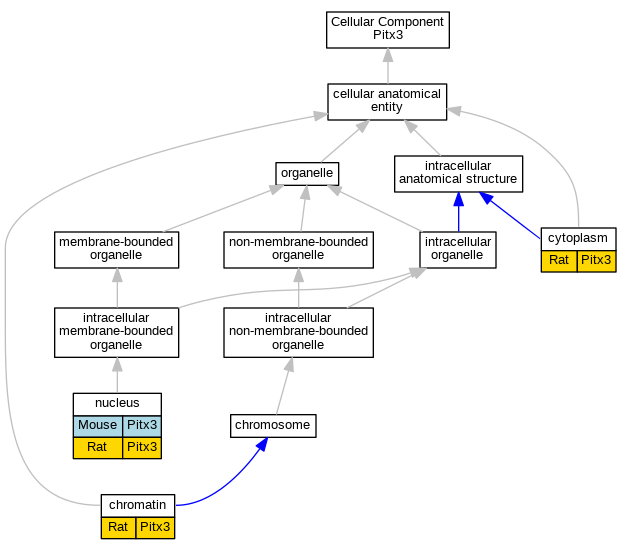
| Cellular Component | GO:0000785 | chromatin | Pitx3 | IDA | Rat | PMID:28743636|RGD:126775142 | |
| Cellular Component | GO:0005737 | cytoplasm | Pitx3 | IDA | Rat | PMID:18951485|RGD:11535123 | |
| Cellular Component | GO:0005634 | nucleus | Pitx3 | IDA | Mouse | MGI:MGI:4887332|PMID:17184956 | |
| Cellular Component | GO:0005634 | nucleus | Pitx3 | IDA | Rat | PMID:18951485|RGD:11535123 | |
| Biological Process | GO:0021984 | adenohypophysis development | pitx3 | IMP | ZFIN:ZDB-MRPHLNO-050508-3 | Zfish | PMID:15728669 |
| Biological Process | GO:0007568 | aging | Pitx3 | IEP | Rat | PMID:19936865|RGD:11535129 | |
| Biological Process | GO:0043010 | camera-type eye development | pitx3 | IMP | ZFIN:ZDB-MRPHLNO-050508-3 | Zfish | PMID:15728669 |
| Biological Process | GO:1990792 | cellular response to glial cell derived neurotrophic factor | Pitx3 | IEP | Rat | PMID:21865882|RGD:6218962 | |
| Biological Process | GO:0071542 | dopaminergic neuron differentiation | Pitx3 | IDA | Mouse | MGI:MGI:3830409|PMID:19144721 | |
| Biological Process | GO:0071542 | dopaminergic neuron differentiation | Pitx3 | IMP | Mouse | MGI:MGI:3582099|PMID:15950611 | |
| Biological Process | GO:0035270 | endocrine system development | pitx3 | IMP | ZFIN:ZDB-MRPHLNO-050508-3 | Zfish | PMID:15728669 |
| Biological Process | GO:0002088 | lens development in camera-type eye | Pitx3 | IMP | Mouse | MGI:MGI:3831639|PMID:19007884 | |
| Biological Process | GO:0002088 | lens development in camera-type eye | Pitx3 | IMP | Mouse | MGI:MGI:4353482|PMID:19334279 | |
| Biological Process | GO:0002088 | lens development in camera-type eye | pitx3 | IMP | ZFIN:ZDB-MRPHLNO-050508-3 | Zfish | PMID:21698120 |
| Biological Process | GO:0070306 | lens fiber cell differentiation | Pitx3 | IMP | Mouse | MGI:MGI:3831639|PMID:19007884 | |
| Biological Process | GO:0070306 | lens fiber cell differentiation | pitx3 | IMP | ZFIN:ZDB-MRPHLNO-050508-3 | Zfish | PMID:15728669 |
| Biological Process | GO:0002089 | lens morphogenesis in camera-type eye | Pitx3 | IMP | Mouse | MGI:MGI:4353482|PMID:19334279 | |
| Biological Process | GO:0007626 | locomotory behavior | Pitx3 | IMP | MGI:MGI:1856667 | Mouse | PMID:17919745 |
| Biological Process | GO:0030901 | midbrain development | Pitx3 | IMP | Mouse | MGI:MGI:3582099|PMID:15950611 | |
| Biological Process | GO:0030901 | midbrain development | Pitx3 | IMP | MGI:MGI:1856667 | Mouse | PMID:14973278 |
| Biological Process | GO:0030901 | midbrain development | Pitx3 | IMP | MGI:MGI:1856667 | Mouse | PMID:17919745 |
| Biological Process | GO:0014014 | negative regulation of gliogenesis | Pitx3 | IDA | Rat | PMID:18385323|RGD:11535083 | |
| Biological Process | GO:0050768 | negative regulation of neurogenesis | Pitx3 | IDA | Rat | PMID:18385323|RGD:11535083 | |
| Biological Process | GO:0048666 | neuron development | Pitx3 | IMP | MGI:MGI:1856667 | Mouse | PMID:14973278 |
| Biological Process | GO:1904935 | positive regulation of cell proliferation in midbrain | Pitx3 | IDA | Rat | PMID:18385323|RGD:11535083 | |
| Biological Process | GO:0045893 | positive regulation of DNA-templated transcription | Pitx3 | IDA | Mouse | MGI:MGI:3830409|PMID:19144721 | |
| Biological Process | GO:0045893 | positive regulation of DNA-templated transcription | pitx3 | IMP | ZFIN:ZDB-MRPHLNO-050508-1 | Zfish | PMID:16963235 |
| Biological Process | GO:0043525 | positive regulation of neuron apoptotic process | Pitx3 | IDA | Rat | PMID:18385323|RGD:11535083 | |
| Biological Process | GO:0045944 | positive regulation of transcription by RNA polymerase II | Pitx3 | IDA | Mouse | MGI:MGI:5572899|PMID:11299318 | |
| Biological Process | GO:0045944 | positive regulation of transcription by RNA polymerase II | Pitx3 | IMP | Mouse | MGI:MGI:5572899|PMID:11299318 | |
| Biological Process | GO:0006355 | regulation of DNA-templated transcription | Pitx3 | IDA | Mouse | MGI:MGI:4887332|PMID:17184956 | |
| Biological Process | GO:0010468 | regulation of gene expression | Pitx3 | IGI | MGI:MGI:95389 | Mouse | PMID:23863478 |
| Biological Process | GO:0010468 | regulation of gene expression | Pitx3 | IMP | Mouse | PMID:19515692 | |
| Biological Process | GO:0010468 | regulation of gene expression | Pitx3 | IDA | Mouse | PMID:17761882 | |
| Biological Process | GO:0042220 | response to cocaine | Pitx3 | IEP | Rat | PMID:17070804|RGD:5687200 | |
| Biological Process | GO:0035902 | response to immobilization stress | Pitx3 | IEP | Rat | PMID:18951485|RGD:11535123 | |
| Biological Process | GO:1904313 | response to methamphetamine hydrochloride | Pitx3 | IEP | Rat | PMID:21547080|RGD:11535124 | |
| Biological Process | GO:0043278 | response to morphine | Pitx3 | IEP | Rat | PMID:23215787|RGD:11535121 |
| EXP Inferred from experiment |
| IDA Inferred from direct assay |
| IEP Inferred from expression pattern |
| IGI Inferred from genetic interaction |
| IMP Inferred from mutant phenotype |
| IPI Inferred from physical interaction |
| HTP Inferred from High Throughput Experiment |
| HDA Inferred from High Throughput Direct Assay |
| HMP Inferred from High Throughput Mutant Phenotype |
| HGI Inferred from High Throughput Genetic Interaction |
| HEP Inferred from High Throughput Expression Pattern |
Mouse Genome Database (MGD), Gene Expression Database (GXD), Mouse Models of Human Cancer database (MMHCdb) (formerly Mouse Tumor Biology (MTB)), Gene Ontology (GO) |
||
|
Citing These Resources Funding Information Warranty Disclaimer, Privacy Notice, Licensing, & Copyright Send questions and comments to User Support. |
last database update 04/14/2026 MGI 6.24 |
|
|
|
||