|
Source |
Alliance of Genome Resources |



| Category | ID | Classification term | Gene | Evidence | Inferred from | Organism | Reference |
|---|---|---|---|---|---|---|---|
| Molecular Function | GO:0004175 | endopeptidase activity | KLK3 | IDA | Human | PMID:18714013 | |
| Molecular Function | GO:0004175 | endopeptidase activity | Klk1 | IDA | Rat | PMID:16231010|RGD:1641801 | |
| Molecular Function | GO:0016811 | hydrolase activity, acting on carbon-nitrogen (but not peptide) bonds, in linear amides | KLK3 | IMP | Human | PMID:8665956 | |
| Molecular Function | GO:0008233 | peptidase activity | Klk1b9 | IDA | Mouse | PMID:1918045 | |
| Molecular Function | GO:0005515 | protein binding | KLK3 | IPI | UniProtKB:P05154 | Human | PMID:1725227 |
| Molecular Function | GO:0005515 | protein binding | KLK3 | IPI | UniProtKB:P05154 | Human | PMID:8665956 |
| Molecular Function | GO:0005515 | protein binding | KLK3 | IPI | UniProtKB:P05154,UniProtKB:Q02383 | Human | PMID:8665956 |
| Molecular Function | GO:0005515 | protein binding | KLK3 | IPI | UniProtKB:Q02383 | Human | PMID:8665956 |
| Molecular Function | GO:0004252 | serine-type endopeptidase activity | KLK3 | IMP | Human | PMID:15563730 | |
| Molecular Function | GO:0004252 | serine-type endopeptidase activity | KLK2 | IDA | Human | PMID:9042371 | |
| Molecular Function | GO:0008236 | serine-type peptidase activity | Klk1c2 | IDA | Rat | PMID:2550051|RGD:634502 | |
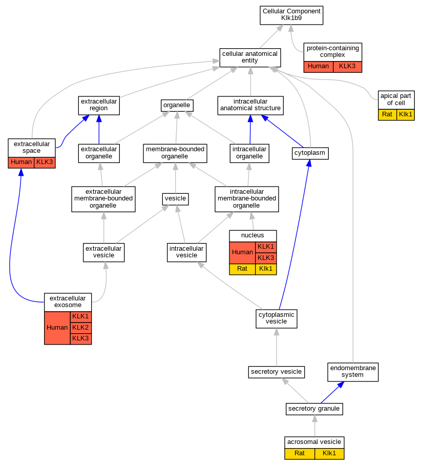
| Cellular Component | GO:0001669 | acrosomal vesicle | Klk1 | IDA | Rat | PMID:12558526|RGD:1641807 | |
| Cellular Component | GO:0045177 | apical part of cell | Klk1 | IDA | Rat | PMID:12558526|RGD:1641807 | |
| Cellular Component | GO:0070062 | extracellular exosome | KLK1 | HDA | Human | PMID:19056867 | |
| Cellular Component | GO:0070062 | extracellular exosome | KLK3 | HDA | Human | PMID:23533145 | |
| Cellular Component | GO:0070062 | extracellular exosome | KLK2 | HDA | Human | PMID:23533145 | |
| Cellular Component | GO:0005615 | extracellular space | KLK3 | IDA | Human | PMID:8665956 | |
| Cellular Component | GO:0005634 | nucleus | KLK1 | IDA | Human | PMID:19232384 | |
| Cellular Component | GO:0005634 | nucleus | KLK3 | HDA | Human | PMID:21630459 | |
| Cellular Component | GO:0005634 | nucleus | Klk1 | IDA | Rat | PMID:10773196|RGD:1641811 | |
| Cellular Component | GO:0032991 | protein-containing complex | KLK3 | IDA | Human | PMID:8665956 | |
| Biological Process | GO:0002675 | positive regulation of acute inflammatory response | Klk1 | IMP | Rat | PMID:17015177|RGD:1641800 | |
| Biological Process | GO:0002803 | positive regulation of antibacterial peptide production | KLK3 | IDA | Human | PMID:18714013 | |
| Biological Process | GO:0043065 | positive regulation of apoptotic process | Klk1 | IMP | Rat | PMID:17015177|RGD:1641800 | |
| Biological Process | GO:0008284 | positive regulation of cell population proliferation | Klk1 | IMP | Rat | PMID:17473535|RGD:1641796 | |
| Biological Process | GO:0045907 | positive regulation of vasoconstriction | Klk1c9 | IDA | Rat | PMID:1900513|RGD:1302426 | |
| Biological Process | GO:0006508 | proteolysis | KLK3 | IMP | Human | PMID:15563730 | |
| Biological Process | GO:0007584 | response to nutrient | Klk1 | IEP | Rat | PMID:12489811|RGD:1641808 | |
| Biological Process | GO:0031638 | zymogen activation | Klk1b9 | IDA | Mouse | PMID:1918045 |
| EXP Inferred from experiment |
| IDA Inferred from direct assay |
| IEP Inferred from expression pattern |
| IGI Inferred from genetic interaction |
| IMP Inferred from mutant phenotype |
| IPI Inferred from physical interaction |
| HTP Inferred from High Throughput Experiment |
| HDA Inferred from High Throughput Direct Assay |
| HMP Inferred from High Throughput Mutant Phenotype |
| HGI Inferred from High Throughput Genetic Interaction |
| HEP Inferred from High Throughput Expression Pattern |
Mouse Genome Database (MGD), Gene Expression Database (GXD), Mouse Models of Human Cancer database (MMHCdb) (formerly Mouse Tumor Biology (MTB)), Gene Ontology (GO) |
||
|
Citing These Resources Funding Information Warranty Disclaimer, Privacy Notice, Licensing, & Copyright Send questions and comments to User Support. |
last database update 09/30/2025 MGI 6.24 |
|
|
|
||