|
Source |
Alliance of Genome Resources |



| Category | ID | Classification term | Gene | Evidence | Inferred from | Organism | Reference |
|---|---|---|---|---|---|---|---|
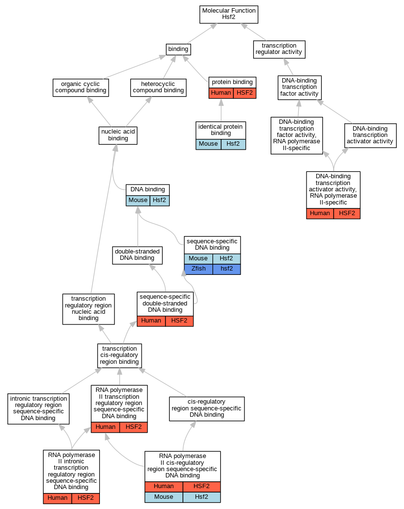
| Molecular Function | GO:0003677 | DNA binding | Hsf2 | IDA | Mouse | PMID:11032181 | |
| Molecular Function | GO:0001228 | DNA-binding transcription activator activity, RNA polymerase II-specific | HSF2 | IDA | Human | PMID:10561509 | |
| Molecular Function | GO:0042802 | identical protein binding | Hsf2 | IPI | PR:P38533 | Mouse | PMID:18755693 |
| Molecular Function | GO:0005515 | protein binding | HSF2 | IPI | UniProtKB:Q00613 | Human | PMID:25036637 |
| Molecular Function | GO:0005515 | protein binding | HSF2 | IPI | UniProtKB:P06753 | Human | PMID:25416956 |
| Molecular Function | GO:0005515 | protein binding | HSF2 | IPI | UniProtKB:P37198 | Human | PMID:25416956 |
| Molecular Function | GO:0005515 | protein binding | HSF2 | IPI | UniProtKB:P61964 | Human | PMID:25416956 |
| Molecular Function | GO:0005515 | protein binding | HSF2 | IPI | UniProtKB:Q5VU62 | Human | PMID:25416956 |
| Molecular Function | GO:0005515 | protein binding | HSF2 | IPI | UniProtKB:P06753 | Human | PMID:25910212 |
| Molecular Function | GO:0005515 | protein binding | HSF2 | IPI | UniProtKB:Q00613 | Human | PMID:26727490 |
| Molecular Function | GO:0005515 | protein binding | HSF2 | IPI | UniProtKB:P06753 | Human | PMID:31515488 |
| Molecular Function | GO:0005515 | protein binding | HSF2 | IPI | UniProtKB:P37198 | Human | PMID:31515488 |
| Molecular Function | GO:0005515 | protein binding | HSF2 | IPI | UniProtKB:P61964 | Human | PMID:31515488 |
| Molecular Function | GO:0005515 | protein binding | HSF2 | IPI | UniProtKB:O75031 | Human | PMID:32296183 |
| Molecular Function | GO:0005515 | protein binding | HSF2 | IPI | UniProtKB:P06753 | Human | PMID:32296183 |
| Molecular Function | GO:0005515 | protein binding | HSF2 | IPI | UniProtKB:P61964 | Human | PMID:32296183 |
| Molecular Function | GO:0005515 | protein binding | HSF2 | IPI | UniProtKB:Q5JR59-3 | Human | PMID:32296183 |
| Molecular Function | GO:0005515 | protein binding | HSF2 | IPI | UniProtKB:Q8TAP6 | Human | PMID:32296183 |
| Molecular Function | GO:0005515 | protein binding | HSF2 | IPI | UniProtKB:Q9NRD5 | Human | PMID:32296183 |
| Molecular Function | GO:0005515 | protein binding | HSF2 | IPI | UniProtKB:Q9Y315 | Human | PMID:32296183 |
| Molecular Function | GO:0000978 | RNA polymerase II cis-regulatory region sequence-specific DNA binding | HSF2 | IDA | Human | PMID:8972228 | |
| Molecular Function | GO:0000978 | RNA polymerase II cis-regulatory region sequence-specific DNA binding | Hsf2 | IDA | Mouse | PMID:18434628 | |
| Molecular Function | GO:0001162 | RNA polymerase II intronic transcription regulatory region sequence-specific DNA binding | HSF2 | IDA | Human | PMID:10561509 | |
| Molecular Function | GO:0000977 | RNA polymerase II transcription regulatory region sequence-specific DNA binding | HSF2 | IDA | Human | PMID:10561509 | |
| Molecular Function | GO:0043565 | sequence-specific DNA binding | Hsf2 | IDA | Mouse | PMID:18755693 | |
| Molecular Function | GO:0043565 | sequence-specific DNA binding | hsf2 | IDA | Zfish | PMID:22528049 | |
| Molecular Function | GO:0043565 | sequence-specific DNA binding | hsf2 | IDA | Zfish | PMID:16938384 | |
| Molecular Function | GO:1990837 | sequence-specific double-stranded DNA binding | HSF2 | IDA | Human | PMID:28473536 | |
| Cellular Component | GO:0005737 | cytoplasm | Hsf2 | IDA | Mouse | PMID:11032181 | |
| Cellular Component | GO:0005654 | nucleoplasm | HSF2 | IDA | Human | GO_REF:0000052 | |
| Cellular Component | GO:0005634 | nucleus | Hsf2 | IDA | Mouse | PMID:11032181 | |
| Cellular Component | GO:0005634 | nucleus | Hsf2 | IDA | Mouse | PMID:18434628 | |
| Biological Process | GO:0045944 | positive regulation of transcription by RNA polymerase II | HSF2 | IDA | Human | PMID:10561509 | |
| Biological Process | GO:0007283 | spermatogenesis | Hsf2 | IMP | MGI:MGI:2664942 | Mouse | PMID:14994269 |
| EXP Inferred from experiment |
| IDA Inferred from direct assay |
| IEP Inferred from expression pattern |
| IGI Inferred from genetic interaction |
| IMP Inferred from mutant phenotype |
| IPI Inferred from physical interaction |
| HTP Inferred from High Throughput Experiment |
| HDA Inferred from High Throughput Direct Assay |
| HMP Inferred from High Throughput Mutant Phenotype |
| HGI Inferred from High Throughput Genetic Interaction |
| HEP Inferred from High Throughput Expression Pattern |
Mouse Genome Database (MGD), Gene Expression Database (GXD), Mouse Models of Human Cancer database (MMHCdb) (formerly Mouse Tumor Biology (MTB)), Gene Ontology (GO) |
||
|
Citing These Resources Funding Information Warranty Disclaimer, Privacy Notice, Licensing, & Copyright Send questions and comments to User Support. |
last database update 04/14/2026 MGI 6.24 |
|
|
|
||