|
Source |
Alliance of Genome Resources |



| Category | ID | Classification term | Gene | Evidence | Inferred from | Organism | Reference |
|---|---|---|---|---|---|---|---|
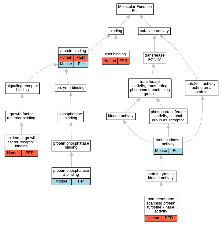
| Molecular Function | GO:0005154 | epidermal growth factor receptor binding | FER | IDA | Human | PMID:21518868 | |
| Molecular Function | GO:0008289 | lipid binding | FER | IDA | Human | PMID:19738202 | |
| Molecular Function | GO:0004715 | non-membrane spanning protein tyrosine kinase activity | FER | IDA | Human | PMID:12972546 | |
| Molecular Function | GO:0004715 | non-membrane spanning protein tyrosine kinase activity | FER | IDA | Human | PMID:19738202 | |
| Molecular Function | GO:0005515 | protein binding | FER | IPI | UniProtKB:O42486 | Human | PMID:15226396 |
| Molecular Function | GO:0005515 | protein binding | FER | IPI | UniProtKB:P08238 | Human | PMID:22939624 |
| Molecular Function | GO:0005515 | protein binding | FER | IPI | UniProtKB:Q16543 | Human | PMID:25036637 |
| Molecular Function | GO:0005515 | protein binding | FER | IPI | UniProtKB:P08238 | Human | PMID:32707033 |
| Molecular Function | GO:0005515 | protein binding | FER | IPI | UniProtKB:Q16543 | Human | PMID:32707033 |
| Molecular Function | GO:0005515 | protein binding | Fer | IPI | UniProtKB:Q9QXS1 | Mouse | PMID:12200133 |
| Molecular Function | GO:0005515 | protein binding | Fer | IPI | PR:P42227 | Mouse | PMID:12738762 |
| Molecular Function | GO:0005515 | protein binding | Fer | IPI | PR:P52332 | Mouse | PMID:12738762 |
| Molecular Function | GO:0004672 | protein kinase activity | Fer | IDA | Mouse | PMID:12192036 | |
| Molecular Function | GO:0008157 | protein phosphatase 1 binding | Fer | IPI | UniProtKB:P62136 | Mouse | MGI:MGI:5319613|PMID:16732323 |
| Cellular Component | GO:0015629 | actin cytoskeleton | FER | IDA | Human | PMID:19738202 | |
| Cellular Component | GO:0005912 | adherens junction | Fer | IDA | Rat | PMID:12700184|RGD:2291909 | |
| Cellular Component | GO:0030054 | cell junction | FER | IDA | Human | PMID:12972546 | |
| Cellular Component | GO:0000785 | chromatin | FER | IDA | Human | PMID:1990274 | |
| Cellular Component | GO:0005737 | cytoplasm | FER | IDA | Human | PMID:1990274 | |
| Cellular Component | GO:0005829 | cytosol | FER | IDA | Human | GO_REF:0000052 | |
| Cellular Component | GO:0031234 | extrinsic component of cytoplasmic side of plasma membrane | FER | IDA | Human | PMID:19738202 | |
| Cellular Component | GO:0030027 | lamellipodium | FER | IDA | Human | PMID:19738202 | |
| Cellular Component | GO:0015630 | microtubule cytoskeleton | FER | IDA | Human | PMID:12972546 | |
| Cellular Component | GO:0005634 | nucleus | FER | IDA | Human | PMID:19147545 | |
| Cellular Component | GO:0032991 | protein-containing complex | Fer | IDA | Rat | PMID:12700184|RGD:2291909 | |
| Biological Process | GO:0031532 | actin cytoskeleton reorganization | Fer | IMP | Mouse | MGI:MGI:3620305|PMID:16176974 | |
| Biological Process | GO:0034333 | adherens junction assembly | Fer | IEP | Rat | PMID:12700184|RGD:2291909 | |
| Biological Process | GO:0120179 | adherens junction disassembly | Fer | IEP | Rat | PMID:12700184|RGD:2291909 | |
| Biological Process | GO:0001568 | blood vessel development | fer | IMP | ZFIN:ZDB-MRPHLNO-180427-1 | Zfish | PMID:29168762 |
| Biological Process | GO:0007155 | cell adhesion | Fer | IMP | MGI:MGI:2180299 | Mouse | PMID:12192036 |
| Biological Process | GO:0044331 | cell-cell adhesion mediated by cadherin | Fer | IMP | Mouse | MGI:MGI:3620305|PMID:16176974 | |
| Biological Process | GO:0032869 | cellular response to insulin stimulus | Fer | IDA | Mouse | MGI:MGI:1928184|PMID:11006284 | |
| Biological Process | GO:0036006 | cellular response to macrophage colony-stimulating factor stimulus | FER | IMP | Human | PMID:9722593 | |
| Biological Process | GO:0034614 | cellular response to reactive oxygen species | Fer | IMP | Mouse | MGI:MGI:3723409|PMID:17606629 | |
| Biological Process | GO:0006935 | chemotaxis | Fer | IMP | MGI:MGI:2180299 | Mouse | PMID:12192036 |
| Biological Process | GO:0060027 | convergent extension involved in gastrulation | fer | IMP | ZFIN:ZDB-MRPHLNO-141208-2 | Zfish | PMID:25184253 |
| Biological Process | GO:0019221 | cytokine-mediated signaling pathway | FER | IMP | Human | PMID:9722593 | |
| Biological Process | GO:0050904 | diapedesis | Fer | IMP | Mouse | MGI:MGI:5319615|PMID:16009680 | |
| Biological Process | GO:0048821 | erythrocyte development | fer | IMP | ZFIN:ZDB-MRPHLNO-180427-1 | Zfish | PMID:29168762 |
| Biological Process | GO:0035426 | extracellular matrix-cell signaling | Fer | IMP | Mouse | MGI:MGI:3723409|PMID:17606629 | |
| Biological Process | GO:0038095 | Fc-epsilon receptor signaling pathway | Fer | IMP | Mouse | MGI:MGI:2385502|PMID:12192036 | |
| Biological Process | GO:0007281 | germ cell development | Fer | IEP | Rat | PMID:12700184|RGD:2291909 | |
| Biological Process | GO:0038028 | insulin receptor signaling pathway via phosphatidylinositol 3-kinase | Fer | IDA | Mouse | MGI:MGI:1928184|PMID:11006284 | |
| Biological Process | GO:0070102 | interleukin-6-mediated signaling pathway | FER | IMP | Human | PMID:19147545 | |
| Biological Process | GO:0038109 | Kit signaling pathway | Fer | IMP | Mouse | MGI:MGI:2385502|PMID:12192036 | |
| Biological Process | GO:0008584 | male gonad development | Fer | IEP | Rat | PMID:12700184|RGD:2291909 | |
| Biological Process | GO:0000226 | microtubule cytoskeleton organization | FER | IMP | Human | PMID:12972546 | |
| Biological Process | GO:0033007 | negative regulation of mast cell activation involved in immune response | Fer | IMP | Mouse | MGI:MGI:3694314|PMID:16731527 | |
| Biological Process | GO:0018108 | peptidyl-tyrosine phosphorylation | FER | IDA | Human | PMID:12972546 | |
| Biological Process | GO:0018108 | peptidyl-tyrosine phosphorylation | FER | IDA | Human | PMID:19738202 | |
| Biological Process | GO:0048008 | platelet-derived growth factor receptor signaling pathway | Fer | IDA | Mouse | MGI:MGI:5319623|PMID:7623846 | |
| Biological Process | GO:0030838 | positive regulation of actin filament polymerization | FER | IMP | Human | PMID:19738202 | |
| Biological Process | GO:0030335 | positive regulation of cell migration | FER | IMP | Human | PMID:19738202 | |
| Biological Process | GO:0008284 | positive regulation of cell population proliferation | FER | IMP | Human | PMID:25540073 | |
| Biological Process | GO:0051092 | positive regulation of NF-kappaB transcription factor activity | FER | IMP | Human | PMID:21518868 | |
| Biological Process | GO:0046777 | protein autophosphorylation | FER | IDA | Human | PMID:7623846 | |
| Biological Process | GO:0046777 | protein autophosphorylation | Fer | IDA | Mouse | PMID:12192036 | |
| Biological Process | GO:0006468 | protein phosphorylation | Fer | IDA | Mouse | PMID:12192036 | |
| Biological Process | GO:0042058 | regulation of epidermal growth factor receptor signaling pathway | FER | IMP | Human | PMID:21518868 | |
| Biological Process | GO:0010762 | regulation of fibroblast migration | Fer | IMP | Mouse | MGI:MGI:3723409|PMID:17606629 | |
| Biological Process | GO:0010591 | regulation of lamellipodium assembly | FER | IDA | Human | PMID:19738202 | |
| Biological Process | GO:0001932 | regulation of protein phosphorylation | Fer | IMP | Mouse | MGI:MGI:5319613|PMID:16732323 | |
| Biological Process | GO:0032496 | response to lipopolysaccharide | Fer | IMP | Mouse | MGI:MGI:5319615|PMID:16009680 | |
| Biological Process | GO:0036119 | response to platelet-derived growth factor | Fer | IDA | Mouse | MGI:MGI:5319623|PMID:7623846 | |
| Biological Process | GO:0072520 | seminiferous tubule development | Fer | IEP | Rat | PMID:12700184|RGD:2291909 | |
| Biological Process | GO:0060009 | Sertoli cell development | Fer | IEP | Rat | PMID:12700184|RGD:2291909 | |
| Biological Process | GO:0007165 | signal transduction | Fer | IDA | Mouse | PMID:12192036 | |
| Biological Process | GO:0034446 | substrate adhesion-dependent cell spreading | Fer | IMP | Mouse | MGI:MGI:3620305|PMID:16176974 | |
| Biological Process | GO:0007260 | tyrosine phosphorylation of STAT protein | FER | IDA | Human | PMID:19147545 |
| EXP Inferred from experiment |
| IDA Inferred from direct assay |
| IEP Inferred from expression pattern |
| IGI Inferred from genetic interaction |
| IMP Inferred from mutant phenotype |
| IPI Inferred from physical interaction |
| HTP Inferred from High Throughput Experiment |
| HDA Inferred from High Throughput Direct Assay |
| HMP Inferred from High Throughput Mutant Phenotype |
| HGI Inferred from High Throughput Genetic Interaction |
| HEP Inferred from High Throughput Expression Pattern |
Mouse Genome Database (MGD), Gene Expression Database (GXD), Mouse Models of Human Cancer database (MMHCdb) (formerly Mouse Tumor Biology (MTB)), Gene Ontology (GO) |
||
|
Citing These Resources Funding Information Warranty Disclaimer, Privacy Notice, Licensing, & Copyright Send questions and comments to User Support. |
last database update 12/30/2025 MGI 6.24 |
|
|
|
||