|
Source |
Alliance of Genome Resources |



| Category | ID | Classification term | Gene | Evidence | Inferred from | Organism | Reference |
|---|---|---|---|---|---|---|---|
| Molecular Function | GO:0043138 | 3'-5' DNA helicase activity | DHX9 | IDA | Human | PMID:21561811 | |
| Molecular Function | GO:0033679 | 3'-5' DNA/RNA helicase activity | DHX9 | IDA | Human | PMID:1537828 | |
| Molecular Function | GO:0033679 | 3'-5' DNA/RNA helicase activity | DHX9 | IDA | Human | PMID:21561811 | |
| Molecular Function | GO:0034458 | 3'-5' RNA helicase activity | DHX9 | IDA | Human | PMID:1537828 | |
| Molecular Function | GO:0034458 | 3'-5' RNA helicase activity | DHX9 | IDA | Human | PMID:21561811 | |
| Molecular Function | GO:0005524 | ATP binding | DHX9 | IDA | Human | PMID:11416126 | |
| Molecular Function | GO:0016887 | ATP hydrolysis activity | DHX9 | IMP | Human | PMID:11416126 | |
| Molecular Function | GO:0031490 | chromatin DNA binding | DHX9 | IDA | Human | PMID:24049074 | |
| Molecular Function | GO:0003678 | DNA helicase activity | DHX9 | IMP | Human | PMID:12711669 | |
| Molecular Function | GO:0003688 | DNA replication origin binding | DHX9 | IDA | Human | PMID:24990949 | |
| Molecular Function | GO:0003690 | double-stranded DNA binding | DHX9 | IDA | Human | PMID:12711669 | |
| Molecular Function | GO:0003690 | double-stranded DNA binding | DHX9 | IDA | Human | PMID:9111062 | |
| Molecular Function | GO:0003725 | double-stranded RNA binding | DHX9 | IDA | Human | PMID:10198287 | |
| Molecular Function | GO:0003725 | double-stranded RNA binding | DHX9 | IDA | Human | PMID:12711669 | |
| Molecular Function | GO:0003725 | double-stranded RNA binding | DHX9 | IDA | Human | PMID:21957149 | |
| Molecular Function | GO:0003725 | double-stranded RNA binding | DHX9 | IDA | Human | PMID:27107641 | |
| Molecular Function | GO:0003725 | double-stranded RNA binding | DHX9 | IDA | Human | PMID:28636595 | |
| Molecular Function | GO:0003725 | double-stranded RNA binding | DHX9 | IDA | Human | PMID:9111062 | |
| Molecular Function | GO:0061676 | importin-alpha family protein binding | DHX9 | IDA | Human | PMID:16375861 | |
| Molecular Function | GO:0003729 | mRNA binding | DHX9 | IDA | Human | PMID:10198287 | |
| Molecular Function | GO:0003729 | mRNA binding | DHX9 | IMP | Human | PMID:28221134 | |
| Molecular Function | GO:0047429 | nucleoside triphosphate diphosphatase activity | DHX9 | IDA | Human | PMID:1537828 | |
| Molecular Function | GO:1905538 | polysome binding | DHX9 | IDA | Human | PMID:16680162 | |
| Molecular Function | GO:1905538 | polysome binding | DHX9 | IDA | Human | PMID:21247876 | |
| Molecular Function | GO:1990841 | promoter-specific chromatin binding | DHX9 | IMP | Human | PMID:28221134 | |
| Molecular Function | GO:0005515 | protein binding | DHX9 | IPI | UniProtKB:Q9UBU9 | Human | PMID:10924507 |
| Molecular Function | GO:0005515 | protein binding | DHX9 | IPI | UniProtKB:Q9ULX6 | Human | PMID:11402034 |
| Molecular Function | GO:0005515 | protein binding | DHX9 | IPI | UniProtKB:P07910 | Human | PMID:11687588 |
| Molecular Function | GO:0005515 | protein binding | DHX9 | IPI | UniProtKB:P60709 | Human | PMID:11687588 |
| Molecular Function | GO:0005515 | protein binding | DHX9 | IPI | UniProtKB:P11388 | Human | PMID:12711669 |
| Molecular Function | GO:0005515 | protein binding | DHX9 | IPI | UniProtKB:P13010 | Human | PMID:14704337 |
| Molecular Function | GO:0005515 | protein binding | DHX9 | IPI | UniProtKB:Q99873 | Human | PMID:15084609 |
| Molecular Function | GO:0005515 | protein binding | DHX9 | IPI | UniProtKB:Q04206 | Human | PMID:15355351 |
| Molecular Function | GO:0005515 | protein binding | DHX9 | IPI | UniProtKB:Q9NZI8 | Human | PMID:17289661 |
| Molecular Function | GO:0005515 | protein binding | DHX9 | IPI | UniProtKB:P16104 | Human | PMID:17498979 |
| Molecular Function | GO:0005515 | protein binding | DHX9 | IPI | UniProtKB:Q15633 | Human | PMID:17531811 |
| Molecular Function | GO:0005515 | protein binding | DHX9 | IPI | UniProtKB:Q9UKV8 | Human | PMID:17531811 |
| Molecular Function | GO:0005515 | protein binding | DHX9 | IPI | UniProtKB:Q9UPY3 | Human | PMID:17531811 |
| Molecular Function | GO:0005515 | protein binding | DHX9 | IPI | UniProtKB:Q9HA38 | Human | PMID:18519039 |
| Molecular Function | GO:0005515 | protein binding | DHX9 | IPI | UniProtKB:Q9UBU9 | Human | PMID:18596238 |
| Molecular Function | GO:0005515 | protein binding | DHX9 | IPI | UniProtKB:O14980 | Human | PMID:19955415 |
| Molecular Function | GO:0005515 | protein binding | DHX9 | IPI | UniProtKB:Q9UBU9 | Human | PMID:20123736 |
| Molecular Function | GO:0005515 | protein binding | DHX9 | IPI | UniProtKB:Q99836 | Human | PMID:20696886 |
| Molecular Function | GO:0005515 | protein binding | DHX9 | IPI | UniProtKB:Q9H9Z2 | Human | PMID:21247876 |
| Molecular Function | GO:0005515 | protein binding | DHX9 | IPI | UniProtKB:P67809 | Human | PMID:21849455 |
| Molecular Function | GO:0005515 | protein binding | DHX9 | IPI | UniProtKB:P19525 | Human | PMID:21903422 |
| Molecular Function | GO:0005515 | protein binding | DHX9 | IPI | UniProtKB:Q9BRS8 | Human | PMID:22190748 |
| Molecular Function | GO:0005515 | protein binding | DHX9 | IPI | UniProtKB:Q15633 | Human | PMID:23361462 |
| Molecular Function | GO:0005515 | protein binding | DHX9 | IPI | UniProtKB:Q9UKV8 | Human | PMID:23361462 |
| Molecular Function | GO:0005515 | protein binding | DHX9 | IPI | UniProtKB:O60318 | Human | PMID:23652018 |
| Molecular Function | GO:0005515 | protein binding | DHX9 | IPI | UniProtKB:P67809 | Human | PMID:23986595 |
| Molecular Function | GO:0005515 | protein binding | DHX9 | IPI | UniProtKB:P19712:PRO_0000038050 | Human | PMID:24965446 |
| Molecular Function | GO:0005515 | protein binding | DHX9 | IPI | UniProtKB:P52948 | Human | PMID:28221134 |
| Molecular Function | GO:0005515 | protein binding | DHX9 | IPI | UniProtKB:P55265 | Human | PMID:28355180 |
| Molecular Function | GO:0005515 | protein binding | DHX9 | IPI | UniProtKB:Q7RTR0 | Human | PMID:28636595 |
| Molecular Function | GO:0005515 | protein binding | DHX9 | IPI | UniProtKB:Q7Z7L1 | Human | PMID:29395061 |
| Molecular Function | GO:0005515 | protein binding | DHX9 | IPI | UniProtKB:Q92793 | Human | PMID:9323138 |
| Molecular Function | GO:0005515 | protein binding | DHX9 | IPI | UniProtKB:P38398 | Human | PMID:9662397 |
| Molecular Function | GO:0005515 | protein binding | Dhx9 | IPI | UniProtKB:Q62520 | Mouse | MGI:MGI:3771485|PMID:18068128 |
| Molecular Function | GO:0005515 | protein binding | Dhx9 | IPI | UniProtKB:Q99MU3 | Mouse | MGI:MGI:5908757|PMID:28355180 |
| Molecular Function | GO:0005515 | protein binding | Dhx9 | IPI | PR:O54943 | Mouse | PMID:22767893 |
| Molecular Function | GO:0005515 | protein binding | Dhx9 | IPI | PR:Q61656 | Mouse | PMID:22767893 |
| Molecular Function | GO:0001069 | regulatory region RNA binding | DHX9 | IDA | Human | PMID:28355180 | |
| Molecular Function | GO:0001069 | regulatory region RNA binding | Dhx9 | IDA | Mouse | MGI:MGI:5908757|PMID:28355180 | |
| Molecular Function | GO:1905172 | RISC complex binding | DHX9 | IDA | Human | PMID:17531811 | |
| Molecular Function | GO:0003723 | RNA binding | DHX9 | IDA | Human | PMID:1537828 | |
| Molecular Function | GO:0003723 | RNA binding | DHX9 | HDA | Human | PMID:22658674 | |
| Molecular Function | GO:0003723 | RNA binding | DHX9 | HDA | Human | PMID:22681889 | |
| Molecular Function | GO:0003724 | RNA helicase activity | DHX9 | IDA | Human | PMID:28221134 | |
| Molecular Function | GO:0070063 | RNA polymerase binding | DHX9 | IDA | Human | PMID:9323138 | |
| Molecular Function | GO:0000978 | RNA polymerase II cis-regulatory region sequence-specific DNA binding | DHX9 | IDA | Human | PMID:11038348 | |
| Molecular Function | GO:0000993 | RNA polymerase II complex binding | DHX9 | IDA | Human | PMID:11416126 | |
| Molecular Function | GO:0061629 | RNA polymerase II-specific DNA-binding transcription factor binding | DHX9 | IPI | UniProtKB:Q8VI67 | Human | PMID:17303075 |
| Molecular Function | GO:0035613 | RNA stem-loop binding | DHX9 | IDA | Human | PMID:11096080 | |
| Molecular Function | GO:0035613 | RNA stem-loop binding | DHX9 | IDA | Human | PMID:16680162 | |
| Molecular Function | GO:1990825 | sequence-specific mRNA binding | DHX9 | IDA | Human | PMID:11402034 | |
| Molecular Function | GO:1990825 | sequence-specific mRNA binding | DHX9 | IDA | Human | PMID:9162007 | |
| Molecular Function | GO:1990518 | single-stranded 3'-5' DNA helicase activity | DHX9 | IDA | Human | PMID:20669935 | |
| Molecular Function | GO:1990518 | single-stranded 3'-5' DNA helicase activity | DHX9 | IDA | Human | PMID:24049074 | |
| Molecular Function | GO:0003697 | single-stranded DNA binding | DHX9 | IDA | Human | PMID:10198287 | |
| Molecular Function | GO:0003697 | single-stranded DNA binding | DHX9 | IDA | Human | PMID:20696886 | |
| Molecular Function | GO:0003697 | single-stranded DNA binding | DHX9 | IDA | Human | PMID:21957149 | |
| Molecular Function | GO:0003697 | single-stranded DNA binding | DHX9 | IDA | Human | PMID:9111062 | |
| Molecular Function | GO:0003727 | single-stranded RNA binding | DHX9 | IDA | Human | PMID:10198287 | |
| Molecular Function | GO:0003727 | single-stranded RNA binding | DHX9 | IDA | Human | PMID:9111062 | |
| Molecular Function | GO:0035197 | siRNA binding | DHX9 | IDA | Human | PMID:23361462 | |
| Molecular Function | GO:0003713 | transcription coactivator activity | DHX9 | IMP | Human | PMID:9323138 | |
| Molecular Function | GO:0003712 | transcription coregulator activity | DHX9 | IMP | Human | PMID:11416126 | |
| Molecular Function | GO:0045142 | triplex DNA binding | DHX9 | IDA | Human | PMID:24049074 | |
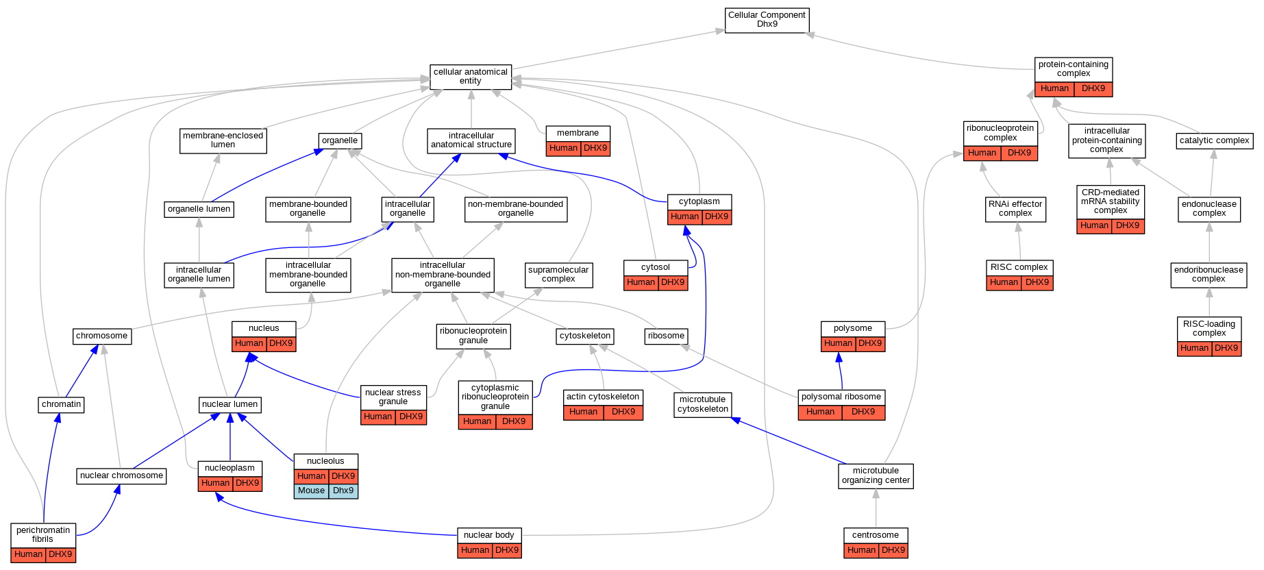
| Cellular Component | GO:0015629 | actin cytoskeleton | DHX9 | IDA | Human | PMID:11687588 | |
| Cellular Component | GO:0005813 | centrosome | DHX9 | IDA | Human | PMID:17498979 | |
| Cellular Component | GO:0070937 | CRD-mediated mRNA stability complex | DHX9 | IPI | Human | PMID:19029303 | |
| Cellular Component | GO:0070937 | CRD-mediated mRNA stability complex | DHX9 | IDA | Human | PMID:19029303 | |
| Cellular Component | GO:0005737 | cytoplasm | DHX9 | IDA | Human | PMID:10198287 | |
| Cellular Component | GO:0005737 | cytoplasm | DHX9 | IDA | Human | PMID:10207077 | |
| Cellular Component | GO:0005737 | cytoplasm | DHX9 | IDA | Human | PMID:16375861 | |
| Cellular Component | GO:0005737 | cytoplasm | DHX9 | IDA | Human | PMID:16680162 | |
| Cellular Component | GO:0005737 | cytoplasm | DHX9 | IDA | Human | PMID:20696886 | |
| Cellular Component | GO:0005737 | cytoplasm | DHX9 | IDA | Human | PMID:9162007 | |
| Cellular Component | GO:0036464 | cytoplasmic ribonucleoprotein granule | DHX9 | IDA | Human | PMID:10198287 | |
| Cellular Component | GO:0036464 | cytoplasmic ribonucleoprotein granule | DHX9 | IDA | Human | PMID:15121898 | |
| Cellular Component | GO:0005829 | cytosol | DHX9 | IDA | Human | PMID:19029303 | |
| Cellular Component | GO:0016020 | membrane | DHX9 | HDA | Human | PMID:16210410 | |
| Cellular Component | GO:0016020 | membrane | DHX9 | HDA | Human | PMID:19946888 | |
| Cellular Component | GO:0016604 | nuclear body | DHX9 | IDA | Human | PMID:28221134 | |
| Cellular Component | GO:0097165 | nuclear stress granule | DHX9 | IDA | Human | PMID:10198287 | |
| Cellular Component | GO:0097165 | nuclear stress granule | DHX9 | IMP | Human | PMID:24965446 | |
| Cellular Component | GO:0005730 | nucleolus | DHX9 | IDA | Human | GO_REF:0000052 | |
| Cellular Component | GO:0005730 | nucleolus | Dhx9 | IDA | Mouse | PMID:14729462 | |
| Cellular Component | GO:0005654 | nucleoplasm | DHX9 | IDA | Human | GO_REF:0000052 | |
| Cellular Component | GO:0005654 | nucleoplasm | DHX9 | IDA | Human | PMID:28221134 | |
| Cellular Component | GO:0005634 | nucleus | DHX9 | IDA | Human | PMID:10198287 | |
| Cellular Component | GO:0005634 | nucleus | DHX9 | IDA | Human | PMID:10207077 | |
| Cellular Component | GO:0005634 | nucleus | DHX9 | IDA | Human | PMID:11687588 | |
| Cellular Component | GO:0005634 | nucleus | DHX9 | IDA | Human | PMID:15121898 | |
| Cellular Component | GO:0005634 | nucleus | DHX9 | IDA | Human | PMID:16375861 | |
| Cellular Component | GO:0005634 | nucleus | DHX9 | IDA | Human | PMID:16680162 | |
| Cellular Component | GO:0005634 | nucleus | DHX9 | IDA | Human | PMID:17498979 | |
| Cellular Component | GO:0005634 | nucleus | DHX9 | IDA | Human | PMID:24965446 | |
| Cellular Component | GO:0005634 | nucleus | DHX9 | IDA | Human | PMID:9162007 | |
| Cellular Component | GO:0005726 | perichromatin fibrils | DHX9 | IDA | Human | PMID:10198287 | |
| Cellular Component | GO:0042788 | polysomal ribosome | DHX9 | IDA | Human | PMID:16680162 | |
| Cellular Component | GO:0005844 | polysome | DHX9 | IDA | Human | PMID:21247876 | |
| Cellular Component | GO:0005844 | polysome | DHX9 | IDA | Human | PMID:22190748 | |
| Cellular Component | GO:0032991 | protein-containing complex | DHX9 | IDA | Human | PMID:11687588 | |
| Cellular Component | GO:1990904 | ribonucleoprotein complex | DHX9 | IDA | Human | PMID:11402034 | |
| Cellular Component | GO:1990904 | ribonucleoprotein complex | DHX9 | IDA | Human | PMID:12711669 | |
| Cellular Component | GO:1990904 | ribonucleoprotein complex | DHX9 | IDA | Human | PMID:14704337 | |
| Cellular Component | GO:1990904 | ribonucleoprotein complex | DHX9 | IDA | Human | PMID:16680162 | |
| Cellular Component | GO:1990904 | ribonucleoprotein complex | DHX9 | IDA | Human | PMID:17289661 | |
| Cellular Component | GO:1990904 | ribonucleoprotein complex | DHX9 | IDA | Human | PMID:18809582 | |
| Cellular Component | GO:1990904 | ribonucleoprotein complex | DHX9 | IDA | Human | PMID:22190748 | |
| Cellular Component | GO:1990904 | ribonucleoprotein complex | DHX9 | IMP | Human | PMID:28221134 | |
| Cellular Component | GO:0016442 | RISC complex | DHX9 | IDA | Human | PMID:17531811 | |
| Cellular Component | GO:0070578 | RISC-loading complex | DHX9 | IMP | Human | PMID:17531811 | |
| Biological Process | GO:0000380 | alternative mRNA splicing, via spliceosome | DHX9 | IMP | Human | PMID:28221134 | |
| Biological Process | GO:0071360 | cellular response to exogenous dsRNA | DHX9 | IMP | Human | PMID:21957149 | |
| Biological Process | GO:0034605 | cellular response to heat | Dhx9 | IDA | Mouse | PMID:18755693 | |
| Biological Process | GO:0071356 | cellular response to tumor necrosis factor | DHX9 | IMP | Human | PMID:15355351 | |
| Biological Process | GO:0007623 | circadian rhythm | Dhx9 | IMP | Mouse | PMID:22767893 | |
| Biological Process | GO:0070934 | CRD-mediated mRNA stabilization | DHX9 | IDA | Human | PMID:19029303 | |
| Biological Process | GO:0070934 | CRD-mediated mRNA stabilization | DHX9 | IMP | Human | PMID:19029303 | |
| Biological Process | GO:0032508 | DNA duplex unwinding | DHX9 | IMP | Human | PMID:12711669 | |
| Biological Process | GO:0032508 | DNA duplex unwinding | DHX9 | IDA | Human | PMID:21561811 | |
| Biological Process | GO:0032508 | DNA duplex unwinding | DHX9 | IDA | Human | PMID:9111062 | |
| Biological Process | GO:0039695 | DNA-templated viral transcription | DHX9 | IDA | Human | PMID:11096080 | |
| Biological Process | GO:0044806 | G-quadruplex DNA unwinding | DHX9 | IDA | Human | PMID:21561811 | |
| Biological Process | GO:0098795 | global gene silencing by mRNA cleavage | DHX9 | IMP | Human | PMID:17531811 | |
| Biological Process | GO:1900152 | negative regulation of nuclear-transcribed mRNA catabolic process, deadenylation-dependent decay | DHX9 | IDA | Human | PMID:19029303 | |
| Biological Process | GO:0001649 | osteoblast differentiation | DHX9 | HDA | Human | PMID:16210410 | |
| Biological Process | GO:2000767 | positive regulation of cytoplasmic translation | DHX9 | IMP | Human | PMID:16680162 | |
| Biological Process | GO:2000767 | positive regulation of cytoplasmic translation | DHX9 | IDA | Human | PMID:19029303 | |
| Biological Process | GO:2000767 | positive regulation of cytoplasmic translation | DHX9 | IMP | Human | PMID:21247876 | |
| Biological Process | GO:2000767 | positive regulation of cytoplasmic translation | DHX9 | IMP | Human | PMID:22190748 | |
| Biological Process | GO:0045739 | positive regulation of DNA repair | DHX9 | IMP | Human | PMID:24049074 | |
| Biological Process | GO:0045740 | positive regulation of DNA replication | DHX9 | IMP | Human | PMID:24990949 | |
| Biological Process | GO:2000373 | positive regulation of DNA topoisomerase (ATP-hydrolyzing) activity | DHX9 | IMP | Human | PMID:12711669 | |
| Biological Process | GO:0048146 | positive regulation of fibroblast proliferation | DHX9 | IMP | Human | PMID:24990949 | |
| Biological Process | GO:0050729 | positive regulation of inflammatory response | Dhx9 | IMP | Mouse | MGI:MGI:5908739|PMID:28636595 | |
| Biological Process | GO:0045089 | positive regulation of innate immune response | Dhx9 | IMP | Mouse | MGI:MGI:5908739|PMID:28636595 | |
| Biological Process | GO:0032727 | positive regulation of interferon-alpha production | DHX9 | IMP | Human | PMID:21957149 | |
| Biological Process | GO:0032728 | positive regulation of interferon-beta production | DHX9 | IMP | Human | PMID:21957149 | |
| Biological Process | GO:0032741 | positive regulation of interleukin-18 production | Dhx9 | IMP | Mouse | MGI:MGI:5908739|PMID:28636595 | |
| Biological Process | GO:0032755 | positive regulation of interleukin-6 production | DHX9 | IMP | Human | PMID:20696886 | |
| Biological Process | GO:0032755 | positive regulation of interleukin-6 production | DHX9 | IMP | Human | PMID:21957149 | |
| Biological Process | GO:2000637 | positive regulation of miRNA-mediated gene silencing | DHX9 | IMP | Human | PMID:17531811 | |
| Biological Process | GO:0051092 | positive regulation of NF-kappaB transcription factor activity | DHX9 | IMP | Human | PMID:15355351 | |
| Biological Process | GO:1905698 | positive regulation of polysome binding | DHX9 | IMP | Human | PMID:22190748 | |
| Biological Process | GO:0060760 | positive regulation of response to cytokine stimulus | DHX9 | IMP | Human | PMID:21957149 | |
| Biological Process | GO:0046833 | positive regulation of RNA export from nucleus | DHX9 | IDA | Human | PMID:11402034 | |
| Biological Process | GO:0045944 | positive regulation of transcription by RNA polymerase II | DHX9 | IMP | Human | PMID:11038348 | |
| Biological Process | GO:0045944 | positive regulation of transcription by RNA polymerase II | DHX9 | IMP | Human | PMID:11416126 | |
| Biological Process | GO:0045944 | positive regulation of transcription by RNA polymerase II | DHX9 | IMP | Human | PMID:21957149 | |
| Biological Process | GO:0045944 | positive regulation of transcription by RNA polymerase II | DHX9 | IMP | Human | PMID:9323138 | |
| Biological Process | GO:0032760 | positive regulation of tumor necrosis factor production | DHX9 | IMP | Human | PMID:20696886 | |
| Biological Process | GO:0032760 | positive regulation of tumor necrosis factor production | DHX9 | IMP | Human | PMID:21957149 | |
| Biological Process | GO:0050434 | positive regulation of viral transcription | DHX9 | IDA | Human | PMID:11096080 | |
| Biological Process | GO:1904973 | positive regulation of viral translation | DHX9 | IMP | Human | PMID:16680162 | |
| Biological Process | GO:1903608 | protein localization to cytoplasmic stress granule | DHX9 | IMP | Human | PMID:24965446 | |
| Biological Process | GO:0065003 | protein-containing complex assembly | DHX9 | IDA | Human | PMID:23361462 | |
| Biological Process | GO:0070269 | pyroptosis | Dhx9 | IMP | Mouse | MGI:MGI:5908739|PMID:28636595 | |
| Biological Process | GO:2000765 | regulation of cytoplasmic translation | DHX9 | IDA | Human | PMID:28355180 | |
| Biological Process | GO:0050691 | regulation of defense response to virus by host | Dhx9 | IMP | Mouse | MGI:MGI:5908739|PMID:28636595 | |
| Biological Process | GO:0050684 | regulation of mRNA processing | DHX9 | IDA | Human | PMID:28355180 | |
| Biological Process | GO:0006357 | regulation of transcription by RNA polymerase II | DHX9 | IMP | Human | PMID:9662397 | |
| Biological Process | GO:0009615 | response to virus | dhx9 | IMP | ZFIN:ZDB-MRPHLNO-171109-4 | Zfish | PMID:25972544 |
| Biological Process | GO:0009615 | response to virus | dhx9 | IGI | ZFIN:ZDB-GENE-030131-1927 | Zfish | PMID:25972544 |
| Biological Process | GO:0070922 | RISC complex assembly | DHX9 | IMP | Human | PMID:17531811 | |
| Biological Process | GO:0010501 | RNA secondary structure unwinding | DHX9 | IDA | Human | PMID:1537828 | |
| Biological Process | GO:0010501 | RNA secondary structure unwinding | DHX9 | IDA | Human | PMID:9111062 |
| EXP Inferred from experiment |
| IDA Inferred from direct assay |
| IEP Inferred from expression pattern |
| IGI Inferred from genetic interaction |
| IMP Inferred from mutant phenotype |
| IPI Inferred from physical interaction |
| HTP Inferred from High Throughput Experiment |
| HDA Inferred from High Throughput Direct Assay |
| HMP Inferred from High Throughput Mutant Phenotype |
| HGI Inferred from High Throughput Genetic Interaction |
| HEP Inferred from High Throughput Expression Pattern |
Mouse Genome Database (MGD), Gene Expression Database (GXD), Mouse Models of Human Cancer database (MMHCdb) (formerly Mouse Tumor Biology (MTB)), Gene Ontology (GO) |
||
|
Citing These Resources Funding Information Warranty Disclaimer, Privacy Notice, Licensing, & Copyright Send questions and comments to User Support. |
last database update 12/30/2025 MGI 6.24 |
|
|
|
||