|
Source |
Alliance of Genome Resources |



| Category | ID | Classification term | Gene | Evidence | Inferred from | Organism | Reference |
|---|---|---|---|---|---|---|---|
| Molecular Function | GO:0016494 | C-X-C chemokine receptor activity | CXCR2 | IDA | Human | PMID:10878382 | |
| Molecular Function | GO:0004950 | chemokine receptor activity | Cxcr2 | IDA | Mouse | PMID:16618742 | |
| Molecular Function | GO:0004930 | G protein-coupled receptor activity | CXCR2 | IDA | Human | PMID:10438939 | |
| Molecular Function | GO:0051916 | granulocyte colony-stimulating factor binding | cxcr2 | IGI | ZFIN:ZDB-GENE-090313-165 | Zfish | PMID:27815178 |
| Molecular Function | GO:0019959 | interleukin-8 binding | CXCR2 | IPI | UniProtKB:P10145 | Human | PMID:1840701 |
| Molecular Function | GO:0004918 | interleukin-8 receptor activity | CXCR2 | IDA | Human | PMID:10820279 | |
| Molecular Function | GO:0005515 | protein binding | CXCR2 | IPI | UniProtKB:P04233 | Human | PMID:17435771 |
| Molecular Function | GO:0005515 | protein binding | CXCR2 | IPI | UniProtKB:P46940 | Human | PMID:21876773 |
| Molecular Function | GO:0005515 | protein binding | CXCR2 | IPI | UniProtKB:P10145 | Human | PMID:22904195 |
| Molecular Function | GO:0005515 | protein binding | CXCR2 | IPI | UniProtKB:P10145 | Human | PMID:23597562 |
| Molecular Function | GO:0005515 | protein binding | CXCR2 | IPI | UniProtKB:A5PKU2 | Human | PMID:32296183 |
| Molecular Function | GO:0005515 | protein binding | CXCR2 | IPI | UniProtKB:P54849 | Human | PMID:32296183 |
| Molecular Function | GO:0005515 | protein binding | CXCR2 | IPI | UniProtKB:Q05940 | Human | PMID:32296183 |
| Molecular Function | GO:0005515 | protein binding | CXCR2 | IPI | UniProtKB:Q14318 | Human | PMID:32296183 |
| Molecular Function | GO:0005515 | protein binding | CXCR2 | IPI | UniProtKB:Q8N7P3 | Human | PMID:32296183 |
| Molecular Function | GO:0005515 | protein binding | CXCR2 | IPI | UniProtKB:Q8WVX3-2 | Human | PMID:32296183 |
| Molecular Function | GO:0005515 | protein binding | CXCR2 | IPI | UniProtKB:Q96HE8 | Human | PMID:32296183 |
| Molecular Function | GO:0005515 | protein binding | CXCR2 | IPI | UniProtKB:Q9BVK8 | Human | PMID:32296183 |
| Molecular Function | GO:0005515 | protein binding | CXCR2 | IPI | UniProtKB:Q9HD20-3 | Human | PMID:32296183 |
| Molecular Function | GO:0005515 | protein binding | CXCR2 | IPI | UniProtKB:Q9NP94 | Human | PMID:32296183 |
| Molecular Function | GO:0005515 | protein binding | CXCR2 | IPI | UniProtKB:Q9NRQ5 | Human | PMID:32296183 |
| Molecular Function | GO:0005515 | protein binding | Cxcr2 | IPI | UniProtKB:Q6W5C0 | Mouse | MGI:MGI:3028809|PMID:14764687 |
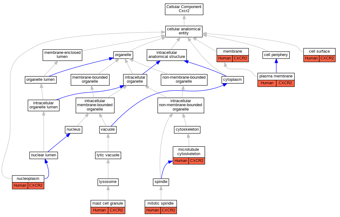
| Cellular Component | GO:0009986 | cell surface | CXCR2 | IDA | Human | PMID:10878382 | |
| Cellular Component | GO:0042629 | mast cell granule | CXCR2 | IDA | Human | PMID:9725262 | |
| Cellular Component | GO:0016020 | membrane | CXCR2 | IDA | Human | PMID:10725748 | |
| Cellular Component | GO:0015630 | microtubule cytoskeleton | CXCR2 | IDA | Human | GO_REF:0000052 | |
| Cellular Component | GO:0072686 | mitotic spindle | CXCR2 | IDA | Human | GO_REF:0000052 | |
| Cellular Component | GO:0005654 | nucleoplasm | CXCR2 | IDA | Human | GO_REF:0000052 | |
| Cellular Component | GO:0005886 | plasma membrane | CXCR2 | IDA | Human | GO_REF:0000052 | |
| Biological Process | GO:0002438 | acute inflammatory response to antigenic stimulus | Cxcr2 | IMP | Rat | PMID:15516486|RGD:7257704 | |
| Biological Process | GO:0007166 | cell surface receptor signaling pathway | CXCR2 | IDA | Human | PMID:10734056 | |
| Biological Process | GO:0007166 | cell surface receptor signaling pathway | CXCR2 | IDA | Human | PMID:10878382 | |
| Biological Process | GO:0006968 | cellular defense response | CXCR2 | IDA | Human | PMID:10725748 | |
| Biological Process | GO:0006935 | chemotaxis | CXCR2 | IDA | Human | PMID:10725748 | |
| Biological Process | GO:0042742 | defense response to bacterium | cxcr2 | IMP | ZFIN:ZDB-MRPHLNO-140915-1 | Zfish | PMID:23475575 |
| Biological Process | GO:0038112 | interleukin-8-mediated signaling pathway | CXCR2 | IDA | Human | PMID:10820279 | |
| Biological Process | GO:0002523 | leukocyte migration involved in inflammatory response | cxcr2 | IMP | ZFIN:ZDB-GENO-190805-2 | Zfish | PMID:28538177 |
| Biological Process | GO:0072173 | metanephric tubule morphogenesis | Cxcr2 | IMP | Rat | PMID:17634442|RGD:7257700 | |
| Biological Process | GO:0030901 | midbrain development | Cxcr2 | IEP | Rat | PMID:18436867|RGD:4892032 | |
| Biological Process | GO:0043066 | negative regulation of apoptotic process | Cxcr2 | IMP | Mouse | PMID:16618742 | |
| Biological Process | GO:0043066 | negative regulation of apoptotic process | Cxcr2 | IMP | Rat | PMID:17634442|RGD:7257700 | |
| Biological Process | GO:0033030 | negative regulation of neutrophil apoptotic process | Cxcr2 | IMP | Rat | PMID:22312020|RGD:7257693 | |
| Biological Process | GO:0042119 | neutrophil activation | CXCR2 | IDA | Human | PMID:10878382 | |
| Biological Process | GO:0042119 | neutrophil activation | cxcr2 | IMP | ZFIN:ZDB-MRPHLNO-140915-1 | Zfish | PMID:23475575 |
| Biological Process | GO:0030593 | neutrophil chemotaxis | CXCR2 | IDA | Human | PMID:10820279 | |
| Biological Process | GO:0030593 | neutrophil chemotaxis | Cxcr2 | IMP | Rat | PMID:10975996|RGD:5135014 | |
| Biological Process | GO:1990266 | neutrophil migration | cxcr2 | IMP | ZFIN:ZDB-GENO-190805-2 | Zfish | PMID:28538177 |
| Biological Process | GO:0007200 | phospholipase C-activating G protein-coupled receptor signaling pathway | CXCR2 | IDA | Human | PMID:10438939 | |
| Biological Process | GO:0045766 | positive regulation of angiogenesis | Cxcr2 | IMP | Rat | PMID:18832730|RGD:7257696 | |
| Biological Process | GO:0010666 | positive regulation of cardiac muscle cell apoptotic process | Cxcr2 | IMP | Rat | PMID:22562555|RGD:7257691 | |
| Biological Process | GO:0008284 | positive regulation of cell population proliferation | CXCR2 | IDA | Human | PMID:10438939 | |
| Biological Process | GO:0007204 | positive regulation of cytosolic calcium ion concentration | Cxcr2 | IDA | Rat | PMID:10975996|RGD:5135014 | |
| Biological Process | GO:0002690 | positive regulation of leukocyte chemotaxis | Cxcr2 | IMP | Rat | PMID:17717298|RGD:7257697 | |
| Biological Process | GO:0090023 | positive regulation of neutrophil chemotaxis | Cxcr2 | IMP | Rat | PMID:23947621|RGD:7257689 | |
| Biological Process | GO:0043117 | positive regulation of vascular permeability | Cxcr2 | IMP | Rat | PMID:19255141|RGD:7257695 | |
| Biological Process | GO:0031623 | receptor internalization | CXCR2 | IDA | Human | PMID:10734056 |
| EXP Inferred from experiment |
| IDA Inferred from direct assay |
| IEP Inferred from expression pattern |
| IGI Inferred from genetic interaction |
| IMP Inferred from mutant phenotype |
| IPI Inferred from physical interaction |
| HTP Inferred from High Throughput Experiment |
| HDA Inferred from High Throughput Direct Assay |
| HMP Inferred from High Throughput Mutant Phenotype |
| HGI Inferred from High Throughput Genetic Interaction |
| HEP Inferred from High Throughput Expression Pattern |
Mouse Genome Database (MGD), Gene Expression Database (GXD), Mouse Models of Human Cancer database (MMHCdb) (formerly Mouse Tumor Biology (MTB)), Gene Ontology (GO) |
||
|
Citing These Resources Funding Information Warranty Disclaimer, Privacy Notice, Licensing, & Copyright Send questions and comments to User Support. |
last database update 04/14/2026 MGI 6.24 |
|
|
|
||