|
Source |
Alliance of Genome Resources |



| Category | ID | Classification term | Gene | Evidence | Inferred from | Organism | Reference |
|---|---|---|---|---|---|---|---|
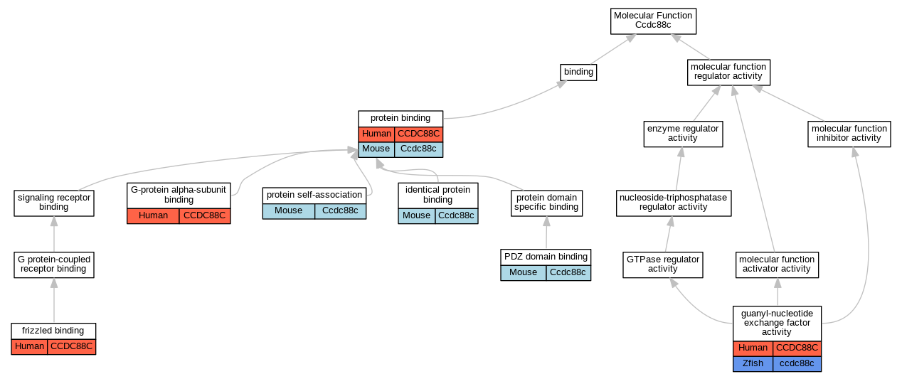
| Molecular Function | GO:0005109 | frizzled binding | CCDC88C | IPI | UniProtKB:O75084 | Human | PMID:26126266 |
| Molecular Function | GO:0001965 | G-protein alpha-subunit binding | CCDC88C | IPI | UniProtKB:P08754 | Human | PMID:26126266 |
| Molecular Function | GO:0005085 | guanyl-nucleotide exchange factor activity | CCDC88C | IDA | Human | PMID:26126266 | |
| Molecular Function | GO:0005085 | guanyl-nucleotide exchange factor activity | ccdc88c | IDA | Zfish | PMID:30948426|ZFIN:ZDB-PUB-200422-183 | |
| Molecular Function | GO:0042802 | identical protein binding | Ccdc88c | IPI | UniProtKB:Q6VGS5 | Mouse | MGI:MGI:3042001|PMID:14750955 |
| Molecular Function | GO:0030165 | PDZ domain binding | Ccdc88c | IPI | UniProtKB:O14640 | Mouse | MGI:MGI:3042001|PMID:14750955 |
| Molecular Function | GO:0005515 | protein binding | CCDC88C | IPI | UniProtKB:O14640 | Human | PMID:26126266 |
| Molecular Function | GO:0005515 | protein binding | Ccdc88c | IPI | UniProtKB:O14640 | Mouse | MGI:MGI:3042001|PMID:14750955 |
| Molecular Function | GO:0043621 | protein self-association | Ccdc88c | IPI | UniProtKB:Q6VGS5 | Mouse | MGI:MGI:3042001|PMID:14750955 |
| Cellular Component | GO:0030054 | cell junction | CCDC88C | IMP | Human | PMID:30948426 | |
| Cellular Component | GO:0005737 | cytoplasm | CCDC88C | IDA | Human | PMID:25062847 | |
| Cellular Component | GO:0005737 | cytoplasm | CCDC88C | IDA | Human | PMID:26126266 | |
| Biological Process | GO:0003383 | apical constriction | CCDC88C | IDA | Human | PMID:30948426 | |
| Biological Process | GO:0090090 | negative regulation of canonical Wnt signaling pathway | CCDC88C | IMP | Human | PMID:26126266 | |
| Biological Process | GO:0001841 | neural tube formation | ccdc88c | IMP | Zfish | PMID:30948426|ZFIN:ZDB-PUB-200422-183 | |
| Biological Process | GO:0035567 | non-canonical Wnt signaling pathway | CCDC88C | IMP | Human | PMID:26126266 | |
| Biological Process | GO:0031648 | protein destabilization | Ccdc88c | IMP | Mouse | MGI:MGI:3042001|PMID:14750955 | |
| Biological Process | GO:0001932 | regulation of protein phosphorylation | Ccdc88c | IMP | Mouse | MGI:MGI:3042001|PMID:14750955 | |
| Biological Process | GO:0007264 | small GTPase mediated signal transduction | CCDC88C | IDA | Human | PMID:26126266 | |
| Biological Process | GO:0007264 | small GTPase mediated signal transduction | ccdc88c | IDA | Zfish | PMID:30948426|ZFIN:ZDB-PUB-200422-183 | |
| Biological Process | GO:0031098 | stress-activated protein kinase signaling cascade | CCDC88C | IMP | Human | PMID:25062847 |
| EXP Inferred from experiment |
| IDA Inferred from direct assay |
| IEP Inferred from expression pattern |
| IGI Inferred from genetic interaction |
| IMP Inferred from mutant phenotype |
| IPI Inferred from physical interaction |
| HTP Inferred from High Throughput Experiment |
| HDA Inferred from High Throughput Direct Assay |
| HMP Inferred from High Throughput Mutant Phenotype |
| HGI Inferred from High Throughput Genetic Interaction |
| HEP Inferred from High Throughput Expression Pattern |
Mouse Genome Database (MGD), Gene Expression Database (GXD), Mouse Models of Human Cancer database (MMHCdb) (formerly Mouse Tumor Biology (MTB)), Gene Ontology (GO) |
||
|
Citing These Resources Funding Information Warranty Disclaimer, Privacy Notice, Licensing, & Copyright Send questions and comments to User Support. |
last database update 12/30/2025 MGI 6.24 |
|
|
|
||